Vue(二)之声明周期

博客主要聚焦于Vue的生命周期。Vue是前端开发中常用的框架,了解其生命周期对于开发者至关重要,它涉及到组件从创建到销毁的各个阶段,有助于更好地进行前端页面的开发与优化。

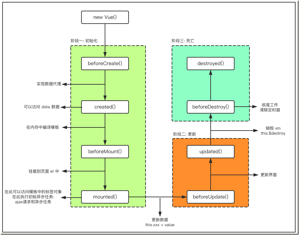
一、Vue的生命周期

 

图片1

图片2

评论
添加红包

请填写红包祝福语或标题

红包个数最小为10个

红包金额最低5元

当前余额3.43前往充值 >
需支付:10.00
成就一亿技术人!
领取后你会自动成为博主和红包主的粉丝 规则
hope_wisdom
发出的红包
实付
使用余额支付
点击重新获取
扫码支付
钱包余额 0

抵扣说明:

1.余额是钱包充值的虚拟货币,按照1:1的比例进行支付金额的抵扣。
2.余额无法直接购买下载,可以购买VIP、付费专栏及课程。

余额充值