📢前言
- 🌻🌻🌻🌻🌻🌻🌻🌻🌻🌻🌻🌻🌻🌻🌻🌻🌻🌻🌻🌻🌻🌻🌻🌻🌻🌻🌻🌻🌻🌻🌻🌻🌻🌻🌻🌻🌻🌻🌻🌻
- 🌲 每天打卡一道算法题,既是一个学习过程,又是一个分享的过程😜
- 🌲 提示:本专栏解题 编程语言一律使用 C# 和 Java 两种进行解题
- 🌲 要保持一个每天都在学习的状态,让我们一起努力成为算法大神吧🧐!
- 🌲 今天是力扣算法题持续打卡第2天🎈!
- 🌻🌻🌻🌻🌻🌻🌻🌻🌻🌻🌻🌻🌻🌻🌻🌻🌻🌻🌻🌻🌻🌻🌻🌻🌻🌻🌻🌻🌻🌻🌻🌻🌻🌻🌻🌻🌻🌻🌻🌻
🌲原题样例
给你两个 非空 的链表,表示两个非负的整数。它们每位数字都是按照 逆序 的方式存储的,并且每个节点只能存储 一位 数字。
请你将两个数相加,并以相同形式返回一个表示和的链表。
你可以假设除了数字 0 之外,这两个数都不会以 0 开头。
示例 1:

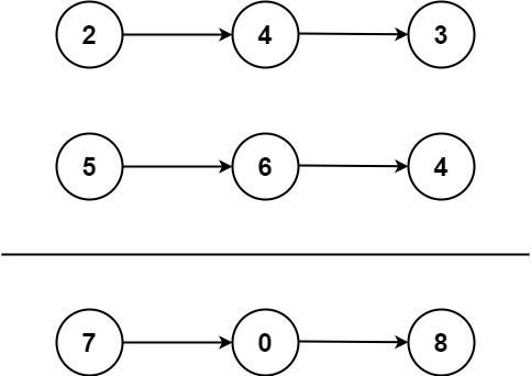
输入:l1 = [2,4,3], l2 = [5,6,4]
输出:[7,0,8]
解释:342 + 465 = 807.
示例 2:
输入:l1 = [0], l2 = [0]
输出:[0]
示例 3:
输入:l1 = [9,9,9,9,9,9,9], l2 = [9,9,9,9]
输出:[8,9,9,9,0,0,0,1]
提示:
- 每个链表中的节点数在范围 [1, 100] 内
- 0 <= Node.val <= 9
- 题目数据保证列表表示的数字不含前导零
🌞解题思路
🌻 C#方法
核心思路就是do while循环两张链表,将他们每一位的值加起来,如果存在进位的话就将进位存在Other变量中下一次循环使用。在下一次循环时Ohter又会被重置。
代码
public static ListNode AddTwoNumbers(ListNode l1, ListNode l2)
//定义返回值
var result = new ListNode(-1);
//定义循环用的对象,将形参制定到temp
var temp = result;
//前一轮数字和的十位数
int Other = 0;
do
{
//取出numbe1和number2的值
var number1 = l1 == null ? 0 : l1.val;
var number2 = l2 == null ? 0 : l2.val;
//计算两数之和 并加上前一轮需要进位的值
var sum = number1 + number2 + Other;
//计算个位
var value = sum % 10 ;
//计算十位并赋值
Other = sum / 10;
//将数据添加到循环链表中
temp.next = new ListNode(value);
//循环用的temp对象赋值为循环链表中的下一个对象
temp = temp.next;
//l1 l2 指向自己在链表中对应的下一个值
l1 = l1?.next;
l2 = l2?.next;
} while (l1 != null || l2 != null|| Other!=0);
return result.next;
}
执行结果
执行结果 通过,执行用时116ms,内存消耗 27.7 MB.
🎋Java方法:模拟
思路与算法
由于输入的两个链表都是逆序存储数字的位数的,因此两个链表中同一位置的数字可以直接相加。
我们同时遍历两个链表,逐位计算它们的和,并与当前位置的进位值相加。具体而言,如果当前两个链表处相应位置的数字为 n1,n2n1,n2,进位值为 \textit{carry}carry,则它们的和为 n1+n2+\textit{carry}n1+n2+carry;
其中,答案链表处相应位置的数字为 (n1+n2+\textit{carry}) \bmod 10(n1+n2+carry)mod10,而新的进位值为 \lfloor\frac{n1+n2+\textit{carry}}{10}\rfloor⌊ 10n1+n2+carry ⌋。
如果两个链表的长度不同,则可以认为长度短的链表的后面有若干个 00 。
此外,如果链表遍历结束后,有 \textit{carry} > 0carry>0,还需要在答案链表的后面附加一个节点,节点的值为 \textit{carry}carry。
代码
class Solution {
public ListNode addTwoNumbers(ListNode l1, ListNode l2) {
ListNode head = null, tail = null;
int carry = 0;
while (l1 != null || l2 != null) {
int n1 = l1 != null ? l1.val : 0;
int n2 = l2 != null ? l2.val : 0;
int sum = n1 + n2 + carry;
if (head == null) {
head = tail = new ListNode(sum % 10);
} else {
tail.next = new ListNode(sum % 10);
tail = tail.next;
}
carry = sum / 10;
if (l1 != null) {
l1 = l1.next;
}
if (l2 != null) {
l2 = l2.next;
}
}
if (carry > 0) {
tail.next = new ListNode(carry);
}
return head;
}
}
执行结果
执行结果 通过,执行用时2ms,内存消耗 38.8 MB.
复杂度分析
时间复杂度:O(\max(m,n))O(max(m,n)),其中 mm 和 nn 分别为两个链表的长度。
我们要遍历两个链表的全部位置,而处理每个位置只需要 O(1)O(1) 的时间。
空间复杂度:O(1)O(1)。注意返回值不计入空间复杂度。
💬总结
- 今天是力扣算法题打卡的第二天,刚开始还有些生疏,后边会越来越熟练的!
- 文章采用 C# 和 Java 两种编程语言进行解题
- 一些方法也是参考力扣大神写的,也是边学习边分享,再次感谢算法大佬们
- 那今天的算法题分享到此结束啦,明天再见!

本文介绍了一种使用链表表示整数并实现两数相加的方法。通过C#和Java两种语言实现了链表相加的功能,重点在于处理进位操作。
1579





