作业要求
阅读学习教材「庖丁解牛Linux 操作系统分析 」第10,11章,有问题优先使用chatgpt等AI工具。或者到蓝墨云班课中提问,24小时内回复,鼓励解答别人问题,提问前请阅读「如何提问」。
教材深入学习关注豆列「Linux内核及安全」。
作业标题 “学号《Linux内核原理与分析》第X周作业”,重点是遇到的问题和解决方案内容涵盖教材学习和视频,提交格式用Markdown,同时提交转换的 PDF(VSCode 有相关插件)。
阅读教材中遇到的问题(AI的解答)
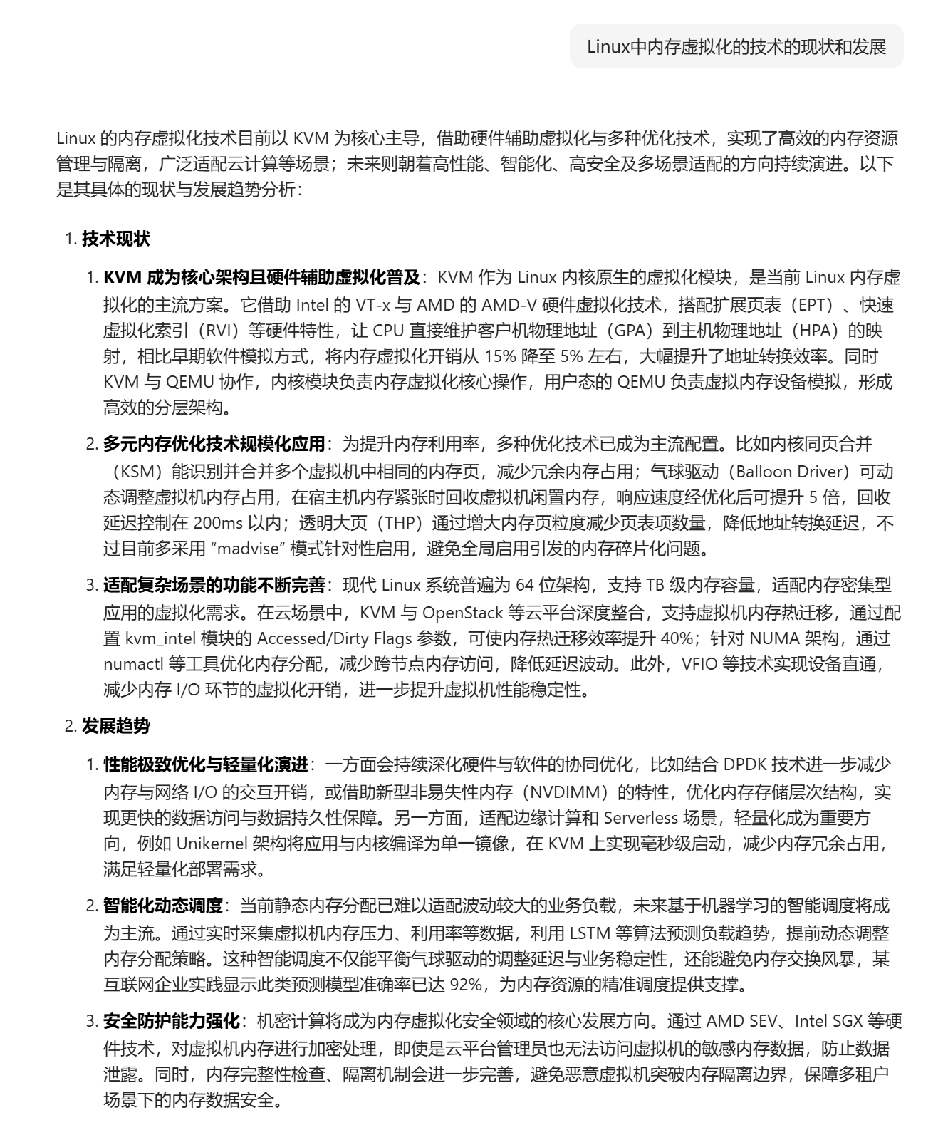
1、Linux中内存虚拟化的技术的现状和发展

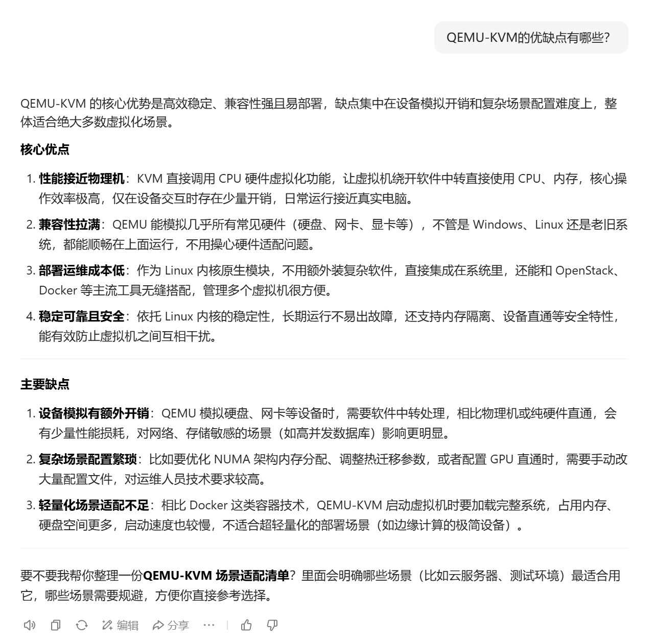
2、QEMU-KVM的优缺点有哪些?

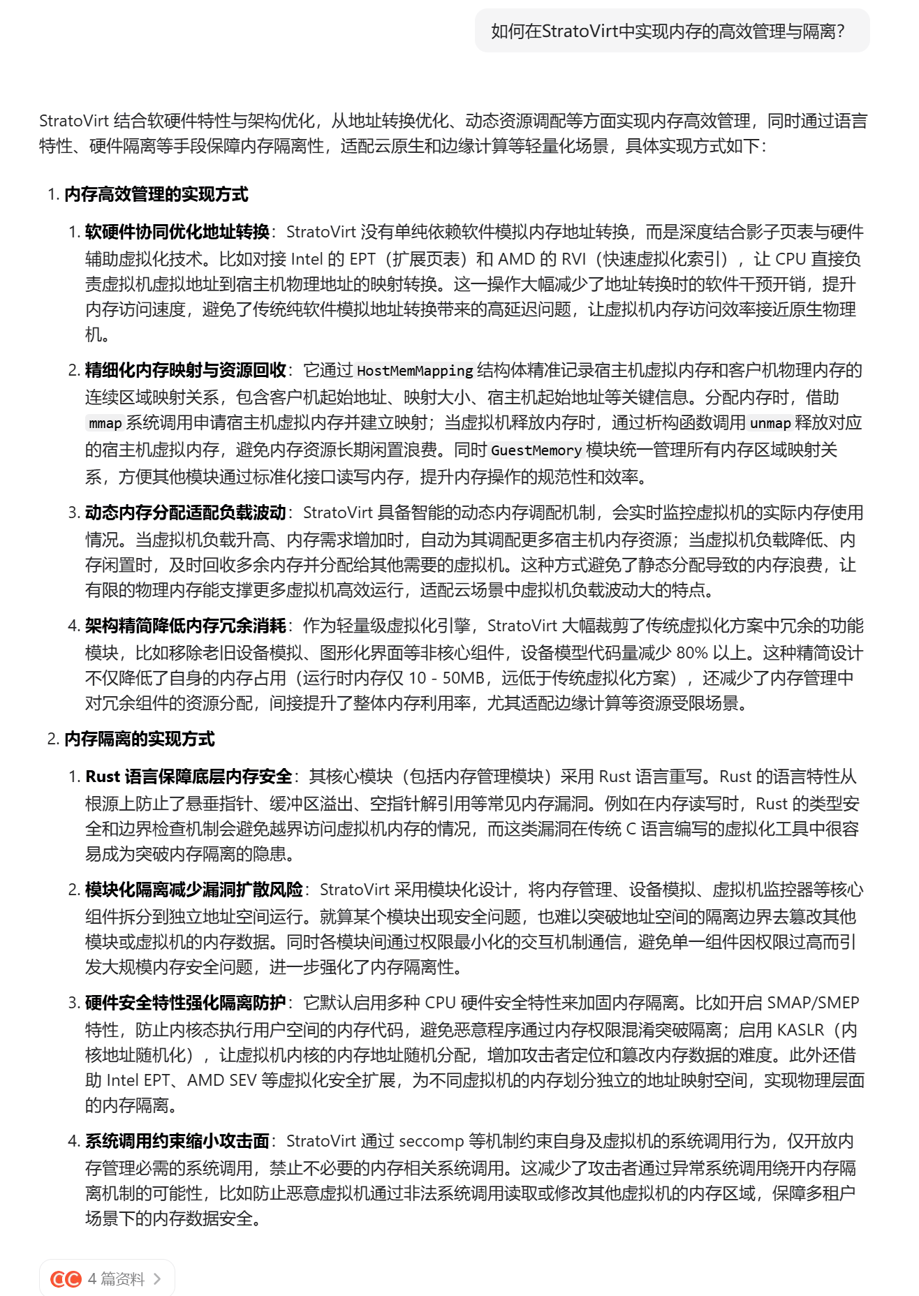
3、如何在StratoVirt中实现内存的高效管理与隔离?

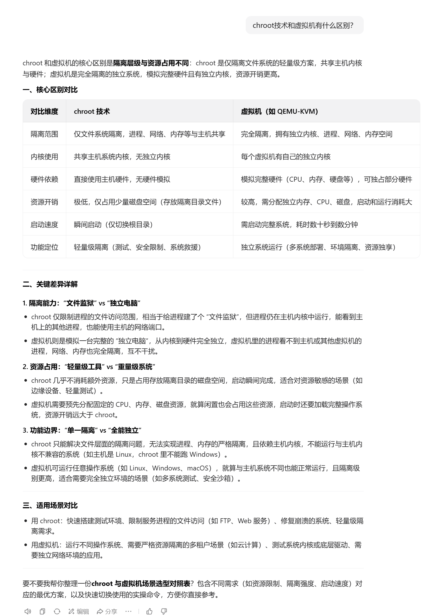
4、chroot技术和虚拟机有什么区别?

5、如何优化Docker镜像的大小?

6、iSulad的核心层是如何实现容器生命周期管理的?

615

被折叠的 条评论
为什么被折叠?



