扫码登录的实现原理
原理解释:
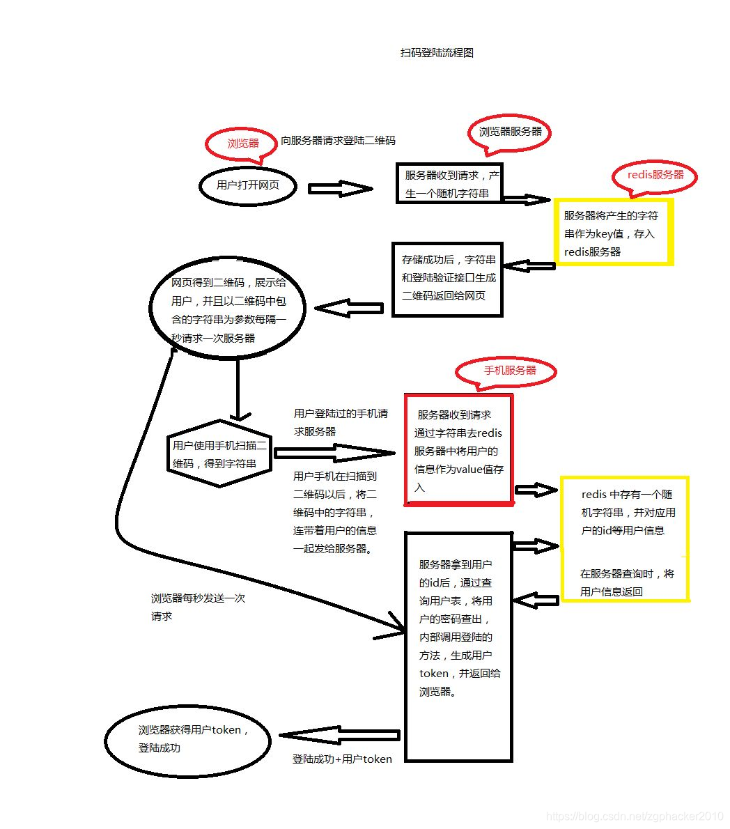
接下来就是对于这个服务的详细实现。首先,大概说一下原理:用户打开网站的登录页面的时候,向浏览器的服务器发送获取登录二维码的请求。服务器收到请求后,随机生成一个uuid,将这个id作为key值存入redis服务器,同时设置一个过期时间,再过期后,用户登录二维码需要进行刷新重新获取。同时,将这个key值和本公司的验证字符串合在一起,通过二维码生成接口,生成一个二维码的图片(二维码生成,网上有很多现成的接口和源码,这里不再介绍。)然后,将二维码图片和uuid一起返回给用户浏览器。
浏览器拿到二维码和uuid后,会每隔一秒向浏览器发送一次,登录是否成功的请求。请求中携带有uuid作为当前页面的标识符。这里有的同学就会奇怪了,服务器只存了个uuid在redis中作为key值,怎么会有用户的id信息呢?
这里确实会有用户的id信息,这个id信息是由手机服务器存入redis中的。具体操作如下:
手机端+服务器
话说,浏览器拿到二维码后,将二维码展示到网页上,并给用户一个提示:请掏出您的手机,打开扫一扫进行登录。用户拿出手机扫描二维码,就可以得到一个验证信息和一个uuid(扫描二维码获取字符串的功能在网上同样有很多demo,这里就不详细介绍了)。由于手机端已经进行过了登录,在访问手机端的服务器的时候,参数中都回携带一个用户的token,手机端服务器可以从中解析到用户的userId(这里从token中取值而不是手机端直接传userid是为了安全,直接传userid可能会被截获和修改,token是加密的,被修改的风险会小很多)。手机端将解析到的数据和用户token一起作为参数,向服务器发送验证登录请求(这里的服务器是手机服务器,手机端的服务器跟网页端服务器不是同一台服务器)。服务器收到请求后,首先对比参数中的验证信息,确定是否为用户登录请求接口。如果是,返回一个确认信息给手机端。
手机端收到返回后,将登录确认框显示给用户(防止用户误操作,同时使登录更加人性化)。用户确认是进行的登录操作后,手机再次发送请求。服务器拿到uuId和userId后,将用户的userid作为value值存入redis中以uuid作为key的键值对中。
登录成功
然后,浏览器再次发送请求的时候,浏览器端的服务器就可以得到一个用户Id,并调用登录的方法,声成一个浏览器端的token,再浏览器再次发送请求的时候,将用户信息返回给浏览器,登录成功。这里存储用户id而不是直接存储用户信息是因为,手机端的用户信息,不一定是和浏览器端的用户信息完全一致。

手机端实现步骤
使用hbuilder X 开发工具,新建 5+App项目。

1、修改index.html页面,在页面添加扫一扫按钮
<!DOCTYPE html>
<html>
<head>
<meta charset="UTF-8">
<meta name="viewport" content="width=device-width,initial-scale=1,minimum-scale=1,maximum-scale=1,user-scalable=no" />
<title>首页</title>
<link href="css/mui.min.css" rel="stylesheet" />
<style>
.title{
margin: 20px 15px 10px;
color: #6d6d72;
font-size: 15px;
}
.oa-contact-cell.mui-table .mui-table-cell {
padding: 11px 0;
vertical-align: middle;
}
.oa-contact-cell {
position: relative;
margin: -11px 0;
}
.oa-contact-avatar {
width: 75px;
}
.oa-contact-avatar img {
border-radius: 50%;
}
.oa-contact-content {
width: 100%;
}
.oa-contact-name {
margin-right: 20px;
}
.oa-contact-name, oa-contact-position {
float: left;
}
h5{
padding-top: 8px;
padding-bottom: 8px;
text-indent: 12px;
}
</style>
</head>
<body>
<header class="mui-bar mui-bar-nav" style="background-color: darkblue;">
<h1 class="mui-title" style="color: #FFFFFF;font-size: 20px;">手机扫一扫</h1>
</header>
<div class="mui-content">
<!-- 工作台 -->
<div id="tabbar" class="mui-control-content mui-active">
<h5 style="background-color:#efeff4">工作台</h5>
<hr style="margin: 0;">
<ul class="mui-table-view mui-grid-view mui-grid-9">
<li class="mui-table-view-cell mui-media mui-col-xs-6 mui-col-sm-6" id="scanBtn">
<a href="#">
<span class="mui-icon">
<img src="images/icon_scan.png" width="100%" height="100%" />
</span>
<div class="mui-media-body">扫码登录</div>
</a>
</li>
</ul>
</div

本文揭秘了手机扫码登录的实现流程,包括用户请求二维码、手机端扫描、验证信息传递、服务器确认及用户ID存储的过程,重点介绍了如何在浏览器和手机端服务器间安全地传递用户信息。
最低0.47元/天 解锁文章
813

被折叠的 条评论
为什么被折叠?



