目录
3.2.2 归并排序
3.2.2.1 递归方法
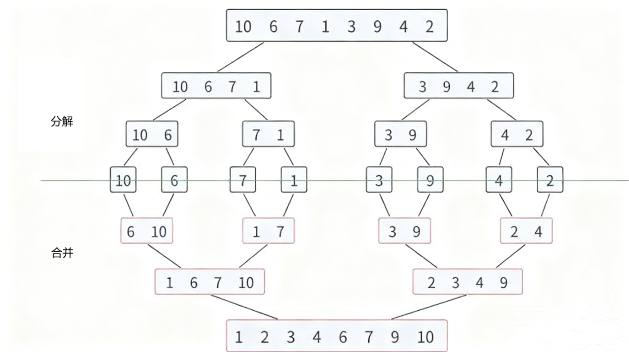
基本思想:归并排序(MERGE-SORT)是建⽴在归并操作上的⼀种有效的排序算法,该算法是采⽤分治法(Divide and Conquer)的⼀个⾮常典型的应⽤。将已有序的⼦序列合并,得到完全有序的序列;即先使每个⼦序列有序,再使子序列段间有序。若将两个有序表合并成⼀个有序表,称为二路归并。

代码实现:(tmp为开辟的辅助数组,暂存每次递归排序后的有序数组,最后再拷贝回去)
void _MergeSort(int* a, int* tmp, int left, int right) {
if (left >= right) return;
int mid = left + (right - left) / 2;
_MergeSort( a, tmp, left, mid);
_MergeSort(a, tmp, mid+1, right);
int begin1 = left;
int begin2 = mid + 1;
int i = left;
while (begin1<=mid&&begin2<=right) {
if (a[begin1] <= a[begin2]) {//保证稳定,要用<=
tmp[i++] = a[begin1++];
}
else {
tmp[i++] = a[begin2++];
}
}
while (begin1 <= mid) {
tmp[i++] = a[begin1++];
}
while (begin2 <= right) {
tmp[i++] = a[begin2++];
}
memcpy(a+left, tmp+left, (right-left+1)* sizeof(int));
}
void MergeSort(int* a, int n) {
int* tmp = (int*)malloc(sizeof(int) * n);
if (tmp == NULL) {
perror("MergeSort:malloc fail");
exit(1);
}
_MergeSort(a, tmp, 0, n - 1);
free(tmp);
tmp = NULL;
}
时间复杂度: O(NlogN)
空间复杂度: O(N)
稳定性:稳定
3.2.2.2 非递归方法
思路:利用循环来实现递归的分治思想
图示:

代码实现:
void MergeSortNonR(int* a, int n)//非递归归并排序
{
int* tmp = (int*)malloc(sizeof(int) * n);
if (tmp == NULL) {
perror("MergeSortNonR:malloc fail");
exit(1);
}
int gap = 1;
while (gap < n) {
for (int i = 0; i < n; i += 2*gap) {
int begin1 = i, end1 = i + gap - 1;
int begin2 = i + gap, end2 = i + 2 * gap - 1;
//第二组越界,不用归并
if (begin2 >= n) {
break;
}
//只有end2越界,修正end2的值
if (end2 >= n) {
end2 = n - 1;
}
int j = i;
while (begin1 <= end1 && begin2 <= end2) {
if (a[begin1] <= a[begin2]) {//保证稳定,要用<=
tmp[j++] = a[begin1++];
}
else {
tmp[j++] = a[begin2++];
}
}
while (begin1 <= end1) {
tmp[j++] = a[begin1++];
}
while (begin2 <= end2) {
tmp[j++] = a[begin2++];
}
memcpy(a + i, tmp + i, (end2-i+1)* sizeof(int));//不能用2*gap表示元素个数,因为可能越界。
}
gap *= 2;
}
free(tmp);
tmp = NULL;
}
时间复杂度: O(NlogN)
空间复杂度: O(N)
稳定性:稳定
3.2.3 堆排序(需要学过堆和二叉树)
思路:堆排序(Heapsort)是指利⽤堆积树(堆)这种数据结构所设计的⼀种排序算法,排升序要建⼤堆,排降序建小堆。
堆的概念:堆是一种特殊的完全二叉树,其中每个节点的值都大于等于(或小于等于)其子节点的值,使得最大(或最小)元素始终位于堆顶。它主要分为最大堆和最小堆两种类型,常通过数组实现,高效应用于优先队列、堆排序和Top-K问题等场景。
算法实现:先建堆,再排序
向下调整算法图示:


代码实现:
void AdjustDwon(int* a, int n, int root) {//向下调整
int parent = root;
while (parent*2+1<=n) {
int bigchild = 2 * parent + 1;
int smallchild = bigchild + 1;
if (smallchild <= n && a[bigchild] < a[smallchild]) {
bigchild = smallchild;
}
if (a[bigchild] > a[parent]) {
Swap(&a[bigchild], &a[parent]);
}
else break;
parent = bigchild;
}
}
void HeapSort(int* a, int n) {
for (int i = (n - 2) / 2; i >= 0; i--) {//建堆
AdjustDwon(a, n-1, i);
}
for (int i = n-1; i >0; i--) {//排序
Swap(&a[0], &a[i]);
AdjustDwon(a,i-1, 0);
}
}
时间复杂度: O(NlogN)
空间复杂度: O(1)
稳定性:不稳定
3.3 第三梯队:线性时间排序(有特殊使用条件)
3.3.1 计数排序
思路:计数排序⼜称为鸽巢原理,是对哈希直接定址法的变形应⽤。 操作步骤:
1)统计相同元素出现次数
2)根据统计的结果将序列回收到原来的序列中


代码实现:
void CountSort(int* a, int n) {
int max = a[0], min = a[0];
for (int i = 1; i < n; i++) {
if (a[i] > max) {
max = a[i];
}
if (a[i] < min) {
min = a[i];
}
}
int range = max - min + 1;
int* count = (int*)calloc(range, sizeof(int));
for (int i = 0; i < n; i++) {
count[a[i] - min]++;
}
int j = 0;
for (int i = 0; i < range; i++) {
while (count[i]--) {
a[j++] =min+i;
}
}
free(count);
count = NULL;
}
计数排序的特性:
计数排序在数据范围集中时,效率很⾼,但是适⽤范围及场景有限(只适合整数排序)。
时间复杂度: O(N + range)
空间复杂度: O(range)
稳定性:稳定
3.4 特殊的排序:希尔排序(约为O(N^1.3))
思路:希尔排序法⼜称缩⼩增量法。希尔排序法的基本思想是:先选定⼀个整数(通常是gap = n/3+1),把待排序⽂件所有记录分成各组,所有的距离相等的记录分在同⼀组内,并对每⼀组内的记录进⾏排序,然后gap=gap/3+1得到下⼀个整数,再将数组分成各组,进⾏插⼊排序,当gap=1时,就相当于直接插⼊排序。
它是在直接插⼊排序算法的基础上进⾏改进⽽来的,综合来说它的效率肯定是要⾼于直接插⼊排序算法的。

代码实现:
void ShellSort(int* a, int n) {
int gap = n;
while(gap>1)
{
gap = gap / 3 + 1;
for (int i = 0; i < n - gap; i++) {
int end = i;
int tmp = a[end + gap];
while (end>=0) {
if (a[end] > tmp) {
a[end + gap] = a[end];
end -= gap;
}
else break;
}
a[end+gap] = tmp;
}
}
}
希尔排序的特性总结:
1. 希尔排序是对直接插入排序的优化。
2. 当gap > 1时都是预排序,目的是让数组更接近于有序。当gap == 1时,数组已经接近有序的了,这样就会很快。这样整体而言,可以达到优化的效果。
3. 希尔排序的时间复杂度不好计算,因为gap的取值方法很多,导致很难去计算。

时间复杂度: 可以认为是O(N^1.3)
空间复杂度: O(1)
稳定性:不稳定
4 排序算法分类

内排序
定义:指待排序的所有记录(数据)可以完全存放在内存中进行的排序过程。
适用场景:数据量相对较小,内存足以容纳所有数据。
关注点:主要关注时间和空间的复杂度,即如何减少数据之间的比较次数和移动次数。因为内存的访问速度非常快,算法效率主要体现在CPU的计算速度上。
常见算法:
快速排序
堆排序
归并排序(内存中的版本)
冒泡排序、插入排序等(适用于小规模或部分有序数据)
特点:
速度快:所有操作都在高速内存中进行。
数据量受限:受限于可用内存的大小。
外排序
定义:当待排序的记录数量非常庞大,无法一次性全部加载到内存中,必须借助外部存储器(如硬盘) 进行分批处理,然后再合并的排序过程。
适用场景:处理海量数据,例如大型数据库的排序、搜索引擎对索引的排序等。
关注点:主要关注减少磁盘I/O(读写)的次数。因为磁盘读写速度比内存慢几个数量级,磁盘I/O成为性能的主要瓶颈。算法的目标是尽可能地减少读写磁盘的次数。
核心思想:采用 “排序-归并” 的策略。
排序阶段:将大文件分割成若干个能装入内存的小片段,每次读入一个片段到内存,用高效的内排序算法(如快速排序)对其进行排序,然后将这个有序的小片段(称为“归并段”或“顺串”) 写回磁盘。重复这个过程,直到整个大文件被切分成多个有序的归并段。
归并阶段:将上一步产生的多个有序归并段合并成一个完整的有序文件。这个过程通常使用 k路归并 算法,每次从k个归并段中取出最小的元素,放入输出缓冲区。这个阶段也需要精心设计,以平衡内存使用和I/O次数。
特点:
能处理海量数据:不受内存大小限制。
速度慢:性能瓶颈在于磁盘I/O速度。
算法复杂:需要综合考虑内存管理、磁盘I/O和归并策略。
5 排序算法复杂度及稳定性分析
| 排序⽅法 | 平均情况 | 最好情况 | 最坏情况 | 辅助空间 | 稳定性 |
| 冒泡排序 | O(n2) | O(n) | O(n2) | O(1) | 稳定 |
| 直接选择排序 | O(n2) | O(n2) | O(n2) | O(1) | 不稳定 |
| 直接插⼊排序 | O(n2) | O(n) | O(n2) | O(1) | 稳定 |
| 希尔排序 | O(nlog n) ~ O(n2) | O(n1.3) | O(n2) | O(1) | 不稳定 |
| 堆排序 | O(nlog n) | O(nlog n) | O(nlog n) | O(1) | 不稳定 |
| 归并排序 | O(nlog n) | O(nlog n) | O(nlog n) | O(n) | 稳定 |
| 快速排序 | O(nlog n) | O(nlog n) | O(n2) | O(log n) ~ O(n) | 不稳定 |
| 计数排序 | O(N + range) | O(N + range) | O(N + range) | O(range) | 稳定 |
那么第二期的内容就到这里了,觉得有收获的同学们可以给个点赞、关注、收藏哦,谢谢大家。





