Kimi-Audio技术报告英中对照版.pdf
原创 NLPer AGI之美 2025年04月27日 15:17 江苏
Kimi这两天开源了Kimi-Audio相关模型同时发布了技术报告:
https://github.com/MoonshotAI/Kimi-Audio/






以下是这份技术报告的简单解读:
在人工智能领域,音频处理技术一直是研究的热点之一。从语音识别到音频生成,再到语音对话系统,我们见证了音频处理从单一任务模型向通用模型的演进。Kimi-Audio 的出现,无疑是这一演进过程中的重要里程碑。作为一个开源的音频基础模型,Kimi-Audio 在音频理解、生成和对话等方面展现出了卓越的性能。本文将深入解读 Kimi-Audio 的技术报告,探讨其创新之处以及对未来音频处理技术的潜在影响。
一、音频处理的变革:从单一任务到通用模型
传统音频处理方法通常针对特定任务进行模型设计和训练,例如语音识别、情感识别或声音事件检测等。这种方法的局限性在于,每个任务都需要独立的模型和训练流程,导致资源浪费和模型性能的局限性。随着大型语言模型(LLMs)在自然语言处理领域的成功应用,研究人员开始探索将这种通用模型的理念引入音频处理领域。
Kimi-Audio 正是这种探索的成果之一。它试图构建一个能够处理多种音频任务的通用模型,通过利用音频与文本之间的自然对应关系,以及大型语言模型的强大能力,实现音频处理的通用化和高效化。
二、Kimi-Audio 的核心架构与技术亮点
(一)创新的模型架构
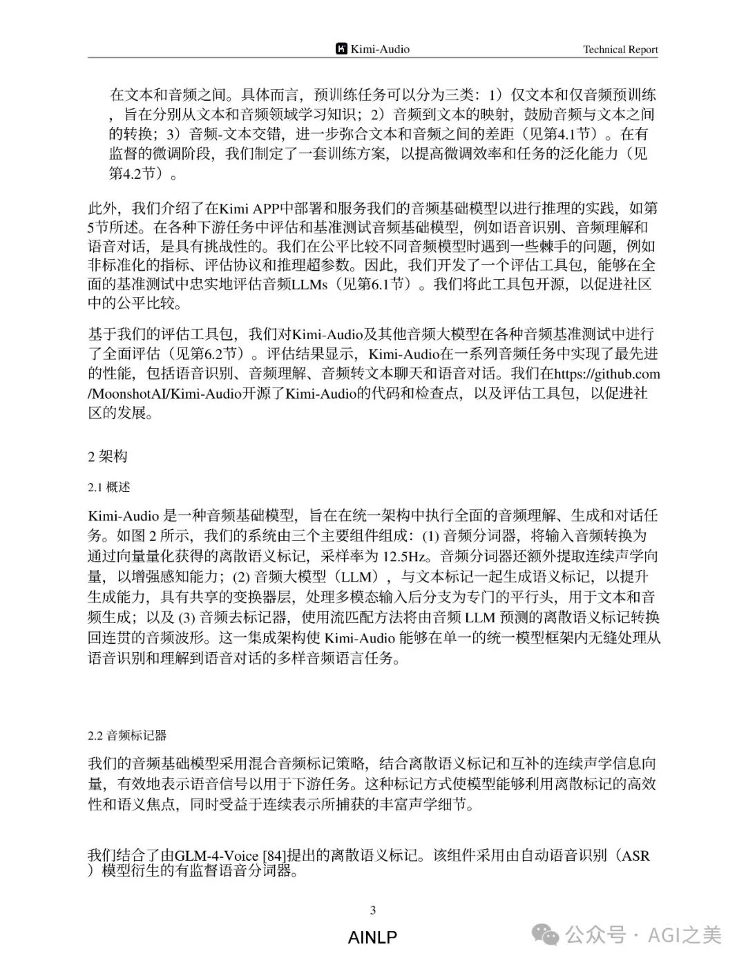
Kimi-Audio 的架构设计堪称其核心亮点之一。它由三个主要部分组成:音频标记器(Audio Tokenizer)、音频大型语言模型(Audio LLM)和音频解标记器(Audio Detokenizer)。
音频标记器负责将输入音频转换为离散的语义标记和连续的声学向量,这一过程通过 12.5Hz 的帧率进行,以平衡音频与文本序列之间的差距。这种设计不仅提高了模型对音频信号的感知能力,还为后续的音频生成提供了基础。
音频大型语言模型是 Kimi-Audio 的核心部分。它基于预训练的文本 LLM,并通过共享的 Transformer 层处理多模态输入。这种架构使得模型能够同时生成音频语义标记和相应的文本标记,从而增强了模型的生成能力。
音频解标记器则负责将模型生成的离散语义标记转换回连贯的音频波形。Kimi-Audio 采用了基于流量匹配的方法,并设计了块状自回归流框架和前瞻机制,以减少语音生成的延迟并提高音频质量。
(二)大规模数据处理与预训练
Kimi-Audio 的预训练数据集包含了超过 1,300 万小时的音频数据,涵盖了语音、音乐和环境声音等多种模态。为了提高数据质量,研究团队开发了一个包含语音增强、说话人日志、转录和过滤等步骤的数据处理流程。
预训练任务的设计也极具创新性。Kimi-Audio 的预训练任务分为三大类:单模态预训练(文本或音频单独预训练)、音频 - 文本映射预训练以及音频 - 文本交错预训练。这种多任务预训练策略使得模型能够充分学习音频和文本领域的知识,并在两者之间建立联系。
三、Kimi-Audio 的性能表现与应用潜力
根据技术报告中的评估结果,Kimi-Audio 在多个音频基准测试中取得了最先进的性能。在语音识别任务中,它在 LibriSpeech 和 AISHELL 等数据集上均取得了最低的词错误率。在音频理解任务中,Kimi-Audio 在音乐、声音和语音等多个类别上均展示了卓越的理解能力。
此外,Kimi-Audio 在音频对话和语音对话任务中也表现出色。它能够生成具有不同风格和高表现力的语音,为语音助手和语音对话系统等应用提供了强大的技术支持。
四、开源策略与社区贡献
Kimi-Audio 的开源策略是其另一大亮点。研究团队不仅开源了模型的代码和检查点,还提供了一个评估工具包,以促进公平的模型比较和社区的发展。这种开放的态度不仅有助于推动音频处理技术的进步,还为研究人员和开发者提供了一个共同探索和创新的平台。
五、面临的挑战与未来发展方向
尽管 Kimi-Audio 取得了显著的进展,但它也面临着一些挑战。例如,当前的音频基础模型主要依赖于音频 - 文本预训练,而文本通常是通过对语音的自动语音识别(ASR)转录获得的。这种方法可能忽略了音频中的重要信息,如情感、风格和非语言声音等。未来的研究方向可能包括开发能够捕捉音频丰富上下文的描述性文本,以及改进音频表示方法,以整合转录导向的语义信息和描述导向的声学特征。
六、结语
Kimi-Audio 的出现标志着音频处理技术的一个重要突破。它通过创新的模型架构、大规模的数据处理和多任务预训练策略,实现了音频理解、生成和对话的通用化和高效化。随着开源策略的推进,Kimi-Audio 有望激发更多的研究和创新,推动音频处理技术迈向新的高度。对于音频处理领域的研究人员和开发者来说,Kimi-Audio 不仅是一个强大的工具,更是一个充满潜力的研究平台,值得我们深入探索和利用。
1589

被折叠的 条评论
为什么被折叠?



