参考这里:
https://blog.youkuaiyun.com/zjm750617105/article/details/52558779
我的1.txt长这个样子:(可参考local/prepare_for_eer.py,但我是用excel弄出来的,哈哈),一共14232行。这是整合真实值与打分得到的文件。。
5.1663/target
-32.37284/nontarget
-38.94157/nontarget
-58.89211/nontarget
-69.29233/nontarget
下面先用kaldi的方法计算一下eer:
def read_file(filepath):
with open(filepath, 'r') as f:
lines = f.readlines()
return lines
score_path = r"E:\share_with_ubuntu\aishell-v1\1.txt"
score_lines = read_file(score_path)
target_scores = []
nontarget_scores = []
for line in score_lines:
splits = line.strip().split('/')
if splits[1] == 'target':
target_scores.append(eval(splits[0]))
else:
nontarget_scores.append(eval(splits[0]))
print(len(target_scores),len(nontarget_scores))
结果:
7116 135204
kaldi中对于阈值的选择是对target_scores的每一个分数进行迭代,也就是把每一个target_scores中的分数都当做阈值来算一遍。
但是也有文章说,直接在target_scores的最小值和最大值之间取10000个点,把每一个点都当做阈值进行迭代。
设一万个点的可以参考下面:
https://blog.youkuaiyun.com/zjm750617105/article/details/60503253
(这里面是对all_scores而不是target_scores分10000个点,到底应该对什么分一万个点呢?我实验了两种,一是对all_scores分一万个点,二是对target_scores分一万个点,但结果几乎是一样的。是真的没有区别还是只是对我的数据没有区别?)
通过对nist,det curve工具(https://www.nist.gov/itl/iad/mig/tools)
的分析得知,nist给的工具中使用的是对all_scores划分阈值,有多少点就有多少待选的阈值。
#从小到大排序
target_scores = sorted(target_scores)
nontarget_scores = sorted(nontarget_scores)
# 下面是kaldi中compute-eer的方法
target_size = len(target_scores)
target_position = 0
for target_position in range(target_size):
nontarget_size = len(nontarget_scores)
nontarget_n = nontarget_size * target_position * 1.0 / target_size
nontarget_position = int(nontarget_size - 1 - nontarget_n)
if nontarget_position < 0:
nontarget_position = 0
if nontarget_scores[nontarget_position] < target_scores[target_position]:
print ("nontarget_scores[nontarget_position] is", nontarget_position, nontarget_scores[nontarget_position])
print ("target_scores[target_position] is", target_position, target_scores[target_position])
break
threshold = target_scores[target_position]
print ("threshold is --> ", threshold)
eer = target_position * 1.0 / target_size
print ("eer is --> ", eer)
结果:
nontarget_scores[nontarget_position] is 133246 -13.30128
target_scores[target_position] is 103 -13.16873
threshold is --> -13.16873
eer is --> 0.01447442383361439
但是我不太理解上面的方法,根据下面kaldi中的注释,我们来自己写一下python代码。
ComputeEer computes the Equal Error Rate (EER) for the given scores
and returns it as a proportion beween 0 and 1.
If we set the threshold at x, then the target error-rate is the
proportion of target_scores below x; and the non-target error-rate
is the proportion of non-target scores above x. We seek a
threshold x for which these error rates are the same; this
error rate is the EER.
We compute this by iterating over the positions in target_scores: 0, 1, 2,
and so on, and for each position consider whether the cutoff could be here.
For each of these position we compute the corresponding position in
nontarget_scores where the cutoff would be if the EER were the same.
For instance, if the vectors had the same length, this would be position
length() - 1, length() - 2, and so on. As soon as the value at that
position in nontarget_scores at that position is less than the value from target_scores, we have our EER.
这里再来明确一下FR和FA的定义:
FR = 所有真正例中被判为负例的数目 / 所有真正例的数目。即miss,未命中。
FA = 所有真负例中被判为正例的数目 / 所有真负例的数目。即fa,false-alarm,假警报。
阈值一旦设定,所有小于阈值的都被预测为负例,所有大于阈值的都被预测为正例
这里(真实值中)所有正例的数目就是7116,所有负例的数目就是135204
由于FR和FA不可能完全相等,下面计算他们差的绝对值的最小值。
(或者用插值的方法来求FR和FA完全相等的地方。插值是离散函数逼近的重要方法,利用它可通过函数在有限个点处的取值状况,估算出函数在其他点处的近似值。 from scipy.interpolate import interp1d)
def count_xiaoyu_x(list1,x): # 要求list1是从小到大排列的
num =0
for i in range(len(list1)):
if (list1[i]<x):
num+=1
else:
break
return num
def count_dayu_x(list1,x): # 要求list1是从小到大排列的
num =0
length = len(list1)
for i in range(length):
if (list1[length-i-1]>x):
num+=1
else:
break
return num
fr_list = []
fa_list = []
cha_list = []
for position in range(7116):
FR = count_xiaoyu_x(target_scores,target_scores[position])/7116
FA = count_dayu_x(nontarget_scores,target_scores[position])/135204
cha = abs(FR-FA)
fr_list.append(FR)
fa_list.append(FA)
cha_list.append(cha)
a = min(cha_list)
b = cha_list.index(a)
print(target_scores[b],fr_list[b],fa_list[b],'%.10f'%a)
结果:
-13.22655 0.01433389544688027 0.014363480370403242 0.0000295849
这里发现与kaldi的结果不太一样,刚好是kaldi结果的上一个点
这个cha的变化趋势是怎样的呢,是不是只有一个最低点呢,画个图看看
import numpy as np
import matplotlib.pyplot as plt
fig, ax = plt.subplots()
plt.xlabel('threshhold')
plt.ylabel('cha')
ax.set_xlim([min(target_scores), max(target_scores)])
ax.set_ylim([min(cha_list), max(cha_list)])
plt.plot(target_scores,cha_list,'.',label=" cha with threshold")
plt.legend(loc='upper right')
plt.show()

确实只有一个最低点,下面这个才是kaldi的结果
print(target_scores[b+1],fr_list[b+1],fa_list[b+1],'%.10f'%cha_list[b+1])
结果:
-13.16873 0.01447442383361439 0.014274725599834325 0.0001996982
比较两个cha,0.0000295849和0.0001996982,我的结果确实更小一些呢。
现在来画fa和fr随阈值变化的曲线,最好能从曲线上就找到FR和FA离的最近的两个点
#!coding=utf-8
import numpy as np
import matplotlib.pyplot as plt
fig, ax = plt.subplots()
plt.title(" curve")
plt.xlabel('threshhold')
plt.ylabel('y')
ax.set_xlim([min(target_scores), max(target_scores)])
ax.set_ylim([0, 1])
plt.plot(target_scores,fr_list,'.',label=" FR with threshold")
plt.plot(target_scores,fa_list,'.',label=" FA with threshold")
plt.legend(loc='upper right')
plt.show()

上面的图太不清楚了,怎么能从图上就找到这个交点呢,更改刻度再画一次
a=[]
b=[]
c=[]
for i in range(len(target_scores)):
if((-20<target_scores[i]) & (target_scores[i]<-10)):
a.append(target_scores[i])
b.append(fr_list[i])
c.append(fa_list[i])
print(len(a),len(b),len(c))
import numpy as np
import matplotlib.pyplot as plt
fig, ax = plt.subplots()
plt.title(" curve")
plt.xlabel('threshhold')
plt.ylabel('y')
ax.set_xlim([-20, -10])
ax.set_ylim([0, 0.1])
plt.plot(a,b,'.',label="curve of FR with threshold")
plt.plot(a,c,'.',label="curve of FA with threshold")
plt.legend(loc='upper right')
plt.show()
结果:

# 再画一次
a=[]
b=[]
c=[]
for i in range(len(target_scores)):
if((-14<target_scores[i]) & (target_scores[i]<-12)):
a.append(target_scores[i])
b.append(fr_list[i])
c.append(fa_list[i])
print(len(a),len(b),len(c))
plt.title(" curve")
plt.xlabel('threshhold')
plt.ylabel('y')
ax.set_xlim([-14, -12])
ax.set_ylim([0, 0.04])
plt.plot(a,b,'.',label="curve of FR with threshold")
plt.plot(a,c,'.',label="curve of FA with threshold")
plt.legend(loc='upper right')
plt.show()
# 这时有38个点,还是不太清楚

# 再画一次
a=[]
b=[]
c=[]
for i in range(len(target_scores)):
if((-13.5<target_scores[i]) & (target_scores[i]<-13)):
a.append(target_scores[i])
b.append(fr_list[i])
c.append(fa_list[i])
print(len(a),len(b),len(c))
plt.title(" curve")
plt.xlabel('threshhold')
plt.ylabel('y')
ax.set_xlim([-13.5, -13])
ax.set_ylim([0.013, 0.016])
plt.plot(a,b,'.',label="curve of FR with threshold")
plt.plot(a,c,'.',label="curve of FA with threshold")
plt.legend(loc='upper right')
plt.show()

这时只有6个点,可以很清楚的看到第4个点,黄色和蓝色是离的最近的
print(a[3],b[3],c[3])
# 打印出来的阈值,fr,fa和我们上面的计算结果是一样的
结果:
-13.22655 0.01433389544688027 0.014363480370403242
果然和我上面的结果是一样的。
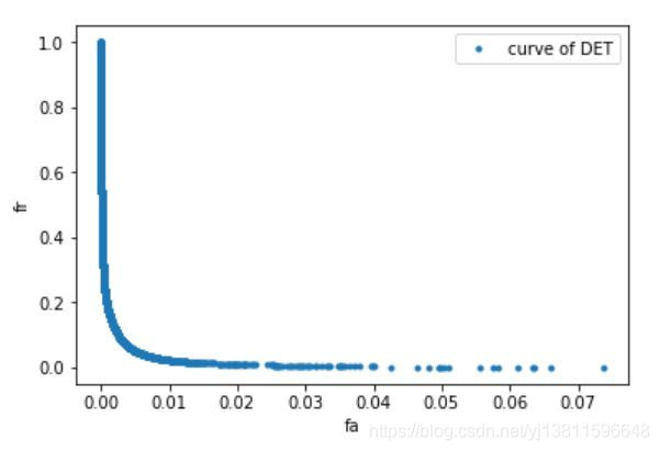
下面画DET曲线,横轴是fa,纵轴是fr
# 先来看下坐标范围
print(min(fa_list),max(fa_list))
print(min(fr_list),max(fr_list))
print(len(fa_list),len(fr_list))
0.0 0.07365906334132126
0.0 0.9998594716132658
7116 7116
# 下面画DET曲线,横轴是fa,纵轴是fr
plt.xlabel('fa')
plt.ylabel('fr')
ax.set_xlim([0, max(fa_list)])
ax.set_ylim([0, max(fr_list)])
plt.plot(fa_list,fr_list,'.',label="curve of DET")
plt.legend(loc='upper right')
plt.show()

怎么把我们找到的eer的值标记上去呢
参考:python显示图上每个点的坐标:https://zhidao.baidu.com/question/1388281986500209380.html
参考:Python:给图形中添加文本注释(text函数):https://blog.youkuaiyun.com/weixin_38725737/article/details/82664096
# 怎么把我们找到的eer的值标记上去呢
# 参考:python显示图上每个点的坐标:https://zhidao.baidu.com/question/1388281986500209380.html
# 参考:Python:给图形中添加文本注释(text函数):https://blog.youkuaiyun.com/weixin_38725737/article/details/82664096
plt.xlabel('fa')
plt.ylabel('fr')
ax.set_xlim([0, max(fa_list)])
ax.set_ylim([0, max(fr_list)])
plt.plot(fa_list,fr_list,'.',label="curve of DET")
plt.text(0.01, 0.2, "EER=0.01433", size = 15, alpha = 0.7)
plt.legend(loc='upper right')
plt.show()
但是下面这个曲线与y=x的交点处横坐标,明显小于0.01啊,为什么呢,难道是因为7116个点太密了?

那再放大一点看细节
m=[]
n=[]
for i in range(len(fa_list)):
if((0<fa_list[i]) & (fa_list[i]<0.002)):
m.append(fa_list[i])
n.append(fr_list[i])
print(len(m),len(n))
plt.title(" curve")
plt.xlabel('fa')
plt.ylabel('fr')
ax.set_xlim([0,0.002])
ax.set_ylim([0,0.2])
plt.plot(m,n,'.',label="curve of DET")
plt.legend(loc='upper right')
plt.show()

还是这样啊,为什么呢?难道是我画DET曲线的方法不对?
2019.12.16增加:
原来是我的刻度问题,现在把x轴和y轴的刻度弄一样,再画一下:
import numpy as np
import matplotlib.pyplot as plt
# 下面画DET曲线,横轴是fa,纵轴是fr
plt.xlabel('fa')
plt.ylabel('fr')
#ax.set_xlim([0, 0.08])
#ax.set_ylim([0, 0.08])
plt.xlim(0,0.08)
plt.ylim(0,0.08)
plt.plot(fa_list,fr_list,'.',label="curve of DET")
plt.legend(loc='upper right')
plt.show()
结果:

这下,曲线与对角线y=x的交点有点像在x=0.0143的位置了吧,又有一个新问题了,为啥它画出来不是正方形的图片,怎么是个长方形的?
本页有一个问题没解决:
1.如何理解kaldi中的方法?
------------------2020-11-26–附上另一种计算方法-------------------
def compute_det_curve(target_scores, nontarget_scores):
n_scores = target_scores.size + nontarget_scores.size
all_scores = np.concatenate((target_scores, nontarget_scores))
labels = np.concatenate((np.ones(target_scores.size), np.zeros(nontarget_scores.size)))
# Sort labels based on scores
indices = np.argsort(all_scores, kind='mergesort') # 返回排序后数组的原索引值
labels = labels[indices] # 对all_scores从小到大排序后,里面的score就乱了,label也需要重新调整
# Compute false rejection and false acceptance rates
tar_trial_sums = np.cumsum(labels)
# 求累计和
# 所有真正例的数目
# 所有真负例的数目
# FR = 所有真正例中被判为负例的数目 / 所有真正例的数目。即miss,未命中。
# FA = 所有真负例中被判为正例的数目 / 所有真负例的数目。即fa,false-alarm,假警报。
# 有多少分数,就有多少个阈值,有了阈值之后,小于它的,都被判为负例,所有大于它的,都被判为正例
# 也就是,阈值位置之前,有多少个1,就是所有真正例中被判为负例的数目
# 阈值位置之后,有多少个0,就是所有真负例中被判为正例的数目
# 假如阈值选定的是第三个score,位置参数是2,那么在labels[2]之前有几个1呢,通过tar_trial_sums[2]-1=2,我们知道,有2个1
# 在labels[2]之后有几个0呢,nontarget_trial_sums[2]=155,告诉我们有155个0
nontarget_trial_sums = nontarget_scores.size - (np.arange(1, n_scores + 1) - tar_trial_sums)
frr = np.concatenate((np.atleast_1d(0), tar_trial_sums / target_scores.size)) # false rejection rates
far = np.concatenate((np.atleast_1d(1), nontarget_trial_sums / nontarget_scores.size)) # false acceptance rates
thresholds = np.concatenate((np.atleast_1d(all_scores[indices[0]] - 0.001), all_scores[indices])) # Thresholds are the sorted scores
return frr, far, thresholds
def compute_eer(target_scores, nontarget_scores):
""" Returns equal error rate (EER) and the corresponding threshold. """
frr, far, thresholds = compute_det_curve(target_scores, nontarget_scores)
abs_diffs = np.abs(frr - far) # 求差的最小值,即找离的最近的两个点
min_index = np.argmin(abs_diffs) # 求最小值所在的位置
eer = np.mean((frr[min_index], far[min_index])) # 求均值
return eer, thresholds[min_index]
---------------------2020.12.1-------------------------------
from scipy.optimize import brentq
from scipy.interpolate import interp1d
from sklearn.metrics import roc_curve, confusion_matrix
# EER reference: https://yangcha.github.io/EER-ROC/
def compute_eer(y_true, y_pred):
fpr, tpr, _ = roc_curve(y_true, y_pred, pos_label=1)
eer = brentq(lambda x : 1. - x - interp1d(fpr, tpr)(x), 0., 1)
return 100. * eer
def compute_confuse(y_true, y_pred):
return confusion_matrix(y_true, y_pred)
2566

被折叠的 条评论
为什么被折叠?



