文章目录
第三章 文字编辑
第一节 Word 基本知识
word 功能非常强大 能够实现
- 文字编辑功能:进行输入 修改 删除,移动,复制,查找,替换等操作
- 文字校对功能:可以进行拼写检查,自动更正,英文语法检查等操作
- 格式编排功能,可以进行字体格式,段落格式 及页面格式的编排操作
- 图文处理功能:可以绘制和插入图形 ,图片,艺术字等,可以编排出图文混排的板式,还可以设置三维效果
- 表格绘制功能: 可以创建或修改表,还可以进行文本与表格间的转换
word 工作窗口的基本构成元素
- 标题栏
- 菜单栏
- 工具栏
- 标尺
-
- 文档编辑区
-
- 滚动条
- 状态栏
- 帮助命令的使用
-
第二节 Word 文件操作和文本编辑
文档的基本操作包括:文档的新建 打开 保存 关闭
新建文档
- 新建文档 默认的文档名:文档1-word
- 默认扩展名为.doc
保存文档-
2015以后默认自动保存
关闭文档

打开文档
文本编辑的基本操作
包括插入点的移动和定位,文本的选择 ,插入内容,删除,撤销操作
移动和复制操作

定位、替换和查找操作

插入符号操作

第三节 World 文档格式与版面
1 字符格式设置

段落设置

五种段落对齐方式

设置段落对齐的操作

设置段落的缩进方式

段落的间距和行距的设置

格式刷
使用格式刷按钮进行快速格式复制

首字下层

分栏

2 项目符号和编号

3 边框 底纹 页眉和页脚的添加
边框和底纹

边框选项卡

页面边框选项卡

页眉和页脚添加

创建页眉页脚

编辑页眉页脚

创建奇偶页不同的

插入页码

修改页码格式

关闭和删除(页眉页脚)

第四节 Word 文档模板与样式
创建样式

样式的使用

模板

第五节 Word表格建立与编辑
1 创建表格

2 使用菜单命令建立表格

3 使用表格和边框 --手绘

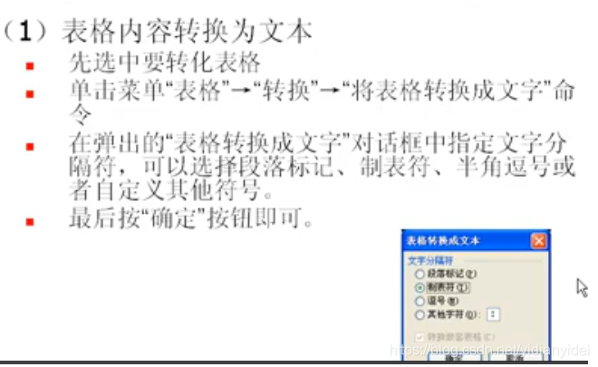
1 表格和文本相互转换

文本转换为表格

2 表格格式和内容的基本编辑

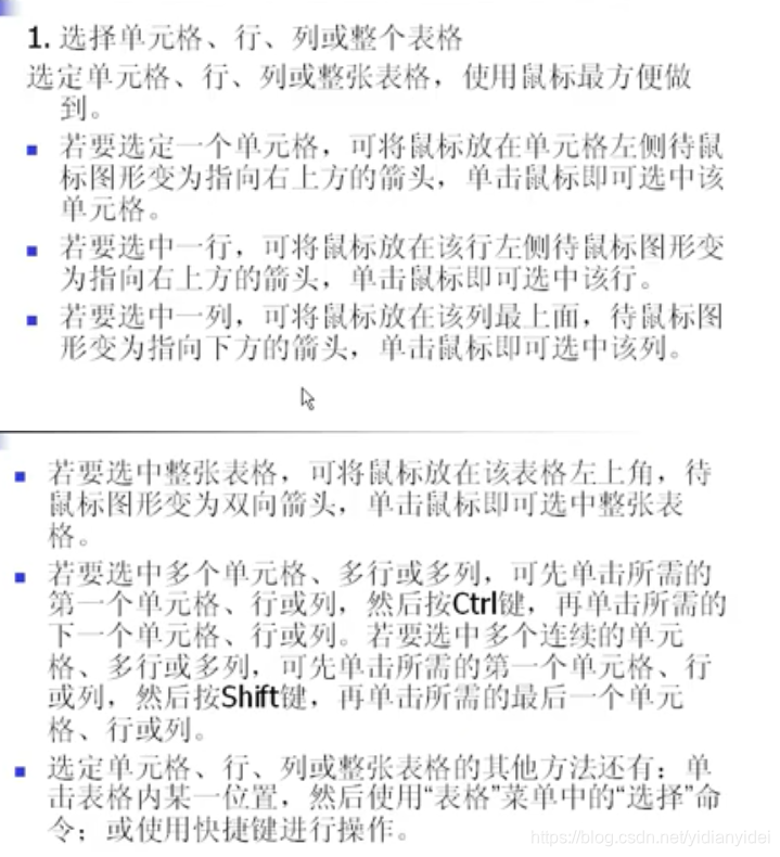
3 表格中的单元格,行,列,新表格的插入

4 删除表格中的单元格,行,列,表格或清除其内容

5 合并单元格

6 拆分单元格

7 拆分表格

8 自动套用格式

9 文字对齐

10 格式化表格

第六节 Word 图形的制作与编辑
1绘制自选图形

绘制自选图形方法

在绘好的自选图形上可添加文字

2 添加艺术字

3 图形元素的基本操作

2 设置阴影和三维效果

3 旋转或翻转图形

4 叠放对象

5 对齐和排列对象

6 组合。取消组合或重新组合对象


第七节 Word 对象的插入
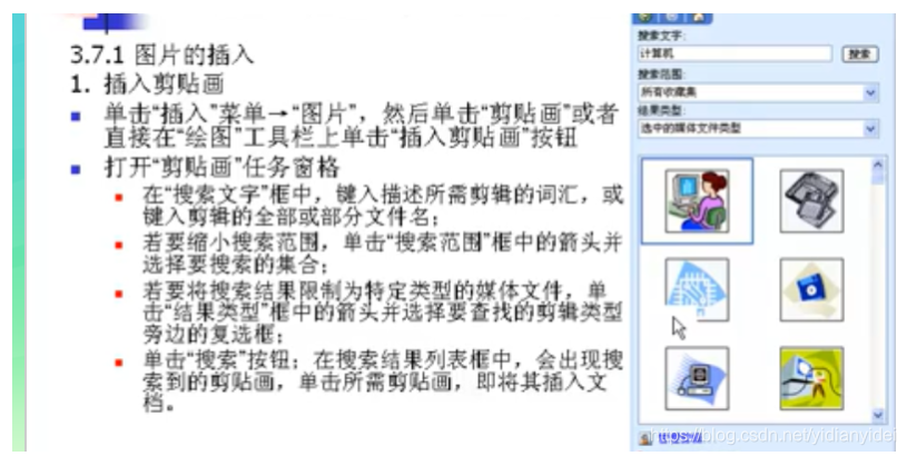
1 图片插入

2 从文件中插入图片

3 文本框的插入


设置文本框属性

4 图文混排技术

第八节 Word 文档页面设置和打印
1 页面设置

2 打印预览

3 打印的基本参数设置和打印输出

Word文档编辑全攻略
本文全面介绍了Word文档的编辑技巧,涵盖文字编辑、格式编排、表格操作、图形制作、对象插入、页面设置及打印等内容,助您高效掌握Word应用精髓。








被折叠的 条评论
为什么被折叠?



