基于模糊系统的能量感知聚类在无线传感器网络中的网络寿命增强
摘要
网络寿命是指网络中初始节点失效的时间,或无线传感器网络模块的构建单元耗尽能量的时间。持续的消息交换会导致传感器节点的能量损耗和负担,从而缩短网络寿命。本文提出了一种结合模糊逻辑的能量感知聚类算法,以考虑节点的剩余能量。在基于聚类的无线传感器网络中,簇头负责从各个节点收集信息,并将所收集的数据传输至多个目的节点。该方法能够减少消息开销和延迟,提高分组投递率,并延长网络生命周期。
1. 引言
无线传感器网络可以定义为通过无线链路,由设备网络从监测区域传输所收集信息的通信方式。无线传感器网络(WSN)在多个领域具有广泛的应用,例如交通监控、医疗护理、机器人技术探索以及农业监测。在WSN中,持续的消息交换会加重传感器节点的负担,并增加能耗。
簇头被排序以将数据传递给目的节点,从而降低延迟和实现功耗节约。网络包含形成簇的传感器节点集合。聚类是指将节点划分为若干组的过程,使得相似节点位于同一组中,而不相似节点位于其他组中。
图1显示,簇头是在网络中各个簇的相似节点组中选择的。每个网络节点将数据分发到簇头,这些节点具有将信息通过基站传输到作为目的节点的相应簇头的责任。这样可以在数据传输过程中最小化能量和时间消耗。
聚类的必要性:
- 处理噪声数据
- 可扩展性
- 可解释性
- 高维度
剩余能量高的节点被称为簇头节点。剩余的节点是邻近节点或辅助节点。
2. 相关工作
在现有技术中,采用改进的聚类方法,并结合机器学习。在[1]能量距离感知聚类计算中,通过模糊接口系统调整簇来构建簇。模糊逻辑用于处理部分真值概念。机器学习是人工智能的一个子集,其涉及创建算法,该算法能够在无须人工干预的情况下,通过自身输入结构化数据来自行修改,以提供期望的输出。
在每次聚类过程中,头节点通过模糊接口方法计算其邻近刷新周期。如果存在微小数据速率,则考虑延长的更新周期。如果数据速率出现大幅变化,则考虑较短的更新周期。节点到接入点的距离和前一周期平均速率决定了头节点的相邻升级周期。在延长的时间内,剩余能量较少的头节点不再继续承担其角色,因此选择更新周期较短的头节点。簇成员通过计算出的更新周期进行广播。输入变量可以定义为从非常低到非常高的范围。传感器节点在均匀间隔下的读数由簇成员根据其相似性进行分类。机器学习分类器对这些特征样本进行训练和测试,从而构建机器学习模型。该模型有助于通过分类和识别新样本对后续样本进行归类。簇头接收不相似数据,而相似数据则被发送到当前的组成头节点。
为了获得更好结果,考虑了多种机器学习模型分类器。KNN分类器用于解决回归和分类问题。它假设相似的事物存在于近距离中。机器学习需要大量数据进行训练,这些数据必须具有高质量和包容性。它需要充足时间来学习和发展,以满足算法的相当准确性和相关性。其主要挑战在于准确阐明算法结果。机器学习极易出错。在中继信标节点部署过程中,作者[2]提出了新型连通性感知近似算法,该算法引入局部搜索近似算法以解决低功率eNodeB孤立覆盖问题。低能耗自适应聚类层次结构中,通过概率阈值以轮换方式选举簇头节点[3]。作者[4]采用半分布式聚类方法,并结合集中式网格化来实现高层头节点选择。扩展的自维持基于树的能量均衡协议,通过测量损坏的传感器与重叠邻近节点的数量来评估网络状态[5]。
通过使用编码感知方法实现传感器的协同编码和数据传输,从而显著降低无线传感器网络中的通信开销。采用编码感知可实现至少80%的节能效果[6]。[7]采用基于负载感知的簇头轮换机制,设置动态阈值,减少簇头过早死亡现象。在[8]中,利用粒子群优化确定簇头节点。作者[9]使用无线体域网,涉及共存、容错性和功耗问题。作者[10]采用基于模糊逻辑的聚类技术,并结合能量预测以实现工作负载的均衡分配,可应用于无线传感器网络。
作者[11]利用剩余能量进行簇头选举,并通过三个阶段在存活节点、平均剩余能量、吞吐量和基于事件的路由协议的单向延迟方面表现更优。该方法采用随机更新的高效节能聚类方法,初始簇根据时空相关性进行划分。它使用簇头轮换机制和动态更新策略[12]。簇头通过基于混合剩余能量的混合高效节能分布式聚类进行选举,可运行至{o}[1]轮,并具有低消息开销。该方法采用簇头选举方法以优化能耗和延迟。利用跳数来确定功耗与延迟之间的权衡计算[14]。
根据簇头选举过程,在无线传感器网络中引入新型能量熵,结合熵度量,通过新的节点稳定性指标选出稳定簇头[15]。簇头节点采用低能耗自适应聚类层次进行选择,从而实现最小功耗[16]。为了实现负载均衡,将网络运行划分为稳定时间跨度以建立轮次。仿真结果[17]显示了FHRP在降低聚类功率开销方面的有效性。低能耗自适应聚类层次简化了网络功能和传感器硬件成本的降低。该方法在总传输比特数、网络寿命和能量耗散率[18]方面优于现有算法。与现有算法相比,该网络节点功率被均分为两个阶段。其网络寿命长达[19]。作者[20]指出,智能手机实现的分类是通过机器学习分类器完成的,后台交换水平依赖于网络流量。
3. 框架方法论
为了克服聚类开销和高能耗问题,提出了一种结合模糊系统的能量感知聚类算法。该方法构建等规模簇,以维持簇内成员节点的能量利用。通过强制高能量簇节点和下一跳作为覆盖稀疏区域中较少的成员节点,增加其转发任务,从而实现簇头之间的负载均衡。每个节点都需要参与数据传输过程中的发送和接收。在网络节点的数据传输过程中,节点会在发送和接收状态之间切换。在数据传输时,传感器节点会消耗能量。
设发送端和接收端之间的距离为“d”。当d的值较小时,将采用该传输模型。首先,使用基于簇的分层路由协议将节点划分为不同的簇。每个节点具有不同的初始能量以及网络中存在的节点数量。簇内每个节点之间必须具有通信代价。靠近簇头的成员节点被加入到该簇中。节点根据自由空间信道方法将信息发送至簇头。
当簇头以不规则方式被选择时,会导致某些区域簇头密度过高,而其他区域簇头较少甚至没有。系统中可能存在簇头分布不均的情况。在一次通信迭代中簇头节点被选出后,簇头会向其他节点广播请求,以吸引节点加入其簇。非簇头节点通过选择附近的簇头发送消息,建立与簇的连接,直至该过程终止。传感器节点中存在多种能量级别,包括簇头(CH)节点和多个非簇头(非CH)节点,后者被称为普通节点。该系统的路由模型基于分层路由协议,各节点的初始能量水平互不相同。在第一阶段,由普通节点感知到的数据被传输至其所属的簇头节点,随后进行数据融合,最后将融合后的信息转发至接入点(AP)。
在数据传输过程中,每个传感器节点必须接收和发送信息。存在一个接收器和一个发射组件,该发射组件被称为发射器,此外,根据功耗节约原则,简化传感器节点中还配备了一个功率放大器。为了确定传感器节点在任何时刻的传输过程中处于接收或辐射状态,它会不断在两种状态之间切换。传感器节点在此吸收和辐射过程中消耗能量。当发射器和功率放大器处于工作状态时,发射器会消耗能量。接收端与感知端之间的距离为d,如果d的值较小,则采用自由空间传输模型。
通过簇头节点在一个通信周期内向其他节点发送请求来完成簇的合并过程。一旦接收到非簇头消息,便会持续选择较近的簇进行合并,直到不存在任何节点为止。数据传输阶段是工作阶段的另一个名称。簇头向成员节点发送CDMA数据流以启动数据采集操作,从而通知节点成员。
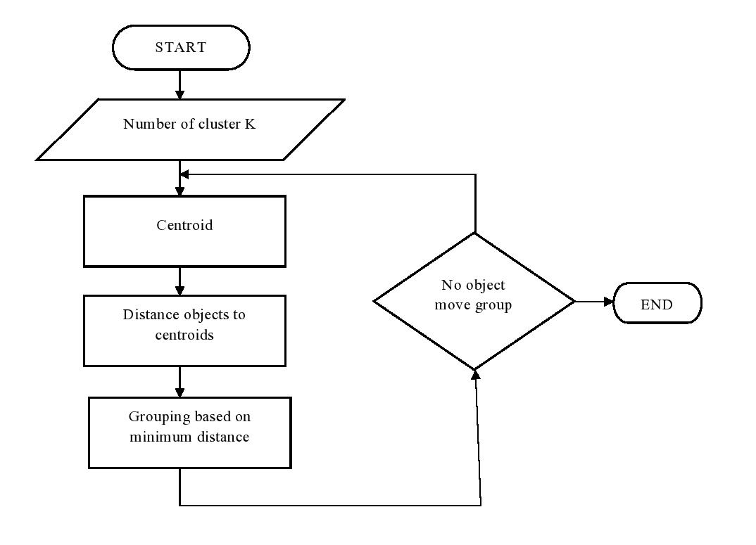
一旦数字通信过程完成,就会形成一个新集群,这是通过在下一轮簇头选举中启动算法来实现的。簇头向成员节点发送广播,表明工作阶段的数据收集已开始。在此活动中,簇成员接收到的详细信息将被转发至已确定的簇头。当接收到全部信息后,通过整合簇头来降低信号噪声。将具有相似模式的客户分组到相同簇中的方法称为聚类。聚类过程将模式组织成有意义的组,使我们能够发现相似性与差异,并从中得出有价值的结论。
这一思想适用于生活的各个领域、医学科学和工程。聚类问题在于将给定的数据集划分为多个类别,使得同一簇内的数据点簇内的点彼此之间比不同簇中的点更为相似。聚类减少了各个节点之间的数据传输,提高了分组投递率的效率以及在数据处理和传输过程中的能量节约。根据高剩余能量选择簇头节点。当节点在数据传输后仍保持较多能量时,称其具有高剩余能量,此类节点被称为簇头。
簇头根据邻近节点的剩余能量从邻近节点中选择。簇头从其辅助节点收集数据,并通过基站将数据传输到目的节点。单个节点的数据传输会导致较高的能量消耗。簇头将数据传输到相应的目的簇头,从而减少能量和时间的使用。
4 性能指标
网络考虑的参数包括能耗、吞吐量、延迟和网络寿命。
4.1 网络寿命(节点数量与寿命)
第一个传感器节点的失效时间。也可以指网络中存在的传感器节点组耗尽能量。该图描绘了节点数量与其寿命的关系。
4.2 吞吐量(节点数量 vs 数据传输)
生产速率或处理某物的速率指的是吞吐量。该图描述了节点数量与其数据传输量之间的关系。
4.3 端到-end延迟(数据传输 vs 时间消耗(毫秒))
数据包从源节点通过网络传输到目的节点所花费的时间称为端到端延迟。该图表描述了数据传输量与时间消耗之间的关系。
4.4 能耗(节点数量与能耗,单位:毫焦)
能量指的是做某事的能力。图7展示了节点数量与其能耗之间的关系。
可以在NAM(网络动画器)窗口中查看输出。NAM用于追踪真实数据包与网络模拟,是一种基于TCL的动画工具。它支持布局拓扑、分组级动画以及各类数据的检测工具。OTCL文件是NS2中的配置文件,称为TCL仿真脚本。该窗口有助于查看数据从一个簇头发送到另一个作为目标头节点的簇头的动画过程。数据通过基站在簇头之间传递。动画清晰地展示了簇头是从传感器节点中选择的。每个传感器节点将其数据发送到簇头。
5 结论
所提出的方法延长了网络生命周期,提高了吞吐量,降低了功率利用、端到端延迟,并提高了分组投递率。无线传感器网络通过簇头选择协议得到了有效应用。该系统解决了簇头选择中存在的问题。建立了具有广泛系统的能量耗尽模型。通过系统的最优数量确定最小功耗。簇头节点的选择基于最大簇头覆盖范围。由于出现更高的能量保存,在下一个通信周期中进行簇头的更换。每个簇中的持续存在的节点与其最近的簇合并,并将其数据传输至簇头节点。当簇头节点在融合每个单独节点的数据后将数据发送至接入点时,单次通信迭代完成。为了确保传感器节点之间的负载均衡,通过定期更换簇头节点来平衡能耗。该技术实现了可扩展性和有效通信。
通过将网络分组为簇,聚类算法减少了向基站传输数据时不必要的功耗。
863

被折叠的 条评论
为什么被折叠?



