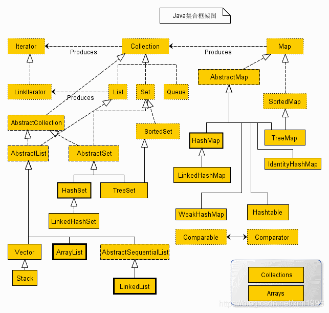
一、java集合URL

图中 …框是接口;----框是抽象类;——框是类;
常用的类:ArrayList,LinkedList,HashMap,HashSet
二、集合的底层实现
A、 List
| List集合 | 原 理 | 特点 |
|---|---|---|
| ArraryList | 数组 | 初始空间10,每次到到达上限扩充1.5倍空间,有序的连续空间数组所以查询快捷,删除添加低效 |
| LinkedList | 双向链表 | 不连续的存储空间,查询低效,删除添加高效 |
ArraryList数组的添加是线程不安全的:
报错常见异常:
java.util.ConcurrentModificationException
解决线程不安全的办法:
1、 new Vector<>()
Vector实现了List接口,重写add方法,源码如下:
public synchronized boolean add(E e) {
modCount++;
ensureCapacityHelper(elementCount + 1); elementData[elementCount++] = e;
return true;
}
2、Collections
Collections.synchronizedList(new ArrayList<>())
final Collection<E> c; // Backing Collection
public boolean add(E e) {
synchronized (mutex) {
return c.add(e);
}
}
Collections类下的add方法,c.add 也就是Collection接口下的add
3、new CopyOnWriteArrayList<>()
写时复制方法, 实现了List接口,重写了add方法,源码如下:
public boolean add(E e) {
final ReentrantLock lock = this.lock;
lock.lock();
try {
Object[] elements = getArray();
int len = elements.length;
Object[] newElements =
Arrays.copyOf(elements, len + 1);
newElements[len] = e;
setArray(newElements);
return true;
}
finally {
lock.unlock();
}
}
写时复制,字面含义,在添加信息的时候,不是直接在上面进行修改,而知复制出一份来,进行修改。有点读写分离的意思。
使用可重入锁,保证数据的并发安全,获取原数组和数组长度,copyOf到一个新的内存+1的区域,把待插入元素插入数组后返回,释放锁。
B、Set
| set集合 | 原理 | 特点 |
|---|---|---|
| HashSet | 底层是hashMap | 有序不可重复,在add的时候,是根据map的key进行插入的,value是一个Object类型的常量PRESENT.key是不可重复的可为null |
| TreeSet | 自平衡二叉树 | 根据大小排序有序,不可重复 |
| LinkHashSet | 链表 | 根据添加顺序,不可重复 |
HashSet
public static void main(String[] args) {
Set<Integer> integers = new HashSet<>();
integers.add(2);
integers.add(1);
integers.add(3);
integers.add(4);
integers.add(3);
integers.add(null);
System.out.println("integers = " + integers);
}
integers = [null, 1, 2, 3, 4]
TreeSet
public static void main(String[] args) {
TreeSet treeSet = new TreeSet();
treeSet.add(2);
treeSet.add(1);
treeSet.add(3);
treeSet.add(4);
treeSet.add(3);
System.out.println("treeSet = " + treeSet);
}
treeSet = [1, 2, 3, 4]
LinkHashSet
public static void main(String[] args) {
LinkedHashSet linkedHashSet = new LinkedHashSet();
linkedHashSet.add(2);
linkedHashSet.add(1);
linkedHashSet.add(3);
linkedHashSet.add(4);
linkedHashSet.add(3);
System.out.println("linkedHashSet = " + linkedHashSet);
}
linkedHashSet = [2, 1, 3, 4]
HashSet线程不安全
解决办法同上ArrayList
- Collections.synchronizedSet(new HashSet<>());
- new CopyOnWriteArraySet<>();
注意CopyOnWriteArraySet的底层其实还是CopyOnWriteArrayList
public CopyOnWriteArraySet() {
al = new CopyOnWriteArrayList<E>();
}
C、Map
| map集合 | 原理 | 特点 |
|---|---|---|
| HashMap | 数组(哈希表)+链表(链表长度>8转化为红黑树) | key,value可null,初始容量大小16,加载因子0.75 |
HashMap线程不安全
解决办法类似HashSet
- Collections.synchronizedMap(new HashMap<>());
- new ConcurrentHashMap<>();
ConcurrentHashMap是在添加的时候,可以通过putVal()添加,源码如下:
public V put(K key, V value) {
return putVal(key, value, false);
}
final V putVal(K key, V value, boolean onlyIfAbsent) {
if (key == null || value == null) throw new NullPointerException();
int hash = spread(key.hashCode());
int binCount = 0;
for (Node<K,V>[] tab = table;;) {
Node<K,V> f; int n, i, fh;
if (tab == null || (n = tab.length) == 0)
tab = initTable();
else if ((f = tabAt(tab, i = (n - 1) & hash)) == null) {
if (casTabAt(tab, i, null,
new Node<K,V>(hash, key, value, null)))
break; // no lock when adding to empty bin
}
else if ((fh = f.hash) == MOVED)
tab = helpTransfer(tab, f);
else {
V oldVal = null;
synchronized (f) {
if (tabAt(tab, i) == f) {
if (fh >= 0) {
binCount = 1;
for (Node<K,V> e = f;; ++binCount) {
K ek;
if (e.hash == hash &&
((ek = e.key) == key ||
(ek != null && key.equals(ek)))) {
oldVal = e.val;
if (!onlyIfAbsent)
e.val = value;
break;
}
Node<K,V> pred = e;
if ((e = e.next) == null) {
pred.next = new Node<K,V>(hash, key,
value, null);
break;
}
}
}
else if (f instanceof TreeBin) {
Node<K,V> p;
binCount = 2;
if ((p = ((TreeBin<K,V>)f).putTreeVal(hash, key,
value)) != null) {
oldVal = p.val;
if (!onlyIfAbsent)
p.val = value;
}
}
}
}
if (binCount != 0) {
if (binCount >= TREEIFY_THRESHOLD)
treeifyBin(tab, i);
if (oldVal != null)
return oldVal;
break;
}
}
}
addCount(1L, binCount);
return null;
}
在重写的putVal()方法中,通过synchronized保证线程的安全
想要看懂这里源码的意思,先要理解HashMap的底层实现原理,也就是数组+链表
本文深入解析Java集合框架,包括List、Set、Map的底层实现原理,如ArrayList的数组存储、LinkedList的双向链表结构、HashSet的HashMap底层、TreeSet的自平衡二叉树等。同时探讨了线程安全问题及解决方案。
1868

被折叠的 条评论
为什么被折叠?



