- UIView与CALayer
- 事件传递与视图响应链
- 图像显示原理
- UI卡顿掉帧原因
- 滑动优化方案
- UI绘制原理
- 离屏渲染
一、UIView与CALayer

0C9E738E-48C6-4960-BAC5-0FC23F0DB3C8.png
<单一职责原则>
UIView为CALayer提供内容,以及负责处理触摸等事件,参与响应链
CALayer负责显示内容contents
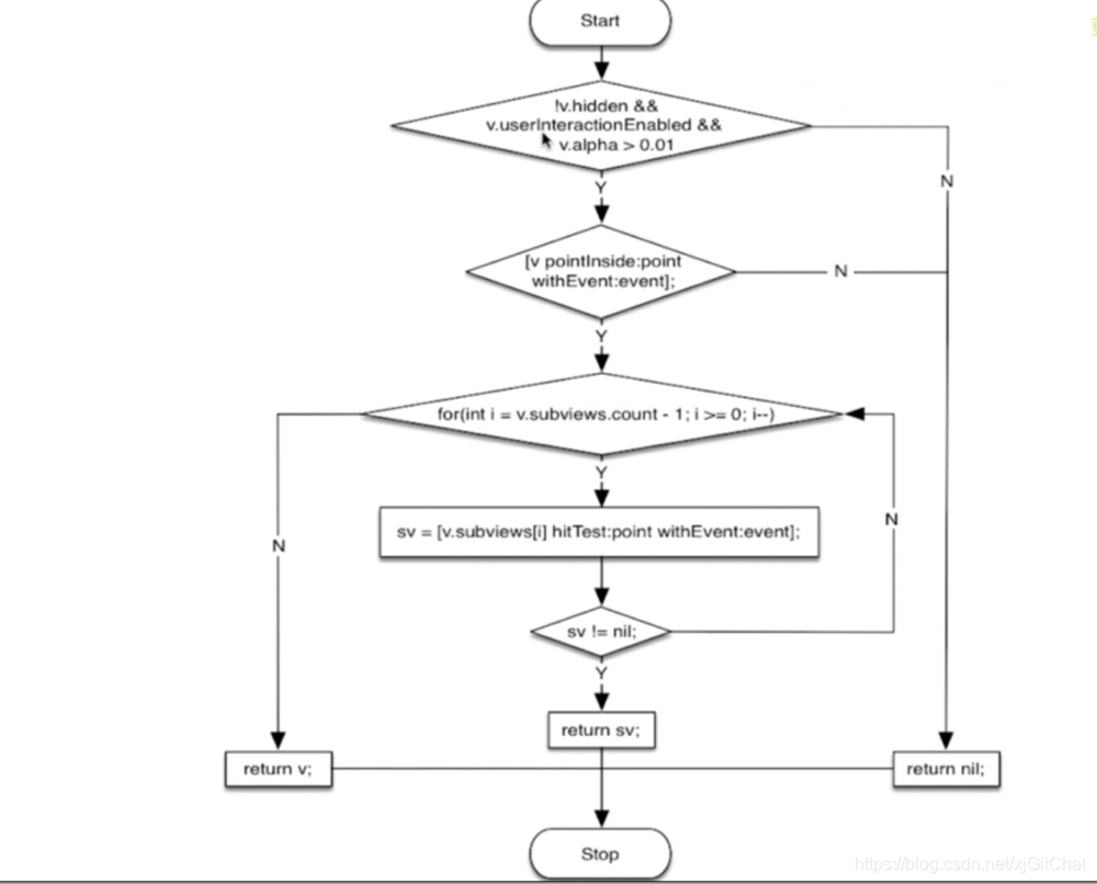
二、事件传递与视图响应链 :
(UIView *)hitTest:(CGPoint)point withEvent:(UIEvent *)event;
(BOOL)pointInside:(CGPoint)point withEvent:(UIEvent *)event;

image.png

image.png
如果事件一直传递到UIAppliction还是没处理,那就会忽略掉
三、图像显示原理

image.png
1.CPU:输出位图
2.GPU :图层渲染,纹理合成
3.把结果放到帧缓冲区(frame buffer)中
4.再由视频控制器根据vsync信号在指定时间之前去提取帧缓冲区的屏幕显示内容
5.显示到屏幕上

image.png
CPU工作
1.Layout: UI布局,文本计算
2.Display: 绘制
3.Prepare: 图片解码
4.Commit:提交位图
GPU渲染管线(OpenGL)
顶点着色,图元装配,光栅化,片段着色,片段处理
四、UI卡顿掉帧原因

image.png
iOS设备的硬件时钟会发出Vsync(垂直同步信号),然后App的CPU会去计算屏幕要显示的内容,之后将计算好的内容提交到GPU去渲染。随后,GPU将渲染结果提交到帧缓冲区,等到下一个VSync到来时将缓冲区的帧显示到屏幕上。也就是说,一帧的显示是由CPU和GPU共同决定的。
一般来说,页面滑动流畅是60fps,也就是1s有60帧更新,即每隔16.7ms就要产生一帧画面,而如果CPU和GPU加起来的处理时间超过了16.7ms,就会造成掉帧甚至卡顿。
五、滑动优化方案
CPU:把以下操作放在子线程中
1.对象创建、调整、销毁
2.预排版(布局计算、文本计算、缓存高度等等)
3.预渲染(文本等异步绘制,图片解码等)
GPU:
纹理渲染,视图混合
一般遇到性能问题时,考虑以下问题:
是否受到CPU或者GPU的限制?
是否有不必要的CPU渲染?
是否有太多的离屏渲染操作?
是否有太多的图层混合操作?
是否有奇怪的图片格式或者尺寸?
是否涉及到昂贵的view或者效果?
view的层次结构是否合理?
六、UI绘制原理

image.png

image.png
异步绘制:
[self.layer.delegate displayLayer: ]
代理负责生成对应的bitmap
设置该bitmap作为该layer.contents属性的值

image.png
七、离屏渲染
On-Screen Rendering:当前屏幕渲染,指的是GPU的渲染操作是在当前用于显示的屏幕
缓冲区中进行
Off-Screen Rendering:离屏渲染,分为CPU离屏渲染和GPU离屏渲染两种形式。GPU离
屏渲染指的是GPU在当前屏幕缓冲区外新开辟一个缓冲区进行渲染操作
应当尽量避免的则是GPU离屏渲染
GPU离屏渲染何时会触发呢?
圆角(当和maskToBounds一起使用时)、图层蒙版、阴影,设置
layer.shouldRasterize = YES
为什么要避免GPU离屏渲染?
GPU需要做额外的渲染操作。通常GPU在做渲染的时候是很快的,但是涉及到offscreen-render
的时候情况就可能有些不同,因为需要额外开辟一个新的缓冲区进行渲染,然后绘制到当前屏幕
的过程需要做onscreen跟offscreen上下文之间的切换,这个过程的消耗会比较昂贵,涉及到
OpenGL的pipeline跟barrier,而且offscreen-render在每一帧都会涉及到,因此处理不当肯定会对
性能产生一定的影响。另外由于离屏渲染会增加GPU的工作量,可能会导致CPU+GPU的处理时间
超出16.7ms,导致掉帧卡顿。所以可以的话应尽量减少offscreen-render的图层
作者:Theendisthebegi
链接:https://www.jianshu.com/p/7c44c3b2a056
此文章来源于第三方转载
给大家推荐一个iOS技术交流群,群内提供数据结构与算法、底层进阶、swift、逆向、底层面试题整合文档等免费资料!!!
可加我微信邀请大家进群

5262

被折叠的 条评论
为什么被折叠?



