进大厂是大部分程序员的梦想,而进大厂的门槛也是比较高的,所以这里整理了一份阿里、美团、滴滴、头条等大厂面试大全,其中概括的知识点有:Java、MyBatis、ZooKeeper、Dubbo、Elasticsearch、Memcached、Redis、MySQL、Spring、Spring Boot、Spring Cloud、RabbitMQ、Kafka、Linux 等技术栈共有1000+道面试题。
面试题整理十分全面,文末还有答案解析!(文章比较长,耐心看完,让你面试提升一大截!)
内容很长
快速入手通道:(点这里)下载!诚意满满!!!
Java面试精选题、架构实战文档传送门:https://docs.qq.com/doc/DRW1nUkdhZG5zeGVi
整理不易,觉得有帮助的朋友可以帮忙点赞分享支持一下小编~
你的支持,我的动力;祝各位前程似锦,offer不断!!!
MyBatis 面试题
1、什么是 Mybatis?
2、Mybaits 的优点:
3、MyBatis 框架的缺点:
4、MyBatis 框架适用场合:
5、MyBatis 与 Hibernate 有哪些不同?
6、#{}和${}的区别是什么?
7、当实体类中的属性名和表中的字段名不一样 ,怎么办 ?
8、 模糊查询 like 语句该怎么写?
9、通常一个 Xml 映射文件,都会写一个 Dao 接口与之对应,请问,
这个 Dao 接口的工作原理是什么?Dao 接口里的方法,参数不同时,
方法能重载吗?
10、...
ZooKeeper 面试题
1. ZooKeeper 面试题?
2. ZooKeeper 提供了什么?
3. Zookeeper 文件系统
4. ZAB 协议?
5. 四种类型的数据节点 Znode
6. Zookeeper Watcher 机制 -- 数据变更通知
7. 客户端注册 Watcher 实现
8. 服务端处理 Watcher 实现
9. 客户端回调 Watcher
10. ...
Dubbo 面试题
1、为什么要用 Dubbo?
2、Dubbo 的整体架构设计有哪些分层?
3、默认使用的是什么通信框架,还有别的选择吗?
4、服务调用是阻塞的吗?
5、一般使用什么注册中心?还有别的选择吗?
6、默认使用什么序列化框架,你知道的还有哪些?
7、服务提供者能实现失效踢出是什么原理?
8、服务上线怎么不影响旧版本?
9、如何解决服务调用链过长的问题?
10、...
Elasticsearch 面试题
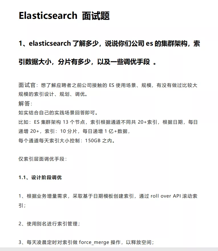
1、elasticsearch 了解多少,说说你们公司 es 的集群架构,索引数据大小,分片有多少,以及一些调优手段 。
2、elasticsearch 的倒排索引是什么
3、elasticsearch 索引数据多了怎么办,如何调优,部署
4、elasticsearch 是如何实现 master 选举的
5、详细描述一下 Elasticsearch 索引文档的过程
6、详细描述一下 Elasticsearch 搜索的过程?
7、Elasticsearch 在部署时,对 Linux 的设置有哪些优化方法
8、lucence 内部结构是什么?
9、Elasticsearch 是如何实现 Master 选举的?
10、...
Memcached 面试题
1、Memcached 是什么,有什么作用?
2、Memcached 服务分布式集群如何实现?
3、Memcached 服务特点及工作原理是什么?
4、简述 Memcached 内存管理机制原理?
5、memcached 是怎么工作的?
6、memcached 最大的优势是什么?
7、memcached 和 MySQL 的 query
8、memcached 和服务器的 local cache(比如 PHP 的 APC、mmap文件等)相比,有什么优缺点?
9、memcached 的 cache 机制是怎样的?
10、...
Redis 面试题
1、什么是 Redis?
2、Redis 的数据类型?
3、使用 Redis 有哪些好处?
4、Redis 相比 Memcached 有哪些优势?
5、Memcache 与 Redis 的区别都有哪些?
6、Redis 是单进程单线程的?
7、一个字符串类型的值能存储最大容量是多少?
8、Redis 的持久化机制是什么?各自的优缺点?
9、Redis 常见性能问题和解决方案:
10、...
资料获取方法:
快速入手通道:(点这里)下载!诚意满满!!!
Java面试精选题、架构实战文档传送门:https://docs.qq.com/doc/DRW1nUkdhZG5zeGVi
整理不易,觉得有帮助的朋友可以帮忙点赞分享支持一下小编~
你的支持,我的动力;祝各位前程似锦,offer不断!!!
(资料整理不易,大家耐心点哦)
MySQL 面试题
1、MySQL 中有哪几种锁?
2、MySQL 中有哪些不同的表格?
3、简述在 MySQL 数据库中 MyISAM 和 InnoDB 的区别
4、MySQL 中 InnoDB 支持的四种事务隔离级别名称,以及逐级之间的区别?
5、CHAR 和 VARCHAR 的区别?
6、主键和候选键有什么区别?
7、myisamchk 是用来做什么的?
8、如果一个表有一列定义为 TIMESTAMP,将发生什么?
9、你怎么看到为表格定义的所有索引?
10、...
Java 并发编程(一)
1、在 java 中守护线程和本地线程区别?
2、线程与进程的区别?
3、什么是多线程中的上下文切换?
4、死锁与活锁的区别,死锁与饥饿的区别?
5、Java 中用到的线程调度算法是什么?
6、什么是线程组,为什么在 Java 中不推荐使用?
7、为什么使用 Executor 框架?
8、在 Java 中 Executor 和 Executors 的区别?
9、如何在 Windows 和 Linux 上查找哪个线程使用的 CPU 时间最长?
10、...
Java 并发编程(二)
1、并发编三要素?
2、实现可见性的方法有哪些?
3、多线程的价值?
4、创建线程的有哪些方式?
5、创建线程的三种方式的对比?
6、线程的状态流转图
7、Java 线程具有五中基本状态
8、什么是线程池?有哪几种创建方式?
9、四种线程池的创建:
10、...
Java 面试题(一)
1、面向对象的特征有哪些方面?
2、访问修饰符 public,private,protected,以及不写(默认)时的区别?
3、String 是最基本的数据类型吗?
4、float f=3.4;是否正确?
5、short s1 = 1; s1 = s1 + 1;有错吗?short s1 = 1; s1 += 1;有错吗?
6、Java 有没有 goto?
7、int 和 Integer 有什么区别?
8、&和&&的区别?
9、解释内存中的栈(stack)、堆(heap)和方法区(method area)的用法。
10、...
Java 面试题(二)
多线程、并发及线程的基础问题
1、Java 中能创建 volatile 数组吗?
2、volatile 能使得一个非原子操作变成原子操作吗?
3、volatile 修饰符的有过什么实践?
4、volatile 类型变量提供什么保证?
5、10 个线程和 2 个线程的同步代码,哪个更容易写?
6、你是如何调用 wait()方法的?
7、使用 if 块还是循环?为什么?
有经验程序员的 Java 面试题
8、什么是 Busy spin?我们为什么要使用它?
9、Java 中怎么获取一份线程 dump 文件?
10、Swing 是线程安全的?
11、什么是线程局部变量?
12、用 wait-notify 写一段代码来解决生产者-消费者问题?
13、用 Java 写一个线程安全的单例模式(Singleton)?
14、Java 中 sleep 方法和 wait 方法的区别?
15、什么是不可变对象(immutable object)?Java 中怎么创建一个不可变对象?
16、我们能创建一个包含可变对象的不可变对象吗?
数据类型和 Java 基础面试问题
17、Java 中应该使用什么数据类型来代表价格?
18、怎么将 byte 转换为 String?
19、Java 中怎样将 bytes 转换为 long 类型?
20、我们能将 int 强制转换为 byte 类型的变量吗?如果该值大于byte 类型的范围,将会出现什么现象?
21、存在两个类,B 继承 A,C 继承 B,我们能将 B 转换为 C 么?
如 C = (C) B;
22、哪个类包含 clone 方法?是 Cloneable 还是 Object?
23、Java 中 ++ 操作符是线程安全的吗?
23、不是线程安全的操作。它涉及到多个指令,如读取变量值,增加,然后存储回内存,这个过程可能会出现多个线程交差。
24、a = a + b 与 a += b 的区别
25、我能在不进行强制转换的情况下将一个 double 值赋值给 long类型的变量吗?
26、3*0.1 == 0.3 将会返回什么?true 还是 false?
27、int 和 Integer 哪个会占用更多的内存?
28、为什么 Java 中的 String 是不可变的(Immutable)?
JVM 底层 与 GC(Garbage Collection) 的面试问题
31、64 位 JVM 中,int 的长度是多数?
32、Serial 与 Parallel GC 之间的不同之处?
33、32 位和 64 位的 JVM,int 类型变量的长度是多数?
34、Java 中 WeakReference 与 SoftReference 的区别?
35、WeakHashMap 是怎么工作的?
36、JVM 选项 -XX:+UseCompressedOops 有什么作用?为什么要使用?
37、怎样通过 Java 程序来判断 JVM 是 32 位 还是 64 位?
38、32 位 JVM 和 64 位 JVM 的最大堆内存分别是多数?
39、JRE、JDK、JVM 及 JIT 之间有什么不同?
3 年工作经验的 Java 面试题
40、解释 Java <typo id="typo-4324" data-origin="堆" ignoretag="true">堆</typo>空间及 GC?
JVM 底层面试题及答案
41、你能保证 GC 执行吗?
42、怎么获取 Java 程序使用的内存?堆使用的百分比?
43、Java 中堆和栈有什么区别?
关于内存的的面试问题和答案
Java 基本概念面试题
44、“a==b”和”a.equals(b)”有什么区别?
45、a.hashCode() 有什么用?与 a.equals(b) 有什么关系?
46、final、finalize 和 finally 的不同之处?
47、Java 中的编译期常量是什么?使用它又什么风险?
Java 集合框架的面试题
48、List、Set、Map 和 Queue 之间的区别(答案)
49、poll() 方法和 remove() 方法的区别?
50、Java 中 LinkedHashMap 和 PriorityQueue 的区别是什么?
51、ArrayList 与 LinkedList 的不区别?
52、用哪两种方式来实现集合的排序?
53、Java 中怎么打印数组?
54、Java 中的 LinkedList 是单向链表还是双向链表?
55、Java 中的 TreeMap 是采用什么树实现的?(答案)
56、Hashtable 与 HashMap 有什么不同之处?
57、Java 中的 HashSet,内部是如何工作的?
58、写一段代码在遍历 ArrayList 时移除一个元素?
59、我们能自己写一个容器类,然后使用 for-each 循环码?
60、ArrayList 和 HashMap 的默认大小是多数?
61、有没有可能两个不相等的对象有有相同的 hashcode?
62、两个相同的对象会有不同的的 hash code 吗?
63、我们可以在 hashcode() 中使用随机数字吗?
64、Java 中,Comparator 与 Comparable 有什么不同?
Java IO 和 NIO 的面试题
66、在我 Java 程序中,我有三个 socket,我需要多少个线程来处理?
67、Java 中怎么创建 ByteBuffer?
68、Java 中,怎么读写 ByteBuffer ?
69、Java 采用的是大端还是小端?
70、ByteBuffer 中的字节序是什么?
71、Java 中,直接缓冲区与非直接缓冲器有什么区别?
72、Java 中的内存映射缓存区是什么?
73、socket 选项 TCP NO DELAY 是指什么?
74、TCP 协议与 UDP 协议有什么区别?
75、Java 中,ByteBuffer 与 StringBuffer 有什么区别?(答案)
Java 最佳实践的面试问题
76、Java 中,编写多线程程序的时候你会遵循哪些最佳实践?
77、说出几点 Java 中使用 Collections 的最佳实践
78、说出至少 5 点在 Java 中使用线程的最佳实践。
79、说出 5 条 IO 的最佳实践(答案)
80、列出 5 个应该遵循的 JDBC 最佳实践
81、说出几条 Java 中方法重载的最佳实践?
Date、Time 及 Calendar 的面试题
82、在多线程环境下,SimpleDateFormat 是线程安全的吗?
83、Java 中如何格式化一个日期?如格式化为 ddMMyyyy 的形式?
84、Java 中,怎么在格式化的日期中显示时区?
85、Java 中 java.util.Date 与 java.sql.Date 有什么区别?
86、Java 中,如何计算两个日期之间的差距?
87、Java 中,如何将字符串 YYYYMMDD 转换为日期?
单元测试 JUnit 面试题
89、如何测试静态方法?(答案)
90、怎么利用 JUnit 来测试一个方法的异常?
91、你使用过哪个单元测试库来测试你的 Java 程序?
92、@Before 和 @BeforeClass 有什么区别?
编程和代码相关的面试题
93、怎么检查一个字符串只包含数字?解决方案
94、Java 中如何利用泛型写一个 LRU 缓存?
95、写一段 Java 程序将 byte 转换为 long?
95、在不使用 StringBuffer 的前提下,怎么反转一个字符串?
97、Java 中,怎么获取一个文件中单词出现的最高频率?
98、如何检查出两个给定的字符串是反序的?
99、Java 中,怎么打印出一个字符串的所有排列?
100、Java 中,怎样才能打印出数组中的重复元素?
101、Java 中如何将字符串转换为整数?
102、在没有使用临时变量的情况如何交换两个整数变量的值?
关于 OOP 和设计模式的面试题
103、接口是什么?为什么要使用接口而不是直接使用具体类?
104、Java 中,抽象类与接口之间有什么不同?
105、除了单例模式,你在生产环境中还用过什么设计模式?
106、你能解释一下里氏替换原则吗?
107、什么情况下会违反迪米特法则?为什么会有这个问题?
108、适配器模式是什么?什么时候使用?
109、什么是“依赖注入”和“控制反转”?为什么有人使用?
110、抽象类是什么?它与接口有什么区别?你为什么要使用过抽象类?
111、构造器注入和 setter 依赖注入,那种方式更好?
112、依赖注入和工程模式之间有什么不同?
113、适配器模式和装饰器模式有什么区别?
114、适配器模式和代理模式之前有什么不同?
115、什么是模板方法模式?
116、什么时候使用访问者模式?
117、什么时候使用组合模式?
118、继承和组合之间有什么不同?
119、描述 Java 中的重载和重写?
120、Java 中,嵌套公共静态类与顶级类有什么不同?
121、 OOP 中的 组合、聚合和关联有什么区别?
122、给我一个符合开闭原则的设计模式的例子?
123、抽象工厂模式和原型模式之间的区别?
Java 面试中其他各式各样的问题
125、嵌套静态类与顶级类有什么区别?
126、你能写出一个正则表达式来判断一个字符串是否是一个数字吗?
127、Java 中,受检查异常 和 不受检查异常的区别?
128、Java 中,throw 和 throws 有什么区别
129、Java 中,Serializable 与 Externalizable 的区别?
130、Java 中,DOM 和 SAX 解析器有什么不同?
131、说出 JDK 1.7 中的三个新特性?
132、说出 5 个 JDK 1.8 引入的新特性?
133、Java 中,Maven 和 ANT 有什么区别?
Spring 面试题(一)
1、一般问题
1.1、不同版本的 Spring Framework 有哪些主要功能?
1.2、什么是 Spring Framework?
1.3、列举 Spring Framework 的优点。
1.4、Spring Framework 有哪些不同的功能?
1.5、Spring Framework 中有多少个模块,它们分别是什么?
1.6、什么是 Spring 配置文件?
1.7、Spring 应用程序有哪些不同组件?
1.8、使用 Spring 有哪些方式?
2、依赖注入(Ioc)
2.1、什么是 Spring IOC 容器?
2.2、什么是依赖注入?
2.3、可以通过多少种方式完成依赖注入?
2.4、区分构造函数注入和 setter 注入。
2.5、spring 中有多少种 IOC 容器?
2.6、区分 BeanFactory 和 ApplicationContext。
2.7、列举 IoC 的一些好处。
2.8、Spring IoC 的实现机制。
3、Beans
3.1、什么是 spring bean?
3.2、spring 提供了哪些配置方式?
3.3、spring 支持集中 bean scope?
3.4、spring bean 容器的生命周期是什么样的?
3.5、什么是 spring 的内部 bean?
3.6、什么是 spring 装配
3.7、自动装配有哪些方式?
3.8、自动装配有什么局限?
4、注解
4.1、什么是基于注解的容器配置
4.2、如何在 spring 中启动注解装配?
4.3、@Component, @Controller, @Repository, @Service 有何区别?
4.4、@Required 注解有什么用?
4.5、@Autowired 注解有什么用?
4.6、@Qualifier 注解有什么用?
4.7、@RequestMapping 注解有什么用?
5、数据访问
5.1、spring DAO 有什么用?
5.2、列举 Spring DAO 抛出的异常。
5.3、spring JDBC API 中存在哪些类?
5.4、使用 Spring 访问 Hibernate 的方法有哪些?
5.5、列举 spring 支持的事务管理类型.
5.6、spring 支持哪些 ORM 框架
6、AOP
6.1、什么是 AOP?
6.2、什么是 Aspect?
6.3、什么是切点(JoinPoint)
6.4、什么是通知(Advice)?
6.5、有哪些类型的通知(Advice)?
6.6、指出在 spring aop 中 concern 和 cross-cutting concern 的不同之处。
6.7、AOP 有哪些实现方式?
6.8、Spring AOP and AspectJ AOP 有什么区别?
6.9、如何理解 Spring 中的代理?
6.10、什么是编织(Weaving)?
7、MVC
7.1、Spring MVC 框架有什么用?
7.2、描述一下 DispatcherServlet 的工作流程
7.3、介绍一下 WebApplicationContext
(资料整理不易,大家耐心点哦)
Spring 面试题(二)
1、什么是 spring?
2、使用 Spring 框架的好处是什么?
3、Spring 由哪些模块组成?
4、核心容器(应用上下文) 模块。
5、BeanFactory – BeanFactory 实现举例。
6、XMLBeanFactory
7、解释 AOP 模块
8、解释 JDBC 抽象和 DAO 模块
9、解释对象/关系映射集成模块。
10、解释 WEB 模块。
12、Spring 配置文件
13、什么是 Spring IOC 容器?
14、IOC 的优点是什么?
15、ApplicationContext 通常的实现是什么?
16、Bean 工厂和 Application contexts 有什么区别?
17、一个 Spring 的应用看起来象什么?
依赖注入
18、什么是 Spring 的依赖注入?
19、有哪些不同类型的 IOC(依赖注入)方式?
20、哪种依赖注入方式你建议使用,构造器注入,还是 Setter 方法注入?
Spring Beans
21.什么是 Spring beans?
22、一个 Spring Bean 定义 包含什么?
23、如何给 Spring 容器提供配置元数据?
24、你怎样定义类的作用域?
25、解释 Spring 支持的几种 bean 的作用域。
26、Spring 框架中的单例 bean 是线程安全的吗?
27、解释 Spring 框架中 bean 的生命周期。
28、哪些是重要的 bean 生命周期方法?你能重载它们吗?
29、什么是 Spring 的内部 bean?
30、在 Spring 中如何注入一个 java 集合?
31、什么是 bean 装配?
32、什么是 bean 的自动装配?
33、解释不同方式的自动装配 。
34.自动装配有哪些局限性 ?
35、你可以在 Spring 中注入一个 null 和一个空字符串吗?
Spring 注解
36、什么是基于 Java 的 Spring 注解配置? 给一些注解的例子.
37、什么是基于注解的容器配置?
38、怎样开启注解装配?
39、@Required 注解
40、@Autowired 注解
41、@Qualifier 注解
Spring 数据访问
42.在 Spring 框架中如何更有效地使用 JDBC?
43、JdbcTemplate
44、Spring 对 DAO 的支持
45、使用 Spring 通过什么方式访问 Hibernate?
46、Spring 支持的 ORM
47.如何通过 HibernateDaoSupport 将 Spring 和 Hibernate 结合起来?
48、Spring 支持的事务管理类型
49、Spring 框架的事务管理有哪些优点?
50、你更倾向用那种事务管理类型?
Spring 面向切面编程(AOP)
51、解释 AOP
52、Aspect 切面
52、在 Spring AOP 中,关注点和横切关注的区别是什么?
54、连接点
55、通知
56、切点
57、什么是引入?
58、什么是目标对象?
59、什么是代理?
60、有几种不同类型的自动代理?
61、什么是织入。什么是织入应用的不同点?
62、解释基于 XML Schema 方式的切面实现。
63、解释基于注解的切面实现
Spring 的 MVC
64、什么是 Spring 的 MVC 框架?
65、DispatcherServlet
66、WebApplicationContext
67、什么是 Spring MVC 框架的控制器?
68、@Controller 注解
69、@RequestMapping 注解
微服务 面试题
1、您对微服务有何了解?
2、微服务架构有哪些优势?
3。微服务有哪些特点?
4、设计微服务的最佳实践是什么?
5、微服务架构如何运作?
6、微服务架构的优缺点是什么?
7、单片,SOA 和微服务架构有什么区别?
8、在使用微服务架构时,您面临哪些挑战?
9、SOA 和微服务架构之间的主要区别是什么?
10、微服务有什么特点?
11、什么是领域驱动设计?
12、为什么需要域驱动设计(DDD)?
13、什么是无所不在的语言?
14、什么是凝聚力?
15、什么是耦合?
16、什么是 REST / RESTful 以及它的用途是什么?
17、你对 Spring Boot 有什么了解?
18、什么是 Spring 引导的执行器?
19、什么是 Spring Cloud?
20、Spring Cloud 解决了哪些问题?
21、在 Spring MVC 应用程序中使用 WebMvcTest 注释有什么用处?
22。你能否给出关于休息和微服务的要点?
23、什么是不同类型的微服务测试?
24、您对 Distributed Transaction 有何了解?
25、什么是 Idempotence 以及它在哪里使用?
26、什么是有界上下文?
27、什么是双因素身份验证?
28、双因素身份验证的凭据类型有哪些?
29、什么是客户证书?
30、PACT 在微服务架构中的用途是什么?
31、什么是 OAuth?
32、康威定律是什么?
33、合同测试你懂什么?
34、什么是端到端微服务测试?
35、Container 在微服务中的用途是什么?
36、什么是微服务架构中的 DRY?
37、什么是消费者驱动的合同(CDC)?
38、Web,RESTful API 在微服务中的作用是什么?
39、您对微服务架构中的语义监控有何了解?
40、我们如何进行跨功能测试?
41、我们如何在测试中消除非决定论?
42、Mock 或 Stub 有什么区别?
43、您对 Mike Cohn 的测试金字塔了解多少?
44、Docker 的目的是什么?
45、什么是金丝雀释放?
46、什么是持续集成(CI)?
47、什么是持续监测?
48、架构师在微服务架构中的角色是什么?
49、我们可以用微服务创建状态机吗?
50、什么是微服务中的反应性扩展?
Linux 面试题
1、绝对路径用什么符号表示?当前目录、上层目录用什么表示?主目录用什么表示? 切换目录用什么命令?
2、怎么查看当前进程?怎么执行退出?怎么查看当前路径?
3、怎么清屏?怎么退出当前命令?怎么执行睡眠?怎么查看当前用户id?查看指定帮助用什么命令?
4、Ls 命令执行什么功能?可以带哪些参数,有什么区别?
5、建立软链接(快捷方式),以及硬链接的命令。
6、目录创建用什么命令?创建文件用什么命令?复制文件用什么命令?
7、查看文件内容有哪些命令可以使用?
8、随意写文件命令?怎么向屏幕输出带空格的字符串,比如”hello world”?
9、终端是哪个文件夹下的哪个文件?黑洞文件是哪个文件夹下的哪个命令?
10、移动文件用哪个命令?改名用哪个命令?
11、复制文件用哪个命令?如果需要连同文件夹一块复制呢?如果需要有提示功能呢?
12、删除文件用哪个命令?如果需要连目录及目录下文件一块删除呢?删除空文件夹用什么命令?
13、Linux 下命令有哪几种可使用的通配符?分别代表什么含义?
14、用什么命令对一个文件的内容进行统计?(行号、单词数、字节数)
15、Grep 命令有什么用?如何忽略大小写?如何查找不含该串的行?
16、Linux 中进程有哪几种状态?在 ps 显示出来的信息中,分别用什么符号表示的?
17、怎么使一个命令在后台运行?
18、利用 ps 怎么显示所有的进程? 怎么利用 ps 查看指定进程的信息?
19、哪个命令专门用来查看后台任务?
20、把后台任务调到前台执行使用什么命令?把停下的后台任务在后台执行起来用什么命令?
21、终止进程用什么命令? 带什么参数?
22、怎么查看系统支持的所有信号?
23、搜索文件用什么命令? 格式是怎么样的?
24、查看当前谁在使用该主机用什么命令? 查找自己所在的终端信息用什么命令?
25、使用什么命令查看用过的命令列表?
26、使用什么命令查看磁盘使用空间?空闲空间呢?
27、使用什么命令查看网络是否连通?
28、使用什么命令查看 ip 地址及接口信息?
29、查看各类环境变量用什么命令?
30、通过什么命令指定命令提示符?
31、查找命令的可执行文件是去哪查找的? 怎么对其进行设置及添加?
32、通过什么命令查找执行命令?
33、怎么对命令进行取别名?
34、du 和 df 的定义,以及区别?
35、awk 详解。
36、当你需要给命令绑定一个宏或者按键的时候,应该怎么做呢?
37、如果一个 linux 新手想要知道当前系统支持的所有命令的列表,他需要怎么做?
38、如果你的助手想要打印出当前的目录栈,你会建议他怎么做?
39、你的系统目前有许多正在运行的任务,在不重启机器的条件下,有什么方法可以把所有正在运行的进程移除呢?
40、bash shell 中的 hash 命令有什么作用?
41、哪一个 bash 内置命令能够进行数学运算。
42、怎样一页一页地查看一个大文件的内容呢?
43、数据字典属于哪一个用户的?
44、怎样查看一个 linux 命令的概要与用法?假设你在/bin 目录中偶然看到一个你从没见过的的命令,怎样才能知道它的作用和用法呢?
45、使用哪一个命令可以查看自己文件系统的磁盘空间配额呢?
(资料整理不易,大家耐心点哦)
Spring Boot 面试题
1、什么是 Spring Boot?
2、Spring Boot 有哪些优点?
3、什么是 JavaConfig?
4、如何重新加载 Spring Boot 上的更改,而无需重新启动服务器?
5、Spring Boot 中的监视器是什么?
6、如何在 Spring Boot 中禁用 Actuator 端点安全性?
7、如何在自定义端口上运行 Spring Boot 应用程序?
8、什么是 YAML?
9、如何实现 Spring Boot 应用程序的安全性?
10、如何集成 Spring Boot 和 ActiveMQ?
11、如何使用 Spring Boot 实现分页和排序?
12、什么是 Swagger?你用 Spring Boot 实现了它吗?
13、什么是 Spring Profiles?
14、什么是 Spring Batch?
15、什么是 FreeMarker 模板?
16、如何使用 Spring Boot 实现异常处理?
17、您使用了哪些 starter maven 依赖项?
18、什么是 CSRF 攻击?
19、什么是 WebSockets?
20、什么是 AOP?
21、什么是 Apache Kafka?
22、我们如何监视所有 Spring Boot 微服务?
Spring Cloud 面试题
1、什么是 Spring Cloud?
2、使用 Spring Cloud 有什么优势?
3、服务注册和发现是什么意思?Spring Cloud 如何实现?
4、负载平衡的意义什么?
5、什么是 Hystrix?它如何实现容错?
6、什么是 Hystrix 断路器?我们需要它吗?
7、什么是 Netflix Feign?它的优点是什么?
8、什么是 Spring Cloud Bus?我们需要它吗?
RabbitMQ 面试题
1、什么是 rabbitmq
2、为什么要使用 rabbitmq
3、使用 rabbitmq 的场景
4、如何确保消息正确地发送至 RabbitMQ?如何确保消息接收方消费了消息?
5、如何避免消息重复投递或重复消费?
6、消息基于什么传输?
7、消息如何分发?
8、消息怎么路由?
9、如何确保消息不丢失?
10、使用 RabbitMQ 有什么好处?
11、RabbitMQ 的集群
12、mq 的缺点
kafka 面试题
1、如何获取 topic 主题的列表
2、生产者和消费者的命令行是什么?
3、consumer 是推还是拉?
4、讲讲 kafka 维护消费状态跟踪的方法
5、讲一下主从同步**
6、为什么需要消息系统,mysql 不能满足需求吗?
7、Zookeeper 对于 Kafka 的作用是什么?
8、数据传输的事务定义有哪三种?
9、Kafka 判断一个节点是否还活着有那两个条件?
10、Kafka 与传统 MQ 消息系统之间有三个关键区别
11、讲一讲 kafka 的 ack 的三种机制
13、消费者故障,出现活锁问题如何解决?
14、如何控制消费的位置
15、kafka 分布式(不是单机)的情况下,如何保证消息的顺序消费?
16、kafka 的高可用机制是什么?
17、kafka 如何减少数据丢失
18、kafka 如何不消费重复数据?比如扣款,我们不能重复的扣。
除了这套pdf文档我还为大家准备了一套体系化的架构师学习资料包\学习视频,供大家参考及学习
快速入手通道:(点这里)下载!诚意满满!!!
Java面试精选题、架构实战文档传送门:https://docs.qq.com/doc/DRW1nUkdhZG5zeGVi
整理不易,觉得有帮助的朋友可以帮忙点赞分享支持一下小编~
你的支持,我的动力;祝各位前程似锦,offer不断!!!
部分资料展示:
本文汇总了阿里、美团等大厂面试题目,涵盖Java、MyBatis、ZooKeeper等多个技术栈,共计1000+道面试题,并附有答案解析。
4981

被折叠的 条评论
为什么被折叠?



