1 前后端分离项目登录校验流程一般如下

2 Spring Security的主要过滤器链

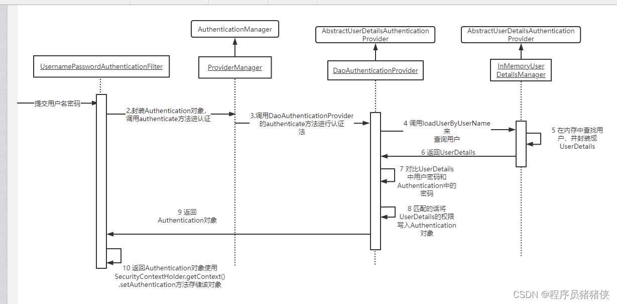
3 Spring Security内置的认证流程如下

本文介绍了前后端分离项目的登录校验流程,并详细解析了SpringSecurity的过滤器链及内置认证流程。
1 前后端分离项目登录校验流程一般如下

2 Spring Security的主要过滤器链

3 Spring Security内置的认证流程如下

1897
1021

被折叠的 条评论
为什么被折叠?