内容介绍
1.线性回归模型:
- 线性回归对于特征的要求;
- 处理长尾分布;
- 理解线性回归模型;
2.模型性能验证:
- 评价函数与目标函数;
- 交叉验证方法;
- 留一验证方法;
- 针对时间序列问题的验证;
- 绘制学习率曲线;
- 绘制验证曲线;
3.嵌入式特征选择:
- Lasso回归;
- Ridge回归;
- 决策树;
4.模型对比:
- 常用线性模型;
- 常用非线性模型;
5.模型调参:
- 贪心调参方法;
- 网格调参方法;
- 贝叶斯调参方法;
建模
减少数据占用的内存
import pandas as pd
import numpy as np
import warnings
warnings.filterwarnings('ignore')
def reduce_mem_usage(df):
""" iterate through all the columns of a dataframe and modify the data type
to reduce memory usage.
"""
start_mem = df.memory_usage().sum()
print('Memory usage of dataframe is {:.2f} MB'.format(start_mem))
for col in df.columns:
col_type = df[col].dtype
if col_type != object:
c_min = df[col].min()
c_max = df[col].max()
if str(col_type)[:3] == 'int':
if c_min > np.iinfo(np.int8).min and c_max < np.iinfo(np.int8).max:
df[col] = df[col].astype(np.int8)
elif c_min > np.iinfo(np.int16).min and c_max < np.iinfo(np.int16).max:
df[col] = df[col].astype(np.int16)
elif c_min > np.iinfo(np.int32).min and c_max < np.iinfo(np.int32).max:
df[col] = df[col].astype(np.int32)
elif c_min > np.iinfo(np.int64).min and c_max < np.iinfo(np.int64).max:
df[col] = df[col].astype(np.int64)
else:
if c_min > np.finfo(np.float16).min and c_max < np.finfo(np.float16).max:
df[col] = df[col].astype(np.float16)
elif c_min > np.finfo(np.float32).min and c_max < np.finfo(np.float32).max:
df[col] = df[col].astype(np.float32)
else:
df[col] = df[col].astype(np.float64)
else:
df[col] = df[col].astype('category')
end_mem = df.memory_usage().sum()
print('Memory usage after optimization is: {:.2f} MB'.format(end_mem))
print('Decreased by {:.1f}%'.format(100 * (start_mem - end_mem) / start_mem))
return df
#导出储存数据
sample_feature = reduce_mem_usage(pd.read_csv('data_for_tree.csv'))
# 筛选数据特征
continuous_feature_names = [x for x in sample_feature.columns if x not in ['price','brand','model','name', 'bodyType', 'fuelType', 'notRepairedDamage']]
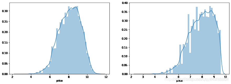
2.线性回归 & 五折交叉验证 & 模拟真实业务情况
sample_feature = sample_feature.dropna().replace('-', 0).reset_index(drop=True)
sample_feature = sample_feature.replace('MISSING', 0)
print(sample_feature.head())
sample_feature['notRepairedDamage'] = sample_feature['notRepairedDamage'].astype(np
天池数据挖掘:建模调参实战指南

本文详细介绍了数据挖掘中的建模和调参过程,包括线性回归模型、模型性能验证、嵌入式特征选择、模型对比及调参方法。通过实例展示了如何处理长尾分布、应用交叉验证、进行特征选择,并对比了不同模型和调参策略的效果,以提升预测精度。
最低0.47元/天 解锁文章
2724

被折叠的 条评论
为什么被折叠?



