仿真图proteus7.8及以上
程序编译器:keil 4/keil 5
编程语言:C语言
设计编号:S0090
1. 主要功能:
基于51单片机的音乐倒计时器设计
设计内容:
1、利用51单片机结合字符型LCD显示器设计一个简易的倒数计数器,可用来煮方便面、煮开水或小睡片刻等。做一小段时间倒计数,当倒计数为0时,则发出一段音乐声响,通知倒计数终了,该做应当做的事。
2、选用字符型LCD1602液晶显示。显示格式为“TIME 分分:秒秒”。
3、拓展功能:
使用DS18B20温度传感器采集当前温度并显示;
使用DS1302时钟芯片记录当前时间;
可通过按键选择3种铃声
4、通过proteus仿真设计完成演示。

需注意仿真中51单片机芯片是兼容的,AT89C51,AT89C52是51单片机的具体型号,内核是一样的。相同的原理图里,无论stc还是at都一样,引脚功能都是一样的,程序是兼容的,芯片可以替换为STC89C52/STC89C51/AT89C52/AT89C51等51单片机芯片。
以下为本设计资料展示图:
2. 讲解视频:
讲解视频包含仿真运行讲解和代码讲解
3. 仿真
打开仿真工程,双击proteus中的单片机,选择hex文件路径,然后开始仿真。开始仿真后LCD1602液晶显示铃声选择,当前测量的温度,倒计时时间和当前时钟时间。

可以通过按键分加和分减设置定时分钟的加减,通过秒加和秒减设置定时秒的加减。设置完成后通过按下启动计时开始倒计时。

倒计时结束后播放选择的闹铃1音乐。响铃过程中可以通过按下停止计时按键关闭闹铃。

4. 程序代码
使用keil4或者keil5编译,代码有注释,可以结合视频理解代码含义。

5. 设计报告
11547字设计报告,内容包括硬件设计、软件设计、软硬件框图、调试、结论等

随着科技的飞速进步,便捷实用且智能化的生活设备在现代日常生活中已不可或缺,它们极大地提高了人们的生活效率和舒适度。本课程设计项目正聚焦于此,以经典的51系列单片机为核心控制器,旨在整合先进的嵌入式技术和功能模块,开发一款集温度监测、实时时间显示及音乐铃声选择于一体的多功能倒计时器。这款智能设备不仅适用于日常生活中的多种场景,如烹饪定时(例如用于准确控制煮方便面的时间或者烧开水的进程),还可以作为短暂休息提醒工具,确保用户在忙碌的工作与学习间隙得到适时的放松。
设计中采用字符型LCD1602液晶显示器作为人机交互界面,清晰直观地展示倒计时间和当前环境温度等关键信息,同时集成DS18B20数字温度传感器,实现对环境或特定物体温度的实时精确测量。此外,通过连接DS1302实时时钟芯片,系统能够提供准确的时间显示服务,并支持自定义设定和读取当前时间的功能。
为了提升用户体验并满足个性化需求,该倒计时器还具备音乐铃声选择功能,用户可以根据个人喜好通过按键自由切换预设的3种不同风格的音乐提示音,在倒计时结束时以悦耳的音乐提醒用户及时进行下一步操作。
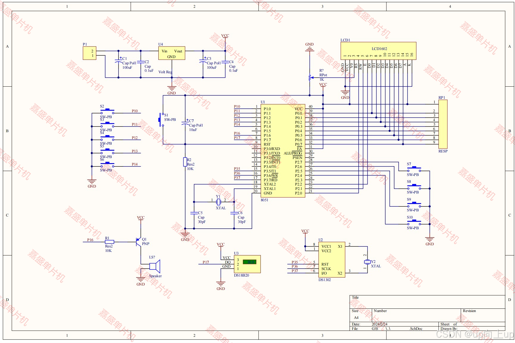
6. 原理图
原理图使用AD绘制,可供实物参考,仿真不同于实物,经验不足不要轻易搞实物。

Proteus仿真和实物作品的区别:
1.运行环境:Proteus仿真是在计算机上运行的,而实物则是在硬件电路板上运行。
2.调试方式:在Proteus仿真中,可以方便地进行单步调试和观察变量值的变化,而在实物中则需要通过调试器或者串口输出等方式进行调试。
电路连接方式:在Proteus仿真中,可以通过软件设置进行电路连接的修改,而在实物中则需要通过硬件电路板和连接线进行修改。
3.运行速度:Proteus仿真通常比实物运行速度快,因为仿真是基于计算机运行的,而实物则需要考虑电路板上的物理限制和器件的响应时间等因素。
4.功能实现:在Proteus仿真中,可以通过软件设置实现不同的功能,而在实物中则需要根据电路设计和器件的性能进行实现。
7. 下载链接
资料设计资料包括仿真,程序代码、讲解视频、功能要求、设计报告、软硬件设计框图等。
0、常见使用问题及解决方法–必读!!!!
1、程序
2、proteus仿真
3、功能要求
4、软硬件流程图
5、开题报告
6、设计报告
7、原理图
8、元器件清单
9、讲解视频
Altium Designer 安装破解
KEIL+proteus 单片机仿真设计教程
KEIL安装破解
Proteus元器件查找
Proteus安装
Proteus简易使用教程
单片机学习资料
相关数据手册
答辩技巧
设计报告常用描述
鼠标双击打开查找嘉盛单片机51 STM32单片机课程毕业设计.url

S0090 网盘链接
链接:https://pan.baidu.com/s/1FiuN3ovmXhHUZiij-3J-lw?pwd=kiv0
提取码:kiv0

653

被折叠的 条评论
为什么被折叠?



