点击上方“程序猿技术大咖”,关注并选择“设为星标”
回复“加群”获取入群讨论资格!
本篇文章来自《华为云云原生王者之路训练营》钻石系列课程第4课,由云原生存储解决方案Everest2.0的架构设计专家Jabin主讲,详细介绍云原生存储体系,面对复杂存储环境k8s是如何应对的。
从上节课(Kubernetes高级调度器原理详解)中我们了解了高级调度器的原理。K8s为适应不同需求的调度能力,提供了一套调度框架。在生产环境中,存储也是种类繁杂多样的:比如存储产品时不同存储提供商的产品存在差异性;存储性能时不同磁盘的性能存在差异性;存储地域时不同存储池所服务的地域不同等,面对复杂存储环境,k8s是如何应对的呢?这就是我们将要讨论的云原生存储体系。
1
Kubernetes容器存储发展历程
K8s初期为存算分离所做的解耦设计Volume,采用强耦合、灵活性差的in-tree模式,虽然已经让用户专注于业务功能设计。但这类存储卷的生命周期是跟随pod的,只能用作存储临时数据,无法做为最终数据使用。
随着k8s的不断成熟,为支持更多的应用场景,提供了一种脱离pod生命周期的、用户可管理的存储抽象设计低耦合、灵活性更强的PersistentVolume/PersistentVolumeClaim。

Kubernetes容器存储能力简介
主要包含三种类型:
1) 配置数据
ConfigMap:用于存储部署在Kubernetes的应用使用的配置数据,类似建议的配置中心。
Secret:用于存储部署在Kubernetes的应用需要的敏感信息,比如密码、token、证书等,提供了一种安全和可扩展的机制。可作为具备加密的ConfigMap使用。
Projected:用于汇聚多个不同卷资源,并挂载到同一个目录,当前支持的卷有:secret、configMap、downwardAPI和serviceAccountToken
2) 临时存储
EmptyDir:emptyDir生命周期和POD保持一致,pod删除后,emptyDir中的数据也会被清除。
HostPath:HostPath是将节点本地文件系统的路径映射到pod容器中,供程序使用。pod删除后,HostPath中的数据K8S不会被清除,依赖用户pod配置。
In-tree的网络存储:网络存储跟随pod的生命周期,通过in-tree的存储插件对接不同类型存储;其中FlexVolume虽然允许不同厂商去开发他们自己的驱动来挂载卷到集群节点上供pod使用,但生命周期与pod同步。
3) 持久存储声明
PersistentVolumeClaim(网络存储):存储具有独立的生命周期,可以通过存储提供商提供的out-tree插件,对接其存储。当前支持的存储插件类型有FlexVolume和CSI。
2
Kubernetes持久化存储体系
Kubernetes持久化存储体系介绍
K8s持久化存储体系包括:
PersistentVolume:简称pv,持久化存储,是k8s为云原生应用提供一种拥有独立生命周期的、用户可管理的存储抽象设计
PersistentVolumeClaim:简称pvc,持久化存储声明,是K8S为解耦云原生应用和数据存储而设计的,通过PVC可以让资源管控更细更灵活、团队职责分离、应用模板更通用,进一步解除了用户被云平台锁定的顾虑。
StorageClass:简称sc,存储类,是K8S平台为存储提供商提供存储接入的一种声明,通过sc和相应的存储插件(csi)为容器应用提供动态分配存储卷的能力;
Driver Plugin:存储驱驱动插件,由存储提供商提供,能够对接网络存储,并管理持久存储卷的生命周期。

持久化存储优势分析
与临时存储相比,PV具有:
每个存储卷可以拥有独立的生命周期,不再跟随pod创建和销毁;
使能计算+数据的迁移,也即:存储卷中的数据可以随pod在集群中迁移;
多个不同的pod可以共享同一个存储卷(存储卷支持共享);

引入PVC/SC后,带来更大的收益:
资源管控更加灵活,可适应资源管控严格、宽松的不同场景;
团队职责更加明确,开发人员只需考虑存储需求(IO、容量、访问模式等),不需要关注存储类型,甚至品牌;
灵活的扩展一些增强功能,比如:扩容、快照能力;
应用模板更加通用,可通过参数配置,适应不同类型的k8s平台;
进一步消除用户被存储提供商、云平台锁定的顾虑。
3
PV/PVC的工作原理剖析
pv/pvc的分配方式如图示:

静态卷:Volum先有资源,然后通过pv绑定与关联资源,再通过pvc去绑定pv,此时应用可通过pvc使用volum。

动态卷:pvc先声明,再指定SC,通过pvc与SC最终创建出volum,此时pvc与pv绑定,从而为用户和应用提供存储服务。
静态卷:pv的状态转换

静态卷:pvc的状态转换

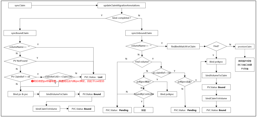
pv/pvc绑定原理分析

pvc刷选pv的流程(findBestMatchForClaim):
通过size刷选恰当的pv;
通过volumeMode刷选一致的pv;
通过Label刷选合适的pv;
通过sc刷选符合的pv;
通过AccessMode刷选符合条件的pv;
返回并绑定符合pvc条件,且size最小的pv。
pvc绑定pv流程解读

Kubernetes中pv/pvc相关的代码
分布位置如下图:

静态卷:pv/pvc使用场景示例
pv/pvc适合在资源管理比较严格的场景:
开发人员向集群管理员申请存储需求;
存储管理员按需求分配存储;
集群管理员按照分配的存储创建pv;
开发人员创建pvc,pvc关联合适的pv;
开发人员创建pod,并且pod使用pvc。

4
华为云CCE云原生存储解决方案Everest的架构介绍
Everest架构介绍
Everest是部署在用户集群系统命名空间下(kube-system)的。Everes主要分为两部分,管理面部署在Everest-csi-controller,数据面部署在Everest-csi-driver(agent)。

Everest管理面:Everest-csi-controller
Csi-external-provisioner:负责云存储卷的创建
Csi-external-resizer:负责云存储卷的扩容
Csi-external-attacher:负责云盘的挂卷/卸卷
Csi-external-snapshotter:负责云盘的快照
Everest数据面:Everest-csi-driver(agent)
Evs-csi-driver:负责将云盘格式化,并挂给pod使用;
Sfs-csi-driver:负责将文件存储卷挂给pod使用
Sfsturbo-csi-driver:负责将极速文件系统挂给pod使用使用;
Obs-csi-driver:负责将对象存储的并行文件系统准备好,并给pod使用;
云原生应用使用存储的推荐方案
如下图,存储方式不同,其规格与性能是不一致的。

文件存储:
使用方式:符合标准文件协议,用户可以将文件系统挂载给服务器,像使用本地文件目录一样。
共享方式:数据共享,支持多台服务器共享,多台服务器可挂载相同的文件系统,数据可以共享操作和访问。
场景对比:企业办公OA、AI训练、门户网站、游戏、DEVOPS、容器微服务、渲染等场景。
容器场景使用说明:共享存储,可以同时为多个 Pod 提供共享存储服务,即一个 PVC 可以同时被多个 Pod 使用。读写性能相对于对象存储OSS高。
块存储
使用方式:像使用传统服务器硬盘一样,用户可以对挂载到服务器上的块存储(硬盘)做格式化、创建文件系统等操作。
共享方式:数据不共享,或特殊的数台服务器共享卷,每台服务器使用独立的块存储(硬盘),多服务器之间数据隔离。
场景对比:关系数据库、NoSQL数据库、ELK分布式日志搜索、企业办公应用、数据仓库、高性能计算等场景
容器场景使用说明:非共享存储,通过PV/PVC使用云盘时,一个云盘只能同时被一个Pod挂载。推荐使用有状态应用(StatefulSet)挂载使用云盘。无状态应用(Deployment)挂载云盘时Replica需要为1,不能保证挂载、卸载的优先顺序。
对象存储
使用方式:具备标准Restful API接口,用户必须通过编程或第三方工具访问对象存储
共享方式:数据共享,设备无限制,服务器、嵌入式设备、IOT设备,所有调用相同路径,均可访问共享的对象存储数据
场景对比:互联网应用、OTT视频、视频监控、备份/归档、大数据/IOT等场景
容器场景使用说明:共享存储,可以同时为多个 Pod 提供共享存储服务。适合于读文件场景。例如:读配置文件、视频、图片文件等场景。不擅长于写文件的应用场景。如果您的业务是将文件写入存储的场景,推荐使用文件存储。
感谢您的阅读,也欢迎您发表关于这篇文章的任何建议,关注我,技术不迷茫!


喜欢就点个"在看"呗,留言、转发朋友圈
本文深入探讨了Kubernetes在应对复杂存储环境时的策略,介绍了Kubernetes容器存储的发展历程,包括ConfigMap、Secret、PersistentVolume和PersistentVolumeClaim等。重点阐述了Kubernetes持久化存储体系,包括PersistentVolume、PersistentVolumeClaim和StorageClass的工作原理,以及它们如何提供独立于Pod生命周期的存储抽象。此外,还提到了华为云CCE云原生存储解决方案Everest的架构,展示了其在云存储卷创建、扩容、挂载和快照管理等方面的功能。文章最后推荐了针对不同场景的云原生应用存储方案。

被折叠的 条评论
为什么被折叠?



