声明:问题描述来源于leetcode
一、问题描述:
429. N 叉树的层序遍历
难度中等325
给定一个 N 叉树,返回其节点值的层序遍历。(即从左到右,逐层遍历)。
树的序列化输入是用层序遍历,每组子节点都由 null 值分隔(参见示例)。
示例 1:

输入:root = [1,null,3,2,4,null,5,6]
输出:[[1],[3,2,4],[5,6]]
示例 2:

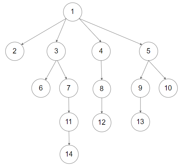
输入:root = [1,null,2,3,4,5,null,null,6,7,null,8,null,9,10,null,null,11,null,12,null,13,null,null,14]
输出:[[1],[2,3,4,5],[6,7,8,9,10],[11,12,13],[14]]
提示:
- 树的高度不会超过
1000 - 树的节点总数在
[0, 10^4]之间
二、题解:
class Solution {
List<List<Integer>> lists = new LinkedList<>();
public List<List<Integer>> levelOrder(Node root) {
if (root == null) return lists;
lists.add(new LinkedList<>());
searchGoalByOrder(0,root);
return lists;
}
private void searchGoalByOrder(int order, Node root) {
lists.get(order).add(root.val);
if (root.children != null && root.children.size() != 0){
if (order + 1 > lists.size() - 1) lists.add(new LinkedList<>());
for (Node node : root.children) {
searchGoalByOrder(order + 1,node);
}
}
}
}
在层序遍历的基础上进行修改即可。

博客围绕LeetCode 429题N叉树的层序遍历展开。先给出问题描述,该题难度中等,需返回N叉树节点值的层序遍历,树的序列化输入用层序遍历且每组子节点由null值分隔。题解指出在层序遍历基础上修改即可。
273

被折叠的 条评论
为什么被折叠?



