java流行的权限管理框架目前主要有两款,且都是出身名门,shiro是大名鼎鼎的Apache软件提供商下的,而spring security是spring全家桶成员的一员,都是安全类框架,主要对比如下可以自行查阅其他资料,这里主要说一句就是:shiro和spring security既然都存在,都在企业级应用中大量使用,显然就是选择的不同,根绝业务需求选择了即可,过多对比不再本博客赘述,请自行查阅相关资料.
1什么是权限管理
基本上涉及到用户参与的系统都要进行权限管理,权限管理属于系统安全的范畴,权限管理实现对用户访问系统的控制,按照安全规则或者[安全策略]控制用户可以访问而且只能访问自己被授权的资源
权限管理包括用户身份认证和授权两部分,简称认证授权。对于需要访问控制的资源用户首先经过身份认证,认证通过后用户具有该资源的访问权限方可访问。
1.1 什么是身份认证
身份认证,就是判断一个用户是否为合法用户的处理过程。最常用的简单身份认证方式是系统通过核对用户输入的用户名和口令,看其是否与系统中存储的该用户的用户名和口令一致,来判断用户身份是否正确。对于采用[指纹]等系统,则出示指纹;对于硬件Key等刷卡系统,则需要刷卡
1.2什么是授权
授权,即访问控制,控制谁能访问哪些资源。主体进行身份认证后需要分配权限方可访问系统的资源,对于某些资源没有权限是无法访问的
2Shiro简介
Shiro 是一个功能强大且易于使用的Java安全框架,它执行身份验证、授权、加密和会话管理。使用Shiro易于理解的API,您可以快速轻松地保护任何应用程序—从最小的移动应用程序到最大的web和企业应用程序。
Shiro是apache旗下一个开源框架,它将软件系统的安全认证相关的功能抽取出来,实现用户身份认证,权限授权、加密、会话管理等功能,组成了一个通用的安全认证框架。
Shiro是一个强大而灵活的开源安全框架,能够非常清晰的处理认证、授权、管理会话以及密码加密。如下是它所具有的特点:
- 易于理解的 Java Security API;
- 简单的身份认证(登录),支持多种数据源(LDAP,JDBC,Kerberos,ActiveDirectory 等);
- 对角色的简单的签权(访问控制),支持细粒度的签权;
- 支持一级缓存,以提升应用程序的性能;
- 内置的基于 POJO 企业会话管理,适用于 Web 以及非 Web 的环境;
- 异构客户端会话访问;
- 非常简单的加密 API;
- 不跟任何的框架或者容器捆绑,可以独立运行。
Shiro四大核心功能:Authentication,Authorization,Cryptography,Session Management
3shiro的核心架构

Subject
Subject即主体,外部应用与subject进行交互,subject记录了当前操作用户,将用户的概念理解为当前操作的主体,可能是一个通过浏览器请求的用户,也可能是一个运行的程序。 Subject在shiro中是一个接口,接口中定义了很多认证授相关的方法,外部程序通过subject进行认证授,而subject是通过SecurityManager安全管理器进行认证授权
SecurityManager
SecurityManager即安全管理器,对全部的subject进行安全管理,它是shiro的核心,负责对所有的subject进行安全管理。通过SecurityManager可以完成subject的认证、授权等,实质上SecurityManager是通过Authenticator进行认证,通过Authorizer进行授权,通过SessionManager进行会话管理等。
SecurityManager是一个接口,继承了Authenticator, Authorizer, SessionManager这三个接口。
Authenticator
Authenticator即认证器,对用户身份进行认证,Authenticator是一个接口,shiro提供ModularRealmAuthenticator实现类,通过ModularRealmAuthenticator基本上可以满足大多数需求,也可以自定义认证器。
Authorizer
Authorizer即授权器,用户通过认证器认证通过,在访问功能时需要通过授权器判断用户是否有此功能的操作权限。
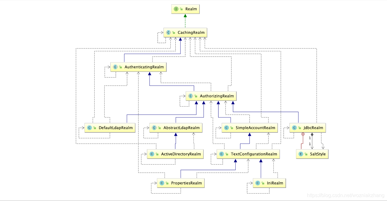
Realm
Realm即领域,相当于datasource数据源,securityManager进行安全认证需要通过Realm获取用户权限数据,比如:如果用户身份数据在数据库那么realm就需要从数据库获取用户身份信息。
- 注意:不要把realm理解成只是从数据源取数据,在realm中还有认证授权校验的相关的代码。
SessionManager
sessionManager即会话管理,shiro框架定义了一套会话管理,它不依赖web容器的session,所以shiro可以使用在非web应用上,也可以将分布式应用的会话集中在一点管理,此特性可使它实现单点登录。
SessionDAO
SessionDAO即会话dao,是对session会话操作的一套接口,比如要将session存储到数据库,可以通过jdbc将会话存储到数据库。
CacheManager
CacheManager即缓存管理,将用户权限数据存储在缓存,这样可以提高性能。
Cryptography
Cryptography即密码管理,shiro提供了一套加密/解密的组件,方便开发。比如提供常用的散列、加/解密等功能。
4. shiro中的认证
4.1 认证
身份认证,就是判断一个用户是否为合法用户的处理过程。最常用的简单身份认证方式是系统通过核对用户输入的用户名和口令,看其是否与系统中存储的该用户的用户名和口令一致,来判断用户身份是否正确。
4.2 shiro中认证的关键对象
- Subject:主体
访问系统的用户,主体可以是用户、程序等,进行认证的都称为主体;
- Principal:身份信息
是主体(subject)进行身份认证的标识,标识必须具有唯一性,如用户名、手机号、邮箱地址等,一个主体可以有多个身份,但是必须有一个主身份(Primary Principal)。
- credential:凭证信息
是只有主体自己知道的安全信息,如密码、证书等。
4.3 认证流程

4.4 认证的开发
1. 创建项目并引入依赖
<dependency>
<groupId>org.apache.shiro</groupId>
<artifactId>shiro-core</artifactId>
<version>1.5.3</version>
</dependency>
2. 引入shiro配置文件并加入如下配置
[users]
tuanzi=123
zhangxiaoxiang=456
laowang=789

3.开发认证代码
package org.zhang.testshiro;
import org.apache.shiro.SecurityUtils;
import org.apache.shiro.authc.IncorrectCredentialsException;
import org.apache.shiro.authc.UnknownAccountException;
import org.apache.shiro.authc.UsernamePasswordToken;
import org.apache.shiro.mgt.DefaultSecurityManager;
import org.apache.shiro.realm.text.IniRealm;
import org.apache.shiro.subject.Subject;
/**
* TestAuthenticator:方式1:使用ini配置文件模拟数据库的用户数据进行认证
*
* @author zhangxiaoxiang
* @date 2020/9/15
*/
public class TestAuthenticator {
public static void main(String[] args) {
//1.创建安全管理器对象
DefaultSecurityManager securityManager = new DefaultSecurityManager();
//2.给安全管理器设置realm
securityManager.setRealm(new IniRealm("classpath:shiro.ini"));
//3.SecurityUtils 给全局安全工具类设置安全管理器
SecurityUtils.setSecurityManager(securityManager);
//4.关键对象 subject 主体
Subject subject = SecurityUtils.getSubject();
//5.创建令牌
UsernamePasswordToken token = new UsernamePasswordToken("tuanzi", "123");
try {
System.out.println("认证状态: " + subject.isAuthenticated());
//用户认证
subject.login(token);
System.out.println("认证状态: " + subject.isAuthenticated());
} catch (UnknownAccountException e) {
e.printStackTrace();
System.out.println("认证失败: 用户名不存在~");
} catch (IncorrectCredentialsException e) {
e.printStackTrace();
System.out.println("认证失败: 密码错误~");
}
}
}
运行如下
-
DisabledAccountException(帐号被禁用)
-
LockedAccountException(帐号被锁定)
-
ExcessiveAttemptsException(登录失败次数过多)
-
ExpiredCredentialsException(凭证过期)等
4.5 自定义Realm
上边的程序使用的是Shiro自带的IniRealm,IniRealm从ini配置文件中读取用户的信息,大部分情况下需要从系统的数据库中读取用户信息,所以需要自定义realm。
1.shiro提供的Realm

2.根据认证源码认证使用的是SimpleAccountRealm

SimpleAccountRealm的部分源码中有两个方法一个是 认证 一个是 授权,
public class SimpleAccountRealm extends AuthorizingRealm {
//.......省略
protected AuthenticationInfo doGetAuthenticationInfo(AuthenticationToken token) throws AuthenticationException {
UsernamePasswordToken upToken = (UsernamePasswordToken) token;
SimpleAccount account = getUser(upToken.getUsername());
if (account != null) {
if (account.isLocked()) {
throw new LockedAccountException("Account [" + account + "] is locked.");
}
if (account.isCredentialsExpired()) {
String msg = "The credentials for account [" + account + "] are expired";
throw new ExpiredCredentialsException(msg);
}
}
return account;
}
protected AuthorizationInfo doGetAuthorizationInfo(PrincipalCollection principals) {
String username = getUsername(principals);
USERS_LOCK.readLock().lock();
try {
return this.users.get(username);
} finally {
USERS_LOCK.readLock().unlock();
}
}
}
3.自定义realm(过渡的方式,不推荐)
package org.zhang.realm;
import org.apache.shiro.authc.AuthenticationException;
import org.apache.shiro.authc.AuthenticationInfo;
import org.apache.shiro.authc.AuthenticationToken;
import org.apache.shiro.authc.SimpleAuthenticationInfo;
import org.apache.shiro.authz.AuthorizationInfo;
import org.apache.shiro.realm.AuthorizingRealm;
import org.apache.shiro.subject.PrincipalCollection;
/**
* CustomerRealm:自定义realm实现 将认证|授权数据的来源转为数据库的实现(过渡Realm)
*
* @author zhangxiaoxiang
* @date 2020/9/15
*/
public class CustomerRealm extends AuthorizingRealm {
/**
* 认证
*
* @param token
* @return
* @throws AuthenticationException
*/
@Override
protected AuthenticationInfo doGetAuthenticationInfo(AuthenticationToken token) throws AuthenticationException {
//在token中获取用户名
String principal = (String) token.getPrincipal();
System.out.println(principal);
//根据身份信息使用jdbc mybatis查询相关数据库
if ("zhangxiaoxiang".equals(principal)) {
//参数1:返回数据库中正确的用户名 参数2:返回数据库中正确密码 参数3:提供当前realm的名字 this.getName();
SimpleAuthenticationInfo simpleAuthenticationInfo = new SimpleAuthenticationInfo(principal, "456", this.getName());
return simpleAuthenticationInfo;
}
return null;
}
/**
* 授权
*
* @param principals
* @return
*/
@Override
protected AuthorizationInfo doGetAuthorizationInfo(PrincipalCollection principals) {
System.out.println("=========授权未实现=========");
return null;
}
}
4.使用自定义Realm认证(测试)
package org.zhang.testshiro;
import org.apache.shiro.SecurityUtils;
import org.apache.shiro.authc.IncorrectCredentialsException;
import org.apache.shiro.authc.UnknownAccountException;
import org.apache.shiro.authc.UsernamePasswordToken;
import org.apache.shiro.mgt.DefaultSecurityManager;
import org.apache.shiro.subject.Subject;
import org.zhang.realm.CustomerRealm;
/**
* TestCustomerRealmAuthenticator:方式2:使用自定义realm进行认证(过渡的Authenticator)
*
* @author zhangxiaoxiang
* @date 2020/9/15
*/
public class TestCustomerRealmAuthenticator {
public static void main(String[] args) {
//创建securityManager
DefaultSecurityManager defaultSecurityManager = new DefaultSecurityManager();
//设置自定义realm
defaultSecurityManager.setRealm(new CustomerRealm());
//将安全工具类设置安全工具类
SecurityUtils.setSecurityManager(defaultSecurityManager);
//通过安全工具类获取subject
Subject subject = SecurityUtils.getSubject();
//创建token
UsernamePasswordToken token = new UsernamePasswordToken("zhangxiaoxiang", "456");
try {
subject.login(token);
System.out.println(subject.isAuthenticated());
} catch (UnknownAccountException e) {
e.printStackTrace();
System.out.println("用户名错误");
} catch (IncorrectCredentialsException e) {
e.printStackTrace();
System.out.println("密码错误");
}
//认证用户进行授权
if (subject.isAuthenticated()) {
//1.基于角色权限控制
System.out.println("基于角色权限控制--->" + subject.hasRole("admin"));
}
}
}
4.6 使用MD5和Salt(推荐)
实际应用是将盐和散列后的值存在数据库中,自动realm从数据库取出盐和加密后的值由shiro完成密码校验。
1.自定义md5+salt的realm(我把授权这里也写上了,哈哈,不过不影响)
package org.zhang.realm;
import org.apache.shiro.authc.AuthenticationException;
import org.apache.shiro.authc.AuthenticationInfo;
import org.apache.shiro.authc.AuthenticationToken;
import org.apache.shiro.authc.SimpleAuthenticationInfo;
import org.apache.shiro.authz.AuthorizationInfo;
import org.apache.shiro.authz.SimpleAuthorizationInfo;
import org.apache.shiro.realm.AuthorizingRealm;
import org.apache.shiro.subject.PrincipalCollection;
import org.apache.shiro.util.ByteSource;
/**
* CustomerMd5Realm:使用自定义realm (认证加入md5 + salt +hash),推荐使用这个自定义Realm
*
* @author zhangxiaoxiang
* @date 2020/9/15
*/
public class CustomerMd5Realm extends AuthorizingRealm {
/**
* 认证 (md5 + salt +hash)
*
* @param token
* @return
* @throws AuthenticationException
*/
@Override
protected AuthenticationInfo doGetAuthenticationInfo(AuthenticationToken token) throws AuthenticationException {
//获取身份信息
String principal = (String) token.getPrincipal();
//根据用户名查询数据库
if ("zhangxiaoxiang".equals(principal)) {
//参数1: 数据库用户名 参数2:数据库md5+salt之后的密码 参数3:注册时的随机盐 参数4:realm的名字
return new SimpleAuthenticationInfo(principal,
"8a460de4850ce48458e6861633cf2019",
ByteSource.Util.bytes("X0*7ps"),
this.getName());
}
return null;
}
/**
* 授权
*
* @param principals
* @return
*/
@Override
protected AuthorizationInfo doGetAuthorizationInfo(PrincipalCollection principals) {
String primaryPrincipal = (String) principals.getPrimaryPrincipal();
System.out.println("身份信息(用户名): " + primaryPrincipal);
//根据身份信息 用户名 获取当前用户的角色信息,以及权限信息 xiaochen admin user
SimpleAuthorizationInfo simpleAuthorizationInfo = new SimpleAuthorizationInfo();
//将数据库中查询"角色"信息赋值给权限对象
simpleAuthorizationInfo.addRole("admin");
simpleAuthorizationInfo.addRole("user");
//将数据库中查询"权限"信息赋值个权限对象
simpleAuthorizationInfo.addStringPermission("user:*:01");
simpleAuthorizationInfo.addStringPermission("product:create");
return simpleAuthorizationInfo;
}
}
2.使用md5 + salt 认证
package org.zhang.testshiro;
import lombok.extern.slf4j.Slf4j;
import org.apache.shiro.SecurityUtils;
import org.apache.shiro.authc.IncorrectCredentialsException;
import org.apache.shiro.authc.UnknownAccountException;
import org.apache.shiro.authc.UsernamePasswordToken;
import org.apache.shiro.authc.credential.HashedCredentialsMatcher;
import org.apache.shiro.mgt.DefaultSecurityManager;
import org.apache.shiro.subject.Subject;
import org.zhang.realm.CustomerMd5Realm;
import java.util.Arrays;
/**
* TestCustomerMd5RealmAuthenicator:md5 + salt +hash方式的认证授权(推荐使用)
* @author zhangxiaoxiang
* @date 2020/9/15
*/
public class TestCustomerMd5RealmAuthenicator {
public static void main(String[] args) {
//创建安全管理器
DefaultSecurityManager defaultSecurityManager = new DefaultSecurityManager();
//注入realm
CustomerMd5Realm realm = new CustomerMd5Realm();
//设置realm使用hash凭证匹配器
HashedCredentialsMatcher credentialsMatcher = new HashedCredentialsMatcher();
//使用算法
credentialsMatcher.setHashAlgorithmName("md5");
//散列次数
credentialsMatcher.setHashIterations(1024);
realm.setCredentialsMatcher(credentialsMatcher);
defaultSecurityManager.setRealm(realm);
//将安全管理器注入安全工具
SecurityUtils.setSecurityManager(defaultSecurityManager);
//通过安全工具类获取subject
Subject subject = SecurityUtils.getSubject();
//认证
UsernamePasswordToken token = new UsernamePasswordToken("zhangxiaoxiang", "456");
try {
subject.login(token);
System.out.println("登录成功");
} catch (UnknownAccountException e) {
e.printStackTrace();
System.out.println("用户名错误");
}catch (IncorrectCredentialsException e){
e.printStackTrace();
System.out.println("密码错误");
}catch (Exception e){
e.printStackTrace();
System.out.println("系统错误: "+e.getMessage());
}
//授权
if(subject.isAuthenticated()){
//基于角色权限控制
System.out.println("基于角色权限控制--->"+subject.hasRole("super"));
//基于多角色权限控制
System.out.println("基于多角色权限控制--->"+subject.hasAllRoles(Arrays.asList("admin", "super")));
//是否具有其中一个角色
boolean[] booleans = subject.hasRoles(Arrays.asList("admin", "super", "user"));
for (boolean aBoolean : booleans) {
System.out.println("是否具有其中一个角色--->"+aBoolean);
}
System.out.println("===================下面是基于权限字符串===========================");
//基于权限字符串的访问控制 资源标识符:操作:资源类型
System.out.println("权限:"+subject.isPermitted("user:update:01"));
System.out.println("权限:"+subject.isPermitted("product:create:02"));
//分别具有那些权限
boolean[] permitted = subject.isPermitted("user:*:01", "order:*:10");
for (boolean b : permitted) {
System.out.println("别具有那些权限--->"+b);
}
//同时具有哪些权限
boolean permittedAll = subject.isPermittedAll("user:*:01", "product:create:01");
System.out.println("同时具有哪些权限--->"+permittedAll);
}
}
}
5. shiro中的授权
5.1 授权
授权,即访问控制,控制谁能访问哪些资源。主体进行身份认证后需要分配权限方可访问系统的资源,对于某些资源没有权限是无法访问的。
5.2 关键对象
授权可简单理解为who对what(which)进行How操作:
Who,即主体(Subject),主体需要访问系统中的资源。
What,即资源(Resource),如系统菜单、页面、按钮、类方法、系统商品信息等。资源包括资源类型和资源实例,比如商品信息为资源类型,类型为t01的商品为资源实例,编号为001的商品信息也属于资源实例。
How,权限/许可(Permission),规定了主体对资源的操作许可,权限离开资源没有意义,如用户查询权限、用户添加权限、某个类方法的调用权限、编号为001用户的修改权限等,通过权限可知主体对哪些资源都有哪些操作许可。
5.3 授权流程

5.4 授权方式
-
基于角色的访问控制
-
RBAC基于角色的访问控制(Role-Based Access Control)是以角色为中心进行访问控制
if(subject.hasRole("admin")){ //操作什么资源 }
-
-
基于资源的访问控制
-
RBAC基于资源的访问控制(Resource-Based Access Control)是以资源为中心进行访问控制
if(subject.isPermission("user:update:01")){ //资源实例 //对01用户进行修改 } if(subject.isPermission("user:update:*")){ //资源类型 //对01用户进行修改 }
-
5.5 权限字符串
权限字符串的规则是:资源标识符:操作:资源实例标识符,意思是对哪个资源的哪个实例具有什么操作,“:”是资源/操作/实例的分割符,权限字符串也可以使用*通配符。
例子:
- 用户创建权限:user:create,或user:create:*
- 用户修改实例001的权限:user:update:001
- 用户实例001的所有权限:user:*:001
5.6 shiro中授权编程实现方式
-
编程式
Subject subject = SecurityUtils.getSubject(); if(subject.hasRole(“admin”)) { //有权限 } else { //无权限 } -
注解式
@RequiresRoles("admin") public void hello() { //有权限 } -
标签式
JSP/GSP 标签:在JSP/GSP 页面通过相应的标签完成: <shiro:hasRole name="admin"> <!— 有权限—> </shiro:hasRole> 注意: Thymeleaf 中使用shiro需要额外集成!
5.7 开发授权
1.realm的实现(和前面的认证一样的,因为前面已经把授权的代码也写了)
package org.zhang.realm;
import org.apache.shiro.authc.AuthenticationException;
import org.apache.shiro.authc.AuthenticationInfo;
import org.apache.shiro.authc.AuthenticationToken;
import org.apache.shiro.authc.SimpleAuthenticationInfo;
import org.apache.shiro.authz.AuthorizationInfo;
import org.apache.shiro.authz.SimpleAuthorizationInfo;
import org.apache.shiro.realm.AuthorizingRealm;
import org.apache.shiro.subject.PrincipalCollection;
import org.apache.shiro.util.ByteSource;
/**
* CustomerMd5Realm:使用自定义realm (认证加入md5 + salt +hash),推荐使用这个自定义Realm
*
* @author zhangxiaoxiang
* @date 2020/9/15
*/
public class CustomerMd5Realm extends AuthorizingRealm {
/**
* 认证 (md5 + salt +hash)
*
* @param token
* @return
* @throws AuthenticationException
*/
@Override
protected AuthenticationInfo doGetAuthenticationInfo(AuthenticationToken token) throws AuthenticationException {
//获取身份信息
String principal = (String) token.getPrincipal();
//根据用户名查询数据库
if ("zhangxiaoxiang".equals(principal)) {
//参数1: 数据库用户名 参数2:数据库md5+salt之后的密码 参数3:注册时的随机盐 参数4:realm的名字
return new SimpleAuthenticationInfo(principal,
"8a460de4850ce48458e6861633cf2019",
ByteSource.Util.bytes("X0*7ps"),
this.getName());
}
return null;
}
/**
* 授权
*
* @param principals
* @return
*/
@Override
protected AuthorizationInfo doGetAuthorizationInfo(PrincipalCollection principals) {
String primaryPrincipal = (String) principals.getPrimaryPrincipal();
System.out.println("身份信息(用户名): " + primaryPrincipal);
//根据身份信息 用户名 获取当前用户的角色信息,以及权限信息 xiaochen admin user
SimpleAuthorizationInfo simpleAuthorizationInfo = new SimpleAuthorizationInfo();
//将数据库中查询"角色"信息赋值给权限对象
simpleAuthorizationInfo.addRole("admin");
simpleAuthorizationInfo.addRole("user");
//将数据库中查询"权限"信息赋值个权限对象
simpleAuthorizationInfo.addStringPermission("user:*:01");
simpleAuthorizationInfo.addStringPermission("product:create");
return simpleAuthorizationInfo;
}
}
}
2.授权
package org.zhang.testshiro;
import lombok.extern.slf4j.Slf4j;
import org.apache.shiro.SecurityUtils;
import org.apache.shiro.authc.IncorrectCredentialsException;
import org.apache.shiro.authc.UnknownAccountException;
import org.apache.shiro.authc.UsernamePasswordToken;
import org.apache.shiro.authc.credential.HashedCredentialsMatcher;
import org.apache.shiro.mgt.DefaultSecurityManager;
import org.apache.shiro.subject.Subject;
import org.zhang.realm.CustomerMd5Realm;
import java.util.Arrays;
/**
* TestCustomerMd5RealmAuthenicator:md5 + salt +hash方式的认证授权(推荐使用)
* @author zhangxiaoxiang
* @date 2020/9/15
*/
public class TestCustomerMd5RealmAuthenicator {
public static void main(String[] args) {
//创建安全管理器
DefaultSecurityManager defaultSecurityManager = new DefaultSecurityManager();
//注入realm
CustomerMd5Realm realm = new CustomerMd5Realm();
//设置realm使用hash凭证匹配器
HashedCredentialsMatcher credentialsMatcher = new HashedCredentialsMatcher();
//使用算法
credentialsMatcher.setHashAlgorithmName("md5");
//散列次数
credentialsMatcher.setHashIterations(1024);
realm.setCredentialsMatcher(credentialsMatcher);
defaultSecurityManager.setRealm(realm);
//将安全管理器注入安全工具
SecurityUtils.setSecurityManager(defaultSecurityManager);
//通过安全工具类获取subject
Subject subject = SecurityUtils.getSubject();
//认证
UsernamePasswordToken token = new UsernamePasswordToken("zhangxiaoxiang", "456");
try {
subject.login(token);
System.out.println("登录成功");
} catch (UnknownAccountException e) {
e.printStackTrace();
System.out.println("用户名错误");
}catch (IncorrectCredentialsException e){
e.printStackTrace();
System.out.println("密码错误");
}catch (Exception e){
e.printStackTrace();
System.out.println("系统错误: "+e.getMessage());
}
//授权
if(subject.isAuthenticated()){
//基于角色权限控制
System.out.println("基于角色权限控制--->"+subject.hasRole("super"));
//基于多角色权限控制
System.out.println("基于多角色权限控制--->"+subject.hasAllRoles(Arrays.asList("admin", "super")));
//是否具有其中一个角色
boolean[] booleans = subject.hasRoles(Arrays.asList("admin", "super", "user"));
for (boolean aBoolean : booleans) {
System.out.println("是否具有其中一个角色--->"+aBoolean);
}
System.out.println("===================下面是基于权限字符串===========================");
//基于权限字符串的访问控制 资源标识符:操作:资源类型
System.out.println("权限:"+subject.isPermitted("user:update:01"));
System.out.println("权限:"+subject.isPermitted("product:create:02"));
//分别具有那些权限
boolean[] permitted = subject.isPermitted("user:*:01", "order:*:10");
for (boolean b : permitted) {
System.out.println("别具有那些权限--->"+b);
}
//同时具有哪些权限
boolean permittedAll = subject.isPermittedAll("user:*:01", "product:create:01");
System.out.println("同时具有哪些权限--->"+permittedAll);
}
}
}
如果对代码太乱了,可以直接到我的Git上看一眼:https://gitee.com/zhang-xiao-xiang/zxx-shiro

本文深入解析Shiro权限管理框架,涵盖权限管理概念、Shiro核心架构与功能,及其实现认证、授权的详细步骤。通过代码示例,演示如何进行用户认证、角色与权限控制。
276

被折叠的 条评论
为什么被折叠?



