一、背景
银联支付能给满足绝大部分银行支付渠道,所以接入银联无卡支付,是很多系统应用需要做的事情。银联支付的类型分很多种,网关支付(带token请求实现,下次有空再分享)、无卡支付(带证书请求实现,本次讲的就是这个)分商户和机构入网,具体请去这里查看中国银联开放平台
二、效果
本次讲解实现的银联无卡支付,实现的效果图即提交订单后进入支付页面的效果图如下

三、开发前准备
当你需要接入银联无卡支付的时候,肯定是经过了需求调研,所以会有对接人给你们申请,所以会给你们发邮件,提供相应开发所需的文件,如下
1、开发文档ChinaPay_新一代_商户接入手册_20210412.pdf
2、证书cp.cer
3、私钥xxxxxxxx.pfx和密码
4、插件包,里面提供了Java、.net、C和PHP的插件包,java的就是chinapaysecure1_5.jar
5、测试账号,请从如下地址获取FAQ列表- 中国银联开放平台
6、让银联方配置测试ip白名单,如果自己本地开发,出口ip需要固定,查询自己的出口ip地址如下用户检测分析工具
注意:如果需要代码参考,可以让银联方提供demo进行参考。这个demo因为是很久之前的,是jsp实现的eclipse项目,所以需要跑起来这个项目需要提前准备好eclipse和tomcat,当然了你会用idea跑eclipse也行。但是有时候稍微不注意,idea跑起来就会有莫名其妙的问题。这种问题经历过的都懂,就不说了。这里要特意说明一点就是,如果想要自己折腾获取xxx.pfx私钥的话,得配置好ip白名单后,登陆他们提供的商户服务管理系统https://newpayment-test.chinapay.com/BIZSS/admin/loginpage.htm后台去申请测试的私钥,即交易证书,这个系统最好用ie去登陆,否则你会因为各种莫名其妙的原因导致下载失败。

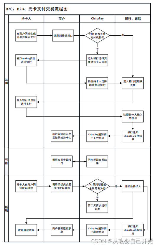
四、B2C、B2B、无卡支付交易流程(文档里面有)

五、代码
看到到这里了,证明前面的你已经准备好了,下面就开始看代码层面了,这里先给你们截几张demo的图给你们看看
1、跑完demo就会跳转到这个页面。

2、点击B2C会跳转到组交易报文页面,这里需要填写你的商户号和支付机构号700000000000017(pdf文档里面有)
3

本文详细介绍了如何在SpringBoot项目中实现银联无卡支付,包括所需文件准备、交易流程、代码示例(包括证书初始化、签名生成、表单构建和回调验证),并强调了开发注意事项和接入过程中的常见问题。
最低0.47元/天 解锁文章
3179





