🌱「码路小匠」:以代码为凿,刻出技术的形状
专注分享优质开源项目和前沿技术栈,助力开发者提升效率
注: 文末添加微信 码路小匠 ,回复 975,获取项目源码地址
📖 项目简介
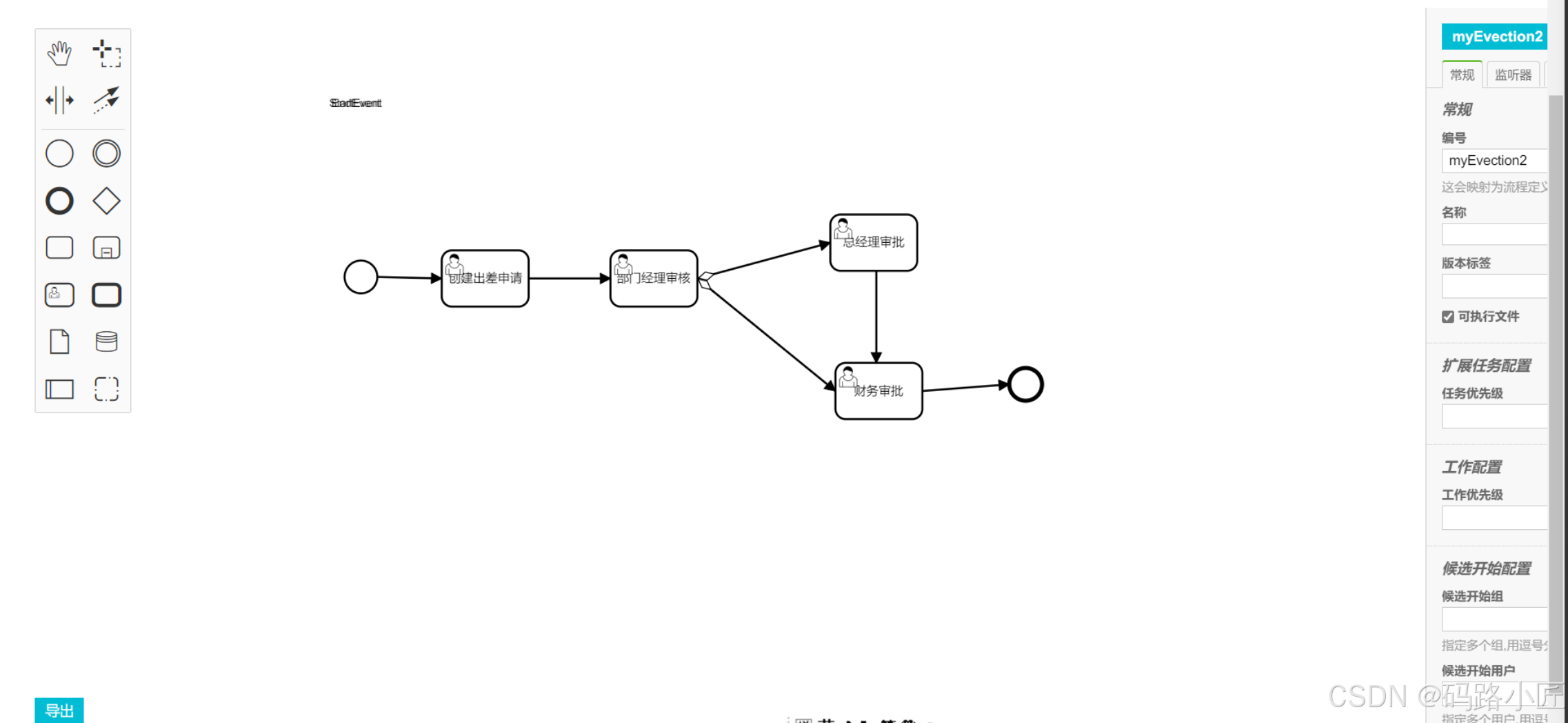
基于 RuoYi-Cloud 微服务架构的 Activiti7 工作流项目,采用 Danny 同学优化的分离版本若依框架进行深度改造,整合了高效的工作流引擎,提供稳定、可扩展的业务流程管理能力。项目已部署在线体验环境,欢迎试用
使用 MIT 开源许可协议!
🧰 项目技术栈
-
🛠️ 后端引擎:基于SpringBoot构建的高性能微服务架构
-
💻 前端方案:Vue 现代化前端组合
✨ 功能模块
- 我的OA:报销申请,编写报销单,下载pdf报销单,上传附件(下载后签字)。
- 待办任务:查看pdf报销单,领导进行审批。
- 历史流程:查看pdf报销单,财务审批和历史流程查看。
🖥️ 项目演示
Vue2 版本演示图




最低0.47元/天 解锁文章
1万+

被折叠的 条评论
为什么被折叠?



