cartographer是一个复杂的系统,要想调试它首先需要对其内部工作原理有较好的理解,这篇文章试图给出cartographer各个子系统直观的概览还有它们的配置参数。如果你对cartographer非常感兴趣,建议看看这篇文章,虽然它只介绍了2D-SLAM,但是它严格的介绍了我们这里将要介绍的每一个概念,当然这些概念同样适用于3D-SLAM。
W. Hess, D. Kohler, H. Rapp, and D. Andor, Real-Time Loop Closure in 2D LIDAR SLAM, in Robotics and Automation (ICRA), 2016 IEEE International Conference on. IEEE, 2016. pp. 1271–1278.
概述
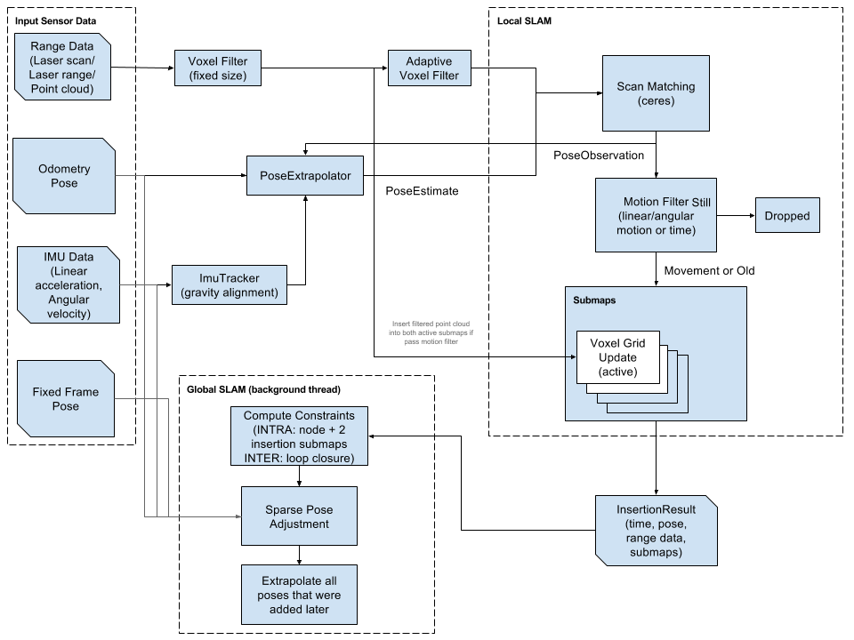
cartographer可以看成2个独立又关联的子系统。第一个叫做局部SLAM(有时我们也叫它前端或者局部轨迹生成器)。它的工作就是建立连续的子图。每个子图局部是
本文深入解析cartographer的局部和全局SLAM子系统,探讨其内部工作原理和配置参数。讲解了输入处理、激光点过滤、IMU数据的应用以及回环检测的重要性,旨在帮助读者理解和调试cartographer系统。
订阅专栏 解锁全文
875

被折叠的 条评论
为什么被折叠?



