我国职业教育近年来实现迅猛发展,招生规模持续扩大,办学实力显著提升。作为优化人才结构、助力产业升级、缓解就业压力、推动经济和谐发展的重要力量,高职教育的战略价值日益凸显。2022 年 5 月 1 日,新修订的《职业教育法》首次以法律形式明确:职业教育是与普通教育具有同等重要地位的教育类型;同时提出 “职业教育与普通教育相互融通”,即通过政策引导与机制创新整合两类教育资源,实现资源共享、学分互通与资格互认,构建各教育阶段 “你中有我、我中有你” 的融合生态,最终达成协同发展、共同育人的目标。
高中阶段是学生世界观、人生观、价值观形成的关键期,其教育模式直接影响学生综合素质提升、高等教育深造路径及职业长远发展。因此,探索高中阶段普职融通教育改革策略,建立适配时代发展的机制,助力学生实现多样选择、多路径成才,对推动职业教育高质量发展具有重要意义。
一、高等职业教育推动普职融通发展的动力机制
高等职业教育肩负着培养高素质技术技能人才的核心使命,为国家经济发展与现代化建设提供高质量人力资源支撑。当前,我国对高职教育的重视程度不断提升,办学规模与招生数量持续扩张:2022 年全国普通、职业本专科共招生 1014.54 万人,其中高职(专科)招生 538.98 万人,占比超 53%;同年职业本科招生 7.63 万人,较 2021 年增长 84.39%,增幅远超同期普通本科 5.25% 的增长率。
同时,高职教育在内涵建设与人才培养模式创新上成效显著,社会认知度、关注度与认同度持续提升 —— 大学生 “回炉” 职业院校学习技能的案例频繁见诸媒体,且高职毕业生就业率长期稳定在 91% 以上,高于普通高校平均水平,社会服务贡献度显著提高。
但需正视的是,高职教育发展现状与 “教育类型” 的定位存在偏差:其虽明确为 “教育类型”,却长期被赋予 “教育层级” 的属性。当前高职院校生源主要来自普通高中高考录取与中职学校自主招生,从近年全国各省份高考录取分数线看,高职录取线远低于本科。作为高等教育体系的重要组成部分,高职教育并非仅接收普通高等教育筛选后的学生,却被误解为 “次等” 教育,这一认知显然不公。
实践中,高职院校深化校企合作,推行订单式培养、工学结合等模式,专业设置紧扣市场需求,持续优化专业结构,有效提升了学生的实践能力与就业竞争力。这些优势共同构成高职教育发展的核心动力,也为普职融通的深化提供了支撑。
高中阶段教育是衔接基础教育与高等教育的关键环节,其体系结构对高等教育发展具有重要影响。我国现行 “普职分流” 模式源于特定历史背景,虽能快速提升学生的文化知识与职业技能,但普职教育长期处于割裂状态,内容体系相对独立,一定程度上制约了教育体系的整体发展:普通高中教育同质化问题突出,应试教育困境尚未根本破解;随着教育普及程度提升、产业技术结构升级与新产业发展,中等职业教育已难以满足学生文化素养提升的需求。
显然,现行高中阶段 “二元化” 发展格局已难以适配高职教育发展需求。因此,推进高中阶段普职融通制度改革,拓宽普高学生职业教育路径与中职学生升学通道,已成为我国高中阶段教育改革的主流方向。
高中阶段普职融通是适配我国普通教育与职业教育协同发展的重要举措,与 “普职分流” 同属对普职关系的核心阐述,但更契合新时代教育公平与质量提升的需求。1996 年《职业教育法》首次提出教育 “分流”,初衷是推动普职教育平等分类发展,为不同禀赋学生提供差异化路径;然而在实践推进中,分流逐渐异化为 “分层”,职业教育被贴上 “次等教育” 的标签,陷入认知困境。
近年来,“初中毕业生职普比达 1:1” 的政策引发社会广泛讨论,高中阶段普职关系再次成为关注焦点。考生及家长对中考分流的焦虑持续升温,“仅半数学生可进入普通高中” 的现实加剧了这种担忧 —— 部分家庭将职业教育视为 “无奈之选”,而非自主选择的教育类型。在此背景下,新修订的《职业教育法》摒弃了易被误解的 “分流” 表述,以 “融通” 替代,明确提出 “普通教育与职业教育相互融通” 的发展目标,为破解分流焦虑、重塑普职关系提供了法律指引。
(一)高中阶段普职融通的核心内涵
高中阶段作为衔接基础教育与高等教育、职业发展的关键桥梁,普职融通的核心目标是促进学生全面且高质量发展:通过政策引导与机制创新,打破普通高中与中等职业教育的 “二元化” 壁垒,并非简单叠加两类教育,而是实现规模结构、教育内涵与质量的均衡,为学生搭建个性化发展平台,充分挖掘其智能潜能与专业特长,满足多元化教育需求与升学、就业选择。
普职融通的内涵可拆解为 “融” 与 “通” 两大维度,二者相辅相成:
“融”:有机融合而非简单叠加。承认普职教育在培养目标(学术素养 vs 技术技能)、课程体系(理论为主 vs 实践导向)上的差异,在此基础上寻求互补 —— 例如普通高中增设职业体验课程,中职学校强化文化基础教学,实现 “普中有职、职中有普” 的协调发展,避免走向 “一元化” 同化。
“通”:路径畅通保障选择平等。打通普职教育间的转化渠道与升学通道,允许学生根据自身发展需求进行 “二次选择”:普通高中学生可通过职业技能课程转入中职升学路径,中职学生也能通过文化课程提升进入普高或职业本科院校,扩大职业教育升学空间,确保不同教育类型的学生享有平等的发展权利。
(二)普职融通必须坚守 “分” 的政策底线
普职融通并非否定 “分流” 的合理内核,而是要回归 “分类教育” 的初衷,坚守 “分” 的政策底线 —— 此处的 “分” 绝非 “分层”(即优劣划分),而是 “分类”(即类型差异),需在保留两类教育特色的基础上实现融通。
坚守 “分” 的底线,本质是对 “需求匹配” 的尊重:
契合人才成长的差异化需求。学生禀赋存在天然差异:部分学生理论学习能力突出、善于探索抽象知识,部分学生动手实践能力较强、乐于钻研技术应用。“分类” 教育可实现因材施教,为不同特质的学生提供适配的培养方案,避免 “一刀切” 式教育扼杀个体潜能。
满足社会发展的多元化需求。社会运转需两类核心人才支撑:一类是面向未来、以理论研究与认知世界为核心的学术型人才,为科技突破与学科发展奠基;另一类是立足当下、以技术应用与解决实际难题为核心的应用型人才,为产业升级与经济发展赋能。“分类” 教育正是对这一需求的精准回应。
(三)普职融通必须树立 “合” 的培养目标
教育体系的终极设计,应是让每个学习者在不同阶段都能找到适配的教育路径。普职融通既是我国经济社会转型升级的新要求(如产业升级需兼具文化素养与技术能力的复合型人才),也是新时代中国特色教育体系高质量发展的现实需要 —— 打破教育壁垒,构建更开放、更包容的育人生态。
《中国职业教育发展报告(2012-2022 年)》明确提出:“树立开放、包容、融合的大教育观,建立适应多样化发展需要,纵向贯通、横向融通的现代职业教育体系,为不同特点的学生提供多样化选择、多路径成才机会,让更多学生就业有本领、升学有渠道、发展有通道。” 这一表述精准诠释了 “合” 的培养目标:
通过资源整合、政策协同与机制创新,实现普职教育 “资源共享”(如共用实训基地、师资互通)、“信息互通”(如课程学分互认标准统一)、“身份互认”(如职业技能等级与学术能力认证等效),最终形成 “各阶段普通教育与职业教育你中有我、我中有你” 的融合生态,既满足学习者 “升学有门、就业有路” 的个性化需求,也为现代教育体系的纵向贯通(如中职 - 职业本科 - 专业硕士)与横向融通(如普高 - 高职、中职 - 普高)奠定基础。
二、国内外高中阶段普职融通模式比较
20 世纪八九十年代起,伴随世界经济结构调整与转型,普通教育与职业教育的融合融通成为全球教育发展的重要趋势。“既分类分流,又互通融通” 是发达国家构建高中阶段教育体系的核心经验,而我国在借鉴国际经验的基础上,结合本土实际开展了多维度探索,形成了差异化的实践路径。
(一)国外高中阶段普职融通模式及特征
发达国家依托不同教育体系基础,形成了两类典型的普职融通模式,其核心在于通过制度设计打破教育壁垒,保障学生选择权利。
1. 美国:“单轨制” 下的课程驱动型融通
美国以 “单轨制” 教育体系为基础,综合高中是高中阶段教育的主体,职业教育未设立独立办学载体 —— 既不通过成绩高低进行校际层次淘汰,也未完全实现按个人意愿的校际自由流动,课程供给成为实现普职融通的核心抓手。
综合高中通过开设丰富的学术类(如数理、人文)与职业类(如技术、商贸)课程,让学生在学习中逐步明确学术倾向或职业兴趣,进而通过课程选择实现 “自然分流”,从根源上减少普职教育的割裂感。同时,美国建立了完善的学习成果认证体系:校际间、校企间实现学分互认,有效避免重复学习、减轻学生负担,为普职教育横向融通搭建了便捷通道。这种模式的优势在于以个性化课程匹配学生需求,兼顾学术发展与职业探索。
2. 德国:“双轨制” 下的体系化融通
作为 “工业立国” 的代表,德国职业教育的优质性与其 “双轨制” 教育体系密切相关,该体系是德国技能型人才输送的关键支撑。德国构建了 “初中 — 高中 — 高等教育” 三级递进的技能型人才培养体系:各层级均设有职业学校,且针对不同专业设置弹性教育期限,保障各级学校间的纵向贯通。
为破解普职教育长期隔离的问题,德国历经数十年改革,探索出 “双向贯通、交叉结合、趋同融合” 等多元融通路径,最终形成 “纵向贯通、横向融通” 的 “立交桥” 式教育网络 —— 学生在初中后虽面临早期分流,但可通过该体系获得 “二次选择” 机会(如中职学生可通过考试进入普通高中或应用科学大学),实现普职教育间的转化。这种模式的核心是通过体系化设计,在保留普职分类特色的同时,最大化保障学生发展路径的灵活性。
(二)国内高中阶段普职融通的实践探索与挑战
我国职业教育体系在借鉴西方经验的过程中持续探索,已建成全球规模最大的职业教育体系。尤其是党的十八大以来,随着《国家职业教育改革实施方案》的颁布,职业教育进入提质培优阶段,“协调发展” 成为主流理念,各地结合实际开展了两类重点实践,但仍面临诸多现实挑战。
1. 综合高中的实践:从探索到分化
我国综合高中的探索始于 20 世纪 80 年代,1994 年浙江省率先开展 “二一分段,高三分流” 实验 —— 将普职分流节点推迟至高三,试图兼顾学生学术发展与职业探索需求。2004 年综合高中试点进入高峰期,全国共有 150 所普通高中、80 所职业高中转型为综合高中。
但多数综合高中因过度侧重文化课教学,办学目标与 “普职融合” 初衷逐渐背离,沦为 “曲线高考” 的途径,导致 2006 年后逐步停办。大连市综合高级中学是少数持续发展的成功案例:学校拥有独立招生权与学生管理权,学生可选择参加普通高考、高职考试或成人本专科考试,且需在三年内掌握一门专业技术并取得岗位技能证书;育人模式上坚持 “先选企业、后建专业”,依托市政府资助与企业合作资金建立成熟实训基地;教学中根据学生成长愿望与能力 “因人施教”,为我国普职融通办学体制创新提供了宝贵经验。
2. 校际融合的多样化探索:试点突破与整体滞后
当前我国高中阶段仍以普通高中与中职学校 “二元化” 发展为主,各地校际普职融通知实践处于试验阶段:部分省市通过颁布区域规划纲要、专项方案推进试点,涌现出一批典型案例 —— 如浙江宁波的 “普职融通班” 改革、江苏连云港的 “高品质高中融合发展新样态”、河北石家庄的 “校际普职互转互换项目”。
但从整体来看,这些探索仍停留在 “局部试点” 层面,尚未形成全国性的校际融通格局,核心挑战集中在三方面:
一是统筹思维缺失:各地在制度设计中,未从 “普职协调发展” 视角统筹路径设置,缺乏系统性规划;
二是地位差异制约:普通教育与职业教育在社会认可度、上升空间(如升学渠道)、就业前景上仍存在差距,直接影响普职融通的实施效果;
三是制度供给不足:区域内普职学校结构比例失衡(如部分地区普高资源过度集中)、普通高中参与综合高中建设的积极性不足、高中内部分流机制缺失、学制融通与合作培养制度空白、课程互通与学分互认体系未建立等,均成为制约融通深化的关键障碍。
三、推进高中阶段普职融通实践的策略与路径
我国教育体系规模庞大且区域发展不平衡,推进普职融通需在借鉴国际经验的基础上,探索符合中国国情的发展道路。当前的重点在于强化顶层设计、创新办学模式、完善政策保障,构建横向融通、纵向贯通的现代职业教育体系。
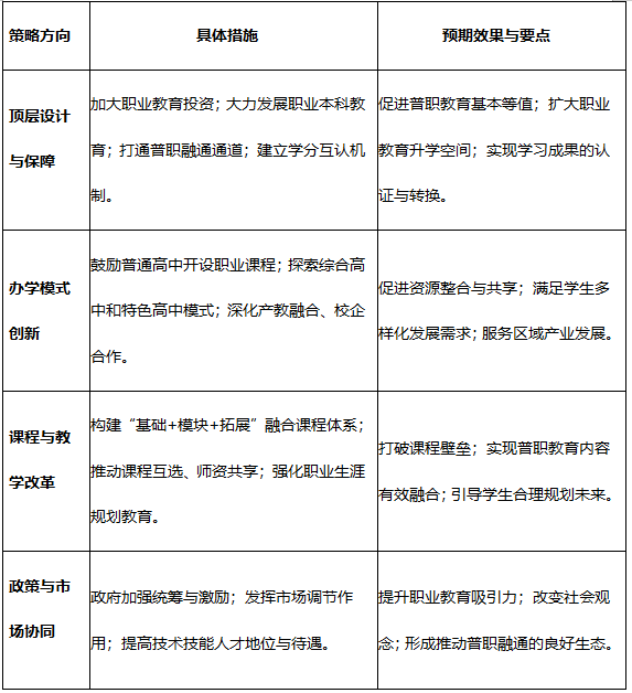
3.1 核心策略与实施要点
以下表格概括了推进普职融通的核心策略与关键实施要点:

3.2 强化顶层制度设计,构建普职等值发展基础
普职教育的地位平等是融通实践的逻辑起点,需通过制度创新打破 “层次化” 认知,从资源配置、升学通道、权益保障三方面构建等值发展体系。
(1)建立资源均衡配置机制
针对当前中职教育在学校数量、师资水平、实训条件等方面与普高的差距,需加大职业教育财政投入力度,重点提升中职学校生均经费标准,建立与产业需求匹配的实训基地建设专项基金。参照新修订《职业教育法》要求,明确普职教育在生均拨款、师资配置等方面的同等标准,消除普通高中参与融通合作的资源顾虑。
(2)打通职业教育升学天花板
加速发展职业本科教育,扩大职业本科招生规模(2022 年职业本科招生仅占高职招生的 1.4%),完善 “职教高考” 制度,构建 “中职 — 职业专科 — 职业本科 — 专业硕士” 的纵向贯通体系。建立普职学生升学资格互认机制:允许中职学生通过文化素养测试报考普通高校学术型专业,普高学生可通过职业技能考核进入职业本科院校,打破 “普高 — 学术教育”“中职 — 职业教育” 的固化路径。
(3)确立学历与权益等值化标准
以法律形式明确职业教育学历与普通教育学历的同等效力,在公务员招考、事业单位招聘、研究生考试等场景中,取消对职业教育背景的隐性限制。建立普职学分互认体系,允许学生在不同教育类型间转换时保留有效学习成果,避免重复教育 。
3.3 创新办学模式与课程体系,深化融通实践内核
办学形态多样化与课程深度融合是普职融通的实践载体,需从学校形态创新与课程体系重构两方面突破二元割裂格局。
(1)构建多元办学形态矩阵
推广综合高中范式:借鉴大连综合高级中学经验,赋予试点学校独立招生权,实行 “文化素养 + 职业技能” 双轨培养,学生可自主选择普通高考、职教高考或技能就业路径,三年内需完成至少一门专业技术认证。
发展职业特色高中:在制造业、现代服务业等重点产业集聚区,依托优质中职学校举办 “职业特色高中”,与普通高中共建课程联盟,共享实训资源,形成 “普高基础课程 + 中职特色技能” 的融合培养模式。
建立校际融通共同体:以区域为单位组建普职教育集团,推动普通高中与中职学校在师资互聘、课程共建、实训共享等方面的深度合作,如浙江宁波 “普职融通班” 模式,实现学籍互认、课程互通。
(2)重构融合型课程体系
突破 “普职课程简单叠加” 的浅层融合,构建 “基础 — 职业 — 创新” 三阶课程体系:
基础层:普高与中职共享语文、数学等核心文化课标准,中职强化 “文化基础 + 专业认知” 融合教学,普高增设 “职业导论”“产业认知” 等通识课程;
职业层:开发跨教育类型的项目式课程,如 “用数学建模解决工业生产效率问题”“以语文表达重构产品营销方案”,实现普通知识与职业场景的深度结合;
创新层:联合高校、企业开发 “学术探究 + 技术创新” 跨界课程,鼓励学生参与真实产业项目,培养复合型思维。
3.3 完善政策调控与市场驱动机制,优化融通生态环境
普职融通的深度推进需要政策引导与市场调节的协同发力,破解社会认知偏差与制度执行障碍。
(1)强化政府统筹与评估督导
建立省级普职融通专项工作组,将融通成效纳入地方政府教育履职评价体系,制定包含 “普职课程互选率”“学生转换通道使用率” 等核心指标的评估标准。设立融通改革试点专项奖励资金,对创新成效突出的地区与学校给予政策倾斜,如河北石家庄 “校际互转互换” 项目的激励机制。
(2)发挥市场需求的导向作用
依托产业升级需求优化人才培养结构,建立 “职业教育专业设置 — 区域产业需求” 动态匹配机制,通过发布《重点产业人才需求白皮书》引导普职学校调整课程方向。推广 “高职就业率 91% 以上” 等市场信号,联合企业建立 “技能优先” 的用人评价体系,在招聘中弱化学历层次差异,强化能力导向。
(3)营造类型教育社会认同
开展 “职业教育活动周”“大国工匠进校园” 等主题活动,通过媒体宣传优秀技术技能人才成长案例,破除 “职业教育是次等教育” 的刻板印象。推动普职学生共同参与技能竞赛、创新创业活动,如德国 “职业能力大赛” 的普职同场竞技模式,形成 “学术与技能并重” 的社会价值观。
四、结语
普职融通是优化教育结构、服务产业升级的关键举措,其深度推进需在制度层面打破 “普职分层” 的体制壁垒,在实践层面构建 “课程融合 — 资源共享 — 路径互通” 的运行机制,在社会层面形成 “尊重技能 — 崇尚创新” 的文化生态。唯有如此,才能真正实现《职业教育法》提出的 “普职融通” 发展目标,为学生多样化成才、区域经济高质量发展提供坚实的教育支撑。

被折叠的 条评论
为什么被折叠?



