一、专业背景
计算机网络的普及和应用水平的提高,使得各行业都迫切需要建网、管网和用网的高素质技能型网络技术人才。计算机网络技术专业是面向高速发展的IT行业,面对技术性强、操作性强且技术更新速度快的岗位,对人才的要求具有很强的时代感,它要求从业人员不仅具有较强的理论基础,还应熟练掌握操作技术与技能,具有解决实际问题的能力和创新能力,这是一种计算机领域新型的技能型人才。
目前,我国计算机市场的主体仍然是行业应用市场。在国家“以信息化带动工业化”战略的指导下,行业应用市场总体上保持稳定增长,但行业间需求不一,增长各异。国家信息化进程已经涉及到各行各业。企事业单位信息系统的建设与运行,是目前和今后采购、应用计算机产品的主流需求,这些用人单位需要高校培养大批计算机网络人才。
从目前我国现有的情况来看,有较大网络人才需求的主要有以下几个方面:
一是政府机关上网工程的实施造就了对网络人才的巨大需求。我国目前正在实施政府上网工程,现如今政府网站数量据不完全统计,全国已有2000余个地(局)级以上政府机关上网建立网站并逐步形成网上办公。粗略统计,实现上网的政府机关不足政府机关总数的5%,已经实现政府机关上网的数量超过1万个、全国政府网站待建设的需求将不少于15万个。保守估计每个政府机关需要的网络和网站管理、维护人员按照2人计算,从业人员约2万人,未来从业总需求将不少于30万人。
二是企业上网需求量猛增。目前全国已有企业网站18万个,按照每个企业网站1人计算从业人员共18万人,目前企业上网总数不足全部企业的5%,与国外相比还有相当大的差距,企业网站增长速度将还要大幅度的上升,未来从事企业信息化工作的专职人才需求将不少于100万人。
三是现有媒体的网站和商业、专业性质网站对专业人才的渴求更是迫不及待,今后的更大发展需要更加专业的人才来开拓。
目前全国各级院校每年为社会输送不足10万名计算机网络技术类毕业生,而整个社会需要近100万的人员,输入远远小于市场需求。市场的巨大需求、政策的大力推进为高等职业技术教育信息化人才培养和发展提供了契机,为计算机网络技术专业人才提供了更广阔的发展平台,特别是外语能力强、具备较强实践动手能力的网络技术人才紧缺。目前我国在信息化建设中最缺乏的四种人才是:熟悉信息化技术人才、负责信息化管理的宏观管理人才、既懂信息技术应用,又熟悉具体应用领域的综合性的人才、具体承担信息化项目建设、运行的专业人才。因此,为推动江西信息化建设,解决信息化人才结构性短缺,培养一批以网络技术为重点的信息类高技能紧缺型人才是各级职业教育的当务之急。
从我国互联网规划政策颁布的历程来看,从“十一五”规划开始,我国在政策层面开始提出互联网发展相关规划,建设互联网示范工程。“十三五”规划中提出了“互联网+”产业的相关概念,我国互联网迎来蓬勃发展,互联网产业也成为了“十三五”规划期间的重点发展产业。“十四五”规划中的发展重点在数字经济等新兴科技技术,也均立足于互联网产业。下面是2015-2021年间互联网络国内政策汇总:

二、关键技术
2.1路由交换技术
路由和交换是计算机网络中两个重要的概念,路由是指路由器从一个接口上收到数据包,根据数据包的目的地址进行定向并转发到另一个接口的过程,且能够做到一次路由,多次转发。交换是指交换机从一个接口上收到数据包,根据数据包的MAC地址进行点对点转发的过程。
路由交换技术主要包含IP地址的基本概念和常见协议和、路由器和交换机设备的配置与调试、局域网和广域网的典型应用。
2.2网络安全技术
网络安全,是指通过采取必要措施,防范对网络的攻击、侵入、干扰、破坏和非法使用以及意外事故,使网络处于稳定可靠运行的状态,以及保障网络数据的完整性、保密性、可用性的能力。
网络安全技术主要包含防火墙、VPN、入侵检测、网络隔离、安全审计、网络存储产品的工作原理、产品选型和部署配置。
2.3操作系统管理技术
Linux操作系统是一套免费使用和自由传播的类Unix操作系统,是一个多用户、多任务、支持多线程和多CPU,能运行主要的工具软件、应用程序和网络协议的多用户网络操作系统。
操作系统管理技术主要包含Linux系统的进程、文件、用户和存储管理的基本原理和操作命令,配置和维护服务器的基本方法,运用Linux操作系统组件、维护和管理Linux服务器的操作技能。
2.4网络系统集成技术
网络系统集成是在网络工程中根据应用的需要,运用系统集成方法,将硬件设备,软件设备,网络基础设施,网络设备,网络系统软件,网络基础服务系统,应用软件等组织成为一体,使之成为能组建一个完整、可靠、经济、安全、高效的计算机网络系统的全过程。
网络系统集成技术主要包含网络需求分析、网络工程设计、网络工程招投标、网络工程实施、网络测试与验收。
2.5 SDN技术
SDN既软件定义网络,是指摆脱传统硬件对网络架构的限制,可以像升级、安装软件一样对网络进行修改,便于更多的应用程序快速部署到网络上。其本质是网络软件化,提升网络可编程能力,是一次网络架构的重构。
SDN技术主要包含SDN南向协议、SDN北向协议、SDN控制平面和数据平面、SDN网络架构、SDN在数据中心中的应用。
三、中职计算机网络技术人才需求分析
本专业面向计算机网络技术的集成与应用领域,培养从事网络组件、网络设备安装与调试、网络系统维护与管理、网络产品营销以及相关产品销售等工作,德智体美全面发展的高素质劳动者和技能型人才。

中职计算机网络技术人才需求分析
具体岗位包括:网络设备安装调试员(40%)、计算机网络管理员(30%)、系统管理员(20%)、网站编辑员(5%)、网络设备销售员(5%)。
四、以专业课程体系为核心进行实训基地建设
计算机网络是指将地理位置不同的具有独立功能的多台计算机及其外部设备,通过通信线路连接起来,在网络操作系统,网络管理软件及网络通信协议的管理和协调下,实现资源共享和信息传递的计算机系统。
自从计算机网络出现以后,它的发展速度与应用的广泛程度十分惊人,纵观计算机网络的发展,其经历了诞生阶段、形成阶段、互联互通阶段、高速网络技术阶段。作为电子信息大类的主要学科,在专业课设置、实验教学、学生实践等教学模式方面日趋完善,但计算机网络课程设置以及教学模式方面急需紧跟时代发展、技术创新而不断升级与接轨,充分运用创新思维,发挥学科优势及特点,培养学生的创新精神和创新能力。
人才培养方案是专业教学的纲领性文件,是日常教学的行动指南,而课程体系是人才养方案的重要组成部份。构建基于综合职业能力内涵相对应的专业课程结构,建设以专业课程体系为核心的实训基地,是目前职业院校培养高就业学生的首选途径,具体思路如下:
4.1优化计算机网络专业课程体系结构
课程的体系结构是提高教学质量的核心,优秀的课程体系结构,能保证对学生能力的培养更加合理化、系统化、有序化,能保证教学内容、教学方法的质量。优化后的计算机网络专业课程体系结构,如图1所示:

图1计算机网络专业课程体系结构
4.2将实践课程体系转化为实践教学体系
根据学生的实际情况和教学的需要,针对课程体系的逻辑结构,对课程体系进行适当的调整调整,做到教师更有利于教,学生更容易学。完成实践课程体系转化成实践教学计算机网络专业体系如下:
计算机网络专业基础实训教学方面,计算机应用基础、计算机网络基础等课程组成基础的核心课程,而计算机组装与维护、C语言程序设计和网页设计与制作为后续专业技能方向课奠定基础,专业基础课与核心课实训内容如图2、图3所示:

图2计算机网络专业基础课程实践教学

图3计算机网络专业核心课程实践教学
对于计算机网络的实践教学内容,要在理论学习的基础上突出综合运用能力的培养,围绕网络基础技术及专业方向,设立多样化的实验项目。注重培养团队精神以及创新能力的培养,强化培养学生的创新能力,科研素养和团队协调能力。针对每一门专业核心课程,结合相对应的课程设计,以此达到巩固学生的学习成果以及提高学生实践能力。
4.3把实践教学体系提炼为典型工作任务。
典型工作任务提炼过程主要由学校教师协助企业行业专家完成,由企业行业一线技术人员根据工作经验总结归纳而来。一个职业一般由10~20个典型工作任务构成,典型工作任务是指一个职业的具体工作领域,具有完整工作过程的一类工作,同时这些任务一般都是有挑战性的,而且完成工作的过程能够提高工作能力。另外这些任务还需要有一定的代表性,符合职业发展与人才成长规律(生手、熟手、能手、高手),经过反复讨论修改逐渐提炼出典型工作任务。提炼后的计算机网络专业典型工作任务如图4所示:

图4计算机网络实训室课程内容
五、中职计算机网络技术知识体系
(1)专业名称
计算机网络技术
(2)专业代码
710202
(3)培养目标
掌握中小型网络的特点和通用技术,具备使用路由交换设备协助进行中小型企业网络设计、实施和运维的基础能力,实现企业网络的互联。
(4)知识体系

六、专业方向
6.1中职计算机网络技术专业
(1)培养目标
本专业坚持立德树人,面向计算机网络技术的集成与应用领域,培养从事网络组建、网络设备安装与调试、网络系统维护与管理、网络产品营销以及相关产品销售等工作,德智体美全面发展的高素质劳动者和技能型人才。
(2)培养规格
1、具有计算机应用领域常用工具软件的应用能力。
2、掌握电工电子技术相关知识和技能。
3、掌握网络技术基础概念,具有网络技术基本操作和应用能力。
4、具有计算机的硬件拆装、系统安装和简单故障排除及维护的能力。
5、具有网络主流设备的安装、配置与调试能力。
6、掌握网络布线和布线测试的技术,具有网络布线设计与施工的能力。
7、具有网络操作系统与应用程序的安装、设置与维护能力。
8、具有使用计算机处理图形、图像等数字媒体信息的能力。
9、具有网页设计与制作,以及网站的建立、发布、维护与管理能力。
- 专业(技能)方向——网络管理与维护
- 掌握服务器配置和管理基础知识,具有常用网络服务配置部署、管理与维护能力。
- 掌握网站的建设流程与规范,具有网站规划、空间与地址管理、数据上传、Web应用程序与数据库部署﹑数据备份与迁移、安全防护、运行中突发事件处理、性能测试等网站建设、管理、维护能力。
- 具有网络病毒防范、安全漏洞修复、数据保护、攻击防御、安全策略编制、设备日常维护和故障排除能力。
- 专业(技能)方向——网络产品营销
- 掌握市场营销的相关知识,能够分析客户心理并与客户进行良好沟通,具有网络营销领域的市场营销策划和产品销售能力。
- 了解电子商务的基本概念、原理和运行方式,掌握网上购物、网上交易、在线电子支付等各种商务活动、交易活动、金融活动和相关的综合服务活动的技能,具有应用电子商务平台进行网络产品营销的能力。
- 了解会计与经营的基础知识,具有会计与经营业务相关的业务能力。具有向客户介绍主流计算机及网络产品的性能、用途的能力,并能提供恰当的推荐意见。
(3)课程结构



七、创新计算机网络理实一体、全流程教学模式
云课堂是唯众凭借十多年在职业教学领域耕耘,以“微服务、虚拟化、全栈云”三大核心技术为支撑,助力学校高水平专业建设。该平台采用微服务架构,将平台服务精准分为公共基础、公共应用、专业应用服务。公共基础服务精确为字典、banner、用户权限、文件、认证、网关、订单、转码、平台运营、学校运营、日志、登录、搜索等;专业应用服务精确为KVM虚拟化、容器虚拟化、代码评测、工具、资源、环境等;公共应用服务精确为课程、考试服务、云盘、云优选、题库、活动、工具等。不同的微服务进行因材施教和按需施教,可以非常方便教师实施个性化的教学模式、具体的教学内容、针对性的教学流程,精细赋能Web前端框架应用教学。老师利用平台非常方便构建多层次、立体化的教学课程资源,拓宽了学习渠道,极大地调动了学生参与学习的积极性,提高了教学效率,实现了老师在家、在办公室、在教室都可轻松进行无差异环境备课,实现了与学生的“课前”“课中”“课后”和校内校外有机结合的网络在线学习、在线实践操作,并逐步形成课堂教学与云教学相结合的混合式教学模式。该平台在教学中的应用,打破了校园时空限制、教学环境限制,可实现学生的远程学习和弹性自主学习,远程实训和弹性自主学训。唯众云课堂充份利用KVM和容器等多种虚拟化技术进行精准化教学,根据不同的教学内容选用不同的虚拟化技术、不同硬件资源,如GPU、CPU、算力、不同的实验环境,对不同软件开发语言(C、Java、Python、html等)、同一课程的不同阶段开展精细化教学。
唯众云课堂还可根据教学的需求进行公有云、私有云、混合云等不同方式的部署,可以适应学校各种不同的复杂网络环境和资产入库需求而且性价比高、稳定性强。平台还将科研、技能大赛、1+X认证等全流程无缝衔接各种计算机网络、智能化安防、物联网、人工智能等前端应用场景,更加高效开展具有多种功能的开放式、全流程、理实一体化的计算机网络ICT教学平台。基于唯众云课堂的“6+6”互动教学流程如下图所示。

八、计算机网络实训基地建设
计算机网络专业的培养目标是培养掌握基础理论知识、掌握计算机网络核心技术、精通网络配置及网络应用、动手能力强、适应各种岗位工作的复合应用型人才,从事网络搭建、网络运维、系统搭建、系统维护、解决方案设计等工作。
由于网络知识体系的庞杂性、应用性、实践性等特点,实验室和实训基地在教学过程中起的作用远比其他学科来的重要。在进行基本理论知识教学之后,实验室能够提供给学生动手实践的平台,将理论知识转为实际操作;为学生提供一个真实网络仿真的实训环境,掌握各种网络设备、部件、系统的原理、技术和运用。结合企业人才需求,从基础、布线、综合、创客、应用“五维”角度为专业学科建设提供软硬件平台及教学实验环境的支撑。
网络布线实训区:满足计算机网络专业布线安装的实验学习,通过在综合布线七大子系统内的线缆、管槽、配件实训,实现网络底层物理架构的联通,主要通过综合布线实训模拟墙、铜缆光缆实训台实现。
网络配置实训区:满足计算机网络专业数通产品安装调试的实验学习,通过对路由器、交换机、无线、防火墙设备的配置和对Linux服务器系统的管理,实现计算机网络系统的连接。
理实一体综合实训区:满足计算机网络专业对人才创新能力的培养,结合行业的各种实际应用需求,深度掌握核心技术,从纵向对应用难点的创新和突破。理实一体综合实训区涵盖网站建设与开发,网络操作系统管理,网络数据库实战,网络安全实训四种网络专业技能方向课程。提供更加开放的设计性功能,同时能够满足不同专业课程方向的交叉性知识内容。

计算机网络实训基地建设
九、方案价值
十、产学研究中心
武汉唯众智创科技有限公司是中国IT极简教学的创导者,也是职教电子信息技术高水专业群实践领军企业。我们的目标:围绕前沿技术,探索以物联网为代表的跨界融合产业,为高校用户、科研单位、政企部门提供智云物联网、移动互联网+、云计算大数据、智慧农业产品产学研一体化的解决方案。物联网产学研究中心是唯众与院校合作进行深度科研合作的平台,通过技术的融合、共享和协作,能够响应国家产教融合战略。
唯众与院校共同建设产业研究中心,双方共同推动产教融合的发展:
1)院校选派优秀教师参与唯众技术项目研发、技术难题分析与解决、技术创新孵
化及企业技术人员能力提升,共同举办学术问题研讨与咨询。
2)唯众积极支持、参与高校校内企业创新机构的建设,帮助老师及时跟踪新知识
新技术,提升高校的师资力量。
3)双方合作申报各个层次的科技项目、品牌与渠道合作项目,并共同进行研究。
10.1产学研项目申报(区级医疗数据中心)
通过专业技术产品创新、教学模式创新,帮助学校进行计算机网络创新技术应用课题申报,协助学校老师进行云数据中心教学领域专业性课题研究与支持。
某区现有各级各类医疗卫生机构801家,其中二级以上医院3家,乡镇卫生院17家,社区卫生服务机构2家,防保所、血防站各1家、行政执法机构2家、疾病预防等公共卫生机构7家;对于黄陂卫计委信息系统的业务连续性要求很高:从政策层面讲,需要满足三级等保的要求;对单位业务本身来说,由于医保、农合、一卡通、健康管理等业务的特殊性,任何人为或自然因素所导致的应用或系统中断,都会造成单位巨大的经济和名誉损失及其它严重后果。当前,为了满足卫计委信息系统7x24小时业务连续性要求。区域平台、健康管理平台、HIS、LIS、PACS、健康数据等核心业务系统,急需建设扩容护,确保业务数据安全存储及保护,提升业务连续性。
10.1.1双活数据中心功能示意图
10.1.2项目价值
10.2教材联合开发教材
联合各院校教授专家,开发物联网技术应用专业系列教材,赠送物联网技术应用专业系列教程,为院校专业实验课程开展和教学提供参考。
10.3产学研支撑平台
10.3.1数字基座
平台采用spring cloud微服务开发架构,各服务模块单独运行并提供服务接口;可提供稳定、快速、高效的服务;平台整体采用前后端分离和分布式微服务的弹性计算架构实现,后端主要基于Java的Spring cloud实现,前端vue实现等,具有高内聚、松耦合、业务单一、高性能、高并发、高可能、跨平台、跨语言等特点。
平台提供SSO单点登录,多个应用系统统一登录,统一的用户管理,一个账户可登录验证教学全场景以及数字技术专业群实践教学等所有应用模块系统。
平台采用kubernetes技术进行部署,支持公有云、私有云、混合云模式安装;平台支持多数据源从而保证技术的一致性;确保服务的稳定、可扩展、弹性扩容;每个独立服务支持分布式集群部署,理论上可以无限横向扩展,提高系统处理能力,支持大规模并发教学全场景和数字化专业群教学实践应用。
基础虚拟化服务由docker和kvm两种虚拟化技术根据学科性质进行选择性支撑,可满足不同的虚拟化需求,提供稳定、可自行配置的虚拟机器。
基于全流程DevOps自动化运维,支持持续集成、分析、服务注册与发现、系统监控、性能监控、日志管理、预警、持续部署(基于docker的镜像仓库,Kubernetes的容器云管理调度平台,在线可视化管理、监控、调度容器)。
基础持久化层支持RDS和NoSQL两种方式,采用MySQL集群和MongoDB集群搭建,支持基于CQRS的分布式事务处理,支持数据自动备份,同时使用于Redis集群对热点数据进行缓存,支持大并发;支持纯本地化数据源。
基础服务层支持在线验证码服务、基础文件服务、消息队列服务、OSS对象存储服务、用户/鉴权服务、个人云盘服务、WebSocket服务等,保证平台的通用性。用户基础信息管理:对订单实行按业务方向进行配置,对班级、教师、学生相关信息进行新增、修改、删除以及数据权限进行配置。
10.3.2三大核心技术
唯众紧密围绕职业院校高水平数字专业群,针对职业教学发展现状,倾力打造以微服务、虚拟化、全栈云三大核心技术为载体,以计算机技术、多媒体技术、网络通信技术、大数据技术、人工智能技术等新一代数字技术手段构建的一种新型教学平台,可以支持院校进行教学研发创新。
01微服务
传统的软件都是采用单体架构开发,所有的模块都是紧密耦合在一起的。不仅开发代码量大、客户使用维护也十分困难。
微服用架构将单一应用程序划分成一组小的服务,服务之间相互协调、互相配合,为师生提供最终价值。每个服务运行在其独立的进程中,服务和服务之间采用轻量级的通信机制相互沟通。每个服务都围绕着具体的业务进行构建,并且能够被独立的部署到生产环境、类生产环境等,对具体的一个服务而言,可根据业务上下文,选择合适的语言、工具对其进行构建。
唯众云课堂平台采用微服务架构,精准分为公共基础、公共应用、专业应用服务。公共基础服务精确为字典、banner、用户权限、文件、认证、网关、订单、转码、平台运营、学校运营、日志、登录、搜索等;专业应用服务精确为KVM虚拟化、容器虚拟化、代码评测、工具、资源、环境等;公共应用服务精确为课程、考试服务、云盘、云优选、题库、活动、工具等。把不同的微服务方便进行因材施教和按需施教,可以非常方便实施个性化的教学模式、具体的教学内容、针对性的教学流程,精细赋能计算机基础、综合布线、网络搭建与运维、智能化安防、物联网、嵌入式、移动互联、WEB前端开发、软件应用开发、云计算、大数据、人工智能、创客等数字技术专业群教学和实训基地建设,从而营造动态精准高效的好课堂,助力提质培优、增值赋能高水平职业教学。
02虚拟化
校园传统机房绝大多数采用物理基础架构,电脑硬件配置往往限定了实验环境的建设,这不仅导致了计算机资源浪费、利用效率不高。同时,不可避免的硬件故障致使校方后期运维管理压力增大,成本也居高不下。
虚拟化技术中,可以同时运行多个操作系统,而且每一个操作系统中都有多个程序运行,每一个操作系统都运行在一个虚拟的CPU或者是虚拟主机上。虚拟层会给每个虚拟机模拟一套独立的硬件设备,包含CPU、内存、主板、显卡、网卡等硬件资源,并可用户需要,动态配置资源,还可以在其上安装Windows、Linux等不同操作系统和不同的版本。
唯众云课堂充份利用KVM和容器等多种虚拟化技术可进行精准教学,根据不同的教学内容选用不同的虚拟化技术、不同硬件资源,如GPU、CPU、算力、不同的实验环境,对不同软件开发语言(C、Java、Python、html等)、同一课程的不同阶段开展精细化教学,可广泛应用于物联网、大数据、云计算、软件开发、网络仿真和人工智能等专业教学实训,让教学用户方便构建构建通用型高水平专业群实训基地,极大提高学校计算机机房利用率,教学应用场景轻松切换和软硬件管理维护高效便捷。
03全栈云
基于开放的、可信的、可靠智能的华为公有云,并融合了现代教育的行动导向、情境式、项目式理念具有多种功能的开放式、全流程、理实一体化平台。
单纯的私有云部署会因硬件等原因导致数据丢失或者服务不可用,而公有云部署数据安全性不高,有些服务无法满足。
我们理解全栈云既要有有底层能力,还要有上层平台能力,需要有从硬件到软件,再到应用的完整能力,包括对行业的理解能力,这样,才能给客户提供全栈的能力。具体来讲有四个重要因素,首先是业务承载的连续性和全面性,其次,是围绕业务不同的业务负载,满足客户的云服务。再次是面向各种业务场景需要的资源各层统一,最后是面向未来多云管理,
唯众云课堂可根据用户的需求进行公有云、私有云、混合云等不同方式的部署,可以适应学校各种不同的复杂网络环境和资产入库需求而且性价比高、稳定性强。平台可以满足师生泛在化、个性化、精准化的备课、授课、学习、科研、技能大赛、1+X认证、作业、考试、统计、评价等全流程,还可以无缝衔接各种计算机网络、智能化安防、物联网、人工智能等硬件设备,高效开展理实一体化教学。
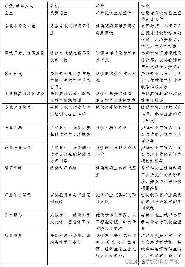
十一、基于华为生态校企共育数字人才行动方案

十二、项目推荐清单

本文详细介绍了中职计算机网络技术专业的人才需求、关键技术和课程体系,强调了网络设备安装调试、系统维护管理、网络安全及产品营销等岗位的重要性。同时,提出以专业课程体系为核心建设实训基地,采用理实一体的教学模式,通过云课堂平台提升教学效率。文章还提及了与企业合作的产学研项目,旨在培养具备网络系统集成、安全防护和产品营销等综合能力的高素质技能型人才。
941

被折叠的 条评论
为什么被折叠?



