百度搜索“特纳斯电子官网”,然后再搜索标题或者下面编号查看即可
编号:
T0082203M-FZ
设计简介:
本设计是基于物联网的空气质量检测系统,主要实现以下功能:
1.通过OLED显示模式、温度、湿度、PM2.5、甲醛及其阈值;
2.可通过按键设置温度、湿度、PM2.5、甲醛的阈值;
3.根据检测到的温度、湿度、PM2.5、甲醛控制继电器的开关;
5.通过WIFI将数据发送到腾讯云用手机查看,也可以通过手机设置阈值、控制模式和继电器;
标签:STM32、WIFI、OLED、PM2.5、甲醛、温湿度
题目扩展:家庭安全系统
资料预览
效果图:

总体资料:

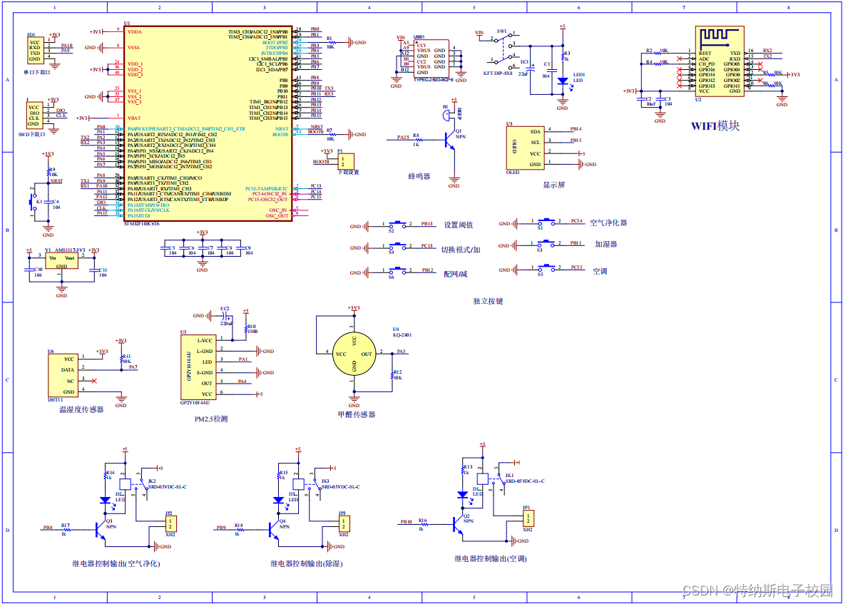
原理图:

软件设计流程:


系统框图:

本设计以STM32F103C6T6单片机为核心控制器,加上其他的模块一起组成基于物联网的空气质量检测的整个系统,其中包含中控部分、输入部分和输出部分。中控部分采用了STM32F103C6T6单片机,其主要作用是获取输入部分数据,经过内部处理,控制输出部分。输入由五部分组成,第一部分是DHT11温湿度传感器,用于检测温湿度;第二部分是PM2.5传感器,用于检测当前的PM2.5浓度;第三部分是甲烷传感器,用于检测当前的甲烷浓度;第四部分是六个独立按键,用于配网、切换界面、设置阈值、控制电器开关等。第六部分是供电电路,给整个系统供电。输出由四部分组成,第一部分是OLED显示屏,显示当前的温度、PM2.5浓度、甲烷浓度或阈值等;第二部分是三个继电器,一个是空气净化器,当PM2.5浓度过高或甲醛浓度过高时,空气净化器工作,一个是加湿继电器,当湿度小于湿度阈值时进行加湿,一个是空调继电器,当温度过高时空调工作;第三部分是,用于按键提示音蜂鸣器;第四部分是WiFi模块,每3秒将数据上传至腾讯云,并且可以通过微信小程序进行查看和控制。
硬件清单:

本文介绍了一种基于STM32F103C6T6的物联网空气质量监测系统,包括温湿度、PM2.5和甲醛检测,可通过按键设置阈值、控制继电器,并通过WIFI连接腾讯云实时传输数据,支持手机远程控制。
678

被折叠的 条评论
为什么被折叠?



