随着社会经济的快速发展和高等教育的普及,高校毕业生就业问题日益突出,如何更好地实现毕业生与用人单位的精准对接和有效匹配成为当前亟需解决的问题。本研究设计并开发了一套校园招聘信息在线系统,旨在为高校毕业生和用人单位提供便捷、高效的就业服务和信息交流平台。
校园招聘信息在线系统,充分利用Java作为跨平台编程语言的优势,SpringBoot框架简化系统搭建和开发流程,Mysql数据库作为可靠的关系型数据库确保数据存储和管理的稳定性。系统的架构设计合理,采用前后端分离的开发模式,利用SpringBoot框架实现系统的快速部署和高效运行,为用户提供稳定、高效的校园招聘信息在线服务。
该系统为学生提供招聘资讯浏览、求职信息发布、简历投递、面试邀请管理等功能;企业用户可发布招聘信息、管理简历投递等;管理员负责系统数据统计、用户管理、招聘信息审核、公告发布等。系统功能齐全,操作简便,提升了学生求职效率、企业招聘管理便捷性和管理员数据管理效率,为校园招聘活动提供了有效支持。
关键词:校园招聘信息在线系统;Java语言; SpringBoot框架;Mysql数据库
With the rapid development of the social economy and the popularization of higher education, the issue of employment for college graduates is becoming increasingly prominent. How to better achieve precise docking and effective matching between graduates and employers has become an urgent problem to be solved. This study designed and developed an online campus recruitment information system, aiming to provide convenient and efficient employment services and information exchange platforms for college graduates and employers.
The campus recruitment information online system fully utilizes the advantages of Java as a cross platform programming language, the SpringBoot framework simplifies the system construction and development process, and the MySQL database as a reliable relational database ensures the stability of data storage and management. The system architecture design is reasonable, adopting a front-end and back-end separation development mode, and utilizing the SpringBoot framework to achieve rapid deployment and efficient operation of the system, providing users with stable and efficient online campus recruitment information services.
This system provides students with functions such as browsing recruitment information, publishing job search information, submitting resumes, and managing interview invitations; Enterprise users can publish recruitment information, manage resume delivery, etc; The administrator is responsible for system data statistics, user management, recruitment information review, announcement publishing, etc. The system is fully functional and easy to operate, which improves the efficiency of student job seeking, enterprise recruitment management, and administrator data management, providing effective support for campus recruitment activities.
Keywords: Campus recruitment information online system; Java language; SpringBoot framework; MySQL database
第1章 绪 论
1.1选题背景及意义
随着社会经济的不断发展和高等教育的普及,高校毕业生就业问题逐渐成为社会关注的焦点。现代社会对高校毕业生的就业要求越来越高,但传统的毕业生就业服务模式存在信息闭塞、服务不及时等问题,难以满足毕业生和用人单位的需求。因此,借助现代信息技术构建一套高效、智能的毕业生就业服务平台显得尤为重要。校园招聘信息在线系统的开发,旨在提升毕业生就业服务的效率和质量,促进毕业生与用人单位之间的深度融合和互动,实现毕业生与社会需求的良性互动。
开发校园招聘信息在线系统具有重要意义。首先,该系统可以提升毕业生就业服务的效率和质量,满足毕业生个性化和多样化的就业需求。其次,系统可以促进毕业生与用人单位的深度互动和合作,实现毕业生与社会需求的有效对接。此外,系统的建立还有助于推动高校毕业生就业工作的科学化和智能化发展,促进高校人才培养质量的提升。综上所述,基于现代信息技术开发校园招聘信息在线系统对提升就业服务水平、促进校企合作、推动人才培养和社会发展具有重要意义。
1.2 国内外研究概况
在全球范围内,高校毕业生就业问题一直备受关注。在国外,许多发达国家致力于构建完善的毕业生就业服务体系,通过大数据分析、人工智能等技术手段提高毕业生就业匹配度和就业率。美国等国家的研究机构通过跨国调查和分析,探讨不同国家毕业生就业状况及解决方案,为提升毕业生就业水平提供了宝贵经验。
在国内,高校毕业生就业研究也备受关注。一些学者从就业现状、就业需求和政策等角度展开研究,提出了多方面的解决方案。国内高校也积极开展毕业生就业调查和跟踪研究,以了解毕业生就业情况和需求,为提升毕业生就业服务水平提供数据支持。然而,当前研究多集中在就业政策层面,对于毕业生个性化需求和服务互动性研究相对不足。因此,基于现代信息技术的毕业生综合管理系统的研究和开发显得尤为重要。
通过对国内外研究现状的分析,我们可以发现现代信息技术在提升毕业生就业服务水平和高校毕业生培养质量方面的巨大潜力。技术的不断发展和应用为高校毕业生的就业提供了更多可能性和机会。尤其是基于Java语言、SpringBoot框架等现代技术的应用,可以实现毕业生就业服务的智能化和个性化,为毕业生和用人单位之间的精准匹配和有效沟通提供了有力支持。
1.3 论文结构安排
第一章:绪论,介绍研究背景和目的及意义,对国内外研究现状展开分析。
第二章:系统分析,通过用户需求分析和功能需求分析,明确用户对系统的需求和系统应具备的功能。
第三章:系统设计,设计系统架构,包括选择合适的架构模式和数据库设计,以及各个模块的详细设计。
第四章:系统实现,选择合适的技术工具和框架,逐一实现各个模块,建立数据库连接并实现前端界面开发。
第五章:系统测试,进行整体系统测试及个别测试用例举例,确保系统功能的正确性、协调性和稳定性。
第六章,总结,总结研究工作的主要内容和成果,评价系统的优点和不足,并提出改进和进一步研究的建议,强调研究的意义和影响。
第2章 系统需求分析
2.1系统可行性分析
2.1.1 技术可行性分析
基于Java语言、SpringBoot框架和Mysql数据库的校园招聘信息在线系统具有较高的技术可行性。Java作为跨平台编程语言,具有良好的稳定性和可靠性,适合大型系统的开发;SpringBoot框架简化了系统搭建和配置过程,提高了开发效率;Mysql作为开源的关系型数据库,提供了稳定的数据存储和管理能力。这些技术的综合应用能够支持系统的功能实现和运行。
2.1.2 经济可行性分析
基于开源技术的校园招聘信息在线系统具有较高的经济可行性。Java、SpringBoot和Mysql等技术都是免费开源的,减少了系统开发和维护的成本;同时,采用开源技术也降低了系统的运营成本,提高了系统的经济效益。此外,系统的功能设计合理,操作简便,有助于提高用户满意度和使用效率,进一步提升系统的经济性。
2.1.3操作可行性分析
校园招聘信息在线系统的用户操作可行性较高。系统采用直观友好的界面设计,结合简单明了的操作流程,使用户能够轻松浏览招聘信息、发布求职信息、投递简历等,降低了用户的学习成本和操作难度。同时,系统提供了必要的培训和技术支持,建立了反馈机制,帮助用户解决问题,保证了用户操作的便捷性和系统的易用性。
综合来看,技术、经济和用户操作三方面的可行性分析表明,校园招聘信息在线系统的建设具有较高的可行性,有望为高校毕业生就业提供便捷、高效的服务支持。
2.2系统需求分析
2.2.1功能需求分析
校园招聘信息在线系统为学生提供招聘资讯浏览、求职信息发布、简历投递、面试邀请管理等功能;企业用户可发布招聘信息、管理简历投递等;管理员负责系统数据统计、用户管理、招聘信息审核、公告发布等。系统功能齐全,操作简便,提升了学生求职效率、企业招聘管理便捷性和管理员数据管理效率,为校园招聘活动提供了有效支持。具体功能需求分析如下:
学生用户端:
- 首页:展示最新的校园招聘信息和公告通知,提供快速导航入口。
- 招聘资讯:浏览各企业发布的招聘信息,筛选搜索符合条件的岗位。
- 求职信息:学生可以填写个人求职信息,包括个人简介、求职意向等,以便企业浏览。
- 招聘信息:学生可以查看企业发布的招聘信息,咨询企业招聘详情、投递个人简历、收藏感兴趣的职位。
- 个人首页:展示个人基本信息、已投递简历、收藏的职位等,方便管理个人求职记录。
- 咨询信息:学生可以与企业进行在线咨询,了解职位要求和公司信息。
- 简历投递:学生可以上传个人简历并投递给感兴趣的企业,提高求职机会。
- 面试邀请:学生可以查看收到的面试邀请信息,及时响应和安排面试。
- 收藏:学生可以收藏感兴趣的招聘信息,方便后续查看和投递。
企业用户端:
- 后台首页:展示企业招聘概况和管理入口,包括已发布职位、收到简历等信息。
- 招聘信息管理:企业可以发布、编辑和删除招聘信息,设定职位要求和薪资待遇。
- 咨询信息管理:企业可以管理收到的用户咨询信息,提供及时回复和沟通。
- 简历投递管理:企业可以查看收到的简历投递,筛选合适的候选人进行面试邀请。
- 面试邀请管理:企业可以发送面试邀请给候选人,安排面试时间和地点。
管理员端:
- 后台首页:系统数据统计和管理入口,提供各项数据的可视化报表和分析。
- 系统用户:管理员可以根据需要添加、编辑和删除企业用户和学生用户等信息。
- 岗位分类管理:管理员可以对职位进行分类管理,方便用户按需搜索和筛选。
- 求职信息管理:管理员审核和管理学生发布的求职信息,保证信息真实性和准确性。
- 招聘信息管理:管理员审核和管理企业发布的招聘信息,确保信息规范和真实性。
- 咨询信息管理:管理员审核和管理用户咨询信息,提供专业回复和解答。
- 简历投递管理:管理员审核和管理学生投递的简历信息,确保简历准确和完整。
- 面试邀请管理:管理员审核和管理企业发送的面试邀请信息,促进企业与学生的沟通和面试安排。
- 轮播图管理:管理员管理系统首页轮播图信息,提供校园动态和重要通知展示。
- 公告消息管理:管理员发布和管理系统公告消息,传达重要通知和提醒。
- 招聘资讯管理:管理员发布和管理系统招聘资讯,提供最新的招聘动态和行业资讯。
2.2.2非功能性需求分析
非功能性分析旨在评估系统的非功能需求和性能要求。通过对性能、可靠性、安全性、可用性和扩展性等方面进行评估,确保平台能够满足用户和系统运行的要求。具体如下:
| 非功能性要求 | 说明 |
| 性能 | 评估响应时间、并发用户数、吞吐量等指标,以确保平台稳定高效地运行。 |
| 可靠性 | 评估系统的稳定性、容错能力和数据完整性,保障系统在故障情况下正常运行。 |
| 安全性 | 评估用户身份认证、数据加密和访问控制等,保护用户信息和交易的安全。 |
| 可用性 | 评估系统的稳定性、故障处理能力和用户界面友好性,提供良好的用户体验。 |
| 扩展性 | 评估系统的可扩展性和灵活性,以便根据需求进行功能扩展和升级。 |
2.3系统用例分析
系统用例分析是对系统中各个功能模块的用户需求和行为进行分析,以识别和描述不同的用户用例。通过系统用例分析,可以深入了解用户在平台上的操作流程和交互方式,为系统设计和开发提供指导,并确保平台能够满足用户的需求和期望。校园招聘信息在线系统中用户角色用例图如图2.1所示:
图2.1用户角色用例图
校园招聘信息在线系统中管理员用例图如图2.2所示:
图2.2 管理员用例图
2.4 系统流程分析
园招聘信息在线系统的流程包括学生用户、企业用户和管理员三个角色。学生用户可浏览招聘信息、发布求职信息、投递简历;企业用户可以发布招聘信息、管理简历投递;管理员负责系统数据管理和审核。用户登录后根据权限访问相应功能,如学生用户可查看、投递、管理求职信息,企业用户可发布、管理招聘信息,管理员可审核和管理系统数据。系统流程设计清晰,功能模块化,为用户提供了便捷的操作流程,提高了系统的效率和用户体验。
2.4.1增加数据流程
管理员增加数据的流程包括登录系统,进入数据管理页面,选择新增数据选项,填写相关信息,确认提交后系统进行数据验证和存储。管理员可查看新增数据是否成功,确保信息的准确性和完整性。该流程设计简洁明了,为管理员提供了方便的数据录入方式,保证系统数据的及时更新和有效管理,提高管理效率和数据质量。流程图如下所示:
图2.3增加数据流程图
2.4.2修改数据流程
管理员修改数据的流程包括登录系统,进入数据管理页面,选择需要修改的数据,进行编辑操作,修改相关信息,确认提交后系统进行数据验证和更新。管理员可查看修改后的数据是否正确,确保数据的准确性和完整性。该流程设计简洁高效,为管理员提供了便捷的数据修改方式,确保系统数据的实时更新和有效管理。流程图如下所示:
图2.4修改数据流程图
2.4.3删除数据流程
管理员删除数据的流程包括登录系统,进入数据管理页面,选择需要删除的数据,进行删除操作,确认删除后系统进行数据验证,删除相关信息。管理员可查看删除后的数据是否正确,确保数据的完整性和清洁性。该流程设计简洁明了,为管理员提供了方便的数据删除方式,保证系统数据的准确性和规范性。流程图如下所示:
图2.5删除数据流程图
第3章 系统设计
3.1 系统功能模块设计
通过整体功能模块设计,我们将根据需求分析的结果,将系统的功能划分为不同的模块。每个模块负责实现特定的功能,并与其他模块进行协作。我们将详细定义每个模块的输入、输出、处理逻辑和相互依赖关系。具体的功能模块图如图3.1所示。
图3.1 校园招聘信息在线系统功能模块图
3.2 数据库设计
数据库设计是系统开发中至关重要的一环,它涉及到数据的组织、存储和管理。在数据库设计中,我们将根据系统的需求设计数据库的概念结构和逻辑结构,包括定义实体、属性、关系和约束等。
3.2.1 数据库概念结构设计
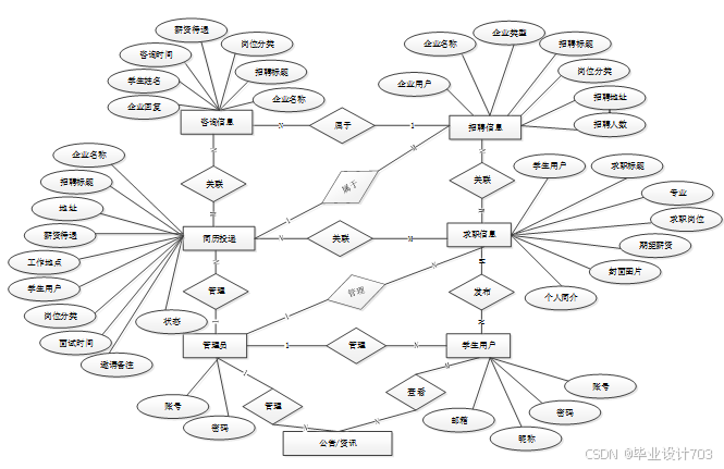
数据库概念结构设计主要涉及数据库的实体和实体之间的关系。通过实体-关系模型或者其他适当的模型,我们将定义系统中涉及的各个实体以及它们之间的联系。下面是整个系统的总E-R关系图。
图3.2 校园招聘信息在线系统总E-R关系图
3.2.2 数据库逻辑结构设计
数据库逻辑结构设计则是在概念结构的基础上,进行具体的数据库表设计。我们将定义每个表的结构、字段和约束,并建立表与表之间的关系。
表consultation_information (咨询信息)
| 编号 | 名称 | 数据类型 | 长度 | 小数位 | 允许空值 | 主键 | 默认值 | 说明 |
| 1 | consultation_information_id | int | 10 | 0 | N | Y | 咨询信息ID | |
| 2 | enterprise_users | int | 10 | 0 | Y | N | 0 | 企业用户 |
| 3 | enterprise_name | varchar | 64 | 0 | Y | N | 企业名称 | |
| 4 | enterprise_type | varchar | 64 | 0 | Y | N | 企业类型 | |
| 5 | recruitment_title | varchar | 64 | 0 | Y | N | 招聘标题 | |
| 6 | job_classification | varchar | 64 | 0 | Y | N | 岗位分类 | |
| 7 | recruitment_address | varchar | 64 | 0 | Y | N | 招聘地址 | |
| 8 | salary_and_benefits | varchar | 64 | 0 | Y | N | 薪资待遇 | |
| 9 | work_location | varchar | 64 | 0 | Y | N | 工作地点 | |
| 10 | student_users | int | 10 | 0 | Y | N | 0 | 学生用户 |
| 11 | student_name | varchar | 64 | 0 | Y | N | 学生姓名 | |
| 12 | consultation_time | datetime | 19 | 0 | Y | N | 咨询时间 | |
| 13 | student_consultation | text | 65535 | 0 | Y | N | 学生咨询 | |
| 14 | enterprise_response | text | 65535 | 0 | Y | N | 企业回复 | |
| 15 | create_time | datetime | 19 | 0 | N | N | CURRENT_TIMESTAMP | 创建时间 |
| 16 | update_time | timestamp | 19 | 0 | N | N | CURRENT_TIMESTAMP | 更新时间 |
表job_search_information (求职信息)
| 编号 | 名称 | 数据类型 | 长度 | 小数位 | 允许空值 | 主键 | 默认值 | 说明 |
| 1 | job_search_information_id | int | 10 | 0 | N | Y | 求职信息ID | |
| 2 | student_users | int | 10 | 0 | Y | N | 0 | 学生用户 |
| 3 | job_title | varchar | 64 | 0 | Y | N | 求职标题 | |
| 4 | job_seeking_major | varchar | 64 | 0 | Y | N | 求职专业 | |
| 5 | job_positions | varchar | 64 | 0 | Y | N | 求职岗位 | |
| 6 | salary_expectation | int | 10 | 0 | Y | N | 0 | 期望薪资 |
| 7 | cover_photo | varchar | 255 | 0 | Y | N | 封面图片 | |
| 8 | personal_profile | longtext | 2147483647 | 0 | Y | N | 个人简介 | |
| 9 | create_time | datetime | 19 | 0 | N | N | CURRENT_TIMESTAMP | 创建时间 |
| 10 | update_time | timestamp | 19 | 0 | N | N | CURRENT_TIMESTAMP | 更新时间 |
表recruitment_information (招聘信息)
| 编号 | 名称 | 数据类型 | 长度 | 小数位 | 允许空值 | 主键 | 默认值 | 说明 |
| 1 | recruitment_information_id | int | 10 | 0 | N | Y | 招聘信息ID | |
| 2 | enterprise_users | int | 10 | 0 | Y | N | 0 | 企业用户 |
| 3 | enterprise_name | varchar | 64 | 0 | Y | N | 企业名称 | |
| 4 | enterprise_type | varchar | 64 | 0 | Y | N | 企业类型 | |
| 5 | recruitment_title | varchar | 64 | 0 | Y | N | 招聘标题 | |
| 6 | job_classification | varchar | 64 | 0 | Y | N | 岗位分类 | |
| 7 | recruitment_address | varchar | 64 | 0 | Y | N | 招聘地址 | |
| 8 | recruitment_number | int | 10 | 0 | Y | N | 0 | 招聘人数 |
| 9 | salary_and_benefits | varchar | 64 | 0 | Y | N | 薪资待遇 | |
| 10 | work_location | varchar | 64 | 0 | Y | N | 工作地点 | |
| 11 | contact_phone_number | varchar | 64 | 0 | Y | N | 联系电话 | |
| 12 | recruitment_requirements | varchar | 64 | 0 | Y | N | 招聘要求 | |
| 13 | cover_photo | varchar | 255 | 0 | Y | N | 封面图片 | |
| 14 | recruitment_introduction | longtext | 2147483647 | 0 | Y | N | 招聘简介 | |
| 15 | create_time | datetime | 19 | 0 | N | N | CURRENT_TIMESTAMP | 创建时间 |
| 16 | update_time | timestamp | 19 | 0 | N | N | CURRENT_TIMESTAMP | 更新时间 |
| 编号 | 名称 | 数据类型 | 长度 | 小数位 | 允许空值 | 主键 | 默认值 | 说明 |
| 1 | resume_submission_id | int | 10 | 0 | N | Y | 简历投递ID | |
| 2 | enterprise_users | int | 10 | 0 | Y | N | 0 | 企业用户 |
| 3 | enterprise_name | varchar | 64 | 0 | Y | N | 企业名称 | |
| 4 | recruitment_title | varchar | 64 | 0 | Y | N | 招聘标题 | |
| 5 | recruitment_address | varchar | 64 | 0 | Y | N | 招聘地址 | |
| 6 | job_classification | varchar | 64 | 0 | Y | N | 岗位分类 | |
| 7 | salary_and_benefits | varchar | 64 | 0 | Y | N | 薪资待遇 | |
| 8 | work_location | varchar | 64 | 0 | Y | N | 工作地点 | |
| 9 | student_users | int | 10 | 0 | Y | N | 0 | 学生用户 |
| 10 | student_name | varchar | 64 | 0 | Y | N | 学生姓名 | |
| 11 | delivery_time | datetime | 19 | 0 | Y | N | 投递时间 | |
| 12 | submit_resume | varchar | 255 | 0 | Y | N | 投递简历 | |
| 13 | delivery_notes | text | 65535 | 0 | Y | N | 投递备注 | |
| 14 | examine_state | varchar | 16 | 0 | N | N | 未审核 | 审核状态 |
| 15 | examine_reply | varchar | 16 | 0 | Y | N | 审核回复 | |
| 16 | create_time | datetime | 19 | 0 | N | N | CURRENT_TIMESTAMP | 创建时间 |
| 17 | update_time | timestamp | 19 | 0 | N | N | CURRENT_TIMESTAMP | 更新时间 |
第4章 关键模块的设计与实现
4.1 注册模块
学生用户注册时填写个人信息如用户名、密码、邮箱,点击注册按钮,系统验证信息有效性,发送确认邮件或短信,用户点击确认链接或验证码验证,系统确认注册信息有效后完成注册,生成用户账号,用户可登录系统进行操作。注册流程设计简洁明了,保证用户信息安全和准确性,提高用户注册流程的顺畅性和便捷性。界面展示如下图4.1所示。
图4.1 注册界面图
注册代码如下:
4.2 登录模块
用户输入用户名和密码,系统验证身份信息,登录成功后进入系统主页,失败则提示错误信息,提供找回密码选项,保障账号安全。登录过程简单直接,确保用户信息安全和系统访问权限,提高用户操作的便捷性和用户体验,促进用户对系统的有效使用和互动。界面展示如下图4.2所示。
图4.2 登录界面图
登录代码如下:
4.3 用户管理
用户管理模块包括添加、编辑和删除用户信息,管理员可以设置用户权限和角色,查看用户活动日志,保证系统安全性。该模块设计简洁高效,为管理员提供了便捷的用户管理方式,确保系统用户信息的准确性和完整性,提高系统的安全性和管理效率。界面如下图所示。
图4.3 用户管理界面图
用户管理代码如下:
4.4 求职信息
学生发布求职信息功能包括填写个人简介、求职意向、技能等信息,选择发布按钮,系统验证信息后显示在求职信息列表中。学生登录系统后进入求职信息管理页面,填写并提交求职信息,确保信息准确完整。该功能设计简单直观,为学生提供了便捷的求职信息发布方式,提高求职机会和匹配度,促进学生与用人单位的有效沟通和匹配。界面如下图所示。
图4.4 求职信息发布界面图
4.5 招聘信息
企业用户填写职位信息、招聘要求、薪资待遇等,选择发布按钮,系统验证信息有效性,确认发布后信息展示在招聘信息列表中。企业用户可查看发布信息的状态和反馈,确保信息准确性和完整性。该功能设计简洁直观,为企业用户提供了方便的招聘信息发布方式,提升招聘信息的准确性和即时性,促进用人单位与求职者的有效沟通和匹配。界面如下图所示。
图4.5 招聘信息添加界面图
学生浏览招聘信息列表,查看职位详情、要求和薪资待遇,可选择咨询企业、投递简历、点赞、收藏或评论。学生可以通过系统提交个人简历应聘,点赞喜欢的职位,收藏感兴趣的信息,评论对招聘信息的看法。该功能设计简便易用,为学生提供了多样化的互动方式,促进学生与用人单位之间的交流和互动,增加就业机会和提升就业成功率。界面如下图所示。
图4.6 招聘信息查看界面图
4.6 简历投递
学生选择目标职位,上传个人简历,点击投递按钮。学生登录系统后进入简历投递页面,选择适合的职位,上传个人简历,并确认投递。系统验证简历格式和完整性后,将简历发送给对应企业。学生可查看投递状态和反馈。该功能设计简单高效,为学生提供了便捷的简历投递方式,提升求职成功率和与企业的沟通效率。界面如下图所示。
图4.7 简历投递界面图
企业审核投递的简历包括查看候选人个人信息、教育背景、工作经验、专业技能等,评估符合度和匹配度。企业根据职位要求和候选人能力进行筛选和评估,决定是否邀请面试或进一步沟通。审核过程需严谨细致,确保招聘流程的公正性和透明性,提高用人单位的招聘效率和准确性,促进优秀人才的录用和企业的发展。界面如下图所示。
图4.8简历审核界面图
审核代码如下:
4.7 面试邀请
企业发起面试邀请功能包括选择候选人、设置面试时间和地点、发送面试邀请。企业用户登录系统后,进入面试邀请管理页面,选择候选人并填写相关信息,确认发送后系统通知候选人。候选人收到邀请后可以确认或拒绝。该功能设计简便高效,为企业提供了方便的面试邀请方式,促进面试流程的顺利进行,提升招聘效率。界面如下图所示。
*
图4.9 面试邀请界面图
*
图4.10 学生查看面试邀请界面图
4.8 招聘资讯管理
用户浏览最新的招聘信息,用户登录系统后进入招聘资讯页面,可以按分类浏览或搜索感兴趣的招聘信息。用户可以查看招聘职位、要求、薪资等详细信息,选择适合的职位进行查看或收藏。系统设计简洁直观,为用户提供了便捷的招聘信息浏览方式,帮助用户及时了解最新招聘动态,提高求职效率和成功率。界面如下图所示。
图4.11招聘资讯查看界面图
招聘资讯管理涵盖发布、编辑和删除招聘资讯,管理员可登录系统,进入资讯管理页面,发布最新招聘资讯,编辑更新资讯内容,删除过期资讯。系统保证资讯内容的准确性和及时性,管理员可查看发布情况和用户反馈,确保招聘资讯的有效传达和更新,提升招聘活动的效果和成功率。界面如下图所示。
图4.12招聘资讯添加界面图
第5章系统测试
5.1 测试的目的
测试是为了验证校园招聘信息在线系统在功能、性能、安全性和用户体验等方面的表现。通过测试,可以发现并修复潜在的问题和缺陷,确保系统的正常运行和稳定性。功能验证确保各项功能按设计要求运行;性能评估评估系统的响应时间和并发处理能力;安全检测确保系统的身份认证和数据传输安全;用户体验评估提升界面友好性和操作流程;兼容性测试确保系统在不同设备和浏览器上的兼容性。通过全面的测试,系统将更可靠地支持管理员工作,并提供优质的用户体验。
5.2 系统部分测试
系统测试包括:用户注册、用户登录、招聘信息添加、投递简历、面试邀请等,如表5-1、5-2、5-3、5-4、5-5所示:
表5-1 用户注册测试用例
| 测试编号 | 测试内容 | 测试步骤和预期结果 | 测试结果 |
| 5-1 | 用户注册 | 输入有效信息,如用户名、密码、邮箱,点击注册按钮,预期成功注册并跳转至登录页面。 | 通过 |
| 5-2 | 用户注册 | 输入无效信息,如重复用户名、无效密码,点击注册按钮,预期系统提示错误信息。 | 通过 |
| 5-3 | 用户注册 | 填写部分信息,如只填写用户名,点击注册按钮,预期系统提示完整信息。 | 通过 |
表5-2 用户登录测试用例
| 测试编号 | 测试内容 | 测试步骤和预期结果 | 测试结果 |
| 6-1 | 用户登录 | 输入正确的用户名和密码,点击登录按钮,预期成功登录并跳转至用户主页。 | 通过 |
| 6-2 | 用户登录 | 输入错误的用户名或密码,点击登录按钮,预期系统提示登录失败信息。 | 通过 |
| 6-3 | 用户登录 | 不输入任何信息,直接点击登录按钮,预期系统提示输入用户名和密码。 | 通过 |
表5-3 招聘信息添加测试用例
| 测试编号 | 测试内容 | 测试步骤和预期结果 | 测试结果 |
| 7-1 | 招聘信息添加 | 填写招聘信息,包括职位、要求、薪资等,点击发布按钮,预期信息成功发布到招聘列表。 | 通过 |
| 7-2 | 招聘信息添加 | 不完整填写招聘信息,点击发布按钮,预期系统提示完整信息。 | 通过 |
表5- 4投递简历测试用例
| 测试编号 | 测试内容 | 测试步骤和预期结果 | 测试结果 |
| 8-1 | 投递简历 | 选择目标职位,上传个人简历,点击投递按钮,预期简历成功投递给对应企业。 | 通过 |
| 8-2 | 投递简历 | 未选择职位或上传简历,点击投递按钮,预期系统提示选择职位或上传简历。 | 通过 |
表5-5面试邀请测试用例
| 测试编号 | 测试内容 | 测试步骤和预期结果 | 测试结果 |
| 9-1 | 面试邀请 | 选择候选人,设置面试时间和地点,发送面试邀请,预期候选人收到面试邀请通知。 | 通过 |
| 9-2 | 面试邀请 | 未填写完整面试信息,点击发送按钮,预期系统提示完整信息。 | 通过 |
5.3 系统测试结果
经过用户登录、招聘信息添加、投递简历、面试邀请等功能的测试,系统表现稳定,所有测试案例均通过。用户可以顺利登录系统,发布招聘信息,投递简历,发送面试邀请。系统数据更新及时,功能操作流畅,符合预期要求。测试结果表明系统功能完整,性能可靠,为用户提供了有效的招聘和面试管理工具,提升了用户体验和操作效率,确保系统的稳定性和准确性。
第6章结论
在校园招聘信息在线系统的开发过程中,我取得了一定的成就,同时也遇到了一些挑战。通过系统的设计和实现,我成功实现了学生用户、企业用户和管理员三大角色的功能模块,为用户提供了全面的就业服务和信息交流平台。系统采用了Java语言的跨平台特性、SpringBoot框架的快速开发能力和Mysql数据库的稳定性,保证了系统的稳定性和高效性。
然而,在系统开发过程中,我也遇到了一些困难,如需求变更导致的开发延迟、功能扩展带来的工作量增加等。在未来的工作中,我需要提高需求管理和项目进度控制能力,以更好地应对项目开发中的挑战和困难。同时,我也需要持续关注用户反馈和系统优化需求,不断改进系统功能和用户体验,实现系统的持续改进和创新。总的来说,本次系统开发经历是宝贵的学习和成长机会,通过不断努力和改进,我相信这套校园招聘信息在线系统将为高校毕业生就业提供更好的服务,促进校企合作的深化,推动高校毕业生就业工作的智能化和信息化发展,为社会经济发展和人才培养做出积极贡献。
[1]石雨昕,关家兴,邹博华,王夏阳,秦乐.基于SpringBoot微服务架构设计与实现实验室开放课题管理系统[J].实验室检测,2024,2(01):101-106.
[2]吴伶琳.基于SpringBoot的客户关系管理系统设计与实现[J].无线互联科技,2023,20(24):60-62.
[3]黄赛英.基于Springboot的医院档案管理系统设计[J].集成电路应用,2023,40(11):384-385.
[4]林圣峰,姚锦江,林涛,刘嘉校,田智卓,李超.基于SpringBoot的高校实验室管理系统设计[J].无线互联科技,2023,20(18):80-82.
[5]银莉,杜啸楠.基于SpringBoot和Vue的校园积分系统的设计与实现[J].集成电路应用,2023,40(07):414-415.
[6]黄晖.基于Web技术的就业信息管理系统的设计[J].信息记录材料,2023,24(06):197-199.
[7]Yu Yang.Design and Implementation of Student Information Management System Based on Springboot[J].Advances in Computer, Signals and Systems,2022,6(6):
[8]卢生玉.基于Java的大学生综合测评管理系统的设计与实现[J].山西电子技术,2022,(05):69-71+81.
[9]Wu Hejing.Commerce Middle Office Management System Based on Springboot[J].International Journal of Advanced Network, Monitoring and Controls,2022,7(2):32-45.
[10]朱木清,文谧.高校毕业生顶岗实习及就业管理系统的设计研究[J].科技视界,2021,(20):171-172.
[11]Fuyuan Cheng.Talent Recruitment Management System for Small and Micro Enterprises Based on Springboot Framework[J].Advances in Educational Technology and Psychology,2021,5(2):
[12]郝亚光.高校就业信息管理系统的分析与设计[J].网络安全技术与应用,2021,(01):63-64.
[13]梁亚玲,黄晓瑞.大数据背景下信息管理与信息系统专业发展研究[J].中国管理信息化,2021,24(01):215-220.
[14]Guanhong Chen,Jiangming Xu.Design and implementation of efficient Learning platform based on SpringBoot Framework[J].Journal of Electronics and Information Science,2020,6(1):
[15]Jian Chen,Chen Jian,Pan Hailan.Design of Man Hour Management Information System on SpringBoot Framework[J].Journal of Physics: Conference Series,2020,1646(1):012136-.
致 谢
在此我要由衷感谢所有支持和帮助我的人。首先,由衷地感谢我的指导教师,大家都给予了我宝贵的指导和建议,顺利完成了研究工作离不开他们的帮助。他们的专业知识和经验对我产生了深远的影响。此外,感谢我的家人和朋友,在整个研究过程中给予了我无尽的鼓励和支持。他们相信我能够克服困难、坚持不懈地追求目标,这让我时刻保持积极向上的心态。最重要的是,我要感谢自己。在研究的过程中,少不了各种挑战和困难,但我从未放弃,始终保持着坚定的信念和努力的精神。正是这种勇气和毅力使我能够完成这项研究工作,并取得了令人满意的成果。
通过这次研究,我学到了很多知识和技能,也收获了自信和成长。我相信,只要我坚持努力和持续学习,就能够实现更大的成就和突破。因此,我将继续努力,为自己的梦想奋斗,成为一个有影响力和有价值的人。最后,我再次向所有支持和帮助过我的人表示深深的感谢。你们的支持是我前进的动力,我会铭记于心,并用更好的成绩回报你们的期望和信任。谢谢!
免费领取项目源码,请关注❥点赞收藏并私信博主,谢谢!
1811

被折叠的 条评论
为什么被折叠?



