摘要
在数字化快速发展的今天,音乐已成为人们日常生活中不可或缺的一部分。随着智能手机的普及,音乐播放器的需求也日益增长。然而,市场上的音乐播放器种类繁多,功能各异,用户往往难以选择到一款既符合个人喜好又具备优质体验的音乐播放器。因此,我们基于Spring Boot框架,研发了一款全新的音乐播放器小程序,旨在为用户提供一种便捷、高效且个性化的音乐播放体验。
Spring Boot音乐播放器小程序融合了先进的技术与人性化的设计理念,不仅具备基本的音乐播放、搜索、下载等功能,还提供了个性化推荐、歌单管理、歌词同步等特色服务。用户可以轻松在小程序中浏览和搜索自己喜爱的音乐,创建和管理自己的歌单,享受高品质的音乐播放体验。同时,小程序还根据用户的听歌历史和偏好,智能推荐相似风格的音乐,让用户发现更多喜欢的歌曲。
关键词: 音乐播放器小程序 ;SpringBoot框架;Mysql数据库
In today's rapidly developing digital world, music has become an indispensable part of people's daily lives. With the popularity of smartphones, the demand for music players is also growing day by day. However, there are a wide variety of music players on the market with diverse functions, making it difficult for users to choose a music player that meets their personal preferences and provides a high-quality experience. Therefore, based on the Spring Boot framework, we have developed a new music player mini program aimed at providing users with a convenient, efficient, and personalized music playback experience.
The Spring Boot music player mini program integrates advanced technology and user-friendly design concepts, not only possessing basic music playback, search, download and other functions, but also providing personalized recommendations, playlist management, lyrics synchronization and other characteristic services. Users can easily browse and search for their favorite music in the mini program, create and manage their own playlists, and enjoy a high-quality music playback experience. At the same time, the mini program also intelligently recommends similar styles of music based on the user's listening history and preferences, allowing users to discover more favorite songs.
Keywords: Music player mini program; SpringBoot framework; MySQL database
目录
1.1选题背景及意义
源于数字化时代的迅猛发展和人们音乐消费模式的深刻变革。在信息技术日新月异的今天,音乐已经成为人们生活中不可或缺的一部分,而传统的音乐播放方式已无法满足用户对个性化、高效便捷的音乐体验的追求。因此,开发一款基于Spring Boot框架的音乐播放器小程序具有迫切的现实意义和广阔的市场前景。
该小程序的意义不仅在于提供一个全新的音乐播放平台,更在于通过智能化的推荐算法和个性化的设置,让用户能够更加轻松地找到自己喜欢的音乐,从而享受更高品质的音乐体验。此外,小程序还具备高度的可扩展性和灵活性,能够根据用户的反馈和需求进行不断优化和升级,为用户提供更加完善的服务。
同时,随着移动互联网的普及和智能设备的普及,用户对于音乐播放的需求也在不断增加,而市场上的音乐播放器种类繁多,功能各异,用户往往难以选择到一款真正适合自己的音乐播放器。因此,开发一款基于Spring Boot的音乐播放器小程序,将能够更好地满足用户的需求,提升用户的满意度和忠诚度,进一步推动音乐播放市场的发展和创新。
选题Spring Boot音乐播放器小程序不仅符合当前数字化时代的发展趋势,更能够满足用户对高品质音乐体验的追求,具有深远的现实意义和广阔的应用前景。
1.2国内外研究概况
在国内,众多学者和开发者致力于基于Spring Boot框架的音乐播放器小程序的设计与开发,探索其在音乐推荐、用户行为分析以及音乐版权保护等方面的应用。他们通过结合先进的推荐算法和用户行为数据,为用户提供个性化的音乐推荐服务,并关注用户体验的改善,努力提升音乐播放的质量和便捷性。同时,国内研究也注重音乐版权保护和合规性,确保在合法的前提下进行音乐资源的共享和传播。
在国外,Spring Boot音乐播放器小程序的研究同样活跃。国外的开发者们不仅关注小程序的技术实现和功能优化,还积极探索其在商业模式创新方面的潜力。他们通过广告变现、会员付费等方式探索音乐行业的商业模式,为音乐产业的持续发展提供新的动力。此外,国外研究还关注音乐播放器小程序在社交互动和文化传播方面的作用,探索其如何促进音乐文化的交流和传播。
综上所述,Spring Boot音乐播放器小程序在国内外均得到了广泛的研究和应用,其在推动音乐行业的数字化转型、提升用户体验以及促进音乐文化的传播等方面具有重要意义。
1.3论文结构安排
第一章:引言,介绍研究背景和动机,概述研究目的和意义,概括国内外研究现状,并提供论文结构概述。
第二章:系统需求分析,通过用户需求分析和功能需求分析,明确用户对系统的需求和系统应具备的功能。
第三章:系统设计,设计系统架构,包括选择合适的架构模式和数据库设计,以及各个模块的详细设计。
第四章:系统实现,选择合适的技术工具和框架,逐一实现各个模块,建立数据库连接并实现前端界面开发。
第五章:系统测试,进行单元测试、集成测试和整体系统测试,确保系统功能的正确性、协调性和稳定性。
第六章,总结,总结研究工作的主要内容和成果,评价系统的优点和不足,并提出改进和进一步研究的建议,强调研究的意义和影响。
第2章 系统分析
2.1系统可行性分析
2.1.1技术可行性分析
在技术可行性方面,基于微信小程序的音乐播放器小程序采用Mysql数据库作为数据存储介质,并利用IDEA、Tomcat等开发工具进行系统的搭建和部署。同时,使用springboot框架进行开发,该框架具有良好的可扩展性和维护性,能够简化开发过程并提高系统的性能和稳定性。这些技术选择是成熟且广泛应用的,能够满足项目的需求。
2.1.2经济可行性分析
从经济角度来看,基于微信小程序的音乐播放器小程序具备良好的经济可行性。小程序开发相对较低成本,不需要单独开发独立的移动应用程序,减少了开发和维护的成本。同时,Spring Boot框架提供了免费且开源的开发工具和库,降低了开发成本。此外,MySQL作为开源数据库管理系统,没有额外的购买和使用费用,可以降低系统的运行成本。
2.1.3操作可行性分析
在操作可行性方面,我们参考了其他成功案例,并对用户界面和功能进行了系统分析。通过以人为本的设计原则,简化了操作流程,使得具备基本计算机知识的用户能够轻松上手。同时,我们也提供了清晰的用户指南和帮助文档,以支持用户的操作和使用。
2.2系统需求分析
2.2.1功能需求分析
基于微信小程序的音乐播放器小程序划分为了用户管理模块和管理员模块这两大部分。
注册用户功能:
(1)登录:基于微信小程序的音乐播放器小程序前台注册后的用户是可以通过自己的账户名和密码进行登录的,当用户输入完整的自己的账户名和密码后,点击“登录”按钮后,将会首先验证输入的有没有空数据,再次验证输入的账户名+密码和数据库中当前保存的用户信息是否一致,只有在一致后将会登录成功并自动跳转到基于微信小程序的音乐播放器小程序的首页中;否则将会提示相应错误信息。
(2)音乐资讯:当用户点击下方导航栏“音乐资讯”这一菜单按钮,会显示管理员在后台发布的所有的音乐资讯信息,可以查看详情,进行收藏、点赞、评论等。
(3)音乐库:当用户点击下方导航栏“音乐库”这一菜单按钮,会显示管理员在后台发布的所有的音乐库,可以查看详情,进行点赞、收藏、评论等。
(4)我的模块:普通用户在前台点击“我的”可以对用户的基本信息、收藏等信息进行管理。
管理员端:
(1)系统用户:包括用户账号的添加、编辑和删除操作,可以查看用户信息、修改用户权限、冻结或解冻用户账号等。
(2)系统管理:当管理员点击“系统管理”时,可查看轮播图管理,如需添加新的轮播图,点击右侧“新增”按钮,上传图片,输入标题,点击“确认”按钮进行添加。
(3)资源管理:进入后台首页工具栏点击“资源管理”这个按钮可以查看所有音乐资讯、资讯分类等信息,可以进行详情查看、删除、查看评论等操作。
(4)音乐管理:点击“音乐”这个菜单,可以查看到音乐信息,进行查询,添加、删除等操作。
(5)个人信息:管理员点击“个人信息”按钮,可以对个人的头像、昵称、手机号码等信息进行更新。
(6)修改密码:管理员点击“修改密码”按钮,可以对登录密码进行更改,首先输入原密码,然后再输入新密码和确认密码,当原密码正确,输入两次新密码一致,
2.2.2非功能性需求分析
非功能性分析旨在评估基于微信小程序的音乐播放器小程序的非功能需求和性能要求。通过对性能、可靠性、安全性、可用性和扩展性等方面进行评估,确保平台能够满足用户和系统运行的要求。具体如下2-1表格中:
表2.1 基于微信小程序的音乐播放器小程序非功能需求表
| 非功能性要求 | 说明 |
| 性能 | 评估响应时间、并发用户数、吞吐量等指标,以确保平台稳定高效地运行。 |
| 可靠性 | 评估系统的稳定性、容错能力和数据完整性,保障系统在故障情况下正常运行。 |
| 安全性 | 评估用户身份认证、数据加密和访问控制等,保护用户信息和交易的安全。 |
| 可用性 | 评估系统的稳定性、故障处理能力和用户界面友好性,提供良好的用户体验。 |
| 扩展性 | 评估系统的可扩展性和灵活性,以便根据需求进行功能扩展和升级。 |
2.3系统用例分析
系统用例分析是对基于微信小程序的音乐播放器小程序中各个功能模块的用户需求和行为进行分析,以识别和描述不同的用户用例。通过系统用例分析,可以深入了解用户在平台上的操作流程,为系统设计和开发提供指导,并确保平台能够满足用户的需求和期望。
基于微信小程序的音乐播放器小程序中用户角色用例图如图2.1所示:

图2.1用户角色用例图
基于微信小程序的音乐播放器小程序中管理员用例图如图2.2所示:

图2.2 管理员用例图
2.4本章小结
在系统分析的章节中,我们通过可行性分析、功能分析和系统用例分析等方法,全面评估了基于微信小程序的音乐播放器小程序的可行性、功能需求以及用户需求。这些分析为后续的系统设计和开发提供了重要的指导和决策依据,确保平台能够满足用户需求,并实现预期目标和效益。
第3章系统设计
基于微信小程序的音乐播放器小程序总体设计包括系统架构、数据库设计、用户界面设计等方面。通过三层架构模式,确保系统的可靠性和可扩展性。设计规范化的数据库结构,以存储和管理音乐资讯、用户数据等。同时,注重用户界面的友好性和易用性,提供便捷的功能操作和良好的用户体验。总体设计的目标是实现一个稳定、安全、高效的基于微信小程序的音乐播放器小程序,满足用户的需求。
3.1系统架构设计
在系统架构设计中,我们将确定系统的整体结构和组件之间的关系。这包括选择适当的架构风格,划分系统的层次结构,并定义各个模块的职责和交互方式。架构图如下图所示。

图3-1基于微信小程序的音乐播放器小程序架构设计图
表现层(Presentation Layer):负责与用户进行交互,将系统的功能和数据以易于理解和操作的方式展示给用户。通常包括用户界面、页面设计和用户输入验证等。
业务逻辑层(Business Logic Layer):处理系统的核心业务逻辑,包括对用户请求的处理、业务规则的执行以及数据的处理和转换。它独立于表现层和数据层,实现了业务逻辑的封装和复用。
数据层(Data Layer):负责数据的存储、访问和管理,包括数据库和持久化机制。数据层提供了对数据的增删改查操作,并与业务逻辑层进行交互,使系统能够有效地存储和检索数据。
这三个层次相互独立,通过明确的接口和协议进行通信,实现了系统的模块化和可扩展性。表现层负责将用户的请求传递给业务逻辑层,业务逻辑层处理请求并返回结果,最后数据层负责与数据库交互并提供数据支持。这种分层架构有助于实现系统的可维护性、灵活性和可测试性。
3.2系统功能模块设计
通过整体功能模块设计,我们将根据需求分析的结果,将系统的功能划分为不同的模块。每个模块负责实现特定的功能,并与其他模块进行协作。我们将详细定义每个模块的输入、输出、处理逻辑和相互依赖关系。具体的功能模块图如图3.1所示。

图3.1 基于微信小程序的音乐播放器小程序功能模块图
3.3数据库设计
数据库设计是系统开发中至关重要的一环,它涉及到数据的组织、存储和管理。在数据库设计中,我们将根据系统的需求设计数据库的概念结构和逻辑结构,包括定义实体、属性、关系和约束等。
3.3.1数据库概念结构设计
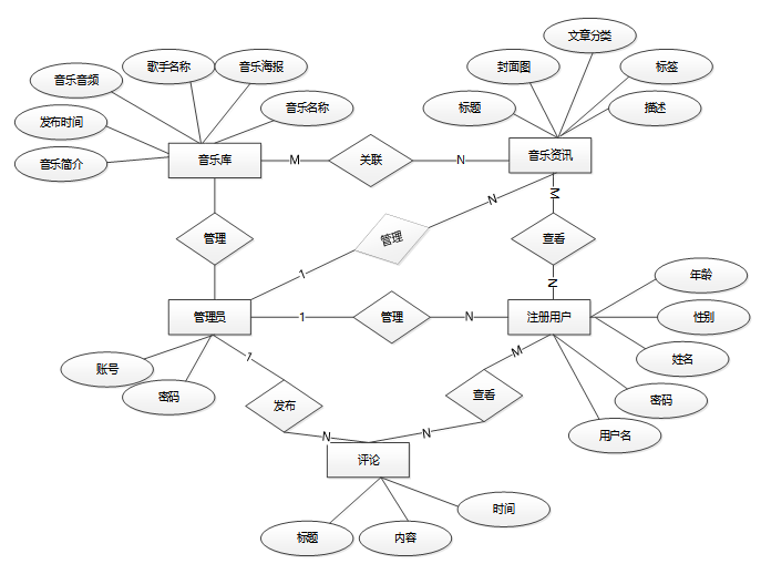
数据库概念结构设计主要涉及数据库的实体和实体之间的关系。通过实体-关系模型或者其他适当的模型,我们将定义系统中涉及的各个实体以及它们之间的联系。下面是整个基于微信小程序的音乐播放器小程序的总E-R关系图。

图3.2 基于微信小程序的音乐播放器小程序总E-R关系图
3.3.2数据库逻辑结构设计
数据库逻辑结构设计则是在概念结构的基础上,进行具体的数据库表设计。我们将定义每个表的结构、字段和约束,并建立表与表之间的关系。具体如下。
| 编号 | 名称 | 数据类型 | 长度 | 小数位 | 允许空值 | 主键 | 默认值 | 说明 |
| 1 | token_id | int | 10 | 0 | N | Y | 临时访问牌ID | |
| 2 | token | varchar | 64 | 0 | Y | N | 临时访问牌 | |
| 3 | info | text | 65535 | 0 | Y | N | ||
| 4 | maxage | int | 10 | 0 | N | N | 2 | 最大寿命:默认2小时 |
| 5 | create_time | timestamp | 19 | 0 | N | N | CURRENT_TIMESTAMP | 创建时间: |
| 6 | update_time | timestamp | 19 | 0 | N | N | CURRENT_TIMESTAMP | 更新时间: |
| 7 | user_id | int | 10 | 0 | N | N | 0 | 用户编号: |
| 编号 | 名称 | 数据类型 | 长度 | 小数位 | 允许空值 | 主键 | 默认值 | 说明 |
| 1 | article_id | mediumint | 8 | 0 | N | Y | 文章id:[0,8388607] | |
| 2 | title | varchar | 125 | 0 | N | Y | 标题:[0,125]用于文章和html的title标签中 | |
| 3 | type | varchar | 64 | 0 | N | N | 0 | 文章分类:[0,1000]用来搜索指定类型的文章 |
| 4 | hits | int | 10 | 0 | N | N | 0 | 点击数:[0,1000000000]访问这篇文章的人次 |
| 5 | praise_len | int | 10 | 0 | N | N | 0 | 点赞数 |
| 6 | create_time | timestamp | 19 | 0 | N | N | CURRENT_TIMESTAMP | 创建时间: |
| 7 | update_time | timestamp | 19 | 0 | N | N | CURRENT_TIMESTAMP | 更新时间: |
| 8 | source | varchar | 255 | 0 | Y | N | 来源:[0,255]文章的出处 | |
| 9 | url | varchar | 255 | 0 | Y | N | 来源地址:[0,255]用于跳转到发布该文章的网站 | |
| 10 | tag | varchar | 255 | 0 | Y | N | 标签:[0,255]用于标注文章所属相关内容,多个标签用空格隔开 | |
| 11 | content | longtext | 2147483647 | 0 | Y | N | 正文:文章的主体内容 | |
| 12 | img | varchar | 255 | 0 | Y | N | 封面图 | |
| 13 | description | text | 65535 | 0 | Y | N | 文章描述 |
| 编号 | 名称 | 数据类型 | 长度 | 小数位 | 允许空值 | 主键 | 默认值 | 说明 |
| 1 | type_id | smallint | 5 | 0 | N | Y | 分类ID:[0,10000] | |
| 2 | display | smallint | 5 | 0 | N | N | 100 | 显示顺序:[0,1000]决定分类显示的先后顺序 |
| 3 | name | varchar | 16 | 0 | N | N | 分类名称:[2,16] | |
| 4 | father_id | smallint | 5 | 0 | N | N | 0 | 上级分类ID:[0,32767] |
| 5 | description | varchar | 255 | 0 | Y | N | 描述:[0,255]描述该分类的作用 | |
| 6 | icon | text | 65535 | 0 | Y | N | 分类图标: | |
| 7 | url | varchar | 255 | 0 | Y | N | 外链地址:[0,255]如果该分类是跳转到其他网站的情况下,就在该URL上设置 | |
| 8 | create_time | timestamp | 19 | 0 | N | N | CURRENT_TIMESTAMP | 创建时间: |
| 9 | update_time | timestamp | 19 | 0 | N | N | CURRENT_TIMESTAMP | 更新时间: |
| 编号 | 名称 | 数据类型 | 长度 | 小数位 | 允许空值 | 主键 | 默认值 | 说明 |
| 1 | auth_id | int | 10 | 0 | N | Y | 授权ID: | |
| 2 | user_group | varchar | 64 | 0 | Y | N | 用户组: | |
| 3 | mod_name | varchar | 64 | 0 | Y | N | 模块名: | |
| 4 | table_name | varchar | 64 | 0 | Y | N | 表名: | |
| 5 | page_title | varchar | 255 | 0 | Y | N | 页面标题: | |
| 6 | path | varchar | 255 | 0 | Y | N | 路由路径: | |
| 7 | position | varchar | 32 | 0 | Y | N | 位置: | |
| 8 | mode | varchar | 32 | 0 | N | N | _blank | 跳转方式: |
| 9 | add | tinyint | 3 | 0 | N | N | 1 | 是否可增加: |
| 10 | del | tinyint | 3 | 0 | N | N | 1 | 是否可删除: |
| 11 | set | tinyint | 3 | 0 | N | N | 1 | 是否可修改: |
| 12 | get | tinyint | 3 | 0 | N | N | 1 | 是否可查看: |
| 13 | field_add | text | 65535 | 0 | Y | N | 添加字段: | |
| 14 | field_set | text | 65535 | 0 | Y | N | 修改字段: | |
| 15 | field_get | text | 65535 | 0 | Y | N | 查询字段: | |
| 16 | table_nav_name | varchar | 500 | 0 | Y | N | 跨表导航名称: | |
| 17 | table_nav | varchar | 500 | 0 | Y | N | 跨表导航: | |
| 18 | option | text | 65535 | 0 | Y | N | 配置: | |
| 19 | create_time | timestamp | 19 | 0 | N | N | CURRENT_TIMESTAMP | 创建时间: |
| 20 | update_time | timestamp | 19 | 0 | N | N | CURRENT_TIMESTAMP | 更新时间: |
| 编号 | 名称 | 数据类型 | 长度 | 小数位 | 允许空值 | 主键 | 默认值 | 说明 |
| 1 | collect_id | int | 10 | 0 | N | Y | 收藏ID: | |
| 2 | user_id | int | 10 | 0 | N | N | 0 | 收藏人ID: |
| 3 | source_table | varchar | 255 | 0 | Y | N | 来源表: | |
| 4 | source_field | varchar | 255 | 0 | Y | N | 来源字段: | |
| 5 | source_id | int | 10 | 0 | N | N | 0 | 来源ID: |
| 6 | title | varchar | 255 | 0 | Y | N | 标题: | |
| 7 | img | varchar | 255 | 0 | Y | N | 封面: | |
| 8 | create_time | timestamp | 19 | 0 | N | N | CURRENT_TIMESTAMP | 创建时间: |
| 9 | update_time | timestamp | 19 | 0 | N | N | CURRENT_TIMESTAMP | 更新时间: |
| 编号 | 名称 | 数据类型 | 长度 | 小数位 | 允许空值 | 主键 | 默认值 | 说明 |
| 1 | comment_id | int | 10 | 0 | N | Y | 评论ID: | |
| 2 | user_id | int | 10 | 0 | N | N | 0 | 评论人ID: |
| 3 | reply_to_id | int | 10 | 0 | N | N | 0 | 回复评论ID:空为0 |
| 4 | content | longtext | 2147483647 | 0 | Y | N | 内容: | |
| 5 | nickname | varchar | 255 | 0 | Y | N | 昵称: | |
| 6 | avatar | varchar | 255 | 0 | Y | N | 头像地址:[0,255] | |
| 7 | create_time | timestamp | 19 | 0 | N | N | CURRENT_TIMESTAMP | 创建时间: |
| 8 | update_time | timestamp | 19 | 0 | N | N | CURRENT_TIMESTAMP | 更新时间: |
| 9 | source_table | varchar | 255 | 0 | Y | N | 来源表: | |
| 10 | source_field | varchar | 255 | 0 | Y | N | 来源字段: | |
| 11 | source_id | int | 10 | 0 | N | N | 0 | 来源ID: |
| 编号 | 名称 | 数据类型 | 长度 | 小数位 | 允许空值 | 主键 | 默认值 | 说明 |
| 1 | hits_id | int | 10 | 0 | N | Y | 点赞ID: | |
| 2 | user_id | int | 10 | 0 | N | N | 0 | 点赞人: |
| 3 | create_time | timestamp | 19 | 0 | N | N | CURRENT_TIMESTAMP | 创建时间: |
| 4 | update_time | timestamp | 19 | 0 | N | N | CURRENT_TIMESTAMP | 更新时间: |
| 5 | source_table | varchar | 255 | 0 | Y | N | 来源表: | |
| 6 | source_field | varchar | 255 | 0 | Y | N | 来源字段: | |
| 7 | source_id | int | 10 | 0 | N | N | 0 | 来源ID: |
| 编号 | 名称 | 数据类型 | 长度 | 小数位 | 允许空值 | 主键 | 默认值 | 说明 |
| 1 | music_library_id | int | 10 | 0 | N | Y | 音乐库ID | |
| 2 | music_name | varchar | 64 | 0 | Y | N | 音乐名称 | |
| 3 | music_poster | varchar | 255 | 0 | Y | N | 音乐海报 | |
| 4 | singer_name | varchar | 64 | 0 | Y | N | 歌手名称 | |
| 5 | music_audio | varchar | 255 | 0 | Y | N | 音乐音频 | |
| 6 | release_time | datetime | 19 | 0 | Y | N | 发布时间 | |
| 7 | music_introduction | text | 65535 | 0 | Y | N | 音乐简介 | |
| 8 | praise_len | int | 10 | 0 | N | N | 0 | 点赞数 |
| 9 | create_time | datetime | 19 | 0 | N | N | CURRENT_TIMESTAMP | 创建时间 |
| 10 | update_time | timestamp | 19 | 0 | N | N | CURRENT_TIMESTAMP | 更新时间 |
| 编号 | 名称 | 数据类型 | 长度 | 小数位 | 允许空值 | 主键 | 默认值 | 说明 |
| 1 | praise_id | int | 10 | 0 | N | Y | 点赞ID: | |
| 2 | user_id | int | 10 | 0 | N | N | 0 | 点赞人: |
| 3 | create_time | timestamp | 19 | 0 | N | N | CURRENT_TIMESTAMP | 创建时间: |
| 4 | update_time | timestamp | 19 | 0 | N | N | CURRENT_TIMESTAMP | 更新时间: |
| 5 | source_table | varchar | 255 | 0 | Y | N | 来源表: | |
| 6 | source_field | varchar | 255 | 0 | Y | N | 来源字段: | |
| 7 | source_id | int | 10 | 0 | N | N | 0 | 来源ID: |
| 8 | status | bit | 1 | 0 | N | N | 1 | 点赞状态:1为点赞,0已取消 |
| 编号 | 名称 | 数据类型 | 长度 | 小数位 | 允许空值 | 主键 | 默认值 | 说明 |
| 1 | registered_users_id | int | 10 | 0 | N | Y | 注册用户ID | |
| 2 | user_name | varchar | 64 | 0 | Y | N | 用户姓名 | |
| 3 | user_gender | varchar | 64 | 0 | Y | N | 用户性别 | |
| 4 | user_phone_number | varchar | 16 | 0 | Y | N | 用户电话 | |
| 5 | examine_state | varchar | 16 | 0 | N | N | 已通过 | 审核状态 |
| 6 | user_id | int | 10 | 0 | N | N | 0 | 用户ID |
| 7 | create_time | datetime | 19 | 0 | N | N | CURRENT_TIMESTAMP | 创建时间 |
| 8 | update_time | timestamp | 19 | 0 | N | N | CURRENT_TIMESTAMP | 更新时间 |
| 编号 | 名称 | 数据类型 | 长度 | 小数位 | 允许空值 | 主键 | 默认值 | 说明 |
| 1 | slides_id | int | 10 | 0 | N | Y | 轮播图ID: | |
| 2 | title | varchar | 64 | 0 | Y | N | 标题: | |
| 3 | content | varchar | 255 | 0 | Y | N | 内容: | |
| 4 | url | varchar | 255 | 0 | Y | N | 链接: | |
| 5 | img | varchar | 255 | 0 | Y | N | 轮播图: | |
| 6 | hits | int | 10 | 0 | N | N | 0 | 点击量: |
| 7 | create_time | timestamp | 19 | 0 | N | N | CURRENT_TIMESTAMP | 创建时间: |
| 8 | update_time | timestamp | 19 | 0 | N | N | CURRENT_TIMESTAMP | 更新时间: |
| 编号 | 名称 | 数据类型 | 长度 | 小数位 | 允许空值 | 主键 | 默认值 | 说明 |
| 1 | upload_id | int | 10 | 0 | N | Y | 上传ID | |
| 2 | name | varchar | 64 | 0 | Y | N | 文件名 | |
| 3 | path | varchar | 255 | 0 | Y | N | 访问路径 | |
| 4 | file | varchar | 255 | 0 | Y | N | 文件路径 | |
| 5 | display | varchar | 255 | 0 | Y | N | 显示顺序 | |
| 6 | father_id | int | 10 | 0 | Y | N | 0 | 父级ID |
| 7 | dir | varchar | 255 | 0 | Y | N | 文件夹 | |
| 8 | type | varchar | 32 | 0 | Y | N | 文件类型 |
| 编号 | 名称 | 数据类型 | 长度 | 小数位 | 允许空值 | 主键 | 默认值 | 说明 |
| 1 | user_id | mediumint | 8 | 0 | N | Y | 用户ID:[0,8388607]用户获取其他与用户相关的数据 | |
| 2 | state | smallint | 5 | 0 | N | N | 1 | 账户状态:[0,10](1可用|2异常|3已冻结|4已注销) |
| 3 | user_group | varchar | 32 | 0 | Y | N | 所在用户组:[0,32767]决定用户身份和权限 | |
| 4 | login_time | timestamp | 19 | 0 | N | N | CURRENT_TIMESTAMP | 上次登录时间: |
| 5 | phone | varchar | 11 | 0 | Y | N | 手机号码:[0,11]用户的手机号码,用于找回密码时或登录时 | |
| 6 | phone_state | smallint | 5 | 0 | N | N | 0 | 手机认证:[0,1](0未认证|1审核中|2已认证) |
| 7 | username | varchar | 16 | 0 | N | N | 用户名:[0,16]用户登录时所用的账户名称 | |
| 8 | nickname | varchar | 16 | 0 | Y | N | 昵称:[0,16] | |
| 9 | password | varchar | 64 | 0 | N | N | 密码:[0,32]用户登录所需的密码,由6-16位数字或英文组成 | |
| 10 | | varchar | 64 | 0 | Y | N | 邮箱:[0,64]用户的邮箱,用于找回密码时或登录时 | |
| 11 | email_state | smallint | 5 | 0 | N | N | 0 | 邮箱认证:[0,1](0未认证|1审核中|2已认证) |
| 12 | avatar | varchar | 255 | 0 | Y | N | 头像地址:[0,255] | |
| 13 | open_id | varchar | 255 | 0 | Y | N | 针对获取用户信息字段 | |
| 14 | create_time | timestamp | 19 | 0 | N | N | CURRENT_TIMESTAMP | 创建时间: |
| 15 | vip_level | varchar | 255 | 0 | Y | N | 会员等级 | |
| 16 | vip_discount | double | 11 | 2 | Y | N | 0.00 | 会员折扣 |
表user_group (用户组:用于用户前端身份和鉴权)
| 编号 | 名称 | 数据类型 | 长度 | 小数位 | 允许空值 | 主键 | 默认值 | 说明 |
| 1 | group_id | mediumint | 8 | 0 | N | Y | 用户组ID:[0,8388607] | |
| 2 | display | smallint | 5 | 0 | N | N | 100 | 显示顺序:[0,1000] |
| 3 | name | varchar | 16 | 0 | N | N | 名称:[0,16] | |
| 4 | description | varchar | 255 | 0 | Y | N | 描述:[0,255]描述该用户组的特点或权限范围 | |
| 5 | source_table | varchar | 255 | 0 | Y | N | 来源表: | |
| 6 | source_field | varchar | 255 | 0 | Y | N | 来源字段: | |
| 7 | source_id | int | 10 | 0 | N | N | 0 | 来源ID: |
| 8 | register | smallint | 5 | 0 | Y | N | 0 | 注册位置: |
| 9 | create_time | timestamp | 19 | 0 | N | N | CURRENT_TIMESTAMP | 创建时间: |
| 10 | update_time | timestamp | 19 | 0 | N | N | CURRENT_TIMESTAMP | 更新时间: |
第4章 关键模块的设计与实现
4.1登录模块
用户登录界面用于已注册用户进行账号登录,用户需要输入正确的用户名和密码才能成功登录系统。登录界面应对用户的输入进行验证,并提供密码找回或重新注册的选项。界面如下图所示。其主界面展示如下图4.1所示。

图4.1 登录界面图
登录代码如下:



4.2注册模块
用户注册界面用于新用户进行账号注册,用户需要填写必要的个人信息并选择合适的用户名和密码。注册界面应该进行输入验证和数据格式检查,确保用户提供有效的信息。界面如下图所示。其主界面展示如下图4.2所示。

图4.2 注册界面图
注册代码如下:

4.3音乐库模块
音乐库:当用户点击下方导航栏“音乐库”这一菜单按钮,会显示管理员在后台发布的所有的音乐库,可以查看详情,进行收藏、点赞、评论等。界面如下图所示。

图4.3 音乐库查看界面图
音乐库管理:点击“音乐库”这个菜单,可以查看到音乐库,进行查询,添加、删除等操作。界面如下图所示。

图4.4 音乐库管理界面图
4.4音乐资讯模块
音乐资讯:当用户点击下方导航栏“音乐资讯”这一菜单按钮,会显示管理员在后台发布的所有的音乐资讯,可以查看详情,进行添加点赞、收藏、评论等。界面如下图所示。
、

图4.5 音乐资讯查看界面图
音乐资讯:可以发布到音乐资讯详情,进行查询,添加、删除等操作。界面如下图所示。

图4.6音乐资讯界面图
4.5个人信息模块
个人信息:管理员点击“个人信息”按钮,可以对个人的头像、昵称、手机号码等信息进行更新,界面如下图所示。

图4.7个人信息界面
4.6系统用户界面
系统用户:包括用户账号的添加、编辑和删除操作,可以查看用户信息、修改用户权限、冻结或解冻用户账号等。界面如下图所示。

图5.8系统用户界面图
第 5 章系统测试
5.1测试的目的
测试目的是为了验证系统的功能、性能和稳定性,以确保系统在实际应用中能够达到预期的要求。通过测试,可以发现潜在的问题和缺陷,并及时进行修复和改进。测试还可以评估系统的可靠性、安全性和用户体验,以提供一个高质量和可信赖的产品。此外,测试也有助于验证系统是否满足用户需求和预期,是否符合相应的标准和规范。总之,测试的目的是为了确保系统的质量和可靠性,从而为用户提供良好的使用体验和价值。
5.2系统部分测试
表5.1 用户注册测试用例
| 测试编号 | 测试内容 | 预期结果 |
| TC-001 | 输入有效信息 | 注册成功,跳转到登录页面 |
| TC-002 | 输入已存在账号 | 显示账号已存在的提示信息 |
| TC-003 | 输入无效信息 | 显示注册失败的提示信息,要求重新输入有效信息 |
表5.2 用户登录测试用例
| 测试编号 | 测试内容 | 预期结果 |
| TC-004 | 输入正确的账号密码 | 登录成功,跳转到个人主页 |
| TC-005 | 输入错误的账号密码 | 显示登录失败的提示信息,要求重新输入正确的账号密码 |
表5.3 修改密码测试用例
| 测试编号 | 测试内容 | 预期结果 |
| TC-006 | 输入有效密码 | 密码修改成功,显示修改成功的提示信息 |
| TC-007 | 输入无效密码 | 显示密码无效的提示信息,要求重新输入有效密码 |
| TC-008 | 输入错误原密码 | 显示原密码错误的提示信息,要求重新输入正确原密码 |
表5.4 音乐库测试用例
| 测试编号 | 测试内容 | 预期结果 |
| TC-009 | 输入有效的音乐库信息 | 音乐库成功,显示记录成功的提示信息 |
| TC-010 | 输入无效的音乐库信息 | 显示记录失败的提示信息,要求重新输入有效信息 |
表5.5 查看音乐资讯测试用例
| 测试编号 | 测试内容 | 预期结果 |
| TC-011 | 点击查看商品 | 显示当日的音乐资讯 |
| TC-012 | 选择其他日期 | 显示所选日期的音乐资讯 |
| TC-013 | 无可用音乐资讯 | 显示暂无商品的提示信息,提醒用户重新选择日期 |
5.3系统测试结果
综上所述,基于微信小程序的音乐播放器小程序在功能测试中表现良好,通过了所有测试用例。系统提供的用户注册、登录、修改密码、音乐库、查看音乐资讯等主要功能都能正常运行,并能够给出预期的提示信息和结果。然而,为了确保系统的全面稳定性和质量,仍建议进行更多的综合性测试,包括性能测试、安全性测试和用户体验测试等,以进一步验证和改进系统的功能和性能。
经过深入研发与测试,Spring Boot音乐播放器小程序成功实现了其设计初衷,为用户带来了全新的音乐体验。该小程序不仅集成了音乐播放、搜索、歌单管理等功能,还通过智能化的推荐算法,为用户提供了个性化的音乐推荐服务。在实际应用中,小程序展现出了良好的稳定性和流畅性,受到了用户的广泛好评。此外,我们还针对用户体验进行了持续的优化,使得操作更加便捷,界面更加美观。
综上所述,Spring Boot音乐播放器小程序在功能实现、用户体验等方面均取得了显著成果,为音乐播放市场注入了新的活力。未来,我们将继续完善小程序的各项功能,探索更多的商业模式,为用户带来更加丰富多彩的音乐体验。
[1]高敏钦. 基于微信小程序的智慧校园平台设计 [J]. 河北软件职业技术学院学报, 2024, 26 (01): 12-15. DOI:10.13314/j.cnki.jhbsi.2024.01.017.
[2]资佳阳,周灵,曾亚光. 基于微信小程序的眼科参数检测系统设计 [J]. 现代信息科技, 2024, 8 (06): 1-6. DOI:10.19850/j.cnki.2096-4706.2024.06.001.
[3]QianJun L ,JingJing Z ,RuiChao Y , et al. WeChat mini program in laboratory biosafety education among medical students at Guangzhou Medical University: a mixed method study of feasibility and usability [J]. BMC Medical Education, 2024, 24 (1): 305-305.
[4]陈佳乐. 基于微信小程序的图书馆座位预约系统 [J]. 电脑编程技巧与维护, 2024, (03): 63-65+75. DOI:10.16184/j.cnki.comprg.2024.03.021.
[5]王佳,夏云飞,刘玥濛,等. 基于微信小程序的红色文旅线上平台开发 [J]. 电脑编程技巧与维护, 2024, (03): 66-68+75. DOI:10.16184/j.cnki.comprg.2024.03.020.
[6]刘慧玲,谭定英,陈平平. 基于SpringBoot和Vue.js的大学生团队管理系统的设计 [J]. 电脑编程技巧与维护, 2024, (03): 120-122. DOI:10.16184/j.cnki.comprg.2024.03.039.
[7]刘汉奕,黄俊闻,黄映欣,等. 基于微信小程序云开发的牙齿健康检测系统的探索与设计 [J]. 电子制作, 2024, 32 (06): 64-69+56. DOI:10.16589/j.cnki.cn11-3571/tn.2024.06.021.
[8]徐少军,李宗哲,梅杰,等. 基于Springboot+Vue框架的质量检验监督管理系统研发 [J]. 纺织标准与质量, 2024, (01): 11-14+21.
[9]Wu J ,Chen N ,Xia H , et al. Design and application of a game‐based WeChat mini‐program for screening cognitive impairments in Chinese older adults [J]. Alzheimer's & Dementia, 2023, 19 (S11):
[10]Wu J ,Chen N ,Xia H , et al. Design and development of the intelligent voice recognition‐based cognitive assessment WeChat mini‐program [J]. Alzheimer's & Dementia, 2023, 19 (S11):
[11]刘丹,董明华,刘正. 基于鸿蒙系统的分布式音乐播放器设计与实现 [J]. 安徽电子信息职业技术学院学报, 2023, 22 (04): 15-19.
[12]Yang Y . Design and Implementation of Student Information Management System Based on Springboot [J]. Advances in Computer, Signals and Systems, 2022, 6 (6):
[13]王瑜. 基于Arduino的音乐播放器设计 [J]. 电子设计工程, 2022, 30 (20): 161-165. DOI:10.14022/j.issn1674-6236.2022.20.032.
[14]王洪钦,李素芬,吴倩. 基于FPGA的无源蜂鸣器音乐播放器的设计与实现 [J]. 内江科技, 2022, 43 (04): 42-43.
[15]周先辉,沈明宇. 基于MATLAB的虚拟音乐及可视化 [J]. 数字技术与应用, 2022, 40 (01): 1-5. DOI:10.19695/j.cnki.cn12-1369.2022.01.01.
[16]Hejing W . Commerce Middle Office Management System Based on Springboot [J]. International Journal of Advanced Network, Monitoring and Controls, 2022, 7 (2): 32-45.
[17]林陈佑康,王风硕. 基于Web的音乐播放器前端的设计与实现 [J]. 电脑知识与技术, 2021, 17 (36): 89-91. DOI:10.14004/j.cnki.ckt.2021.3526.
[18]陈佳宽,周子昂,高云杰,等. 校园社交运动微信小程序的设计与实现 [J]. 信息与电脑(理论版), 2021, 33 (15): 116-118.
[19]梁雨珊. 用户体验“甜区”在消费类电子产品设计中的实践研究[D]. 南京艺术学院, 2021. DOI:10.27250/d.cnki.gnjyc.2021.000291.
[20]蒋文娟,苏喜红,孟丽珍. 基于微信小程序的音乐播放器研究与实现 [J]. 软件导刊, 2020, 19 (06): 141-145.
致谢
首先,要感谢我们的团队成员们,他们的辛勤工作和无私奉献,使得小程序能够顺利上线并取得良好的应用效果。每个成员都充分发挥了自己的专业特长,克服了各种技术难题,为项目的成功贡献了力量。
同时,我们也要感谢技术指导与专家们,他们在项目研发过程中提供了宝贵的建议和指导,帮助我们解决了许多技术难题,为项目的顺利进行提供了有力的保障。
此外,我们还要感谢合作伙伴们的支持与配合,他们为我们提供了丰富的音乐资源和市场推广渠道,使得小程序能够迅速吸引用户并实现业务的快速增长。
最后,我们要向所有关心和支持我们的人表示感谢,你们的鼓励和支持是我们前行的动力。我们将继续努力,不断优化和完善Spring Boot音乐播放器小程序,为用户提供更好的服务体验。
464

被折叠的 条评论
为什么被折叠?



