目 录
摘 要
高校监考管理系统的设计与实现针对当前高校监考管理中存在的效率低下、信息不对称等问题,通过信息化手段提高考场资源的配置效率以及监考工作的透明度和公平性。该系统基于Spring Boot和Java技术开发,集成了一系列功能模块以满足不同用户角色的需求。系统支持学生用户、教师用户的注册登录,并为他们提供了从个人信息管理到考试安排查询等一系列操作。对于管理员而言,除了基本的信息查看与修改外,还能进行包括系统用户管理、公告发布、考场信息维护、监考安排及日志记录等在内的高级操作。
在技术层面,采用Spring Boot框架不仅简化了系统的开发流程,还提高了系统的可维护性和扩展性。此系统中运用贪心算法实现随机排课功能,优化监考安排,使得资源分配更加合理高效。通过这套系统,高校可以有效地对考试相关的各种资源进行集中管理,如考场信息、监考人员安排等,同时也能及时发布系统公告,确保信息的实时更新与传达。这样一来,无论是考生还是监考教师,都能在一个更加透明、公正的环境中参与考试活动,大大提升了整个考试过程的组织管理水平。
关键词:高校监考管理系统;SpringBoot框架;Java
The design and implementation of the university invigilation management system aim to address issues such as low efficiency and information asymmetry in current university invigilation management. By leveraging information technology, the system enhances the allocation efficiency of examination resources and increases transparency and fairness in invigilation work. Developed using Spring Boot and Java technologies, the system integrates a series of functional modules to meet the needs of different user roles. It supports registration and login for student and teacher users, providing them with a range of operations from personal information management to exam schedule inquiries. For administrators, in addition to basic information viewing and modification, they can perform advanced operations including system user management, announcement posting, examination room information maintenance, invigilation scheduling, and log recording.
In terms of technology, adopting the Spring Boot framework not only simplifies the system development process but also enhances the maintainability and scalability of the system. In this system, the greedy algorithm is used to implement random scheduling functions, optimizing invigilation arrangements, making resource allocation more reasonable and efficient. Through this system, universities can effectively manage various resources related to exams, such as examination room information and invigilator assignments, while also promptly releasing system announcements to ensure real-time updates and communication of information. This way, both candidates and invigilators can participate in exam activities in a more transparent and fair environment, significantly improving the overall organizational management level of the examination process.
Key words: university invigilation management system; SpringBoot framework; Java
第一章 绪 论
1.1研究背景及意义
高校考试管理过程中,传统的手工安排监考和考场信息处理方式不仅效率低下,而且容易出现错误。随着高校规模的扩大和学生数量的增长,对考试资源的需求日益增加,监考安排的复杂性和难度也随之上升。针对这些问题,开发一个高效、可靠的监考管理系统显得尤为必要。通过信息化手段提升监考工作的管理水平和工作效率,能够有效解决现有问题,改善考场资源配置不均的情况,确保监考工作的公平公正。
该系统以满足不同用户需求为核心,提供全面的功能模块支持,包括但不限于个人信息管理、公告发布、考场信息维护及监考安排等。对于学生而言,可以方便地查询考试安排及相关公告;教师则能查看个人监考任务,更好地准备监考工作;而管理员获得了强大的后台支持,实现对整个考试流程的有效控制。系统采用Spring Boot和Java技术构建,保障了系统的稳定性和扩展性,为用户提供流畅的操作体验。利用贪心算法进行监考排课优化,使得资源分配更加科学合理。通过这一系列措施,不仅提高了监考安排的精确度和效率,也为高校教育管理部门提供了强有力的技术支撑,有助于促进教育资源的合理配置和使用效率。
1.2国内外研究现状
国内外对高效监考管理系统的研究呈现出多样化的特点。国外研究者在教育管理系统的开发上积累了丰富的经验,尤其在优化资源配置和提高管理效率方面提出了多种理论模型与实践方案。例如,在考场信息管理和监考安排的自动化处理方面,国外学者通过构建综合性的信息平台,实现了资源的有效调度与信息的实时更新。这些研究成果不仅提升了考试管理工作的透明度,也为监考安排提供了科学依据。通过对不同国家教育管理系统的比较分析,可以看出国外在这一领域的研究注重于系统化、规范化以及用户友好性。
国内对于高校监考管理系统的研究起步相对较晚,但发展迅速,并且更加注重结合本土教育环境的实际需求进行创新。国内学者侧重于探索如何利用信息技术手段解决实际工作中遇到的问题,如考场资源紧张、监考人员分配不均等。在国内的一些研究中,通过引入先进的算法优化监考排课流程,提高了考场资源利用率和监考工作效率。研究还显示,国内教育管理部门对信息化建设的支持力度不断加大,推动了相关技术的应用与发展。随着研究的不断推进,国内关于监考管理系统的研究逐渐形成了从理论探讨到应用实践的完整链条,为提升教育管理水平贡献了宝贵的智慧和方案。
1.3论文组织结构
本论文共分为七个主要章节,具体结构如下:
1. 绪论:介绍研究背景与意义,回顾国内外研究现状,并概述论文的组织结构。
2. 相关技术介绍:详细介绍与本研究相关的技术,包括Java语言、B/S框架、SpringBoot框架、Vue技术和MySQL数据库。
3. 需求分析:对系统的功能需求和非功能需求进行分析,明确用户和管理员的需求,并进行可行性分析,包括技术、操作和经济可行性。
4. 系统设计:涵盖系统架构设计、系统模块设计,并进行数据库的概念设计与表设计。
5. 系统实现:具体描述各个功能模块的实现过程,展示系统如何根据需求进行开发。
6. 系统测试:阐述测试的目的,分析测试结果并得出结论,以验证系统的稳定性和功能完整性。
7. 总结:总结研究的主要成果和贡献,指出存在的不足及未来的研究方向。
第二章 关键技术
2.1 B/S框架
B/S(Browser/Server)架构是一种基于浏览器和服务器的应用架构模式。它以Web浏览器作为客户端,服务器端通过Web技术提供应用服务。客户端通过浏览器与服务器进行交互,用户无需安装专门的客户端应用程序,只需要通过互联网连接即可访问应用程序[1]。在B/S架构中,客户端主要承担用户界面的呈现和基本的输入输出功能,而核心的业务处理、数据存储等操作则由服务器端完成。这种架构的核心优势在于无需在每个客户端机器上安装或更新软件,只要用户的浏览器符合要求,就可以使用系统。
B/S(Browser/Server)架构是一种网络架构模型,其主要特点是客户端通过浏览器与服务器进行通信,所有的业务逻辑和数据处理都在服务器端完成,客户端仅负责展示数据[2]。B/S架构本质上是一种客户端-服务器模式的变体,它通过将传统的C/S(Client/Server)架构中的客户端功能移到浏览器中,简化了客户端的开发和维护工作。在B/S架构中,用户通过浏览器发送请求,浏览器负责展示从服务器获取的数据,服务器则处理请求并返回响应。该架构避免了安装和配置客户端软件的麻烦,也减少了对客户端硬件的依赖,适合于需要大规模部署和跨平台支持的应用系统。
2.2 SpringBoot框架
SpringBoot是一个用于简化Spring应用开发的开源框架,通过减少开发人员配置和依赖的复杂性,使得开发者能够快速构建基于Spring的生产级应用。SpringBoot基于Spring框架之上,提供了一种自配置的方式,使得开发者可以以最少的配置来启动和开发Spring应用[3]。它通过约定优于配置的原则,将常见的配置预设,使得开发人员能够聚焦于业务逻辑的实现,而不必过多关注繁琐的配置和环境搭建。
SpringBoot框架的核心特点之一是其自动配置功能。它能够根据项目中已存在的类和库,自动推断出开发环境的配置需求,减少了手动配置的工作量。SpringBoot还提供了嵌入式Web服务器支持(如Tomcat、Jetty等),使得应用可以以独立的Java应用形式运行,不再依赖外部的Web容器。这种特性使得SpringBoot特别适合于微服务架构的构建。SpringBoot还通过其提供的启动器(Starters)简化了常见功能的集成,例如数据库连接、消息队列、缓存、认证与授权等,从而提升了开发效率[4]。
2.3 Vue技术
Vue.js是一款用于构建用户界面的渐进式JavaScript框架,提供一种灵活而高效的方式来开发单页面应用(SPA)。Vue的设计理念是通过尽量简化开发过程,提供一种声明式的方式来构建用户界面[5]。Vue.js通过数据驱动的视图模型,允许开发者以声明式语法绑定数据与视图,使得应用的状态和界面表现更加简洁和可维护。它的核心思想是通过组件化开发将复杂的UI拆分为可重用的独立模块,从而提升了代码的模块化、可维护性和可扩展性。
Vue.js具备数据绑定和虚拟DOM的特性。响应式数据绑定意味着当数据变化时,Vue会自动更新与之绑定的DOM元素,从而实现视图的实时更新。虚拟DOM则是Vue.js的一种优化手段,通过将对DOM的操作抽象为一个虚拟的DOM树来提高性能,减少实际DOM操作的开销[6]。Vue还提供了丰富的插件和工具,如Vue Router用于路由管理,Vuex用于状态管理,方便开发者构建复杂的前端应用。Vue的灵活性和简洁性使其成为现代Web开发中常用的前端框架之一。
2.4 MySQL数据库
MySQL是一种开源的关系型数据库管理系统(RDBMS),基于SQL(结构化查询语言)进行数据操作。作为一个被广泛使用的数据库系统,MySQL具有高度的性能、可扩展性和可靠性。MySQL使用表格结构来存储数据,每个表由多个列和行组成,数据通过SQL查询语言进行操作[7]。MySQL支持多种数据类型,如整数、浮动小数、字符串、日期等,以满足不同应用场景对数据存储的需求。在实际应用中,MySQL通常用于存储和管理结构化数据,通过索引、视图、触发器等功能提升数据查询的效率和数据的完整性。
MySQL支持ACID事务特性(原子性、一致性、隔离性、持久性),确保数据库操作的可靠性和数据的一致性。它还支持多种存储引擎,其中InnoDB是最常用的存储引擎,具备事务支持、行级锁定和外键约束等特性,适用于高并发、高可靠性的数据存储需求。MySQL可以通过主从复制、分区和分库分表等技术实现横向扩展,以应对大规模数据存储和高负载的应用需求。MySQL还具有灵活的权限管理机制,支持用户角色管理、细粒度的权限控制等,保障数据的安全性。
2.5 Java语言
Java语言是一种广泛使用的高级编程语言,具有平台无关性、面向对象特性和丰富的标准库。Java通过Java虚拟机(JVM)实现跨平台运行,开发者可以编写一次代码,在任何支持JVM的环境中执行[8]。Java的面向对象特性使得代码复用和模块化变得更加容易,促进了软件的维护和扩展。Java支持多线程编程,允许开发者在同一程序中同时执行多个任务,提升了应用程序的性能。
Java语言的语法结构简洁且易于理解,吸引了大量开发者。Java的标准库包含数据结构、输入输出处理、网络编程等众多功能模块。这使得开发者在构建应用程序时能够高效利用已有工具,减少重复劳动。Java广泛应用于企业级应用、移动应用、Web开发和大数据处理等领域。
第三章 系统分析
3.1系统可行性分析
3.1.1技术可行性
技术可行性方面,高校监考管理系统基于成熟的Spring Boot和Java技术开发,这些技术拥有良好的社区支持和丰富的开发资源,确保了系统的稳定性和扩展性。采用贪心算法进行监考排课优化,能够高效地解决考场资源配置问题,保证系统在高并发情况下依然保持良好性能。此外,系统的模块化设计使得维护与升级变得简单易行,为后续功能扩展提供了坚实的技术保障。
3.1.2经济可行性
经济可行性上,该系统通过自动化手段显著减少了人工安排监考所需的时间和成本,降低了考试管理过程中可能出现的人为错误带来的额外开销。一次性投入开发费用后,长期来看可以大幅度降低运营成本,并且随着系统应用范围的扩大,单位成本将进一步降低。此外,提高考场资源利用率也能间接带来经济效益,减少了因资源浪费造成的经济损失
3.1.3操作可行性
操作可行性方面,系统界面设计简洁直观,用户无需复杂的培训即可快速上手使用。无论是学生查询考试信息、教师查看监考任务还是管理员进行后台管理,所有操作都可通过点击几下鼠标轻松完成。系统还提供了详细的操作指南和帮助文档,进一步降低了用户的使用门槛,提高了工作效率。
3.2系统性能需求分析
1.可用性需求
系统必须具备高可用性,以确保其在各种使用场景下能够稳定运行。为满足可用性要求,系统应当具备自恢复能力和冗余机制,避免因单点故障而导致的服务中断。具体而言,系统的部署架构应支持负载均衡和集群配置,通过多个实例的协作提高整体系统的可用性。系统应提供详尽的监控与告警机制,能够实时追踪系统运行状态,及时发现潜在问题并触发自动恢复操作或通知管理员。在用户体验方面,系统需要提供清晰的错误提示信息,并能够在发生异常时通过回滚操作或其他容错机制,保证用户的操作不受到严重影响。
2.可靠性需求
可靠性要求系统在长时间运行中保持稳定,能够有效应对各种可能的故障和压力。系统设计应支持高可用的数据库架构,采用数据库主从复制、分片等技术以实现数据的可靠存储与访问。应用层应具备容错能力,在面对硬件故障、网络中断等意外情况时,能够保持系统的正常服务或在故障恢复后迅速恢复数据和业务流程。系统应具备日志记录功能,能够全面记录操作过程和异常信息,从而为问题追踪与系统优化提供数据支持。系统的可靠性还需要通过压力测试和稳定性测试来验证,确保在大规模用户访问及高并发场景下能够正常运行,不发生崩溃或数据丢失现象。
3.安全性需求
系统的安全性需求必须得到高度重视,确保系统和用户数据的保密性、完整性和可用性。为实现数据安全,系统应采用加密技术,特别是在用户认证、敏感数据传输和存储过程中,采用SSL/TLS协议进行加密通信,确保数据在传输过程中不被窃取或篡改。系统应支持用户身份验证与授权管理,采用如OAuth、JWT等安全机制防止未授权访问。访问控制应细化到资源级别,确保不同角色的用户只能访问其权限范围内的功能。为了防止恶意攻击,系统还应加强对常见攻击方式(如SQL注入、XSS攻击、CSRF攻击等)的防护,通过输入验证、输出转义、会话管理等技术措施提高系统的安全性。系统应定期进行安全审计与漏洞扫描,及时发现并修补可能的安全漏洞,保障系统的长期安全运营。
3.2.1功能性分析
学生用户模块:
- 注册登录:学生用户可以通过提供的注册界面创建自己的账户,通过输入必要的个人信息如姓名、学号、邮箱等进行注册。注册成功后,学生可以使用自己的账户信息进行登录,登录后可以进入个人中心进行进一步的操作。
- 后台首页:学生用户登录后,首先会看到后台首页,首页上设有功能导航栏,方便用户快速访问不同的模块。点击图标可以查看或修改个人信息,包括但不限于姓名、学号、联系方式等,同时也可以在这里修改登录密码,以确保账户安全。
- 系统公告管理:学生用户可以在系统公告管理模块中查看最新的公告信息。通过查询功能,用户可以筛选出自己感兴趣的公告内容,点击任何一条公告的详情链接,可以查看该公告的详细内容和相关说明。
- 考场信息管理:在考场信息管理模块,学生用户可以查询考场的相关信息。通过输入特定的查询条件,如考试科目、考试时间等,可以快速找到对应的考场信息。每条考场信息都包含考场的详细位置、考场规则等,用户可以点击查看考场的详细信息。
- 考试安排管理:考试安排管理模块允许学生用户查看自己的考试时间表。通过查询功能,学生可以查看即将到来的考试安排,包括考试科目、考试时间、考试地点等。点击任何一条考试安排的详情,可以查看该考试的更多具体信息,如考试要求、携带物品等。
教师用户模块:
- 注册登录:教师可以通过注册功能创建个人账户,登录后进入系统进行各项教学管理任务。注册时需要填写必要的个人信息,登录则需要使用注册时设定的账号和密码。
- 后台首页:教师在登录后首先看到的是后台首页,首页上设有功能导航栏,方便教师快速访问不同的管理模块。此外,教师可以通过点击个人头像来查看或修改自己的个人信息和密码,确保账户安全。
- 系统公告管理:教师可以在此模块中查询系统公告,并查看公告的详细内容。系统公告通常用于发布教学相关的最新消息和通知。
- 考场信息管理:教师可以查询考场信息,并查看考场的详细设置。这包括考场的座位分布、考试时间等重要信息,确保考试安排的准确无误。
- 监考安排管理:教师可以查询监考安排,并查看监考任务的详细信息。此外,教师还可以查看监考安排,了解自己在各个考试时间段内的监考职责。
- 考试安排管理:教师可以查询考试安排,并查看考试的详细信息。考试安排管理是教师进行考试组织和管理的重要环节,包括考试时间、科目、考场等信息。
- 监考日志管理:教师可以在此模块中添加监考日志,并进行查询和查看详细信息。监考日志记录了教师在监考过程中的重要事件和观察,对于评估考试过程和监考质量具有重要作用。
管理员模块:
- 登录功能:管理员可以通过输入正确的用户名和密码来登录系统,确保只有授权的人员能够访问后台管理界面。
- 后台首页:在后台首页,管理员会看到一个功能导航栏,通过这个导航栏可以快速访问系统中的各个模块。点击头像可以查看和修改个人信息,包括但不限于用户名、密码以及其他个人资料。
- 系统用户管理:管理员可以在此模块中添加新的用户,包括管理员、学生用户和教师用户。同时,管理员也可以对现有用户进行删除和查询操作,以及查看用户的详细信息。
- 系统公告管理:此模块允许管理员发布新的系统公告,并且可以对已有的公告进行删除和查询。管理员还可以查看每条公告的详细内容。
- 考场信息管理:管理员可以添加新的考场信息,包括考场的位置、容量等,并且可以对现有的考场信息进行删除和查询操作。同时,管理员也可以查看考场信息的详细内容。
- 监考安排管理:在这个模块中,管理员可以添加监考人员的安排信息,并且可以对现有的安排进行删除和查询。管理员还可以查看监考安排的详细信息。为了高效地进行监考安排,系统使用了贪心算法来随机排课,以确保监考工作的公平性和合理性。
- 考试安排管理:管理员可以添加新的考试安排,包括考试时间、科目等信息,并且可以对现有的考试安排进行删除和查询操作。管理员还可以查看考试安排的详细内容。
- 监考日志管理:此模块允许管理员记录和管理监考日志,包括添加新的日志条目、删除和查询现有的日志。管理员还可以查看监考日志的详细信息。
- 权限管理:在权限管理模块中,管理员可以设置和调整不同用户角色的权限,确保每个用户只能访问他们被授权的系统功能和数据。
3.2.2系统用例分析

高校监考管理系统的完整UML用例图分别是图3-1、3-2、3-3。
学生用户角色用例如下图所示。
图3-1高校监考管理系统学生用户角色用例图
教师用户角色用例如下图所示。

图3-2高校监考管理系统教师用户角色用例图
管理员角色用例如下图所示。

图3-3高校监考管理系统管理员角色用例图
3.3系统总体流程设计
3.3.1数据开发流程
系统开发流程的主要步骤,从需求分析到系统完成的全过程。流程包括需求分析、总体设计(结构、功能、数据)、详细设计(模块、编码)、模块整合与调用,以及测试、扩展和完善,最终完成系统的开发。本系统的开发流程如下图所示

图3-4系统开发流程图
3.3.2用户登录流程
用户输入用户名和密码后,系统先检查输入是否为空,再验证用户名是否存在,若存在则通过用户名获取密码并校验。若密码正确则登录成功,否则提示密码错误。若用户名不存在或无法登录,提示用户操作无效。如下图所示。

图3-5登录流程图
3.3.3系统操作流程
用户首先进入系统登录界面,输入用户名和密码后,系统验证信息是否正确。若验证失败,返回登录界面重新输入,若验证成功,则进入功能界面,执行相应功能处理后结束操作流程。操作流程如下图所示。

图3-6系统操作流程图
3.3.4添加信息流程
管理员可以添加信息,用户添加可以自己权限内的信息,输入信息后,要想利用这个软件来进行系统的安全管理,首先需要登录到该软件中。添加信息流程如下图所示。

图3-7添加信息流程图
3.3.5修改信息流程
用户首先选择需要修改的记录,输入修改后的数据,系统判断输入数据是否合法。若数据不合法,提示重新输入,若数据合法,则将修改后的数据写入数据库,完成操作后流程结束。修改信息流程图如下图所示。

图3-8修改信息流程图
3.3.6删除信息流程
用户选择需要删除的记录后,系统判断是否确认删除。若未确认,返回选择环节,若确认删除,则更新数据库,删除对应记录,完成操作后流程结束。删除信息流程图如下图所示。

图3-9删除信息流程图
第四章 总体设计
本章主要讨论的内容包括高校监考管理系统的系统结构设计、功能模块设计、数据库系统设计。
4.1系统架构设计
系统采用SpringBoot 框架开发,该系统分为VIEW层、Controller层、Model层、DAO层和持久化数据存储层,VIEW层支持电脑浏览器访问系统。VIEW 层与 Controller 层紧密结合并系协同工作,共同完成前台页面的数据展示;Controller层为控制层,通过接收前端请求的参数进行业务处理,返回指定的路径或数据;Model层主要是服务层,用于业务逻辑处理;DAO 和持久化层,主要用于访问数据库和持久化数据[9]。整个系统架构如图下所示。

图4-1系统架构图
4.2系统模块设计
在上一章节中主要对系统的功能性需求和非功能性需求进行分析,并且根据需求分析了本高校监考管理系统中的用例。那么接下来就要开始对本高校监考管理系统的架构、主要功能和数据库开始进行设计。高校监考管理系统根据前面章节的需求分析得出,高校监考管理系统的功能模块图如下图所示。

图4-2高校监考管理系统功能模块图
4.3数据库设计
数据库设计一般包括需求分析、概念模型设计、数据库表建立三大过程,其中需求分析前面章节已经阐述,概念模型设计有概念模型和逻辑结构设计两部分。
4.3.1数据库概念结构设计
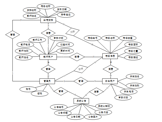
下面是整个高校监考管理系统中主要的数据库表总E-R实体关系图。

图4-3高校监考管理系统总E-R关系图
4.3.2数据库逻辑结构设计
通过上一小节中高校监考管理系统中总E-R关系图上得出一共需要创建多个数据表。在此主要罗列几个主要的数据库表结构设计。
| 编号 | 字段名 | 类型 | 长度 | 是否非空 | 是否主键 | 注释 |
| 1 | token_id | int | 是 | 是 | 临时访问牌ID | |
| 2 | token | varchar | 64 | 否 | 否 | 临时访问牌 |
| 3 | info | text | 65535 | 否 | 否 | 信息 |
| 4 | maxage | int | 是 | 否 | 最大寿命:默认2小时 | |
| 5 | create_time | timestamp | 是 | 否 | 创建时间 | |
| 6 | update_time | timestamp | 是 | 否 | 更新时间 | |
| 7 | user_id | int | 是 | 否 | 用户编号 |
表 4-2-auth(用户权限管理)
| 编号 | 字段名 | 类型 | 长度 | 是否非空 | 是否主键 | 注释 |
| 1 | auth_id | int | 是 | 是 | 授权ID | |
| 2 | user_group | varchar | 64 | 否 | 否 | 用户组 |
| 3 | mod_name | varchar | 64 | 否 | 否 | 模块名 |
| 4 | table_name | varchar | 64 | 否 | 否 | 表名 |
| 5 | page_title | varchar | 255 | 否 | 否 | 页面标题 |
| 6 | path | varchar | 255 | 否 | 否 | 路由路径 |
| 7 | parent | varchar | 64 | 否 | 否 | 父级菜单 |
| 8 | parent_sort | int | 是 | 否 | 父级菜单排序 | |
| 9 | position | varchar | 32 | 否 | 否 | 位置 |
| 10 | mode | varchar | 32 | 是 | 否 | 跳转方式 |
| 11 | add | tinyint | 是 | 否 | 是否可增加 | |
| 12 | del | tinyint | 是 | 否 | 是否可删除 | |
| 13 | set | tinyint | 是 | 否 | 是否可修改 | |
| 14 | get | tinyint | 是 | 否 | 是否可查看 | |
| 15 | field_add | text | 65535 | 否 | 否 | 添加字段 |
| 16 | field_set | text | 65535 | 否 | 否 | 修改字段 |
| 17 | field_get | text | 65535 | 否 | 否 | 查询字段 |
| 18 | table_nav_name | varchar | 500 | 否 | 否 | 跨表导航名称 |
| 19 | table_nav | varchar | 500 | 否 | 否 | 跨表导航 |
| 20 | option | text | 65535 | 否 | 否 | 配置 |
| 21 | create_time | timestamp | 是 | 否 | 创建时间 | |
| 22 | update_time | timestamp | 是 | 否 | 更新时间 |
表 4-3-code_token(验证码)
| 编号 | 字段名 | 类型 | 长度 | 是否非空 | 是否主键 | 注释 |
| 1 | code_token_id | int | 是 | 是 | 验证码ID | |
| 2 | token | varchar | 255 | 否 | 否 | 令牌 |
| 3 | code | varchar | 255 | 否 | 否 | 验证码 |
| 4 | expire_time | timestamp | 是 | 否 | 失效时间 | |
| 5 | create_time | timestamp | 是 | 否 | 创建时间 | |
| 6 | update_time | timestamp | 是 | 否 | 更新时间 |
表 4-4-examination_arrangement(考试安排)
| 编号 | 字段名 | 类型 | 长度 | 是否非空 | 是否主键 | 注释 |
| 1 | examination_arrangement_id | int | 是 | 是 | 考试安排ID | |
| 2 | examination_room_name | varchar | 64 | 否 | 否 | 考场名称 |
| 3 | examination_subjects | varchar | 64 | 否 | 否 | 考试科目 |
| 4 | examination_time | datetime | 否 | 否 | 考试时间 | |
| 5 | examination_duration | varchar | 64 | 否 | 否 | 考试时长 |
| 6 | examination_notice | text | 65535 | 否 | 否 | 考试须知 |
| 7 | create_time | datetime | 是 | 否 | 创建时间 | |
| 8 | update_time | timestamp | 是 | 否 | 更新时间 |
表 4-5-exam_information(考场信息)
| 编号 | 字段名 | 类型 | 长度 | 是否非空 | 是否主键 | 注释 |
| 1 | exam_information_id | int | 是 | 是 | 考场信息ID | |
| 2 | examination_room_number | varchar | 64 | 是 | 是 | 考场编号 |
| 3 | examination_room_name | varchar | 64 | 否 | 否 | 考场名称 |
| 4 | examination_room_capacity | varchar | 64 | 否 | 否 | 考场容量 |
| 5 | area_of_examination_room | varchar | 64 | 否 | 否 | 考场面积 |
| 6 | location_of_examination_room | varchar | 64 | 否 | 否 | 考场位置 |
| 7 | exam_description | text | 65535 | 否 | 否 | 考场描述 |
| 8 | create_time | datetime | 是 | 否 | 创建时间 | |
| 9 | update_time | timestamp | 是 | 否 | 更新时间 |
表 4-6-hits(用户点击)
| 编号 | 字段名 | 类型 | 长度 | 是否非空 | 是否主键 | 注释 |
| 1 | hits_id | int | 是 | 是 | 点赞ID | |
| 2 | user_id | int | 是 | 否 | 点赞人 | |
| 3 | create_time | timestamp | 是 | 否 | 创建时间 | |
| 4 | update_time | timestamp | 是 | 否 | 更新时间 | |
| 5 | source_table | varchar | 255 | 否 | 否 | 来源表 |
| 6 | source_field | varchar | 255 | 否 | 否 | 来源字段 |
| 7 | source_id | int | 是 | 否 | 来源ID |
表 4-7-invigilation_arrangement(监考安排)
| 编号 | 字段名 | 类型 | 长度 | 是否非空 | 是否主键 | 注释 |
| 1 | invigilation_arrangement_id | int | 是 | 是 | 监考安排ID | |
| 2 | arrangement_name | varchar | 64 | 否 | 否 | 安排名称 |
| 3 | release_date | date | 否 | 否 | 发布日期 | |
| 4 | examination_room_name | varchar | 64 | 否 | 否 | 考场名称 |
| 5 | teachers_name | varchar | 64 | 否 | 否 | 教师姓名 |
| 6 | remarks | varchar | 64 | 否 | 否 | 排考备注 |
| 7 | scheduling_number | int | 是 | 否 | 单日最多排次数 | |
| 8 | scheduling_period | enum | 1 | 是 | 否 | 周期 |
| 9 | scheduling_date_options | text | 65535 | 否 | 否 | 时间设置 |
| 10 | timetable | text | 65535 | 否 | 否 | 排期表 |
| 11 | create_time | datetime | 是 | 否 | 创建时间 | |
| 12 | update_time | timestamp | 是 | 否 | 更新时间 |
表 4-8-invigilation_log(监考日志)
| 编号 | 字段名 | 类型 | 长度 | 是否非空 | 是否主键 | 注释 |
| 1 | invigilation_log_id | int | 是 | 是 | 监考日志ID | |
| 2 | log_name | varchar | 64 | 否 | 否 | 日志名称 |
| 3 | teacher_user | int | 否 | 否 | 教师用户 | |
| 4 | teachers_name | varchar | 64 | 否 | 否 | 教师姓名 |
| 5 | teachers_work_number | varchar | 64 | 否 | 否 | 教师工号 |
| 6 | log_date | date | 否 | 否 | 日志日期 | |
| 7 | log_contents | text | 65535 | 否 | 否 | 日志内容 |
| 8 | create_time | datetime | 是 | 否 | 创建时间 | |
| 9 | update_time | timestamp | 是 | 否 | 更新时间 |
表 4-9-student_users(学生用户)
| 编号 | 字段名 | 类型 | 长度 | 是否非空 | 是否主键 | 注释 |
| 1 | student_users_id | int | 是 | 是 | 学生用户ID | |
| 2 | student_name | varchar | 64 | 否 | 否 | 学生姓名 |
| 3 | student_gender | varchar | 64 | 否 | 否 | 学生性别 |
| 4 | student_phone | varchar | 16 | 否 | 否 | 学生电话 |
| 5 | student_number | varchar | 64 | 是 | 是 | 学生学号 |
| 6 | examine_state | varchar | 16 | 是 | 否 | 审核状态 |
| 7 | user_id | int | 是 | 否 | 用户ID | |
| 8 | create_time | datetime | 是 | 否 | 创建时间 | |
| 9 | update_time | timestamp | 是 | 否 | 更新时间 |
表 4-10-system_bulletin(系统公告)
| 编号 | 字段名 | 类型 | 长度 | 是否非空 | 是否主键 | 注释 |
| 1 | system_bulletin_id | int | 是 | 是 | 系统公告ID | |
| 2 | announcement_number | varchar | 64 | 否 | 否 | 公告编号 |
| 3 | announcement_title | varchar | 64 | 否 | 否 | 公告标题 |
| 4 | announcement_date | date | 否 | 否 | 公告日期 | |
| 5 | announcement_picture | varchar | 255 | 否 | 否 | 公告图片 |
| 6 | announcement_content | text | 65535 | 否 | 否 | 公告内容 |
| 7 | create_time | datetime | 是 | 否 | 创建时间 | |
| 8 | update_time | timestamp | 是 | 否 | 更新时间 |
表 4-11-teacher_user(教师用户)
| 编号 | 字段名 | 类型 | 长度 | 是否非空 | 是否主键 | 注释 |
| 1 | teacher_user_id | int | 是 | 是 | 教师用户ID | |
| 2 | teachers_name | varchar | 64 | 否 | 否 | 教师姓名 |
| 3 | gender_of_teachers | varchar | 64 | 否 | 否 | 教师性别 |
| 4 | teachers_telephone | varchar | 16 | 否 | 否 | 教师电话 |
| 5 | teachers_work_number | varchar | 64 | 是 | 是 | 教师工号 |
| 6 | examine_state | varchar | 16 | 是 | 否 | 审核状态 |
| 7 | user_id | int | 是 | 否 | 用户ID | |
| 8 | create_time | datetime | 是 | 否 | 创建时间 | |
| 9 | update_time | timestamp | 是 | 否 | 更新时间 |
表 4-12-upload(文件上传)
| 编号 | 字段名 | 类型 | 长度 | 是否非空 | 是否主键 | 注释 |
| 1 | upload_id | int | 是 | 是 | 上传ID | |
| 2 | name | varchar | 64 | 否 | 否 | 文件名 |
| 3 | path | varchar | 255 | 否 | 否 | 访问路径 |
| 4 | file | varchar | 255 | 否 | 否 | 文件路径 |
| 5 | display | varchar | 255 | 否 | 否 | 显示顺序 |
| 6 | father_id | int | 否 | 否 | 父级ID | |
| 7 | dir | varchar | 255 | 否 | 否 | 文件夹 |
| 8 | type | varchar | 32 | 否 | 否 | 文件类型 |
表 4-13-user(用户账户)
| 编号 | 字段名 | 类型 | 长度 | 是否非空 | 是否主键 | 注释 |
| 1 | user_id | int | 是 | 是 | 用户ID | |
| 2 | state | smallint | 是 | 否 | 账户状态:(1可用|2异常|3已冻结|4已注销) | |
| 3 | user_group | varchar | 32 | 否 | 否 | 所在用户组 |
| 4 | login_time | timestamp | 是 | 否 | 上次登录时间 | |
| 5 | phone | varchar | 11 | 否 | 否 | 手机号码 |
| 6 | phone_state | smallint | 是 | 否 | 手机认证:(0未认证|1审核中|2已认证) | |
| 7 | username | varchar | 16 | 是 | 否 | 用户名 |
| 8 | nickname | varchar | 16 | 否 | 否 | 昵称 |
| 9 | password | varchar | 64 | 是 | 否 | 密码 |
| 10 | | varchar | 64 | 否 | 否 | 邮箱 |
| 11 | email_state | smallint | 是 | 否 | 邮箱认证:(0未认证|1审核中|2已认证) | |
| 12 | avatar | varchar | 255 | 否 | 否 | 头像地址 |
| 13 | open_id | varchar | 255 | 否 | 否 | 针对获取用户信息字段 |
| 14 | create_time | timestamp | 是 | 否 | 创建时间 |
表 4-14-user_group(用户组)
| 编号 | 字段名 | 类型 | 长度 | 是否非空 | 是否主键 | 注释 |
| 1 | group_id | mediumint | 是 | 是 | 用户组ID | |
| 2 | display | smallint | 是 | 否 | 显示顺序 | |
| 3 | name | varchar | 16 | 是 | 否 | 名称 |
| 4 | description | varchar | 255 | 否 | 否 | 描述 |
| 5 | source_table | varchar | 255 | 否 | 否 | 来源表 |
| 6 | source_field | varchar | 255 | 否 | 否 | 来源字段 |
| 7 | source_id | int | 是 | 否 | 来源ID | |
| 8 | register | smallint | 否 | 否 | 注册位置 | |
| 9 | create_time | timestamp | 是 | 否 | 创建时间 | |
| 10 | update_time | timestamp | 是 | 否 | 更新时间 |
第五章 系统详细设计与实现
5.1登录模块
高校监考管理系统中注册或的用户是可以通过自己的用户名+密码进行登录的,当用户输入完整的自己的用户名+密码信息并点击“登录”按钮后,将会首先验证输入的有没有空数据,再次验证输入的用户名+密码和数据库中当前保存的用户信息是否一致,只有在一致后将会登录成功并自动跳转到高校监考管理系统的后台首页中,否则将会提示相应错误信息,登录模块如下图所示。

图5-1登录模块图
5.2学生用户功能模块
5.2.1系统公告管理模块
学生可通过系统公告管理模块查询最新的考试通知和其他重要信息。每个公告都附有详情链接,点击后可以查看完整内容。这保证了学生能够及时获取官方发布的各类消息,有助于做好充分准备应对即将到来的考试或其他教育活动。模块如下图所示:

图5-2系统公告管理模块图
5.2.2考场信息管理模块
在考场信息管理部分,学生能查询具体的考场信息详情,包括考场位置、考场面积等关键信息。这些数据对于考生来说至关重要,因为它们直接影响到考生能否顺利找到自己的考场。通过清晰直观的信息展示,减轻了考生寻找考场的压力,提升了考试体验。模块如下图所示。

图5-3考场信息管理模块图
5.3教师用户功能模块
5.3.1监考安排管理模块
监考安排管理模块让教师能够查看自己负责的具体监考任务安排,包括日期、时间和考场位置等详细信息。此外,还提供了查看其他监考人员分配情况的功能,促进监考工作的协调配合。这为教师提供了全面的任务概览,确保监考工作得以顺利执行。模块如下图所示。

图5-4监考安排管理查看排课模块图
5.3.2监考日志管理模块
教师可以在监考日志管理中添加新的监考记录,或者查询以往的监考日志详情。每次监考结束后,教师都可以在此记录监考期间发生的特殊情况或问题,作为日后改进工作的参考依据。该功能增强了监考工作的透明度和可追溯性。模块如下图所示。

图5-5监考日志管理添加模块图
5.4管理员功能模块
5.4.1考试安排管理模块
考试安排管理允许管理员对考试日程进行全面掌控,包括增加新的考试安排、移除已取消的考试或查询现有的考试安排详情。这一模块是确保考试活动有序开展的核心,管理员可以根据实际情况灵活调整考试时间表,满足不同课程和学生的需求。模块如下图所示。

图5-6考试安排管理添加模块图
5.4.2系统用户模块
管理员拥有对学生用户、教师用户以及其它管理员的完全管理权限,包括添加新用户、删除不再需要的账户以及查询现有用户的详细信息。这不仅有助于维护系统的用户群体,还能根据实际需求调整用户角色与权限,确保系统资源得到合理分配与利用。流程图如下所示。

图5-7系统用户流程图
系统用户模块如下图所示。

图5-8系统用户模块图
5.4.3系统公告管理模块
在系统公告管理模块中,管理员可以发布公告、编辑现有公告内容或删除过期公告。每个公告都附有详情页,供管理员查看公告的具体内容及其影响范围。这一功能对于及时传达重要信息给全体师生至关重要,保证了信息传递的效率和准确性。模块如下图所示。

图5-9系统公告管理添加模块图
5.4.4考场信息管理模块
管理员可以通过考场信息管理模块添加新的考场信息、更新现有考场的数据或者删除不再使用的考场记录。此外,管理员还可以查询并查看详情,了解每个考场的具体配置情况。这种全面而细致的管理方式有助于优化考场资源配置,确保每次考试都能顺利进行。模块如下图所示。

图5-10考场信息管理添加模块图
5.4.5监考安排管理模块
借助监考安排管理模块,管理员不仅能添加、删除或查询监考任务,还能使用贪心算法随机排课来制定合理的监考计划。此功能考虑到了监考人员的工作负荷平衡,提高了监考安排的科学性和公平性。管理员还可以查看具体的监考安排详情,确保每项任务都被正确分配。模块如下图所示。

图5-11监考安排管理添加模块图
第六章 系统测试
6.1系统测试的目的
测试的主要目的是确保系统的功能和性能满足预期的需求,同时识别和修复潜在的缺陷。通过系统测试,可以验证各个功能模块的正确性和稳定性,确保系统在不同使用场景下的表现符合设计要求。测试目的包括确认系统功能的完整性、验证数据处理的准确性、评估系统的性能和安全性。测试还可以提高用户满意度,保证用户在使用系统时获得流畅和可靠的体验。通过全面的测试,可以降低后期维护成本,减少系统上线后出现故障的风险,从而保障系统的长期稳定运行。
6.2测试方法
在本系统中,测试方法主要依赖于测试用例的设计与执行。测试用例是根据系统需求文档编写的,覆盖所有功能模块及其边界情况。每个测试用例包含输入数据、预期结果和实际结果的对比,以验证系统的功能是否按预期工作。
常见的测试用例包括功能测试用例、边界测试用例和异常测试用例[10]。功能测试用例针对系统的各项功能进行验证;边界测试用例则侧重于输入数据的边界条件,验证系统在极端情况下是否能够稳定运行;异常测试用例则用于验证系统在处理错误输入或异常情况时的反应。本文选择功能测试用例进行系统测试。
在测试执行过程中,记录每个用例的执行结果,并根据实际结果与预期结果的对比,判断系统是否存在缺陷。通过系统化的测试用例执行,可以有效提高测试的覆盖率和效率,为系统的最终上线提供保障。
6.3测试用例
6.3.1用户登录功能测试
表6-1 用户登录功能测试表
| 用例名称 | 用户登录系统 |
| 目的 | 测试用户通过正确的用户名和密码可否登录功能 |
| 前提 | 未登录的情况下 |
| 测试流程 | 1) 进入登录页面 2) 输入正确的用户名和密码 |
| 预期结果 | 用户名和密码正确的时候,跳转到登录成功界面,反之则显示错误信息,提示重新输入 |
| 实际结果 | 实际结果与预期结果一致 |
6.3.2创建数据测试
在系统中,创建功能也是基础功能之一,因此创建功能的测试很有代表性。在此章节主要列举在创建时各种情况下系统结果的测试。由于系统涉及创建功能操作过多,因此将多处统称创建功能。
创建数据用例如表6-2 所示。
表6-2 创建数据测试用例
| 测试用例编号 | YL_05 | |
| 测试用例名称 | 系统使用者进行创建数据 | |
| 测试用例描述 | 使用者输入要创建的数据 | |
| 系统入口 | 浏览器 | |
| 步骤 | 预期结果 | 实际结果 |
| 输入完整并且格式正确的数据 | 提示“创建成功”,并显示所有数据 | 预期结果 |
| 核心位置数据但非必要位置不输入数据 | 提示“创建成功”,并显示所有数据 | 预期结果 |
| 核心数据位置不输入数据 | 提示“创建失败” | 预期结果 |
6.3.3修改数据测试
在系统中,修改功能是系统主要实现功能,因此修改功能的测试很有代表性。在此章节主要列举在修改时各种情况下系统结果的测试。由于系统涉及修改功能操作过多,因此将多处数据表记录修改和状态修改统称修改功能。
修改数据用例如表6-3所示。
表6-3 修改数据测试用例
| 测试用例编号 | YL_06 | |
| 测试用例名称 | 系统使用者进行修改数据 | |
| 测试用例描述 | 使用者对可修改的数据项进行修改 | |
| 系统入口 | 浏览器 | |
| 步骤 | 预期结果 | 实际结果 |
| 将现有数据修改成正确的数据 | 提示“修改成功”,并显示所有数据 | 预期结果 |
| 将现有数据修改成错误的数据 | 提示“修改失败” | 预期结果 |
6.3.4查询数据测试
在系统中,查询功能是使用系统使用最多也是最基础的功能,因此查询功能的测试很有代表性。在此章节主要列举在查询时各种情况下系统结果的测试。
查询数据用例如表6-4所示。
表6-4 查询数据测试用例
| 测试用例编号 | YL_05 | |
| 测试用例名称 | 系统使用者进行查询数据 | |
| 测试用例描述 | 全部查询以及输入关键词查询 | |
| 系统入口 | 浏览器 | |
| 步骤 | 预期结果 | 实际结果 |
| 界面自动查询全部 | 显示对应所有记录 | 预期结果 |
| 输入已存在且能匹配成功的关键字 | 显示所查询到的数据 | 预期结果 |
| 输入不存在的关键字 | 显示数据界面为空 | 预期结果 |
6.4测试结果
在本次测试的过程主要针对所有功能下的添加操作,修改操作和删除操作,并以真实数据一一进行相关功能项目的输入,最终能够保证每个项目涉及的功能都能够正常运行,因此能够保证本次设计的,已实现的功能能够正常运行并且相关数据库的信息也同样保证正确。
高校监考管理系统通过采用Spring Boot和Java技术,成功实现了对考试相关资源的高效管理。系统为学生用户、教师用户以及管理员提供了全面的功能支持,包括注册登录、个人信息管理、系统公告管理、考场信息管理、考试安排管理和监考安排管理等。特别是对于管理员而言,系统不仅支持基本的信息管理,还能利用贪心算法进行监考排课,优化了监考人员的工作分配,提高了考场资源利用率。整个开发过程强调用户体验与功能实用性,确保各类型用户均能便捷地使用系统完成所需操作。
在项目实施过程中,获得了宝贵的经验与知识。学习并掌握了Spring Boot框架的使用,理解了如何构建稳定且可扩展的应用程序。通过解决实际问题,如如何有效处理高并发请求、如何设计合理的数据结构以适应复杂的业务逻辑等,提升了编程技能和解决问题的能力。同时,深入了解到教育领域内信息化管理的重要性,体会到信息技术在提升工作效率、优化资源配置方面的巨大潜力。
展望未来,随着教育规模不断扩大和技术进步,监考管理系统需要持续改进与升级。可以进一步集成先进的安全机制,保护用户隐私和系统数据的安全;考虑引入更多智能化功能,如基于大数据分析的考场资源预测,提前预警可能出现的问题,帮助管理者做出更明智的决策。此外,增强系统的兼容性和灵活性,使其能够与其他教育管理系统无缝对接,形成更加完善的信息生态体系。通过不断的技术创新和完善,期望该系统能在更多教育机构中得到应用,推动教育管理向更高层次发展。最终,实现教育资源的最优化配置,为师生提供更加公平公正的学习与工作环境,促进教育质量的整体提升。在这个过程中,关注用户反馈,持续优化用户体验,确保系统始终符合用户需求和发展趋势。
- 刘江涛,王亮亮,吴庆茹,等.基于B/S模式的铁路勘测设计案例信息化管理系统设计与实现[J].铁路计算机应用,2021,30(03):32-35.
- 张丹丹,李弘.基于B/S架构的办公管理系统设计与开发[J].铁路通信信号工程技术,2024,21(09):44-48+106.
- 王志亮,纪松波.基于SpringBoot的Web前端与数据库的接口设计[J].工业控制计算机,2023,36(03):51-53.
- 熊永平.基于SpringBoot框架应用开发技术的分析与研究[J].电脑知识与技术,2021,15(36):76-77.
- 赵媛.基于Vue的Web系统前端性能优化分析[J].电脑编程技巧与维护,2024,(09):44-46.
- 秦冬.浅析Vue框架在前端开发中的应用[J].信息与电脑(理论版),2024,36(13):61-63.
- 李艳杰.MySQL数据库下存储过程的综合运用研究[J].现代信息科技,2023,7(11):80-82+88.
- 尹应荆.JAVA编程语言在计算机软件开发中的应用[J].石河子科技,2023,(05):45-47.
- 陈倩怡,何军.Vue+Springboot+MyBatis技术应用解析[J].电脑编程技巧与维护,2020,(01):14-15+28.
- 李俊萌.计算机软件测试技术与开发应用策略分析[J].信息记录材料,2023,24(03):50-52.
- Java Sunrise Coffee: Better Beans, and Better Coffee [J]. M2 Presswire, 2025,
- Salunke V S ,Ouda A . A Performance Benchmark for the PostgreSQL and MySQL Databases [J]. Future Internet, 2024, 16 (10): 382-382.
- Shao W ,Liu K . Design and Implementation of Online Ordering System Based on SpringBoot [J]. Journal of Big Data and Computing, 2024, 2 (3):
- 孙冬,王恒厂,耿习琴,等.高校监考队伍建设与管理的探讨[J].科技风,2023,(02):138-140.
- 王礼超.人事考试监考人员管理现状及改进思路[J].四川劳动保障,2022,(03):30.
- 周永政,刘莎莎,姜红花.基于SSM框架的监考安排管理系统设计与实现[J].电脑知识与技术,2021,17(20):59-60+66.
- 陈洁.基于MySQL的高校监考管理系统的数据库设计[J].襄阳职业技术学院学报,2020,19(05):89-91.
- 张春雨.大规模在线考试考务综合管理系统的设计与实现[D].哈尔滨工业大学,2020.
- 黄晨.社会化考试监考人员管理系统的设计与实现[D].湖北工业大学,2018.
- 王爽,张海军.基于web的期末考试监考管理系统的设计与实现[J].价值工程,2018,37(22):189-191.
高校监考管理系统设计与实现工作已结束,虽然过程中充满挑战,但内心充满自豪和满足。感谢大学四年间教导我的所有老师,他们的专业知识与人生智慧让我成长为能独立完成系统的学生。特别感谢指导老师,他耐心解答疑惑,引导我解决问题,提升自主解决能力。室友和同学们的宝贵建议和支持也让我取得长足进步。未来,我将继续努力追求卓越,不辜负所学所悟和老师期望。坚信坚定信念和不懈努力,未来定能取得更辉煌成就。期待更美好未来!
此外,高校监考管理系统设计与实现不仅是技术挑战,挫折和困难是成长的垫脚石,让我更深入理解问题,精确找到解决方案。每次解决问题,都感到满足和自豪。
对于未来,我充满期待和信心。无论道路多崎岖,只要保持坚定信念,持续努力,定能取得更大成就。期待将知识和技能运用到实际中,为社会做出更大贡献。
最后,感谢所有帮助和支持我的人。你们的教诲、鼓励和支持让我有今天的成就。我会继续努力,不辜负期望,为实现更美好的未来而奋斗。
代码:
修改数据代码如下:
@PostMapping("/set")
@Transactional
public Map<String, Object> set(HttpServletRequest request) throws IOException {
service.update(service.readQuery(request), service.readConfig(request), service.readBody(request.getReader()));
return success(1);
}
删除一条数据代码如下:
@RequestMapping(value = "/del")
@Transactional
public Map<String, Object> del(HttpServletRequest request) {
service.delete(service.readQuery(request), service.readConfig(request));
return success(1);
}
public void delete(Map<String,String> query,Map<String,String> config){
QueryWrapper wrapper = new QueryWrapper<E>();
toWhereWrapper(query, "0".equals(config.get(FindConfig.GROUP_BY)),wrapper);
baseMapper.delete(wrapper);
log.info("[{}] - 删除操作:{}",wrapper.getSqlSelect());
}
通过请求的参数获取列表数据,代码如下:
@RequestMapping("/get_list")
public Map<String, Object> getList(HttpServletRequest request) {
Map<String, Object> map = service.selectToPage(service.readQuery(request), service.readConfig(request));
return success(map);
}
获取某个组下面的数量,代码如下:
@RequestMapping(value = {"/count_group", "/count"})
public Map<String, Object> count(HttpServletRequest request) {
Integer value= service.selectSqlToInteger(service.groupCount(service.readQuery(request), service.readConfig(request)));
return success(value);
}
登录页代码如下:
/**
* 登录
* @param data
* @param httpServletRequest
* @return
*/
@PostMapping("login")
public Map<String, Object> login(@RequestBody Map<String, String> data, HttpServletRequest httpServletRequest) {
log.info("[执行登录接口]");
String username = data.get("username");
String email = data.get("email");
String phone = data.get("phone");
String password = data.get("password");
List resultList = null;
Map<String, String> map = new HashMap<>();
if(username != null && "".equals(username) == false){
map.put("username", username);
resultList = service.selectBaseList(service.select(map, new HashMap<>()));
}
else if(email != null && "".equals(email) == false){
map.put("email", email);
resultList = service.selectBaseList(service.select(map, new HashMap<>()));
}
918

被折叠的 条评论
为什么被折叠?



