目 录
摘 要
随着信息技术的迅速发展,高校实验室管理的现代化和信息化需求日益增加。商洛学院经管学院积极应对这一趋势,建设了一个专门针对实验室管理的高效、便捷的网站系统。此系统不仅提升了实验室资源的利用率,还极大地优化了学生、教师及实验室人员之间的沟通与合作方式。
该实验室网站基于Spring Boot和Java技术构建,采用MySQL数据库进行数据存储,确保系统的高效稳定运行。系统集成了多种功能模块,包括在线考试、公告信息发布、新闻资讯浏览、智能AI助手、实验室借用等面向学生的功能;对于实验室人员,则提供了设备管理、实验成果展示、成员管理等功能。教师用户能够方便地进行试卷统计分析、实验记录报告管理等操作。管理员拥有最高权限,可以对整个系统进行全方位的管理和维护,如用户管理、设备借用归还审批、材料采购领用报废等流程的监控。通过这些功能,系统有效支持了教学科研活动的顺利开展。
关键词:商洛学院经管学院实验室网站;SpringBoot框架;Java语言
With the rapid development of information technology, the demand for modernization and informatization in university laboratory management is increasing. The School of Economics and Management at Shangluo University actively responded to this trend by building an efficient and convenient website system specifically for laboratory management. This system not only enhances the utilization rate of laboratory resources but also significantly optimizes communication and collaboration among students, teachers, and laboratory staff.
The laboratory website is built on Spring Boot and Java technologies, using MySQL for data storage to ensure the system operates efficiently and stably. The system integrates various functional modules, including online exams, announcement information release, news browsing, intelligent AI assistants, and laboratory borrowing services for students; it also provides equipment management, experimental result display, and member management functions for laboratory staff. Teacher users can conveniently perform operations such as test paper statistics and analysis, and experiment record report management. Administrators have the highest privileges and can manage and maintain the entire system comprehensively, including user management, equipment borrowing and return approval, material procurement, issuance, and disposal processes. Through these features, the system effectively supports the smooth conduct of teaching and research activities.
Key words: Shangluo University School of Economics and Management laboratory website; SpringBoot framework; Java language
第一章 绪 论
1.1研究目的及意义
随着信息技术的迅猛发展,高校实验室的传统管理模式面临着前所未有的挑战。手工记录和管理方式效率低下,容易出错,难以满足现代教育和科研活动的需求。针对这些问题,商洛学院经管学院积极探索新的解决方案,通过建设一个集成化的实验室网站系统来提升管理水平。该系统不仅有助于提高实验设备利用率,还能优化资源配置,增强信息透明度,促进师生之间的互动与合作。这种转变对于推动高等教育现代化具有重要意义,它为教学、科研提供了强有力的支持,同时也提升了学生的实践能力和创新意识。
此实验室网站系统的建立,加强了对实验室资源的有效管理和合理分配,确保每一个环节都能高效运转。通过在线平台,学生能够便捷地预约实验设备、查询考试成绩、获取最新的公告信息等,教师则可以方便地管理实验课程安排、监控实验进展以及评估学生成绩。对于实验室管理人员来说,他们可以通过系统进行设备维护记录、成果展示更新等工作,极大地提高了工作效率。这一系统促进了教育资源的共享与交流,营造了一个积极向上的学习研究环境,有助于培养更多高素质的专业人才,推动学科建设和学术研究的发展。
1.2国内外研究现状
在国际上,高校实验室管理系统的开发与应用已经取得了显著进展。许多发达国家的高等教育机构早已意识到信息化管理对提升教学质量和科研效率的重要性,并已实施了一系列措施来改进实验室资源的管理和使用。国外的一些大学通过构建综合性的实验室信息管理系统,实现了从设备预约、实验课程安排到成绩评估等全流程在线操作。这些系统通常具备高度的用户友好性和强大的数据处理能力,能够支持大量并发访问并保证数据的安全性。研究显示,在一些先进国家中,这种信息化管理模式不仅减少了人为错误,还促进了资源共享和跨学科合作。
在国内,随着教育改革的推进和信息技术的发展,越来越多的高校开始重视实验室管理系统的建设。尽管起步较晚,但发展速度迅猛,不少院校已经在这一领域做出了积极探索。有些高校结合自身特点,定制开发了符合本校需求的实验室管理系统,有效提升了实验室运营效率和服务质量。相较于国外较为成熟的体系,国内在系统功能的全面性和稳定性方面仍有提升空间。部分系统在用户体验设计上不够精细,且缺乏有效的数据分析工具支持决策制定。继续优化现有系统,增强其适应性和灵活性,成为当前国内高校实验室管理信息化进程中面临的重要课题。通过借鉴国际上的成功案例,国内可以进一步完善相关技术,推动教育管理现代化进程。
1.3论文组织结构
本论文共分为七个主要章节,具体结构如下:
1. 绪论:介绍研究背景与意义,回顾国内外研究现状,并概述论文的组织结构。
2. 相关技术介绍:详细介绍与本研究相关的技术,包括Java语言、B/S框架、SpringBoot框架、Vue技术和MySQL数据库。
3. 需求分析:对系统的功能需求和非功能需求进行分析,明确用户和管理员的需求,并进行可行性分析,包括技术、操作和经济可行性。
4. 系统设计:涵盖系统架构设计、系统模块设计,并进行数据库的概念设计与表设计。
5. 系统实现:具体描述各个功能模块的实现过程,展示系统如何根据需求进行开发。
6. 系统测试:阐述测试的目的,分析测试结果并得出结论,以验证系统的稳定性和功能完整性。
7. 总结:总结研究的主要成果和贡献,指出存在的不足及未来的研究方向。
第二章 关键技术
2.1Java语言
Java语言是一种广泛使用的高级编程语言,具有平台无关性、面向对象特性和丰富的标准库。Java通过Java虚拟机(JVM)实现跨平台运行,开发者可以编写一次代码,在任何支持JVM的环境中执行[1]。Java的面向对象特性使得代码复用和模块化变得更加容易,促进了软件的维护和扩展。Java支持多线程编程,允许开发者在同一程序中同时执行多个任务,提升了应用程序的性能。
Java语言的语法结构简洁且易于理解,吸引了大量开发者。Java的标准库包含数据结构、输入输出处理、网络编程等众多功能模块。这使得开发者在构建应用程序时能够高效利用已有工具,减少重复劳动。Java广泛应用于企业级应用、移动应用、Web开发和大数据处理等领域。
2.2 B/S框架
B/S(Browser/Server)架构是一种基于浏览器和服务器的系统架构模式,用户通过浏览器与服务器进行交互。B/S架构简化了客户端的部署和管理,用户无需在本地安装复杂的软件,只需使用标准浏览器即可访问应用程序。服务器端负责处理业务逻辑和数据存储,客户端则主要负责展示用户界面和数据交互[2]。B/S架构的设计使得系统更新和维护集中在服务器端,降低了维护成本。
B/S架构通常采用Web技术进行实现,包括HTML、CSS和JavaScript等。用户在浏览器中发起请求,服务器响应并返回数据。数据传输通常通过HTTP或HTTPS协议进行,B/S架构的灵活性使其适用于在线购物、信息管理系统和社交网络等各类应用场景[3]。由于其易于扩展性,B/S架构可以方便地支持大规模用户访问,适应不断变化的业务需求。
2.3 SpringBoot框架
SpringBoot框架是基于Spring框架的开源项目,简化Java应用程序的开发过程。SpringBoot通过约定优于配置的理念,减少了传统Spring应用的繁琐配置,开发者可以快速搭建和部署应用程序。框架提供了一系列默认配置,支持自动化配置,简化了应用启动的复杂性[4]。SpringBoot内置了嵌入式Web服务器,使得开发者能够独立运行Java应用,无需外部容器。
SpringBoot支持微服务架构,开发者可以轻松创建和管理多个微服务。框架集成了丰富的功能模块,包括安全、数据访问和消息中间件等,支持RESTful API和JSON数据格式的处理[5]。SpringBoot还提供了强大的监控和管理功能,允许开发者实时监控应用的健康状态和性能指标。借助SpringBoot,开发者能够高效构建和维护现代企业级应用,满足复杂业务需求。
2.4 Vue技术
Vue是一种渐进式JavaScript框架,专注于构建用户界面。Vue采用组件化的开发模式,允许开发者将应用程序拆分为独立的、可重用的组件,从而提高了开发效率和代码的可维护性[6]。框架的核心库专注于视图层,支持数据绑定和DOM操作,提供了简洁的API。Vue的虚拟DOM机制提升了应用的性能,减少了实际DOM操作的次数。
Vue支持双向数据绑定,能够自动更新视图与模型之间的变化。开发者可以通过Vue的指令系统,简化数据展示和事件处理。Vue还支持路由管理和状态管理,使得开发复杂单页面应用变得更加容易[7]。借助Vue的生态系统,开发者能够使用多种工具和库来扩展功能,满足不同的业务需求。Vue在前端开发中逐渐成为主流选择,受到广泛关注和应用。
2.5 MySQL数据库
MySQL是一种开源关系型数据库管理系统,广泛应用于Web应用和企业级数据存储。MySQL支持结构化查询语言,允许开发者通过标准语句进行数据的创建、读取、更新和删除操作[8]。数据库通过表格形式组织数据,支持数据完整性和约束条件的定义。MySQL的存储引擎机制使得用户可以根据具体需求选择不同的存储引擎,以优化性能和功能。
MySQL具有高性能和可扩展性,支持大规模数据存储和高并发访问。系统提供了丰富的用户权限管理和数据加密安全特性。
第三章 系统分析
3.1系统可行性分析
3.1.1技术可行性
技术可行性方面,构建商洛学院经管学院实验室网站系统基于成熟稳定的Spring Boot框架和Java语言开发,采用MySQL数据库进行数据存储,这些技术在全球范围内拥有广泛的用户基础和丰富的开发资源,能够有效保障系统的高效性、稳定性和扩展性。通过运用这些先进的技术工具,不仅能够满足当前的功能需求,如在线考试、设备管理等,还为未来的功能拓展预留了充足的空间。
3.1.2操作可行性
操作可行性体现在系统设计充分考虑到了最终用户的实际需求与操作习惯,提供了简洁直观的用户界面和详尽的帮助文档,确保各类用户群体,无论是学生、教师还是实验室管理人员,都能够轻松上手并高效利用系统提供的各项功能。系统支持多种设备访问,保证了随时随地的信息获取和处理能力,极大提升了工作的灵活性和效率。
3.1.3经济可行性
经济可行性上,该系统的一次性开发成本主要包括软件开发的人力成本、服务器租赁及维护费用等。然而,从长远来看,其带来的经济效益不容小觑。通过自动化管理减少人工成本,提高实验室设备的使用效率,降低因人为失误造成的损失,同时优化资源配置,促进资源共享。此外,便捷的操作流程和高效的管理系统有助于提升教学质量和科研水平,从而间接带来更多的学术成果和社会影响力,增强学校的竞争力。
3.2系统功能分析
3.2.1功能性分析
商洛学院经管学院实验室网站划分为了前端模块和后端模块两大部分。
前端学生用户模块:
- 注册登录:学生用户可以通过注册功能创建个人账户,输入必要的信息如学号、姓名、邮箱等,并设置密码。登录功能允许学生使用已注册的账户信息进入系统,进行后续操作。
- 首页:首页是学生用户访问平台后看到的第一个页面,包含轮播图展示最新动态或重要信息,公告信息区域显示学校或实验室发布的最新通知,新闻资讯部分提供各类相关新闻的浏览、点赞、收藏和评论功能,实验室模块允许学生浏览不同实验室并进行收藏或申请加入,智能AI文心一言提供智能问答服务。
- 在线考试:学生可以选择不同的科目进行在线考试,系统会提供相应的题目供学生答题。完成考试后,学生可以查看自己的分数和答题情况,了解自己的学习成果。
- 公告信息:此模块显示最新的学校或实验室公告,学生可以浏览了解最新的通知和信息。
- 新闻资讯:学生可以浏览各类新闻资讯,并对感兴趣的新闻进行点赞、收藏和评论,增强互动性和信息的个性化。
- 实验室:学生可以浏览实验室信息,收藏感兴趣的实验室,并申请加入。实验室设备模块允许学生查看不同设备的详细信息,包括类型、位置、数量和规格,并进行收藏和申请借用。
- 实验室成果:学生可以浏览实验室的科研成果,包括专利和实际应用等,了解实验室的研究方向和成就,并进行收藏。
- 实验室课表:学生可以查看不同实验室的课表信息,包括上课时间、科研项目和教学特色等,方便学生规划自己的学习和实验时间。
- 实验室成员:学生可以浏览实验室成员信息,并进行收藏。
- 我的账户:学生可以在此模块修改个人资料和密码,保证账户信息的安全性和准确性。
- 个人中心:个人首页提供学生个人的基本信息展示,实验室申请模块允许学生跨表添加实验记录和报告,实验记录和实验报告模块方便学生记录和查看自己的实验过程和结果,设备借用和归还模块让学生管理自己的借用记录,错题记录帮助学生回顾和复习,收藏和评论管理则让学生管理自己在平台上的收藏和评论内容。
后端实验室人员模块:
- 登录:实验室人员通过账号登录系统,账号由管理员统一添加和管理,确保实验室人员身份的准确性和系统的安全性。
- 后台首页:登录后,实验室人员将进入后台首页,这里提供一个功能导航栏,方便快速访问各个管理模块。点击个人头像,可以查看和修改个人信息以及更改密码。
- 实验室管理:实验室人员可以在此模块添加新的实验室信息,查询现有实验室的详细资料,以及管理实验室内的设备和科研成果。
- 实验室申请管理:此模块允许实验室人员对实验室使用申请进行查询和查看详情,并对申请进行审核操作,以合理分配实验室资源。
- 实验记录管理:实验室人员可以查询和查看实验记录,确保实验过程的透明度和可追溯性,便于后续的分析和总结。
- 实验室设备管理:实验室人员负责管理实验室内的设备,包括设备的删除和查询操作,以及查看设备的详细信息。
- 设备借用管理:实验室人员可以查询和管理设备的借用情况,确保设备的合理使用和及时归还。
- 设备归还管理:此模块用于查询和管理设备归还情况,包括归还时间、状态等信息,保证设备的正常流转。
- 实验室成果管理:实验室人员可以管理实验室产生的科研成果,包括成果的删除和查询操作,以及查看成果的详细信息。
- 实验室成员管理:实验室人员可以查询和管理实验室成员信息,包括成员的加入、退出和角色分配等。
- 实验材料管理:实验室人员负责实验材料的管理,包括添加、删除、查询材料信息,以及材料的采购入库、领用记录和报废处理。系统会根据库存情况提供预警值提醒,确保材料的充足和有效管理。
- 采购记录管理:实验室人员可以查询和管理材料的采购记录,包括采购时间、数量和供应商等信息。
- 材料领用管理:此模块用于查询和管理材料的领用记录,确保材料的合理分配和使用。
- 材料报废管理:实验室人员可以查询和管理材料报废记录,包括报废原因和数量等信息,以便于对材料使用效率的分析和改进。
后端教师用户模块:
- 注册登录:允许新教师创建账户,并为所有教师提供登录入口,确保只有授权用户可以访问教师模块。
- 后台首页:提供了一个直观的功能导航栏,教师可以快速访问不同的管理模块。首页上还显示了试卷平均分统计和考试成绩统计,帮助教师及时了解学生的学习情况,从而做出相应的教学调整。
- 实验记录管理:使教师能够查询和查看学生的实验记录,了解学生在实验过程中的表现和实验结果,确保实验教学的质量。
- 实验报告管理:为教师提供了查询和查看学生提交的实验报告的途径,教师可以详细评估学生的实验报告,给出反馈和评分。
- 实验室课表管理:允许教师查看实验室课表的情况,包括课表的查询和详情,确保实验室资源得到合理安排和高效利用。
- 在线考试:为教师提供了一个完整的考试管理平台,包括科目列表、试题库和试卷列表,教师可以在这里创建和管理考试内容,为学生提供在线考试的机会,同时也可以在线批改和统计成绩,极大地方便了教师的考试管理工作。
后端管理员模块:
- 登录功能:管理员可以通过输入用户名和密码的方式登录到后台管理系统,确保系统的安全性。
- 后台首页:提供一个功能导航栏,方便管理员快速访问各个模块。同时,后台首页会显示试卷的平均分统计信息,以及考试成绩的统计图表,帮助管理员及时了解教学情况。此外,管理员可以通过点击个人头像来查看或修改自己的个人信息和密码,保证账户的安全性。
- 系统用户管理:管理员可以对系统内的不同用户类型进行管理,包括但不限于管理员、学生用户、实验室人员和教师用户。管理员可以执行添加、删除和查询操作,并且可以查看每个用户的详细信息。
- 实验室管理:管理员可以对实验室进行添加、删除和查询操作,查看实验室的详细信息。此外,管理员还可以添加设备、添加实验室成员、添加课表以及处理实验室的申请事务。
- 实验室申请管理:管理员可以对实验室的申请进行删除和查询操作,查看申请的详细信息。同时,管理员可以查看申请的记录和报告,并进行审核工作。
- 实验记录管理:管理员可以对实验记录进行删除和查询操作,查看实验记录的详细信息,以确保实验过程的透明度和可追溯性。
- 实验报告管理:管理员可以对实验报告进行删除和查询操作,查看实验报告的详细信息,以评估实验的效果和质量。
- 实验室设备管理:管理员可以对实验室内的设备进行删除和查询操作,查看设备的详细信息。管理员还可以对设备的借用和归还情况进行管理。
- 设备借用管理:管理员可以对设备的借用记录进行删除和查询操作,查看设备的借用详情以及归还信息,确保设备的合理使用和维护。
- 设备归还管理:管理员可以对设备的归还记录进行删除和查询操作,查看设备归还的详细信息,确保设备的及时归还和良好状态。
- 实验室成果管理:管理员可以对实验室的成果进行删除和查询操作,查看实验室成果的详细信息,以展示实验室的研究成果和学术贡献。
- 实验室课表管理:管理员可以对实验室的课表进行删除和查询操作,查看课表的详细信息。管理员还可以导入新的课表数据,以及下载课表导入文档,方便课表的更新和维护。
- 实验室成员管理:管理员可以对实验室成员进行添加、删除和查询操作,查看成员的详细信息。管理员还可以导入新的成员数据,以及下载成员导入文档,方便成员信息的更新和维护。
- 实验材料管理:管理员可以对实验材料进行添加、删除和查询操作,查看材料的详细信息。管理员还可以进行采购入库操作,记录材料的领用情况,以及处理材料的报废记录。当材料库存低于预警值时,系统会弹出提醒窗口,帮助管理员及时补充库存。
- 采购记录管理:管理员可以对采购记录进行删除和查询操作,查看采购记录的详细信息,以监控和管理实验室的采购活动。
- 材料领用管理:管理员可以对材料领用记录进行删除和查询操作,查看材料领用的详细信息,以确保材料的合理使用和分配。
- 材料报废管理:管理员可以对材料报废记录进行删除和查询操作,查看材料报废的详细信息,以处理不再适用或损坏的材料。
- 系统管理:管理员可以对轮播图进行管理,包括添加、删除和查询操作,查看轮播图的详细信息。轮播图管理有助于展示实验室的最新动态和重要通知。
- 通知公告管理:管理员可以对通知公告进行添加、删除和查询操作,查看通知公告的详细信息,以确保实验室成员能够及时获取最新的信息和通知。
- 资源管理:管理员可以管理新闻资讯和资讯分类,包括添加、删除和查询操作,查看资讯的详细信息和评论。此外,管理员还可以管理心理测试题库,查看用户的答题情况和评分,以评估用户的测试结果和心理状态。
- 在线考试:管理员可以管理在线考试的相关内容,包括科目列表、试题库、错题记录和试卷列表,以支持和监督学生的在线学习和考试过程。
3.2.2非功能性分析
商洛学院经管学院实验室网站的非功能性需求比如商洛学院经管学院实验室网站的安全性怎么样,可靠性怎么样,性能怎么样,可拓展性怎么样等,具体可以表示在如下3-1表格中:
表3-1商洛学院经管学院实验室网站非功能需求表
| 安全性 | 主要指商洛学院经管学院实验室网站数据库的安装,数据库的使用和密码的设定必须合乎规范。 |
| 可靠性 | 可靠性是指商洛学院经管学院实验室网站能够安装用户的指示进行操作,经过测试,可靠性90%以上。 |
| 性能 | 性能是影响商洛学院经管学院实验室网站占据市场的必要条件,所以性能最好要佳才好。 |
| 可扩展性 | 比如数据库预留多个属性,比如接口的使用等确保了系统的非功能性需求。 |
| 易用性 | 用户只要跟着商洛学院经管学院实验室网站的页面展示内容进行操作,就可以了。 |
| 可维护性 | 商洛学院经管学院实验室网站开发的可维护性是非常重要的,经过测试,可维护性没有问题 |
3.3系统用例分析
商洛学院经管学院实验室网站的完整UML用例图分别是图3-1、3-2、3-3、3-4。
学生用户角色用例如下图所示。

图3-1商洛学院经管学院实验室网站学生用户角色用例图
实验室人员角色用例如下图所示。

图3-2商洛学院经管学院实验室网站实验室人员角色用例图
管理员角色用例如下图所示。

图3-3商洛学院经管学院实验室网站管理员角色用例图
教师用户角色用例如下图所示。

图3-4商洛学院经管学院实验室网站教师用户角色用例图
第四章 总体设计
本章主要讨论的内容包括商洛学院经管学院实验室网站的功能模块设计、数据库系统设计。
4.1系统架构设计
在系统架构设计中,我将确定系统的整体结构和组件之间的关系。这包括选择适当的架构风格,划分系统的层次结构,并定义各个模块的职责和交互方式。架构图如下图所示。

图4-1商洛学院经管学院实验室网站架构设计图
表示层(Presentation Layer):负责与用户进行交互,将系统的功能和数据以易于理解和操作的方式展示给用户。通常包括用户界面、页面设计和用户输入验证等。
业务逻辑层(Business Logic Layer):处理系统的核心业务逻辑,包括对用户请求的处理、业务规则的执行以及数据的处理和转换。它独立于表现层和数据层,实现了业务逻辑的封装和复用。
数据层(Data Layer):负责数据的存储、访问和管理,包括数据库和持久化机制。数据层提供了对数据的增删改查操作,并与业务逻辑层进行交互,使系统能够有效地存储和检索数据。
这三个层次相互独立,通过明确的接口和协议进行通信,实现了系统的模块化和可扩展性。表现层负责将用户的请求传递给业务逻辑层,业务逻辑层处理请求并返回结果,最后数据层负责与数据库交互并提供数据支持。这种分层架构有助于实现系统的可维护性、灵活性和可测试性。
4.2系统模块设计
在上一章节中主要对系统的功能性需求和非功能性需求进行分析,并且根据需求分析了本商洛学院经管学院实验室网站中的用例。那么接下来就要开始对本商洛学院经管学院实验室网站的架构、主要功能和数据库开始进行设计。商洛学院经管学院实验室网站根据前面章节的需求分析得出,商洛学院经管学院实验室网站的功能模块图如下图所示。

图4-2商洛学院经管学院实验室网站功能模块图
4.3系统总体流程设计
4.3.1用户登录流程
用户输入用户名和密码后,系统先检查输入是否为空,再验证用户名是否存在,若存在则通过用户名获取密码并校验。若密码正确则登录成功,否则提示密码错误。若用户名不存在或无法登录,提示用户操作无效。如下图所示。

图4-3登录流程图
4.3.2系统操作流程
用户首先进入系统登录界面,输入用户名和密码后,系统验证信息是否正确。若验证失败,返回登录界面重新输入,若验证成功,则进入功能界面,执行相应功能处理后结束操作流程。操作流程如下图所示。

图4-4系统操作流程图
4.3.3用户实验室申请操作流程
当用户登录系统的时候,浏览实验室,查看详情并生成实验室申请,管理员或实验室人员处理申请信息。学生用户实验室申请操作流程如图下所示。

图4-5实验室申请操作流程图
4.4系统活动图设计
系统须支撑整个机构不同层面的多种职能,而各功能模块间存在着多种关联信息,组成一个有机整体,并针对就业数据自身特点和面临的现实条件,对系统进行流程图设计。活动图是一种用于对系统的动态行为建模的另一种常用图表,通常用于可视化展示系统中各个活动的执行顺序、流程控制和数据交互,展现从一个活动到另一个活动的控制流,活动图在本质上是一种流程图;但活动图着重表现从一个活动到另一个活动的控制流。因此,这里列举了2个业务活动图。
(1)用户登录查询的业务流程如下。
用户注册登录,系统从数据库获取用户数据信息,登录成功用户进入查询页面,用户输入查询关键字,数据库查询用户所输入的关键字,查询成功显示查询的模块信息,查询失败不显示。用户登录查询功能的活动图如下图所示。

图4-6用户登录查询活动图
(2)管理员添加信息的业务流程如下。
此活动图描述了管理员添加信息。管理员可以通过信息管理模块页面选择要添加的基本信息。添加成功传入数据库中,失败则不添加。管理员可以保存信息并更新系统中的信息。管理员添加信息功能的活动图如下图所示。

图4-7管理员添加信息活动图
4.5数据库设计
数据库设计是系统开发中至关重要的环节,为系统提供高效、规范的数据存储和管理方案。设计过程包括需求分析、实体设计、表设计和逻辑结构设计。首先,通过分析业务需求,确定系统的核心实体及其属性,同时明确实体间的关系。接着,将实体抽象为具体的数据库表,为每张表定义字段名、数据类型、主键和外键,通过主外键关系和关联表设计,保证数据的完整性和一致性。最后,数据库逻辑设计进一步优化表之间的关系,通过索引、视图和存储过程提升查询效率和操作性能。整个设计需严格遵循规范,避免数据冗余和冲突,确保系统在高并发访问和复杂数据处理场景下的稳定性和高效性。
4.5.1数据库概念结构设计
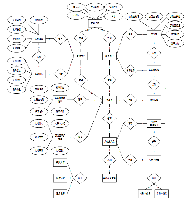
下面是整个商洛学院经管学院实验室网站中主要的数据库表总E-R实体关系图。

图4-8商洛学院经管学院实验室网站总E-R关系图
4.5.2数据库逻辑结构设计
通过上一小节中商洛学院经管学院实验室网站中总E-R关系图上得出一共需要创建多个数据表。在此主要罗列几个主要的数据库表结构设计。
| 编号 | 字段名 | 类型 | 长度 | 是否非空 | 是否主键 | 注释 |
| 1 | token_id | int | 是 | 是 | 临时访问牌ID | |
| 2 | token | varchar | 64 | 否 | 否 | 临时访问牌 |
| 3 | info | text | 65535 | 否 | 否 | 信息 |
| 4 | maxage | int | 是 | 否 | 最大寿命:默认2小时 | |
| 5 | create_time | timestamp | 是 | 否 | 创建时间 | |
| 6 | update_time | timestamp | 是 | 否 | 更新时间 | |
| 7 | user_id | int | 是 | 否 | 用户编号 |
表 4-2-article(文章)
| 编号 | 字段名 | 类型 | 长度 | 是否非空 | 是否主键 | 注释 |
| 1 | article_id | mediumint | 是 | 是 | 文章id | |
| 2 | title | varchar | 125 | 是 | 是 | 标题 |
| 3 | type | varchar | 64 | 是 | 否 | 文章分类 |
| 4 | hits | int | 是 | 否 | 点击数 | |
| 5 | praise_len | int | 是 | 否 | 点赞数 | |
| 6 | create_time | timestamp | 是 | 否 | 创建时间 | |
| 7 | update_time | timestamp | 是 | 否 | 更新时间 | |
| 8 | source | varchar | 255 | 否 | 否 | 来源 |
| 9 | url | varchar | 255 | 否 | 否 | 来源地址 |
| 10 | tag | varchar | 255 | 否 | 否 | 标签 |
| 11 | content | longtext | 4294967295 | 否 | 否 | 正文 |
| 12 | img | varchar | 255 | 否 | 否 | 封面图 |
| 13 | description | text | 65535 | 否 | 否 | 文章描述 |
表 4-3-article_type(文章分类)
| 编号 | 字段名 | 类型 | 长度 | 是否非空 | 是否主键 | 注释 |
| 1 | type_id | smallint | 是 | 是 | 分类ID | |
| 2 | display | smallint | 是 | 否 | 显示顺序 | |
| 3 | name | varchar | 16 | 是 | 否 | 分类名称 |
| 4 | father_id | smallint | 是 | 否 | 上级分类ID | |
| 5 | description | varchar | 255 | 否 | 否 | 描述 |
| 6 | icon | text | 65535 | 否 | 否 | 分类图标 |
| 7 | url | varchar | 255 | 否 | 否 | 外链地址 |
| 8 | create_time | timestamp | 是 | 否 | 创建时间 | |
| 9 | update_time | timestamp | 是 | 否 | 更新时间 |
表 4-4-auth(用户权限管理)
| 编号 | 字段名 | 类型 | 长度 | 是否非空 | 是否主键 | 注释 |
| 1 | auth_id | int | 是 | 是 | 授权ID | |
| 2 | user_group | varchar | 64 | 否 | 否 | 用户组 |
| 3 | mod_name | varchar | 64 | 否 | 否 | 模块名 |
| 4 | table_name | varchar | 64 | 否 | 否 | 表名 |
| 5 | page_title | varchar | 255 | 否 | 否 | 页面标题 |
| 6 | path | varchar | 255 | 否 | 否 | 路由路径 |
| 7 | parent | varchar | 64 | 否 | 否 | 父级菜单 |
| 8 | parent_sort | int | 是 | 否 | 父级菜单排序 | |
| 9 | position | varchar | 32 | 否 | 否 | 位置 |
| 10 | mode | varchar | 32 | 是 | 否 | 跳转方式 |
| 11 | add | tinyint | 是 | 否 | 是否可增加 | |
| 12 | del | tinyint | 是 | 否 | 是否可删除 | |
| 13 | set | tinyint | 是 | 否 | 是否可修改 | |
| 14 | get | tinyint | 是 | 否 | 是否可查看 | |
| 15 | field_add | text | 65535 | 否 | 否 | 添加字段 |
| 16 | field_set | text | 65535 | 否 | 否 | 修改字段 |
| 17 | field_get | text | 65535 | 否 | 否 | 查询字段 |
| 18 | table_nav_name | varchar | 500 | 否 | 否 | 跨表导航名称 |
| 19 | table_nav | varchar | 500 | 否 | 否 | 跨表导航 |
| 20 | option | text | 65535 | 否 | 否 | 配置 |
| 21 | create_time | timestamp | 是 | 否 | 创建时间 | |
| 22 | update_time | timestamp | 是 | 否 | 更新时间 |
表 4-5-code_token(验证码)
| 编号 | 字段名 | 类型 | 长度 | 是否非空 | 是否主键 | 注释 |
| 1 | code_token_id | int | 是 | 是 | 验证码ID | |
| 2 | token | varchar | 255 | 否 | 否 | 令牌 |
| 3 | code | varchar | 255 | 否 | 否 | 验证码 |
| 4 | expire_time | timestamp | 是 | 否 | 失效时间 | |
| 5 | create_time | timestamp | 是 | 否 | 创建时间 | |
| 6 | update_time | timestamp | 是 | 否 | 更新时间 |
表 4-6-collect(收藏)
| 编号 | 字段名 | 类型 | 长度 | 是否非空 | 是否主键 | 注释 |
| 1 | collect_id | int | 是 | 是 | 收藏ID | |
| 2 | user_id | int | 是 | 是 | 收藏人ID | |
| 3 | source_table | varchar | 255 | 否 | 否 | 来源表 |
| 4 | source_field | varchar | 255 | 否 | 否 | 来源字段 |
| 5 | source_id | int | 是 | 否 | 来源ID | |
| 6 | title | varchar | 255 | 否 | 否 | 标题 |
| 7 | img | varchar | 255 | 否 | 否 | 封面 |
| 8 | create_time | timestamp | 是 | 否 | 创建时间 | |
| 9 | update_time | timestamp | 是 | 否 | 更新时间 |
表 4-7-comment(评论)
| 编号 | 字段名 | 类型 | 长度 | 是否非空 | 是否主键 | 注释 |
| 1 | comment_id | int | 是 | 是 | 评论ID | |
| 2 | user_id | int | 是 | 是 | 评论人ID | |
| 3 | reply_to_id | int | 是 | 否 | 回复评论ID | |
| 4 | content | longtext | 4294967295 | 否 | 否 | 内容 |
| 5 | nickname | varchar | 255 | 否 | 否 | 昵称 |
| 6 | avatar | varchar | 255 | 否 | 否 | 头像地址 |
| 7 | create_time | timestamp | 是 | 否 | 创建时间 | |
| 8 | update_time | timestamp | 是 | 否 | 更新时间 | |
| 9 | source_table | varchar | 255 | 否 | 否 | 来源表 |
| 10 | source_field | varchar | 255 | 否 | 否 | 来源字段 |
| 11 | source_id | int | 是 | 否 | 来源ID |
表 4-8-equipment_borrowing(设备借用)
| 编号 | 字段名 | 类型 | 长度 | 是否非空 | 是否主键 | 注释 |
| 1 | equipment_borrowing_id | int | 是 | 是 | 设备借用ID | |
| 2 | laboratory_no | varchar | 64 | 否 | 否 | 实验室编号 |
| 3 | name_of_laboratory | varchar | 64 | 否 | 否 | 实验室名称 |
| 4 | type_of_laboratory | varchar | 64 | 否 | 否 | 实验室类型 |
| 5 | laboratory_location | varchar | 64 | 否 | 否 | 实验室位置 |
| 6 | equipment_name | varchar | 64 | 否 | 否 | 设备名称 |
| 7 | device_type | varchar | 64 | 否 | 否 | 设备类型 |
| 8 | equipment_specifications | varchar | 64 | 否 | 否 | 设备规格 |
| 9 | student_users | int | 否 | 否 | 学生用户 | |
| 10 | student_name | varchar | 64 | 否 | 否 | 学生姓名 |
| 11 | borrowed_time | datetime | 否 | 否 | 借用时间 | |
| 12 | borrowed_quantity | double | 否 | 否 | 借用数量 | |
| 13 | equipment_return_limit_times | int | 是 | 否 | 归还限制次数 | |
| 14 | create_time | datetime | 是 | 否 | 创建时间 | |
| 15 | update_time | timestamp | 是 | 否 | 更新时间 | |
| 16 | source_table | varchar | 255 | 否 | 否 | 来源表 |
| 17 | source_id | int | 否 | 否 | 来源ID | |
| 18 | source_user_id | int | 否 | 否 | 来源用户 |
表 4-9-equipment_return(设备归还)
| 编号 | 字段名 | 类型 | 长度 | 是否非空 | 是否主键 | 注释 |
| 1 | equipment_return_id | int | 是 | 是 | 设备归还ID | |
| 2 | laboratory_no | varchar | 64 | 否 | 否 | 实验室编号 |
| 3 | name_of_laboratory | varchar | 64 | 否 | 否 | 实验室名称 |
| 4 | type_of_laboratory | varchar | 64 | 否 | 否 | 实验室类型 |
| 5 | laboratory_location | varchar | 64 | 否 | 否 | 实验室位置 |
| 6 | equipment_name | varchar | 64 | 否 | 否 | 设备名称 |
| 7 | device_type | varchar | 64 | 否 | 否 | 设备类型 |
| 8 | equipment_specifications | varchar | 64 | 否 | 否 | 设备规格 |
| 9 | student_users | int | 否 | 否 | 学生用户 | |
| 10 | student_name | varchar | 64 | 否 | 否 | 学生姓名 |
| 11 | borrowed_time | datetime | 否 | 否 | 借用时间 | |
| 12 | borrowed_quantity | double | 否 | 否 | 借用数量 | |
| 13 | return_time | datetime | 否 | 否 | 归还时间 | |
| 14 | create_time | datetime | 是 | 否 | 创建时间 | |
| 15 | update_time | timestamp | 是 | 否 | 更新时间 | |
| 16 | source_table | varchar | 255 | 否 | 否 | 来源表 |
| 17 | source_id | int | 否 | 否 | 来源ID | |
| 18 | source_user_id | int | 否 | 否 | 来源用户 |
表 4-10-exam_question_database(试题库)
| 编号 | 字段名 | 类型 | 长度 | 是否非空 | 是否主键 | 注释 |
| 1 | exam_question_id | mediumint | 是 | 是 | 试题库ID | |
| 2 | subject_name | varchar | 255 | 否 | 否 | 科目名称 |
| 3 | type | varchar | 20 | 否 | 否 | 类型 |
| 4 | title | varchar | 255 | 否 | 否 | 题目 |
| 5 | question_item | varchar | 500 | 否 | 否 | 选项 |
| 6 | answer | varchar | 500 | 否 | 否 | 参考答案 |
| 7 | score | double | 否 | 否 | 总分 | |
| 8 | create_time | timestamp | 是 | 否 | 创建时间 | |
| 9 | update_time | timestamp | 是 | 否 | 更新时间 |
表 4-11-experimental_materials(实验材料)
| 编号 | 字段名 | 类型 | 长度 | 是否非空 | 是否主键 | 注释 |
| 1 | experimental_materials_id | int | 是 | 是 | 实验材料ID | |
| 2 | material_name | varchar | 64 | 是 | 是 | 材料名称 |
| 3 | material_type | varchar | 64 | 否 | 否 | 材料类型 |
| 4 | material_specification | varchar | 64 | 否 | 否 | 材料规格 |
| 5 | material_inventory | double | 否 | 否 | 材料库存 | |
| 6 | material_picture | varchar | 255 | 否 | 否 | 材料图片 |
| 7 | use_details | text | 65535 | 否 | 否 | 用途详情 |
| 8 | procurement_records_limit_times | int | 是 | 否 | 采购入库限制次数 | |
| 9 | material_receiving_limit_times | int | 是 | 否 | 领用记录限制次数 | |
| 10 | material_scrapping_limit_times | int | 是 | 否 | 记录报废限制次数 | |
| 11 | create_time | datetime | 是 | 否 | 创建时间 | |
| 12 | update_time | timestamp | 是 | 否 | 更新时间 |
表 4-12-experimental_records(实验记录)
| 编号 | 字段名 | 类型 | 长度 | 是否非空 | 是否主键 | 注释 |
| 1 | experimental_records_id | int | 是 | 是 | 实验记录ID | |
| 2 | laboratory_no | varchar | 64 | 否 | 否 | 实验室编号 |
| 3 | name_of_laboratory | varchar | 64 | 否 | 否 | 实验室名称 |
| 4 | type_of_laboratory | varchar | 64 | 否 | 否 | 实验室类型 |
| 5 | laboratory_location | varchar | 64 | 否 | 否 | 实验室位置 |
| 6 | student_users | int | 否 | 否 | 学生用户 | |
| 7 | student_name | varchar | 64 | 否 | 否 | 学生姓名 |
| 8 | teacher_user | int | 否 | 否 | 教师用户 | |
| 9 | recording_time | date | 否 | 否 | 记录时间 | |
| 10 | record_file | varchar | 255 | 否 | 否 | 记录文件 |
| 11 | report_contents | varchar | 64 | 否 | 否 | 记录内容 |
| 12 | create_time | datetime | 是 | 否 | 创建时间 | |
| 13 | update_time | timestamp | 是 | 否 | 更新时间 | |
| 14 | source_table | varchar | 255 | 否 | 否 | 来源表 |
| 15 | source_id | int | 否 | 否 | 来源ID | |
| 16 | source_user_id | int | 否 | 否 | 来源用户 |
表 4-13-experiment_report(实验报告)
| 编号 | 字段名 | 类型 | 长度 | 是否非空 | 是否主键 | 注释 |
| 1 | experiment_report_id | int | 是 | 是 | 实验报告ID | |
| 2 | laboratory_no | varchar | 64 | 否 | 否 | 实验室编号 |
| 3 | name_of_laboratory | varchar | 64 | 否 | 否 | 实验室名称 |
| 4 | type_of_laboratory | varchar | 64 | 否 | 否 | 实验室类型 |
| 5 | laboratory_location | varchar | 64 | 否 | 否 | 实验室位置 |
| 6 | student_users | int | 否 | 否 | 学生用户 | |
| 7 | student_name | varchar | 64 | 否 | 否 | 学生姓名 |
| 8 | teacher_user | int | 否 | 否 | 教师用户 | |
| 9 | reporting_time | date | 否 | 否 | 报告时间 | |
| 10 | report_documents | varchar | 255 | 否 | 否 | 报告文件 |
| 11 | report_contents | varchar | 64 | 否 | 否 | 报告内容 |
| 12 | teacher_evaluation | varchar | 64 | 否 | 否 | 教师评价 |
| 13 | create_time | datetime | 是 | 否 | 创建时间 | |
| 14 | update_time | timestamp | 是 | 否 | 更新时间 | |
| 15 | source_table | varchar | 255 | 否 | 否 | 来源表 |
| 16 | source_id | int | 否 | 否 | 来源ID | |
| 17 | source_user_id | int | 否 | 否 | 来源用户 |
表 4-14-hits(用户点击)
| 编号 | 字段名 | 类型 | 长度 | 是否非空 | 是否主键 | 注释 |
| 1 | hits_id | int | 是 | 是 | 点赞ID | |
| 2 | user_id | int | 是 | 否 | 点赞人 | |
| 3 | create_time | timestamp | 是 | 否 | 创建时间 | |
| 4 | update_time | timestamp | 是 | 否 | 更新时间 | |
| 5 | source_table | varchar | 255 | 否 | 否 | 来源表 |
| 6 | source_field | varchar | 255 | 否 | 否 | 来源字段 |
| 7 | source_id | int | 是 | 否 | 来源ID |
表 4-15-laboratory(实验室)
| 编号 | 字段名 | 类型 | 长度 | 是否非空 | 是否主键 | 注释 |
| 1 | laboratory_id | int | 是 | 是 | 实验室ID | |
| 2 | laboratory_no | varchar | 64 | 否 | 否 | 实验室编号 |
| 3 | name_of_laboratory | varchar | 64 | 否 | 否 | 实验室名称 |
| 4 | type_of_laboratory | varchar | 64 | 否 | 否 | 实验室类型 |
| 5 | laboratory_location | varchar | 64 | 否 | 否 | 实验室位置 |
| 6 | background_of_establishment | varchar | 64 | 否 | 否 | 成立背景 |
| 7 | cover_image | varchar | 255 | 否 | 否 | 封面图片 |
| 8 | development_process | longtext | 4294967295 | 否 | 否 | 发展历程 |
| 9 | collect_len | int | 是 | 否 | 收藏数 | |
| 10 | laboratory_equipment_limit_times | int | 是 | 否 | 添加设备限制次数 | |
| 11 | laboratory_results_limit_times | int | 是 | 否 | 添加成果限制次数 | |
| 12 | laboratory_schedule_limit_times | int | 是 | 否 | 添加课表限制次数 | |
| 13 | laboratory_application_limit_times | int | 是 | 否 | 申请限制次数 | |
| 14 | create_time | datetime | 是 | 否 | 创建时间 | |
| 15 | update_time | timestamp | 是 | 否 | 更新时间 |
表 4-16-laboratory_application(实验室申请)
| 编号 | 字段名 | 类型 | 长度 | 是否非空 | 是否主键 | 注释 |
| 1 | laboratory_application_id | int | 是 | 是 | 实验室申请ID | |
| 2 | laboratory_no | varchar | 64 | 否 | 否 | 实验室编号 |
| 3 | name_of_laboratory | varchar | 64 | 否 | 否 | 实验室名称 |
| 4 | type_of_laboratory | varchar | 64 | 否 | 否 | 实验室类型 |
| 5 | laboratory_location | varchar | 64 | 否 | 否 | 实验室位置 |
| 6 | student_users | int | 否 | 否 | 学生用户 | |
| 7 | student_name | varchar | 64 | 否 | 否 | 学生姓名 |
| 8 | application_time | datetime | 否 | 否 | 申请时间 | |
| 9 | application_remarks | varchar | 64 | 否 | 否 | 申请备注 |
| 10 | examine_state | varchar | 16 | 是 | 否 | 审核状态 |
| 11 | examine_reply | varchar | 255 | 否 | 否 | 审核回复 |
| 12 | experimental_records_limit_times | int | 是 | 否 | 记录限制次数 | |
| 13 | experiment_report_limit_times | int | 是 | 否 | 报告限制次数 | |
| 14 | create_time | datetime | 是 | 否 | 创建时间 | |
| 15 | update_time | timestamp | 是 | 否 | 更新时间 | |
| 16 | source_table | varchar | 255 | 否 | 否 | 来源表 |
| 17 | source_id | int | 否 | 否 | 来源ID | |
| 18 | source_user_id | int | 否 | 否 | 来源用户 |
表 4-17-laboratory_equipment(实验室设备)
| 编号 | 字段名 | 类型 | 长度 | 是否非空 | 是否主键 | 注释 |
| 1 | laboratory_equipment_id | int | 是 | 是 | 实验室设备ID | |
| 2 | laboratory_no | varchar | 64 | 否 | 否 | 实验室编号 |
| 3 | name_of_laboratory | varchar | 64 | 否 | 否 | 实验室名称 |
| 4 | type_of_laboratory | varchar | 64 | 否 | 否 | 实验室类型 |
| 5 | laboratory_location | varchar | 64 | 否 | 否 | 实验室位置 |
| 6 | equipment_name | varchar | 64 | 是 | 是 | 设备名称 |
| 7 | device_type | varchar | 64 | 否 | 否 | 设备类型 |
| 8 | equipment_quantity | double | 否 | 否 | 设备数量 | |
| 9 | equipment_specifications | varchar | 64 | 否 | 否 | 设备规格 |
| 10 | operation_manual | text | 65535 | 否 | 否 | 操作手册 |
| 11 | precautions | text | 65535 | 否 | 否 | 注意事项 |
| 12 | device_picture | varchar | 255 | 否 | 否 | 设备图片 |
| 13 | equipment_introduction | longtext | 4294967295 | 否 | 否 | 设备简介 |
| 14 | collect_len | int | 是 | 否 | 收藏数 | |
| 15 | equipment_borrowing_limit_times | int | 是 | 否 | 借用限制次数 | |
| 16 | create_time | datetime | 是 | 否 | 创建时间 | |
| 17 | update_time | timestamp | 是 | 否 | 更新时间 | |
| 18 | source_table | varchar | 255 | 否 | 否 | 来源表 |
| 19 | source_id | int | 否 | 否 | 来源ID | |
| 20 | source_user_id | int | 否 | 否 | 来源用户 |
表 4-18-laboratory_members(实验室成员)
| 编号 | 字段名 | 类型 | 长度 | 是否非空 | 是否主键 | 注释 |
| 1 | laboratory_members_id | int | 是 | 是 | 实验室成员ID | |
| 2 | laboratory_personnel | int | 否 | 否 | 实验室人员 | |
| 3 | name_of_personnel | varchar | 64 | 否 | 否 | 人员姓名 |
| 4 | contact_information | varchar | 64 | 否 | 否 | 联系方式 |
| 5 | personnel_responsibilities | varchar | 64 | 否 | 否 | 人员职责 |
| 6 | personnel_picture | varchar | 255 | 否 | 否 | 人员图片 |
| 7 | collect_len | int | 是 | 否 | 收藏数 | |
| 8 | create_time | datetime | 是 | 否 | 创建时间 | |
| 9 | update_time | timestamp | 是 | 否 | 更新时间 |
表 4-19-laboratory_personnel(实验室人员)
| 编号 | 字段名 | 类型 | 长度 | 是否非空 | 是否主键 | 注释 |
| 1 | laboratory_personnel_id | int | 是 | 是 | 实验室人员ID | |
| 2 | name_of_personnel | varchar | 64 | 否 | 否 | 人员姓名 |
| 3 | gender_of_staff | varchar | 64 | 否 | 否 | 人员性别 |
| 4 | examine_state | varchar | 16 | 是 | 否 | 审核状态 |
| 5 | user_id | int | 是 | 否 | 用户ID | |
| 6 | create_time | datetime | 是 | 否 | 创建时间 | |
| 7 | update_time | timestamp | 是 | 否 | 更新时间 |
表 4-20-laboratory_results(实验室成果)
| 编号 | 字段名 | 类型 | 长度 | 是否非空 | 是否主键 | 注释 |
| 1 | laboratory_results_id | int | 是 | 是 | 实验室成果ID | |
| 2 | laboratory_no | varchar | 64 | 否 | 否 | 实验室编号 |
| 3 | name_of_laboratory | varchar | 64 | 否 | 否 | 实验室名称 |
| 4 | type_of_laboratory | varchar | 64 | 否 | 否 | 实验室类型 |
| 5 | laboratory_location | varchar | 64 | 否 | 否 | 实验室位置 |
| 6 | name_of_achievement | varchar | 64 | 否 | 否 | 成果名称 |
| 7 | type_of_results | varchar | 64 | 否 | 否 | 成果类型 |
| 8 | results_time | date | 否 | 否 | 成果时间 | |
| 9 | results_patent | varchar | 64 | 否 | 否 | 成果专利 |
| 10 | award_winning_project | varchar | 64 | 否 | 否 | 获奖项目 |
| 11 | cover_image | varchar | 255 | 否 | 否 | 封面图片 |
| 12 | details_of_results | longtext | 4294967295 | 否 | 否 | 成果详情 |
| 13 | collect_len | int | 是 | 否 | 收藏数 | |
| 14 | create_time | datetime | 是 | 否 | 创建时间 | |
| 15 | update_time | timestamp | 是 | 否 | 更新时间 | |
| 16 | source_table | varchar | 255 | 否 | 否 | 来源表 |
| 17 | source_id | int | 否 | 否 | 来源ID | |
| 18 | source_user_id | int | 否 | 否 | 来源用户 |
表 4-21-laboratory_schedule(实验室课表)
| 编号 | 字段名 | 类型 | 长度 | 是否非空 | 是否主键 | 注释 |
| 1 | laboratory_schedule_id | int | 是 | 是 | 实验室课表ID | |
| 2 | laboratory_no | varchar | 64 | 否 | 否 | 实验室编号 |
| 3 | name_of_laboratory | varchar | 64 | 否 | 否 | 实验室名称 |
| 4 | type_of_laboratory | varchar | 64 | 否 | 否 | 实验室类型 |
| 5 | laboratory_location | varchar | 64 | 否 | 否 | 实验室位置 |
| 6 | teacher_user | int | 否 | 否 | 教师用户 | |
| 7 | class_name | varchar | 64 | 否 | 否 | 课表名称 |
| 8 | class_schedule_type | varchar | 64 | 否 | 否 | 课表类型 |
| 9 | class_date | date | 否 | 否 | 上课日期 | |
| 10 | start_class | datetime | 否 | 否 | 开始上课 | |
| 11 | class_time | datetime | 否 | 否 | 下课时间 | |
| 12 | scientific_research_project | varchar | 64 | 否 | 否 | 科研项目 |
| 13 | teaching_characteristics | varchar | 64 | 否 | 否 | 教学特色 |
| 14 | class_schedule_picture | varchar | 255 | 否 | 否 | 课表图片 |
| 15 | collect_len | int | 是 | 否 | 收藏数 | |
| 16 | create_time | datetime | 是 | 否 | 创建时间 | |
| 17 | update_time | timestamp | 是 | 否 | 更新时间 | |
| 18 | source_table | varchar | 255 | 否 | 否 | 来源表 |
| 19 | source_id | int | 否 | 否 | 来源ID | |
| 20 | source_user_id | int | 否 | 否 | 来源用户 |
表 4-22-material_receiving(材料领用)
| 编号 | 字段名 | 类型 | 长度 | 是否非空 | 是否主键 | 注释 |
| 1 | material_receiving_id | int | 是 | 是 | 材料领用ID | |
| 2 | material_name | varchar | 64 | 否 | 否 | 材料名称 |
| 3 | material_type | varchar | 64 | 否 | 否 | 材料类型 |
| 4 | material_specification | varchar | 64 | 否 | 否 | 材料规格 |
| 5 | laboratory_personnel | int | 否 | 否 | 实验室人员 | |
| 6 | name_of_personnel | varchar | 64 | 否 | 否 | 人员姓名 |
| 7 | collar_date | date | 否 | 否 | 领用日期 | |
| 8 | collar_quantity | double | 否 | 否 | 领用数量 | |
| 9 | collocating_remarks | varchar | 64 | 否 | 否 | 领用备注 |
| 10 | create_time | datetime | 是 | 否 | 创建时间 | |
| 11 | update_time | timestamp | 是 | 否 | 更新时间 | |
| 12 | source_table | varchar | 255 | 否 | 否 | 来源表 |
| 13 | source_id | int | 否 | 否 | 来源ID | |
| 14 | source_user_id | int | 否 | 否 | 来源用户 |
表 4-23-material_scrapping(材料报废)
| 编号 | 字段名 | 类型 | 长度 | 是否非空 | 是否主键 | 注释 |
| 1 | material_scrapping_id | int | 是 | 是 | 材料报废ID | |
| 2 | material_name | varchar | 64 | 否 | 否 | 材料名称 |
| 3 | material_type | varchar | 64 | 否 | 否 | 材料类型 |
| 4 | material_specification | varchar | 64 | 否 | 否 | 材料规格 |
| 5 | laboratory_personnel | int | 否 | 否 | 实验室人员 | |
| 6 | name_of_personnel | varchar | 64 | 否 | 否 | 人员姓名 |
| 7 | scrap_date | date | 否 | 否 | 报废日期 | |
| 8 | scrap_quantity | double | 否 | 否 | 报废数量 | |
| 9 | scrap_remarks | varchar | 64 | 否 | 否 | 报废备注 |
| 10 | create_time | datetime | 是 | 否 | 创建时间 | |
| 11 | update_time | timestamp | 是 | 否 | 更新时间 | |
| 12 | source_table | varchar | 255 | 否 | 否 | 来源表 |
| 13 | source_id | int | 否 | 否 | 来源ID | |
| 14 | source_user_id | int | 否 | 否 | 来源用户 |
表 4-24-notice(公告)
| 编号 | 字段名 | 类型 | 长度 | 是否非空 | 是否主键 | 注释 |
| 1 | notice_id | mediumint | 是 | 是 | 公告ID | |
| 2 | title | varchar | 125 | 是 | 否 | 标题 |
| 3 | content | longtext | 4294967295 | 否 | 否 | 正文 |
| 4 | create_time | timestamp | 是 | 否 | 创建时间 | |
| 5 | update_time | timestamp | 是 | 否 | 更新时间 |
表 4-25-praise(点赞)
| 编号 | 字段名 | 类型 | 长度 | 是否非空 | 是否主键 | 注释 |
| 1 | praise_id | int | 是 | 是 | 点赞ID | |
| 2 | user_id | int | 是 | 是 | 点赞人 | |
| 3 | create_time | timestamp | 是 | 否 | 创建时间 | |
| 4 | update_time | timestamp | 是 | 否 | 更新时间 | |
| 5 | source_table | varchar | 255 | 否 | 否 | 来源表 |
| 6 | source_field | varchar | 255 | 否 | 否 | 来源字段 |
| 7 | source_id | int | 是 | 否 | 来源ID | |
| 8 | status | tinyint | 是 | 否 | 点赞状态:1为点赞,0已取消 |
表 4-26-procurement_records(采购记录)
| 编号 | 字段名 | 类型 | 长度 | 是否非空 | 是否主键 | 注释 |
| 1 | procurement_records_id | int | 是 | 是 | 采购记录ID | |
| 2 | material_name | varchar | 64 | 否 | 否 | 材料名称 |
| 3 | material_type | varchar | 64 | 否 | 否 | 材料类型 |
| 4 | material_specification | varchar | 64 | 否 | 否 | 材料规格 |
| 5 | laboratory_personnel | int | 否 | 否 | 实验室人员 | |
| 6 | name_of_personnel | varchar | 64 | 否 | 否 | 人员姓名 |
| 7 | purchase_date | date | 否 | 否 | 采购日期 | |
| 8 | purchase_quantity | double | 否 | 否 | 采购数量 | |
| 9 | purchase_price | double | 否 | 否 | 采购价格 | |
| 10 | purchase_remarks | varchar | 64 | 否 | 否 | 采购备注 |
| 11 | create_time | datetime | 是 | 否 | 创建时间 | |
| 12 | update_time | timestamp | 是 | 否 | 更新时间 | |
| 13 | source_table | varchar | 255 | 否 | 否 | 来源表 |
| 14 | source_id | int | 否 | 否 | 来源ID | |
| 15 | source_user_id | int | 否 | 否 | 来源用户 |
表 4-27-slides(轮播图)
| 编号 | 字段名 | 类型 | 长度 | 是否非空 | 是否主键 | 注释 |
| 1 | slides_id | int | 是 | 是 | 轮播图ID | |
| 2 | title | varchar | 64 | 否 | 否 | 标题 |
| 3 | content | varchar | 255 | 否 | 否 | 内容 |
| 4 | url | varchar | 255 | 否 | 否 | 链接 |
| 5 | img | varchar | 255 | 否 | 否 | 轮播图 |
| 6 | hits | int | 是 | 否 | 点击量 | |
| 7 | create_time | timestamp | 是 | 否 | 创建时间 | |
| 8 | update_time | timestamp | 是 | 否 | 更新时间 |
表 4-28-student_users(学生用户)
| 编号 | 字段名 | 类型 | 长度 | 是否非空 | 是否主键 | 注释 |
| 1 | student_users_id | int | 是 | 是 | 学生用户ID | |
| 2 | student_name | varchar | 64 | 否 | 否 | 学生姓名 |
| 3 | student_gender | varchar | 64 | 否 | 否 | 学生性别 |
| 4 | student_age | varchar | 64 | 否 | 否 | 学生年龄 |
| 5 | examine_state | varchar | 16 | 是 | 否 | 审核状态 |
| 6 | user_id | int | 是 | 否 | 用户ID | |
| 7 | create_time | datetime | 是 | 否 | 创建时间 | |
| 8 | update_time | timestamp | 是 | 否 | 更新时间 |
表 4-29-subject(科目)
| 编号 | 字段名 | 类型 | 长度 | 是否非空 | 是否主键 | 注释 |
| 1 | subject_id | int | 是 | 是 | 科目ID | |
| 2 | name | varchar | 255 | 否 | 否 | 科目名称 |
| 3 | update_time | timestamp | 是 | 否 | 更新时间 | |
| 4 | create_time | timestamp | 是 | 否 | 创建时间 |
表 4-30-subject_exam(考试)
| 编号 | 字段名 | 类型 | 长度 | 是否非空 | 是否主键 | 注释 |
| 1 | exam_id | mediumint | 是 | 是 | 考试id | |
| 2 | subject_name | varchar | 255 | 否 | 否 | |
| 3 | name | varchar | 32 | 是 | 否 | 考试名称:[2,32] |
| 4 | duration | int | 否 | 否 | 答题时长 | |
| 5 | score | double | 否 | 否 | 总分 | |
| 6 | status | varchar | 10 | 否 | 否 | 状态:启用、禁用 |
| 7 | create_time | timestamp | 是 | 否 | 创建时间: | |
| 8 | update_time | timestamp | 是 | 否 | 更新时间: | |
| 9 | user_id | int | 否 | 否 | 出题人 |
表 4-31-subject_exam_question(试题)
| 编号 | 字段名 | 类型 | 长度 | 是否非空 | 是否主键 | 注释 |
| 1 | exam_question_id | mediumint | 是 | 是 | 试题ID | |
| 2 | subject_name | varchar | 255 | 否 | 否 | 科目名称 |
| 3 | type | varchar | 20 | 否 | 否 | 类型 |
| 4 | title | varchar | 255 | 否 | 否 | 题目 |
| 5 | question_item | varchar | 500 | 否 | 否 | 选项 |
| 6 | answer | varchar | 500 | 否 | 否 | 参考答案 |
| 7 | score | double | 否 | 否 | 总分 | |
| 8 | question_order | int | 否 | 否 | 排序 | |
| 9 | exam_id | mediumint | 是 | 是 | 所属试卷 | |
| 10 | create_time | timestamp | 是 | 否 | 创建时间 | |
| 11 | update_time | timestamp | 是 | 否 | 更新时间 |
表 4-32-subject_user_answer(用户答题)
| 编号 | 字段名 | 类型 | 长度 | 是否非空 | 是否主键 | 注释 |
| 1 | user_answer_id | mediumint | 是 | 是 | 用户答题ID | |
| 2 | user_id | mediumint | 是 | 否 | 用户ID | |
| 3 | exam_id | mediumint | 是 | 否 | 考试id | |
| 4 | score | double | 否 | 否 | 分数 | |
| 5 | answers | text | 65535 | 否 | 否 | 答案 |
| 6 | score_detail | text | 65535 | 否 | 否 | 评分详情 |
| 7 | objective_score | double | 否 | 否 | 客观题得分 | |
| 8 | subjective_score | double | 否 | 否 | 主观题得分 | |
| 9 | score_state | tinyint | 否 | 否 | 评分状态 | |
| 10 | nickname | varchar | 255 | 否 | 否 | 提交人 |
| 11 | create_time | timestamp | 是 | 否 | 创建时间 | |
| 12 | update_time | timestamp | 是 | 否 | 更新时间 | |
| 13 | comment_desc | varchar | 255 | 否 | 否 | 评语 |
表 4-33-teacher_user(教师用户)
| 编号 | 字段名 | 类型 | 长度 | 是否非空 | 是否主键 | 注释 |
| 1 | teacher_user_id | int | 是 | 是 | 教师用户ID | |
| 2 | teachers_name | varchar | 64 | 否 | 否 | 教师姓名 |
| 3 | teacher_gender | varchar | 64 | 否 | 否 | 教师性别 |
| 4 | teachers_age | varchar | 64 | 否 | 否 | 教师年龄 |
| 5 | examine_state | varchar | 16 | 是 | 否 | 审核状态 |
| 6 | user_id | int | 是 | 否 | 用户ID | |
| 7 | create_time | datetime | 是 | 否 | 创建时间 | |
| 8 | update_time | timestamp | 是 | 否 | 更新时间 |
表 4-34-upload(文件上传)
| 编号 | 字段名 | 类型 | 长度 | 是否非空 | 是否主键 | 注释 |
| 1 | upload_id | int | 是 | 是 | 上传ID | |
| 2 | name | varchar | 64 | 否 | 否 | 文件名 |
| 3 | path | varchar | 255 | 否 | 否 | 访问路径 |
| 4 | file | varchar | 255 | 否 | 否 | 文件路径 |
| 5 | display | varchar | 255 | 否 | 否 | 显示顺序 |
| 6 | father_id | int | 否 | 否 | 父级ID | |
| 7 | dir | varchar | 255 | 否 | 否 | 文件夹 |
| 8 | type | varchar | 32 | 否 | 否 | 文件类型 |
表 4-35-user(用户账户)
| 编号 | 字段名 | 类型 | 长度 | 是否非空 | 是否主键 | 注释 |
| 1 | user_id | int | 是 | 是 | 用户ID | |
| 2 | state | smallint | 是 | 否 | 账户状态:(1可用|2异常|3已冻结|4已注销) | |
| 3 | user_group | varchar | 32 | 否 | 否 | 所在用户组 |
| 4 | login_time | timestamp | 是 | 否 | 上次登录时间 | |
| 5 | phone | varchar | 11 | 否 | 否 | 手机号码 |
| 6 | phone_state | smallint | 是 | 否 | 手机认证:(0未认证|1审核中|2已认证) | |
| 7 | username | varchar | 16 | 是 | 否 | 用户名 |
| 8 | nickname | varchar | 16 | 否 | 否 | 昵称 |
| 9 | password | varchar | 64 | 是 | 否 | 密码 |
| 10 | | varchar | 64 | 否 | 否 | 邮箱 |
| 11 | email_state | smallint | 是 | 否 | 邮箱认证:(0未认证|1审核中|2已认证) | |
| 12 | avatar | varchar | 255 | 否 | 否 | 头像地址 |
| 13 | open_id | varchar | 255 | 否 | 否 | 针对获取用户信息字段 |
| 14 | create_time | timestamp | 是 | 否 | 创建时间 |
表 4-36-user_answer_wrong(用户错题)
| 编号 | 字段名 | 类型 | 长度 | 是否非空 | 是否主键 | 注释 |
| 1 | user_answer_id | mediumint | 是 | 是 | 用户错题ID | |
| 2 | subject_name | varchar | 255 | 否 | 否 | 科目名称 |
| 3 | question_item | varchar | 255 | 否 | 否 | 选项 |
| 4 | title | varchar | 255 | 否 | 否 | 题目 |
| 5 | type | varchar | 255 | 否 | 否 | 题目类型 |
| 6 | exam_id | mediumint | 是 | 是 | 考试ID | |
| 7 | score | double | 否 | 否 | 分数 | |
| 8 | answers | text | 65535 | 否 | 否 | 用户提交的答案 |
| 9 | answer | text | 65535 | 否 | 否 | 参考答案 |
| 10 | score_detail | text | 65535 | 否 | 否 | 评分详情 |
| 11 | objective_score | double | 否 | 否 | 客观题得分 | |
| 12 | subjective_score | double | 否 | 否 | 主观题得分 | |
| 13 | score_state | tinyint | 否 | 否 | 评分状态 | |
| 14 | nickname | varchar | 255 | 否 | 否 | 提交人 |
| 15 | user_id | int | 是 | 否 | 提交人ID | |
| 16 | create_time | timestamp | 是 | 否 | 创建时间 | |
| 17 | update_time | timestamp | 是 | 否 | 更新时间 |
表 4-37-user_group(用户组)
| 编号 | 字段名 | 类型 | 长度 | 是否非空 | 是否主键 | 注释 |
| 1 | group_id | mediumint | 是 | 是 | 用户组ID | |
| 2 | display | smallint | 是 | 否 | 显示顺序 | |
| 3 | name | varchar | 16 | 是 | 否 | 名称 |
| 4 | description | varchar | 255 | 否 | 否 | 描述 |
| 5 | source_table | varchar | 255 | 否 | 否 | 来源表 |
| 6 | source_field | varchar | 255 | 否 | 否 | 来源字段 |
| 7 | source_id | int | 是 | 否 | 来源ID | |
| 8 | register | smallint | 否 | 否 | 注册位置 | |
| 9 | create_time | timestamp | 是 | 否 | 创建时间 | |
| 10 | update_time | timestamp | 是 | 否 | 更新时间 |
第五章 详细设计与实现
5.1前端首页模块
首页设计以用户体验为核心,包含轮播图展示重要通知或活动信息,公告信息区提供最新消息,新闻资讯模块让学生了解学术动态和社会热点。实验室入口引导用户探索不同实验室资源,智能AI文心一言则作为助手为用户提供帮助。此页面旨在高效传递信息,增强用户的参与感与归属感。前台首页模块展示如下图所示。

图5-1前台首页模块图
5.2用户注册模块
不是商洛学院经管学院实验室网站中正式用户的是可以在线进行注册的,当填写上自己的账号+设置密码+确认密码+昵称+邮箱+手机号+身份+用户姓名+用户性别等信息后再点击“注册”按钮后将会先验证输入的有没有空数据,再次验证密码和确认密码是否是一样的,最后验证输入的账户名和数据库表中已经注册的账户名是否重复,只有都验证没问题后即可用户注册成功。其用户注册模块展示如下图所示。

图5-2注册模块图
5.3登录模块
商洛学院经管学院实验室网站中的前台上注册后的用户是可以通过自己的用户名+密码进行登录的,当用户输入完整的自己的用户名+密码信息并点击“登录”按钮后,将会首先验证输入的有没有空数据,再次验证输入的用户名+密码和数据库中当前保存的用户信息是否一致,只有在一致后将会登录成功并自动跳转到商洛学院经管学院实验室网站的首页中,否则将会提示相应错误信息,登录模块如下图所示。

图5-3登录模块图
5.4前端学生用户功能模块
5.4.1在线考试模块
在线考试功能允许学生选择感兴趣的科目参加测试,系统自动计时并保存答案,考试结束后立即显示成绩。并能根据学生的答题情况生成详细的分析报告,帮助学生了解自己的知识掌握程度,促进学习效果提升。模块如下图所示:

图5-4在线考试模块图
5.4.2实验室成果模块
实验室成果展示区域展示了各实验室的研究成果,包括成果名称、实际应用案例、专利等信息。学生可以通过此功能了解到最新的研究成果及其影响,鼓励他们积极参与到科研活动中来。收藏功能让感兴趣的学生可以随时查阅相关资料。模块如下图所示。

图5-5实验室成果模块图
5.4.3实验室课表模块
实验室课表功能允许学生浏览各实验室的教学安排,包括课程名称、上课时间、科研项目介绍等。这有助于学生合理规划时间,参与到感兴趣的课程中去。通过收藏喜欢的课表,学生可以快速访问相关信息,方便快捷地管理自己的学习计划。模块如下图所示。

图5-6实验室课表模块图
5.4.4实验室设备模块
在实验室设备界面,学生可以看到详细的设备列表,涵盖设备类型、名称、数量、规格等信息。学生还能对特定设备进行收藏或提出借用申请,便于日后使用。此功能有效提升了设备管理的透明度和使用率,满足了教学和科研的实际需要。模块如下图所示。

图5-7实验室设备详情模块图
5.4.5实验室模块
实验室模块使学生能够浏览各个实验室的基本信息,包括位置、设备类型等,并提供收藏和申请功能。对于感兴趣或有需求的实验室,学生可以直接在线提交申请,简化了流程,提高了效率。模块如下图所示。

图5-8实验室详情模块图

图5-9实验室:申请模块图
5.4.6个人中心模块
个人中心集合了实验记录、实验报告、设备借用归还等功能,形成了一个全面的自我管理体系。学生可以跨表添加实验记录和报告,管理错题记录,查看收藏和评论。通过这些工具,学生能够更好地跟踪自己的学习进度,反思并改进学习方法。模块如下图所示。

图5-10个人中心模块图
5.5后端实验室人员功能模块
5.5.1实验室管理模块
在实验室管理中,实验室人员可以执行添加、查询及详情查看操作,并能添加新设备和成果记录。这使得实验室资源的更新与维护变得简便高效。通过这一功能,实验室人员能够及时反映实验室最新的状态,包括新增设备和取得的研究成果,从而保证信息的准确性和实时性。模块如下图所示。

图5-11实验室管理添加模块图
5.5.2实验室申请管理模块
实验室申请管理模块允许实验室人员查询现有的申请记录及其详细情况,并对这些申请进行审核。这个流程简化了以往繁琐的手工处理方式,提高了工作效率。通过在线审核,实验室管理人员可以迅速响应需求,确保资源得到合理分配和利用。模块如下图所示。

图5-12实验室申请管理模块图
5.5.3实验材料管理模块
实验材料管理集成了添加、删除、查询、详情查看等功能,还包括采购入库、领用记录及报废管理。库存低于预警值时会弹窗提醒,确保不会出现材料短缺影响实验的情况。通过科学管理实验材料,可以有效控制成本,提升实验效率,保障科研工作的顺利进行。模块如下图所示。

图5-13实验材料管理模块图
5.6后端教师用户功能模块
5.6.1实验报告管理模块
在实验报告管理中,教师可以查询所有提交的实验报告,并查看详细的报告内容。该模块支持对每一份报告进行评价和反馈,使教师能够对学生的工作给予具体的指导和建议。通过这一功能,教师可以更好地评估学生的理解程度和动手能力,进而调整教学策略,满足不同学生的需求。模块如下图所示。

图5-14实验报告管理模块图
5.6.2实验室课表管理模块
实验室课表管理模块提供了查询和查看详情的功能,让教师能够轻松浏览各实验室的教学安排,包括上课时间、科研项目介绍等。这一功能极大地方便了教师根据实验室课表合理规划课程,确保教学活动有序进行。通过优化课程安排,教师可以最大化利用实验室资源,提升教学效率和效果。模块如下图所示。

图5-15实验室课表管理模块图
5.6.3在线考试模块
在线考试模块为教师提供了科目列表、试题库以及试卷列表的管理功能。教师可以根据需要选择合适的科目创建考试,从试题库中挑选题目组成试卷。这一功能不仅简化了考试准备流程,还提高了考试组织的灵活性和效率。在线考试系统能自动评分并生成成绩报告,为教师节省大量时间和精力,同时也为学生提供了便捷的考试体验。模块如下图所示。

图5-16科目列表模块图
5.7后端管理员功能模块
5.7.1实验室申请管理模块
实验室申请管理模块使管理员能够查询现有的申请记录及其详细情况,并对这些申请进行审核。通过查看记录和报告,管理员可以全面了解每个申请的具体内容,从而做出合理的审批决策,提高了工作效率和服务质量。模块如下图所示。

图5-17实验室申请管理模块图
5.7.2系统用户模块
在系统用户管理中,管理员可以对所有类型的用户进行添加、删除、查询和查看详情的操作。这使得管理员能够有效地管理和维护平台用户数据库,确保每一位用户的信息准确无误,并能根据需要调整用户权限或删除违规账号,保证系统的健康运行。流程图如下所示。

图5-18系统用户流程图
系统用户模块如下图所示。

图5-19系统用户模块图
5.7.3实验室管理模块
实验室管理模块允许管理员执行添加、删除、查询及详情查看操作,并能添加新设备、成员和课表信息。这为实验室资源的动态管理提供了便利,确保所有相关信息得到及时更新。申请功能使得实验室资源的分配更加灵活高效,促进了教育资源的优化配置和共享。模块如下图所示。

图5-20实验室管理模块图
5.7.4设备归还管理模块
设备归还管理模块同样提供删除、查询和详情查看功能,专门用于管理设备归还事宜。管理员可以通过该功能确认设备是否按时归还,并检查设备状态是否完好无损。这一机制有助于维护设备的良好状态,确保其随时可供下次使用。模块如下图所示。

图5-21设备归还管理模块图
5.7.5实验材料管理模块
实验材料管理集成了添加、删除、查询、详情查看等功能,还包括采购入库、领用记录及报废管理。库存低于预警值时会弹窗提醒,确保不会出现材料短缺影响实验的情况。通过科学管理实验材料,可以有效控制成本,提升实验效率,保障科研工作的顺利进行。模块如下图所示。

图5-22实验材料管理添加模块图
5.7.6资源管理模块
资源管理模块负责新闻资讯的添加、删除、查询和查看详情,包括资讯分类、心理测试题库的添加以及查看用户的答题和评分情况。通过丰富的内容管理功能,管理员能够有效地推广教育资源,促进学术交流和社会知识普及。查看评论功能也加强了用户之间的互动,构建了一个积极的学习社区。模块如下图所示。

图5-23新闻资讯模块图
5.7.7实验室成员管理模块
实验室成员管理模块允许管理员添加、删除、查询现有成员信息及其详细资料。通过该模块,可以方便地获取团队成员的专业背景、研究方向等信息,有利于加强内部沟通和合作。它也为新人加入提供了便捷通道,促进了团队的成长和发展。模块如下图所示。

图5-24实验室成员管理模块图
第六章 系统测试
6.1系统测试的目的
测试的主要目的是确保系统的功能和性能满足预期的需求,同时识别和修复潜在的缺陷。通过系统测试,可以验证各个功能模块的正确性和稳定性,确保系统在不同使用场景下的表现符合设计要求。测试目的包括确认系统功能的完整性、验证数据处理的准确性、评估系统的性能和安全性[10]。测试还可以提高用户满意度,保证用户在使用系统时获得流畅和可靠的体验。通过全面的测试,可以降低后期维护成本,减少系统上线后出现故障的风险,从而保障系统的长期稳定运行。
6.2测试方法
在本系统中,测试方法主要依赖于测试用例的设计与执行。测试用例是根据系统需求文档编写的,覆盖所有功能模块及其边界情况。每个测试用例包含输入数据、预期结果和实际结果的对比,以验证系统的功能是否按预期工作。
常见的测试用例包括功能测试用例、边界测试用例和异常测试用例。功能测试用例针对系统的各项功能进行验证;边界测试用例则侧重于输入数据的边界条件,验证系统在极端情况下是否能够稳定运行;异常测试用例则用于验证系统在处理错误输入或异常情况时的反应。本文选择功能测试用例进行系统测试。
在测试执行过程中,记录每个用例的执行结果,并根据实际结果与预期结果的对比,判断系统是否存在缺陷。通过系统化的测试用例执行,可以有效提高测试的覆盖率和效率,为系统的最终上线提供保障。
6.3测试用例
6.3.1用户登录功能测试
表6-1 用户登录功能测试表
| 用例名称 | 用户登录系统 |
| 目的 | 测试用户通过正确的用户名和密码可否登录功能 |
| 前提 | 未登录的情况下 |
| 测试流程 | 1) 进入登录页面 2) 输入正确的用户名和密码 |
| 预期结果 | 用户名和密码正确的时候,跳转到登录成功界面,反之则显示错误信息,提示重新输入 |
| 实际结果 | 实际结果与预期结果一致 |
6.3.2创建数据测试
在系统中,创建功能也是基础功能之一,因此创建功能的测试很有代表性。在此章节主要列举在创建时各种情况下系统结果的测试。由于系统涉及创建功能操作过多,因此将多处统称创建功能。
创建数据用例如表6-2 所示。
表6-2 创建数据测试用例
| 测试用例编号 | YL_05 | |
| 测试用例名称 | 系统使用者进行创建数据 | |
| 测试用例描述 | 使用者输入要创建的数据 | |
| 系统入口 | 浏览器 | |
| 步骤 | 预期结果 | 实际结果 |
| 输入完整并且格式正确的数据 | 提示“创建成功”,并显示所有数据 | 预期结果 |
| 核心位置数据但非必要位置不输入数据 | 提示“创建成功”,并显示所有数据 | 预期结果 |
| 核心数据位置不输入数据 | 提示“创建失败” | 预期结果 |
6.3.3修改数据测试
在系统中,修改功能是系统主要实现功能,因此修改功能的测试很有代表性。在此章节主要列举在修改时各种情况下系统结果的测试。由于系统涉及修改功能操作过多,因此将多处数据表记录修改和状态修改统称修改功能。
修改数据用例如表6-3所示。
表6-3 修改数据测试用例
| 测试用例编号 | YL_06 | |
| 测试用例名称 | 系统使用者进行修改数据 | |
| 测试用例描述 | 使用者对可修改的数据项进行修改 | |
| 系统入口 | 浏览器 | |
| 步骤 | 预期结果 | 实际结果 |
| 将现有数据修改成正确的数据 | 提示“修改成功”,并显示所有数据 | 预期结果 |
| 将现有数据修改成错误的数据 | 提示“修改失败” | 预期结果 |
6.3.4查询数据测试
在系统中,查询功能是使用系统使用最多也是最基础的功能,因此查询功能的测试很有代表性。在此章节主要列举在查询时各种情况下系统结果的测试。
查询数据用例如表6-4所示。
表6-4 查询数据测试用例
| 测试用例编号 | YL_05 | |
| 测试用例名称 | 系统使用者进行查询数据 | |
| 测试用例描述 | 全部查询以及输入关键词查询 | |
| 系统入口 | 浏览器 | |
| 步骤 | 预期结果 | 实际结果 |
| 界面自动查询全部 | 显示对应所有记录 | 预期结果 |
| 输入已存在且能匹配成功的关键字 | 显示所查询到的数据 | 预期结果 |
| 输入不存在的关键字 | 显示数据界面为空 | 预期结果 |
6.4测试结果
在本次测试的过程主要针对所有功能下的添加操作,修改操作和删除操作,并以真实数据一一进行相关功能项目的输入,最终能够保证每个项目涉及的功能都能够正常运行,因此能够保证本次设计的,已实现的功能能够正常运行并且相关数据库的信息也同样保证正确。
通过采用Spring Boot和Java技术,结合MySQL数据库,成功开发了一个全面的实验室管理系统。该系统实现了从注册登录、首页信息展示到在线考试、公告信息发布、新闻资讯浏览等功能,满足了学生用户的需求,对于实验室人员,提供了设备管理、实验成果展示、成员管理等实用工具;教师用户则能够便捷地进行试卷统计分析、实验记录报告管理等工作,管理员获得了对整个系统的全方位管理和维护能力,包括用户管理、设备借用归还审批等流程。
在开发过程中,深入了解了现代教育对信息化管理的需求,并学习了如何利用现有技术构建高效、安全且易于使用的系统。面对挑战,如数据的安全存储与快速检索、用户体验的设计优化等问题,积累了宝贵的经验。通过不断调试和完善,提高了系统的稳定性和可靠性。
展望未来,随着技术的发展和用户需求的变化,系统将不断更新迭代。计划引入更多智能化的功能和服务,以进一步提升用户体验。考虑到不同高校的具体情况,系统应具备更高的灵活性和适应性,以便更广泛的应用。希望通过持续的努力,能够为高等教育领域的信息化建设贡献力量,促进教育资源的共享与优化配置,推动学术研究的进步与发展。
- 尹应荆.JAVA编程语言在计算机软件开发中的应用[J].石河子科技,2023,(05):45-47.
- 刘江涛,王亮亮,吴庆茹,等.基于B/S模式的铁路勘测设计案例信息化管理系统设计与实现[J].铁路计算机应用,2021,30(03):32-35.
- 张丹丹,李弘.基于B/S架构的办公管理系统设计与开发[J].铁路通信信号工程技术,2024,21(09):44-48+106.
- 王志亮,纪松波.基于SpringBoot的Web前端与数据库的接口设计[J].工业控制计算机,2023,36(03):51-53.
- 熊永平.基于SpringBoot框架应用开发技术的分析与研究[J].电脑知识与技术,2021,15(36):76-77.
- 赵媛.基于Vue的Web系统前端性能优化分析[J].电脑编程技巧与维护,2024,(09):44-46.
- 秦冬.浅析Vue框架在前端开发中的应用[J].信息与电脑(理论版),2024,36(13):61-63.
- 李艳杰.MySQL数据库下存储过程的综合运用研究[J].现代信息科技,2023,7(11):80-82+88.
- 周晓玉,崔文超.基于Web技术的数据库应用系统设计[J].信息与电脑(理论版),2023,35(09):189-191.
- 李俊萌.计算机软件测试技术与开发应用策略分析[J].信息记录材料,2023,24(03):50-52.
- Java Sunrise Coffee: Better Beans, and Better Coffee [J]. M2 Presswire, 2025,
- Salunke V S ,Ouda A . A Performance Benchmark for the PostgreSQL and MySQL Databases [J]. Future Internet, 2024, 16 (10): 382-382.
- Shao W ,Liu K . Design and Implementation of Online Ordering System Based on SpringBoot [J]. Journal of Big Data and Computing, 2024, 2 (3):
- 王琳琳,刘刚,柴春笑,等.6S理念在高校仪器分析化学教学实验室规范化管理中的应用[J/OL].大学化学,1-8[2025-04-28].
- 曹新玲,刘馨璐l,刘彩虹.浅谈检验检测实验室环境管理、安全管理及内务管理[J].食品安全导刊,2025,(10):118-120.
- 王玮.基于Web技术的结构实验室管理系统设计[J].信息记录材料,2025,26(04):129-131.
- 张涛.信息化时代下高校实验室拓展建设[J].大众标准化,2025,(06):160-162.
- 王永杰.新时代实验室管理质量提升与技术创新探讨[J].中国设备工程,2025,(06):63-65.
- 梅舜豪,王雯璐,王宇萌.工程实验室计量管理平台研究及应用[J].石油化工自动化,2025,61(02):56-60.
- 孙军慈.高校实验室安全管理信息化系统设计与应用[J].中国管理信息化,2025,28(06):169-172.
商洛学院经管学院实验室网站设计与实现工作已结束,虽然过程中充满挑战,但内心充满自豪和满足。感谢大学四年间教导我的所有老师,他们的专业知识与人生智慧让我成长为能独立完成系统的学生。特别感谢指导老师,他耐心解答疑惑,引导我解决问题,提升自主解决能力。室友和同学们的宝贵建议和支持也让我取得长足进步。未来,我将继续努力追求卓越,不辜负所学所悟和老师期望。坚信坚定信念和不懈努力,未来定能取得更辉煌成就。期待更美好未来!
此外,商洛学院经管学院实验室网站设计与实现不仅是技术挑战,挫折和困难是成长的垫脚石,让我更深入理解问题,精确找到解决方案。每次解决问题,都感到满足和自豪。
对于未来,我充满期待和信心。无论道路多崎岖,只要保持坚定信念,持续努力,定能取得更大成就。期待将知识和技能运用到实际中,为社会做出更大贡献。
最后,感谢所有帮助和支持我的人。你们的教诲、鼓励和支持让我有今天的成就。我会继续努力,不辜负期望,为实现更美好的未来而奋斗。
代码:
连接数据库的文件在Resources 文件夹下的application.yml文件,代码如下:
server:
port: 5000
servlet:
context-path: /api
spring:
mvc:
static-path-pattern: /upload/**
resources:
static-locations: file:此处填写地址/project93355/server/src/main/resources/static
datasource:
jdbc:mysql://127.0.0.1:3306/projectxxxxx?serverTimezone=GMT%2B8&useSSL=false&characterEncoding=utf-8
username: root
password: root
driver-class-name: com.mysql.cj.jdbc.Driver
type: com.alibaba.druid.pool.DruidDataSource
jackson:
property-naming-strategy: CAMEL_CASE_TO_LOWER_CASE_WITH_UNDERSCORES
default-property-inclusion: ALWAYS
time-zone: GMT+8
date-format: yyyy-MM-dd HH:mm:ss
servlet:
项目启动文件Application.java,代码如下:
@SpringBootApplication(exclude = {DataSourceAutoConfiguration.class})
@EnableJpaRepositories
@MapperScan("com.project.demo.dao")
public class Application {
public static void main(String[] args) {
SpringApplication.run(Application.class,args);
}
}
修改数据代码如下:
@PostMapping("/set")
@Transactional
public Map<String, Object> set(HttpServletRequest request) throws IOException {
service.update(service.readQuery(request), service.readConfig(request), service.readBody(request.getReader()));
return success(1);
}
删除一条数据代码如下:
@RequestMapping(value = "/del")
@Transactional
public Map<String, Object> del(HttpServletRequest request) {
service.delete(service.readQuery(request), service.readConfig(request));
return success(1);
}
public void delete(Map<String,String> query,Map<String,String> config){
QueryWrapper wrapper = new QueryWrapper<E>();
toWhereWrapper(query, "0".equals(config.get(FindConfig.GROUP_BY)),wrapper);
baseMapper.delete(wrapper);
log.info("[{}] - 删除操作:{}",wrapper.getSqlSelect());
}
通过请求的参数获取列表数据,代码如下:
@RequestMapping("/get_list")
public Map<String, Object> getList(HttpServletRequest request) {
Map<String, Object> map = service.selectToPage(service.readQuery(request), service.readConfig(request));
return success(map);
}
获取某个组下面的数量,代码如下:
@RequestMapping(value = {"/count_group", "/count"})
public Map<String, Object> count(HttpServletRequest request) {
Integer value= service.selectSqlToInteger(service.groupCount(service.readQuery(request), service.readConfig(request)));
return success(value);
}
注册页登录代码如下:
/**
* 注册
* @param user
* @return
*/
@PostMapping("register")
public Map<String, Object> signUp(@RequestBody User user) {
// 查询用户
Map<String, String> query = new HashMap<>();
Map<String,Object> map = JSON.parseObject(JSON.toJSONString(user));
query.put("username",user.getUsername());
List list = service.selectBaseList(service.select(query, new HashMap<>()));
if (list.size()>0){
return error(30000, "用户已存在");
}
map.put("password",service.encryption(String.valueOf(map.get("password"))));
service.insert(map);
return success(1);
}
MD5加密,代码如下:
public String encryption(String plainText) {
String re_md5 = new String();
try {
MessageDigest md = MessageDigest.getInstance("MD5");
md.update(plainText.getBytes());
byte b[] = md.digest();
int i;
StringBuffer buf = new StringBuffer("");
for (int offset = 0; offset < b.length; offset++) {
i = b[offset];
if (i < 0)
i += 256;
if (i < 16)
buf.append("0");
buf.append(Integer.toHexString(i));
}
re_md5 = buf.toString();
} catch (Exception e) {
e.printStackTrace();
}
return re_md5;
}
登录页代码如下:
/**
* 登录
* @param data
* @param httpServletRequest
* @return
*/
@PostMapping("login")
public Map<String, Object> login(@RequestBody Map<String, String> data, HttpServletRequest httpServletRequest) {
log.info("[执行登录接口]");
String username = data.get("username");
String email = data.get("email");
String phone = data.get("phone");
String password = data.get("password");
List resultList = null;
Map<String, String> map = new HashMap<>();
if(username != null && "".equals(username) == false){
map.put("username", username);
resultList = service.selectBaseList(service.select(map, new HashMap<>()));
}
else if(email != null && "".equals(email) == false){
map.put("email", email);
resultList = service.selectBaseList(service.select(map, new HashMap<>()));
}
找回密码,接收用户输入的用户名、密码、验证码,并进行条件判断,代码如下:
/**
* 找回密码
* @param form
* @return
*/
@PostMapping("forget_password")
public Map<String, Object> forgetPassword(@RequestBody User form,HttpServletRequest request) {
JSONObject ret = new JSONObject();
String username = form.getUsername();
String code = form.getCode();
String password = form.getPassword();
// 判断条件
if(code == null || code.length() == 0){
return error(30000, "验证码不能为空");
}
if(username == null || username.length() == 0){
return error(30000, "用户名不能为空");
}
if(password == null || password.length() == 0){
return error(30000, "密码不能为空");
}
商洛学院实验室网站设计与实现
1075

被折叠的 条评论
为什么被折叠?



