目 录
高校作为人员密集的场所,在面临自然灾害、事故灾难等紧急情况时,需要快速高效地组织和管理应对工作。然而,传统的紧急管理方式存在信息不对称、协同效率低、救援资源调配困难等问题。因此,使用Java开发技术,通过SSM框架设计和实现一个高校灾害紧急管理平台具有必要性和紧迫性,该系统对了解灾害知识,提升应对灾害的应急处理水平,增强高校安全管理能力至关重要。
高校灾害紧急管理平台的开发,让学生和教师,可以随时、快速获取最新资讯和全面的灾害知识、预警信息、流程指南等灾害紧急信息,从而能够迅速采取相应的应对和应急措施,减少事故发生的损失和伤害;并增进信息交流与共享,提升用户的交互,提高用户的体验。同时,为管理员提供一个高校灾害紧急管理的工具,提高高校灾害紧急管理的效率。
关键词:高校灾害紧急管理平台;Java;MySQL;SSM
Abstract
As a densely populated place, universities need to quickly and efficiently organize and manage response work in the face of emergencies such as natural disasters and accidents. However, traditional emergency management methods face problems such as information asymmetry, low collaborative efficiency, and difficulties in allocating rescue resources. Therefore, it is necessary and urgent to use Java development technology to design and implement a university disaster emergency management platform through the SSM framework. This system is crucial for understanding disaster knowledge, improving emergency response capabilities, and enhancing university safety management capabilities.
The development of a disaster emergency management platform in universities allows students and teachers to quickly access the latest information and comprehensive disaster knowledge, warning information, process guidelines, and other disaster emergency information at any time, so that they can quickly take corresponding response and emergency measures, reduce losses and injuries caused by accidents; And enhance information exchange and sharing, enhance user interaction, and enhance user experience. At the same time, provide administrators with a tool for emergency management of university disasters, and improve the efficiency of university disaster emergency management.
Keywords: Emergency management platform for disasters in universities; Java; MySQL; SSM
1 绪论
1.1 研究背景
高校作为人员密集的场所,在面临自然灾害、事故灾难等紧急情况时,需要快速高效地组织和管理应对工作。然而,传统的紧急管理方式存在信息不对称、协同效率低、救援资源调配困难等问题。因此,使用Java开发技术,通过SSM框架设计和实现一个高校灾害紧急管理平台具有必要性和紧迫性,该系统实现数据的交互与变更,通过科学的管理方式、便捷的管理系统,提高了高校灾害紧急管理效率,并减少了数据存储上的错误和遗漏。
设计和实现高校灾害紧急管理平台对了解灾害知识,提升应对灾害的应急处理水平,增强高校安全管理能力至关重要。通过建立一个高校灾害紧急管理平台,能够为学生、教师提供一个可以随时、快速获取最新资讯和全面的灾害知识、预警信息、流程指南等灾害紧急信息的渠道,从而提高其迅速采取相应的应对和应急措施的意识,减少事故发生的损失和伤害;还能实现和增进信息交流与共享,通过交流论坛和知识竞赛等模块,用户可以互相分享和学习灾害知识,提高灾害应对能力,形成良好的安全自救意识。同时,增强高校安全管理能力,灾害紧急管理系统为高校和相关部门提供了一个可视化、集中化的管理平台,发布灾害知识、预警信息、流程指南、知识竞赛、应急资源等信息,对灾害的处理、应对进行指导,提升高校的安全管理能力。另外,系统可以为高校安全管理提供更加科学、高效、准确的手段,实现数据化信息化,从而保障师生的生命财产安全,提升高校高校灾害紧急管理水平。
本文共分为六章,章节内容安排如下:
第一章为引言,此章节对所设计和实现的系统的背景和状况以及意义进行详细的论述以及说明,同时进行了论文整体框架的结构的简要介绍。
第二章为系统需求分析,章节所做的主要的工作是对系统进行了技术、经济和操作方面可行性的分析;对系统实行了总体功能的需求、用例分析。
第三章为系统的设计,主要是对系统的功能结构进行设计,并对系统数据库的概念结构以及物理结构的设计进行了分析。
第四章就是对系统的实现,根据系统功能的划分,分别对系统所需要实现的前台客户功能和后台管理员功能进行了分析和说明。
第五章:系统测试。主要对系统的部分界面进行测试并对主要功能进行测试
2 高校灾害紧急管理平台分析
系统需求分析是系统开发的一个关键环节,它在系统的设计和实现上起到了一个承上启下的位置。系统需求分析是对所需要做的系统进行一个需求的挖掘,如果分析得准确可以精准地解决现实中碰到的问题。如果分析不到位会影响后期系统的实现。一个系统的优秀程度需求分析也是占据了非常大的比例,如果需求分析不到位,后面的系统设计要实现就是一个偏离导航的设计。
系统可行性分析是对系统可行性进行一个探讨。在探讨系统的可行性上我们主要从技术上的可行性和经济上的可行性以及法律层面的可行性上进行分析,如果三个层面都通过,我们则认为系统是比较可行的。
2.1.1 技术可行性分析
SSM 是一种常用的Java Web开发框架,能够实现分层架构,提高开发效率和代码复用性。SSM(Spring+SpringMVC+MyBatis)框架集由Spring、MyBatis两个开源框架整合而成。常作为数据源较简单的web项目的框架,有助于提高系统的可拓展性和可维护性。高校灾害紧急管理平台在数据的存储上使用的MySQL数据库,在系统开发中使用了Java、HTML、Tomcat这些开发工具的使用,能够给编写工作带来许多的便利。使用Java开发技术,通过SSM框架结合MySQL数据库,可以快速搭建一个功能强大、性能稳定的高校灾害紧急管理平台。因此,从技术层面分析是可行的。
SSM框架是开源的,拥有大量的社区支持和丰富的学习资源。使用SSM框架进行开发可以降低开发成本,缩短开发周期。此外,SSM框架具备良好的性能和稳定性,可以降低系统的运行成本和维护成本。因此,从经济角度分析是可行的。
通过SSM框架结合MySQL数据库可以实现本系统界面友好和简易,普通电脑的常见配置就可以运行本软件,并且只要粗通电脑使用的基本常识就可以流畅地使用本软件。电脑具备连接互联网的能力,并且可以正常访问系统,并不需要操作者有什么高超的能力,只需了解业务流程,并且按照专业知识进行正确操作即可,因此,从操作角度分析是可行的。
根据用户对系统的需求,要求系统简单操作,能够准确、安全和完整的对信息进行管理。对高校灾害紧急管理平台做需求做解析后,该系统主要分为学生用户、教师用户和管理员三大模块。
学生用户模块:
- 注册登录:游客可以随时进入到系统中,对系统中的信息浏览,但是想要使用其他操作,就必须有这个系统的账号,如果没有账号的话,可以注册成为系统用户,使用系统功能。
- 首页:可查看轮播图和使用系统其他功能。
- 交流论坛:可查看所有交流论坛消息,支持关键字搜索,点击可查看详情(标题、详情介绍、标签),可进行发布内容(封面图、标题、分类、标签、正文)操作,并进行点赞、收藏和评论。
- 通知公告:可查看包括关于我们、联系方式、网站介绍等管理员发布的所有通知公告,点击可查看详情。
- 新闻资讯:可查看管理员发布的所有新闻资讯信息,支持局部搜索和下拉(筛选、排序)搜索,热门文章推荐,点击可查看详情,进行点赞、收藏和评论。
- 灾害知识:可查看管理员发布的所有灾害知识信息,支持关键字(知识标题、灾害类型)搜索和下拉(灾害类型、排序)搜索,点击可查看详情,进行点赞、收藏和评论。
- 预警信息:可查看管理员发布的所有预警信息信息,支持关键字(预警名称)搜索和下拉(排序)搜索,点击可查看详情,进行点赞、收藏和评论。
- 流程指南:可查看管理员发布的所有流程指南信息,支持关键字(标题名称、灾害类型)搜索和下拉(灾害类型、排序)搜索,点击可查看详情,进行点赞、收藏和评论。
- 知识竞赛:可查看管理员发布的所有知识竞赛信息,支持关键字(竞赛名称)搜索和下拉(排序)搜索,点击可查看详情,进行点赞、收藏和评论。
- 应急资源:可查看管理员发布的所有应急资源信息,支持关键字(资源标题)搜索和下拉(排序)搜索,点击可查看详情,进行点赞、收藏和评论。
- 我的账户:对个人资料进行管理,包括修改密码和修改资料(头像、昵称、邮箱、用户姓名、用户性别)。
- 个人中心:可对个人首页、收藏等信息进行管控。点击“收藏”,可管理所有收藏信息,包括交流论坛、新闻资讯、灾害知识、预警信息、流程指南、知识竞赛、应急资源等收藏信息,进行查看和删除操作,点击可查看详情。
教师用户模块:
- 注册登录:可以通过注册成为教师用户,使用账号密码可进行登录,使用系统功能。
- 首页:可查看轮播图和使用系统其他功能。
- 交流论坛:可查看所有交流论坛消息,支持关键字搜索,点击可查看详情(标题、详情介绍、标签),可进行发布内容(封面图、标题、分类、标签、正文)操作,并进行点赞、收藏和评论。
- 通知公告:可查看包括关于我们、联系方式、网站介绍等管理员发布的所有通知公告,点击可查看详情。
- 新闻资讯:可查看管理员发布的所有新闻资讯信息,支持局部搜索和下拉(筛选、排序)搜索,热门文章推荐,点击可查看详情,进行点赞、收藏和评论。
- 灾害知识:可查看管理员发布的所有灾害知识信息,支持关键字(知识标题、灾害类型)搜索和下拉(灾害类型、排序)搜索,点击可查看详情,进行点赞、收藏和评论。
- 预警信息:可查看管理员发布的所有预警信息信息,支持关键字(预警名称)搜索和下拉(排序)搜索,点击可查看详情,进行点赞、收藏和评论。
- 流程指南:可查看管理员发布的所有流程指南信息,支持关键字(标题名称、灾害类型)搜索和下拉(灾害类型、排序)搜索,点击可查看详情,进行点赞、收藏和评论。
- 知识竞赛:可查看管理员发布的所有知识竞赛信息,支持关键字(竞赛名称)搜索和下拉(排序)搜索,点击可查看详情,进行点赞、收藏和评论。
- 应急资源:可查看管理员发布的所有应急资源信息,支持关键字(资源标题)搜索和下拉(排序)搜索,点击可查看详情,进行点赞、收藏和评论。
- 我的账户:对个人资料进行管理,包括修改密码和修改资料(头像、昵称、邮箱、用户姓名、用户性别)。
- 个人中心:可对个人首页、收藏等信息进行管控。点击“收藏”,可管理所有收藏信息,包括交流论坛、新闻资讯、灾害知识、预警信息、流程指南、知识竞赛、应急资源等收藏信息,进行查看和删除操作,点击可查看详情。
管理员模块:
- 登录:管理员账号密码由系统生成,可使用账号密码可进行登录,使用系统功能,并对个人信息和密码进行管理。
- 后台首页:可查看灾害知识统计信息数据分析。
- 系统用户:可对学生用户、教师用户和管理员进行管控,包括进行增删改查操作,点击可查看详情(头像、账号、密码、昵称、邮箱、状态、用户姓名、用户性别)。
- 灾害知识管理:可查看发布的所有灾害知识,进行增改删查操作,支持关键字(知识标题、灾害类型)搜索,点击可查看详情(知识标题、灾害名称、灾害类型、预防措施、应对手册、知识视频、发布日期、知识数量、封面图片、内容详情)和查看评论。
- 灾害类型管理:可查看发布的所有灾害类型信息,进行增改删查操作,支持灾害类型搜索,点击可查看详情。
- 预警信息管理:可查看发布的所有预警信息信息,进行增改删查操作,支持预警名称搜索,点击可查看详情(预警名称、预警日期、预警地点、封面图片、内容详情)和查看评论。
- 流程指南管理:可查看发布的所有流程指南信息,进行增改删查操作,支持标题名称、灾害类型搜索,点击可查看详情(标题名称、灾害类型、发布日期、封面图片、内容详情)和查看评论。
- 知识竞赛管理:可查看发布的所有知识竞赛信息,进行增改删查操作,支持竞赛名称搜索,点击可查看详情(竞赛名称、竞赛日期、竞赛地点、竞赛人数、竞赛图片、竞赛介绍)和查看评论。
- 应急资源管理:可查看发布的所有应急资源信息,进行增改删查操作,支持资源标题搜索,点击可查看详情(资源标题、紧急联系人、救援站点、站点地址、封面图片、资源介绍)和查看评论。
- 系统管理:可对首页的轮播图进行管理,进行增删改查操作,支持标题搜索,可点击查看详情。
- 通知公告管理:可对通知公告进行管理,进行增删改查操作,支持标题搜索,可点击查看详情。
- 资源管理:可对新闻资讯和新闻分类进行管理,进行增删改查操作,新闻资讯支持标题、标签、分类搜索,可点击查看详情(封面图、标题、分类、标签、描述、正文)和查看评论;新闻分类支持类型名称搜索,可点击查看详情。
- 权限管理:可对交流论坛和论坛分类进行管理,进行增删改查操作,交流论坛支持标题、标签、分类搜索,可点击查看详情(封面图、标题、分类、标签、正文)和查看评论;交流论坛分类类型名称搜索,可点击查看详情(类型名称、描述)。
- 权限管理:可对用户组的权限进行管理,进行增删改查操作,支持权限名、用户组、添加权限、修改权限、删除权限、查询权限搜索,可点击修改(添加、修改、删除、查询)操作。
高校灾害紧急管理平台的非功能性需求比如高校灾害紧急管理平台的安全性怎么样,可靠性怎么样,性能怎么样,可扩展性怎么样等。具体可以表示在如下2-1表格中:
表2-1高校灾害紧急管理平台非功能需求表
| 安全性 | 主要指高校灾害紧急管理平台数据库的安装,数据库的使用和密码的设定必须合乎规范。 |
| 可靠性 | 可靠性是指高校灾害紧急管理平台能够按照用户提交的指示进行操作,经过测试,可靠性90%以上。 |
| 性能 | 性能是影响高校灾害紧急管理平台占据市场的必要条件,所以性能最好要佳才好。 |
| 可扩展性 | 比如数据库预留多个属性,比如接口的使用等确保了系统的非功能性需求。 |
| 易用性 | 用户只要跟着高校灾害紧急管理平台的页面展示内容进行操作,就可以了。 |
| 可维护性 | 高校灾害紧急管理平台开发的可维护性是非常重要的,经过测试,可维护性没有问题 |
2.3 系统用例分析
对高校灾害紧急管理平台做需求做解析后,该系统主要分为学生用户、教师用户和管理员三大模块。该系统的用户角色用例图分别是图2-1、图2-2和图2-3。
图2-1就是学生用户角色的用例展示。

图2-1 学生用户角色用例图
图2-2就是教师用户角色的用例展示。

图2-2 教师用户角色用例图
图2-3就是管理员角色的用例展示。

图2-3 管理员角色用例图
2.4.1 数据增加流程
用户成功登入系统后就能够实现增加数据的操作,增加数据的编号是特定的,系统生成,用户不能随意填写,除了编号以外,其他增加信息用户自己填写,填写后的信息经过系统验证,验证合法通过就显示增加数据成功了,相反的话,就没有增加成功,图2-4显示的就是在增加数据时的流程。

图2-4数据增加流程图
2.4.2 数据修改流程
数据修改时的流程和上面介绍的数据增加时的流程差不多,如图2-5所示。

图2-5数据修改流程图
2.4.3 数据删除流程
如果系统里面存在一些没有用的数据的话,相关的管理人员还可以对这些数据进行删除,图2-6就是数据删除时的流程图。

图2-6数据删除流程图
本章主要通过对高校灾害紧急管理平台的可行性分析、功能需求分析、系统用例分析、系统流程分析,确定整个高校灾害紧急管理平台要实现的功能。同时也为高校灾害紧急管理平台的代码实现和测试提供了标准。
本章主要讨论的内容包括高校灾害紧急管理平台的功能模块设计、数据库系统设计。
3.1 系统功能模块设计
在上一章节中主要对系统的功能性需求和非功能性需求进行分析,并且根据需求分析了高校灾害紧急管理平台中的用例。那么接下来就要开始对高校灾害紧急管理平台的架构、主要功能和数据库开始进行设计。高校灾害紧急管理平台根据前面章节的需求分析得出,其总体设计模块图如图3-1所示。
图3-1 系统功能模块图
3.1.2用户模块设计
本系统的用户包括后台管理员和前台用户,两种用户模块的功能基本是相同的,用户比管理员多了一个注册功能,所以以用户模块的结构图为例进行分析,用户模块结构图为例进行分析,如下图:
图3-2用户模块结构图
3.1.3交流论坛模块设计
高校灾害紧急管理平台是一个交流性质的公开平台,用户在平台的交流论坛可以发布帖子并进行点赞、收藏和评论,增加用户之间的互动性。具体的结构图如下:
图3-3评论管理模块结构图
高校灾害紧急管理平台中需要存储不少记录信息和数据,包括新闻资讯、灾害知识、预警信息、流程指南、知识竞赛、应急资源等,这里以灾害知识管理模块为例,学生用户和教师用户可查看管理员发布的所有灾害知识信息,支持关键字(知识标题、灾害类型)搜索和下拉(灾害类型、排序)搜索,点击可查看详情,进行点赞、收藏和评论,管理员可查看发布的所有灾害知识,进行增改删查操作,。具体的结构图如下:
图3-4灾害知识管理模块结构图
数据库设计一般包括需求分析、概念模型设计、数据库表建立三大过程,其中需求分析前面章节已经阐述,概念模型设计有概念模型和逻辑结构设计两部分。
3.2.1 数据库概念结构设计
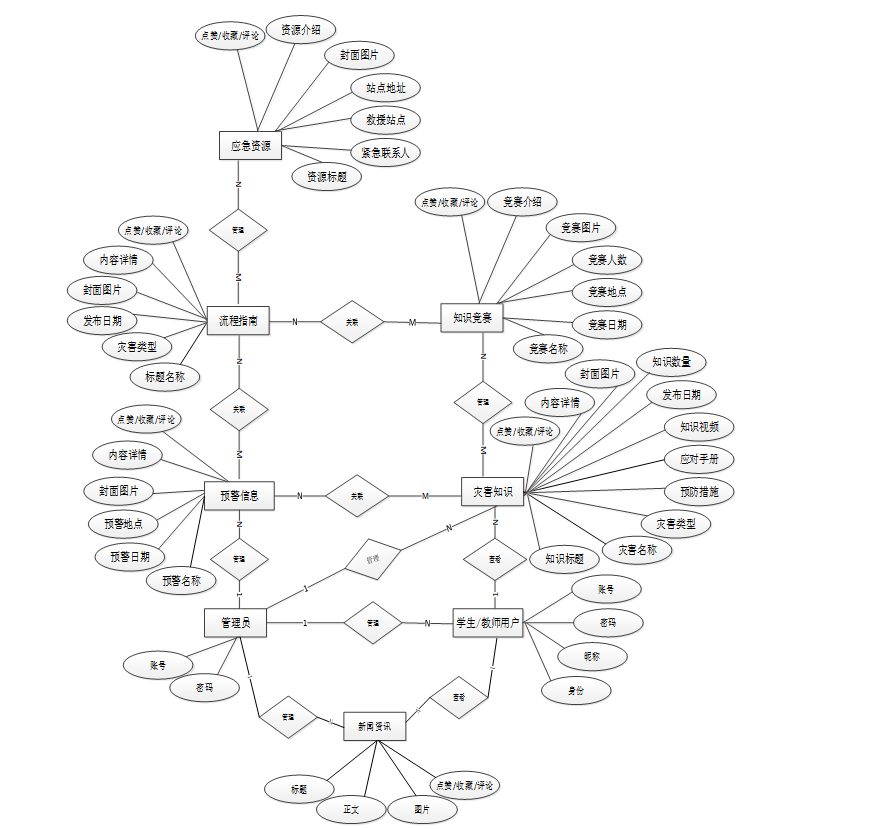
下面是整个高校灾害紧急管理平台中主要的数据库表总E-R实体关系图。
图3-6 系统总E-R关系图
3.2.2 数据库逻辑结构设计
通过上一小节中高校灾害紧急管理平台中总E-R关系图上得出一共需要创建很多个数据表。在此我主要罗列几个主要的数据库表结构设计。
表access_token (登陆访问时长)
| 编号 | 名称 | 数据类型 | 长度 | 小数位 | 允许空值 | 主键 | 默认值 | 说明 |
| 1 | token_id | int | 10 | 0 | N | Y | 临时访问牌ID | |
| 2 | token | varchar | 64 | 0 | Y | N | 临时访问牌 | |
| 3 | info | text | 65535 | 0 | Y | N | ||
| 4 | maxage | int | 10 | 0 | N | N | 2 | 最大寿命:默认2小时 |
| 5 | create_time | timestamp | 19 | 0 | N | N | CURRENT_TIMESTAMP | 创建时间: |
| 6 | update_time | timestamp | 19 | 0 | N | N | CURRENT_TIMESTAMP | 更新时间: |
| 7 | user_id | int | 10 | 0 | N | N | 0 | 用户编号: |
| 编号 | 名称 | 数据类型 | 长度 | 小数位 | 允许空值 | 主键 | 默认值 | 说明 |
| 1 | article_id | mediumint | 8 | 0 | N | Y | 文章id:[0,8388607] | |
| 2 | title | varchar | 125 | 0 | N | Y | 标题:[0,125]用于文章和html的title标签中 | |
| 3 | type | varchar | 64 | 0 | N | N | 0 | 文章分类:[0,1000]用来搜索指定类型的文章 |
| 4 | hits | int | 10 | 0 | N | N | 0 | 点击数:[0,1000000000]访问这篇文章的人次 |
| 5 | praise_len | int | 10 | 0 | N | N | 0 | 点赞数 |
| 6 | create_time | timestamp | 19 | 0 | N | N | CURRENT_TIMESTAMP | 创建时间: |
| 7 | update_time | timestamp | 19 | 0 | N | N | CURRENT_TIMESTAMP | 更新时间: |
| 8 | source | varchar | 255 | 0 | Y | N | 来源:[0,255]文章的出处 | |
| 9 | url | varchar | 255 | 0 | Y | N | 来源地址:[0,255]用于跳转到发布该文章的网站 | |
| 10 | tag | varchar | 255 | 0 | Y | N | 标签:[0,255]用于标注文章所属相关内容,多个标签用空格隔开 | |
| 11 | content | longtext | 2147483647 | 0 | Y | N | 正文:文章的主体内容 | |
| 12 | img | varchar | 255 | 0 | Y | N | 封面图 | |
| 13 | description | text | 65535 | 0 | Y | N | 文章描述 |
| 编号 | 名称 | 数据类型 | 长度 | 小数位 | 允许空值 | 主键 | 默认值 | 说明 |
| 1 | type_id | smallint | 5 | 0 | N | Y | 分类ID:[0,10000] | |
| 2 | display | smallint | 5 | 0 | N | N | 100 | 显示顺序:[0,1000]决定分类显示的先后顺序 |
| 3 | name | varchar | 16 | 0 | N | N | 分类名称:[2,16] | |
| 4 | father_id | smallint | 5 | 0 | N | N | 0 | 上级分类ID:[0,32767] |
| 5 | description | varchar | 255 | 0 | Y | N | 描述:[0,255]描述该分类的作用 | |
| 6 | icon | text | 65535 | 0 | Y | N | 分类图标: | |
| 7 | url | varchar | 255 | 0 | Y | N | 外链地址:[0,255]如果该分类是跳转到其他网站的情况下,就在该URL上设置 | |
| 8 | create_time | timestamp | 19 | 0 | N | N | CURRENT_TIMESTAMP | 创建时间: |
| 9 | update_time | timestamp | 19 | 0 | N | N | CURRENT_TIMESTAMP | 更新时间: |
| 编号 | 名称 | 数据类型 | 长度 | 小数位 | 允许空值 | 主键 | 默认值 | 说明 |
| 1 | auth_id | int | 10 | 0 | N | Y | 授权ID: | |
| 2 | user_group | varchar | 64 | 0 | Y | N | 用户组: | |
| 3 | mod_name | varchar | 64 | 0 | Y | N | 模块名: | |
| 4 | table_name | varchar | 64 | 0 | Y | N | 表名: | |
| 5 | page_title | varchar | 255 | 0 | Y | N | 页面标题: | |
| 6 | path | varchar | 255 | 0 | Y | N | 路由路径: | |
| 7 | position | varchar | 32 | 0 | Y | N | 位置: | |
| 8 | mode | varchar | 32 | 0 | N | N | _blank | 跳转方式: |
| 9 | add | tinyint | 3 | 0 | N | N | 1 | 是否可增加: |
| 10 | del | tinyint | 3 | 0 | N | N | 1 | 是否可删除: |
| 11 | set | tinyint | 3 | 0 | N | N | 1 | 是否可修改: |
| 12 | get | tinyint | 3 | 0 | N | N | 1 | 是否可查看: |
| 13 | field_add | text | 65535 | 0 | Y | N | 添加字段: | |
| 14 | field_set | text | 65535 | 0 | Y | N | 修改字段: | |
| 15 | field_get | text | 65535 | 0 | Y | N | 查询字段: | |
| 16 | table_nav_name | varchar | 500 | 0 | Y | N | 跨表导航名称: | |
| 17 | table_nav | varchar | 500 | 0 | Y | N | 跨表导航: | |
| 18 | option | text | 65535 | 0 | Y | N | 配置: | |
| 19 | create_time | timestamp | 19 | 0 | N | N | CURRENT_TIMESTAMP | 创建时间: |
| 20 | update_time | timestamp | 19 | 0 | N | N | CURRENT_TIMESTAMP | 更新时间: |
| 编号 | 名称 | 数据类型 | 长度 | 小数位 | 允许空值 | 主键 | 默认值 | 说明 |
| 1 | collect_id | int | 10 | 0 | N | Y | 收藏ID: | |
| 2 | user_id | int | 10 | 0 | N | N | 0 | 收藏人ID: |
| 3 | source_table | varchar | 255 | 0 | Y | N | 来源表: | |
| 4 | source_field | varchar | 255 | 0 | Y | N | 来源字段: | |
| 5 | source_id | int | 10 | 0 | N | N | 0 | 来源ID: |
| 6 | title | varchar | 255 | 0 | Y | N | 标题: | |
| 7 | img | varchar | 255 | 0 | Y | N | 封面: | |
| 8 | create_time | timestamp | 19 | 0 | N | N | CURRENT_TIMESTAMP | 创建时间: |
| 9 | update_time | timestamp | 19 | 0 | N | N | CURRENT_TIMESTAMP | 更新时间: |
| 编号 | 名称 | 数据类型 | 长度 | 小数位 | 允许空值 | 主键 | 默认值 | 说明 |
| 1 | comment_id | int | 10 | 0 | N | Y | 评论ID: | |
| 2 | user_id | int | 10 | 0 | N | N | 0 | 评论人ID: |
| 3 | reply_to_id | int | 10 | 0 | N | N | 0 | 回复评论ID:空为0 |
| 4 | content | longtext | 2147483647 | 0 | Y | N | 内容: | |
| 5 | nickname | varchar | 255 | 0 | Y | N | 昵称: | |
| 6 | avatar | varchar | 255 | 0 | Y | N | 头像地址:[0,255] | |
| 7 | create_time | timestamp | 19 | 0 | N | N | CURRENT_TIMESTAMP | 创建时间: |
| 8 | update_time | timestamp | 19 | 0 | N | N | CURRENT_TIMESTAMP | 更新时间: |
| 9 | source_table | varchar | 255 | 0 | Y | N | 来源表: | |
| 10 | source_field | varchar | 255 | 0 | Y | N | 来源字段: | |
| 11 | source_id | int | 10 | 0 | N | N | 0 | 来源ID: |
| 编号 | 名称 | 数据类型 | 长度 | 小数位 | 允许空值 | 主键 | 默认值 | 说明 |
| 1 | disaster_knowledge_id | int | 10 | 0 | N | Y | 灾害知识ID | |
| 2 | knowledge_title | varchar | 64 | 0 | Y | N | 知识标题 | |
| 3 | disaster_name | varchar | 64 | 0 | Y | N | 灾害名称 | |
| 4 | disaster_type | varchar | 64 | 0 | Y | N | 灾害类型 | |
| 5 | preventive_measure | varchar | 64 | 0 | Y | N | 预防措施 | |
| 6 | response_manual | varchar | 64 | 0 | Y | N | 应对手册 | |
| 7 | knowledge_video | varchar | 255 | 0 | Y | N | 知识视频 | |
| 8 | release_date | date | 10 | 0 | Y | N | 发布日期 | |
| 9 | knowledge_quantity | varchar | 64 | 0 | Y | N | 知识数量 | |
| 10 | cover_photo | varchar | 255 | 0 | Y | N | 封面图片 | |
| 11 | content_details | longtext | 2147483647 | 0 | Y | N | 内容详情 | |
| 12 | hits | int | 10 | 0 | N | N | 0 | 点击数 |
| 13 | praise_len | int | 10 | 0 | N | N | 0 | 点赞数 |
| 14 | recommend | int | 10 | 0 | N | N | 0 | 智能推荐 |
| 15 | create_time | datetime | 19 | 0 | N | N | CURRENT_TIMESTAMP | 创建时间 |
| 16 | update_time | timestamp | 19 | 0 | N | N | CURRENT_TIMESTAMP | 更新时间 |
| 编号 | 名称 | 数据类型 | 长度 | 小数位 | 允许空值 | 主键 | 默认值 | 说明 |
| 1 | disaster_type_id | int | 10 | 0 | N | Y | 灾害类型ID | |
| 2 | disaster_type | varchar | 64 | 0 | Y | N | 灾害类型 | |
| 3 | create_time | datetime | 19 | 0 | N | N | CURRENT_TIMESTAMP | 创建时间 |
| 4 | update_time | timestamp | 19 | 0 | N | N | CURRENT_TIMESTAMP | 更新时间 |
| 编号 | 名称 | 数据类型 | 长度 | 小数位 | 允许空值 | 主键 | 默认值 | 说明 |
| 1 | emergency_resources_id | int | 10 | 0 | N | Y | 应急资源ID | |
| 2 | resource_title | varchar | 64 | 0 | Y | N | 资源标题 | |
| 3 | emergency_contact | varchar | 64 | 0 | Y | N | 紧急联系人 | |
| 4 | rescue_stations | varchar | 64 | 0 | Y | N | 救援站点 | |
| 5 | site_address | varchar | 64 | 0 | Y | N | 站点地址 | |
| 6 | cover_photo | varchar | 255 | 0 | Y | N | 封面图片 | |
| 7 | resource_introduction | longtext | 2147483647 | 0 | Y | N | 资源介绍 | |
| 8 | praise_len | int | 10 | 0 | N | N | 0 | 点赞数 |
| 9 | create_time | datetime | 19 | 0 | N | N | CURRENT_TIMESTAMP | 创建时间 |
| 10 | update_time | timestamp | 19 | 0 | N | N | CURRENT_TIMESTAMP | 更新时间 |
| 编号 | 名称 | 数据类型 | 长度 | 小数位 | 允许空值 | 主键 | 默认值 | 说明 |
| 1 | forum_id | mediumint | 8 | 0 | N | Y | 论坛id | |
| 2 | display | smallint | 5 | 0 | N | N | 100 | 排序 |
| 3 | user_id | mediumint | 8 | 0 | N | N | 0 | 用户ID |
| 4 | nickname | varchar | 16 | 0 | Y | N | 昵称:[0,16] | |
| 5 | praise_len | int | 10 | 0 | Y | N | 0 | 点赞数 |
| 6 | hits | int | 10 | 0 | N | N | 0 | 访问数 |
| 7 | title | varchar | 125 | 0 | N | N | 标题 | |
| 8 | keywords | varchar | 125 | 0 | Y | N | 关键词 | |
| 9 | description | varchar | 255 | 0 | Y | N | 描述 | |
| 10 | url | varchar | 255 | 0 | Y | N | 来源地址 | |
| 11 | tag | varchar | 255 | 0 | Y | N | 标签 | |
| 12 | img | text | 65535 | 0 | Y | N | 封面图 | |
| 13 | content | longtext | 2147483647 | 0 | Y | N | 正文 | |
| 14 | create_time | timestamp | 19 | 0 | N | N | CURRENT_TIMESTAMP | 创建时间: |
| 15 | update_time | timestamp | 19 | 0 | N | N | CURRENT_TIMESTAMP | 更新时间: |
| 16 | avatar | varchar | 255 | 0 | Y | N | 发帖人头像: | |
| 17 | type | varchar | 64 | 0 | N | N | 0 | 论坛分类:[0,1000]用来搜索指定类型的论坛帖 |
| 编号 | 名称 | 数据类型 | 长度 | 小数位 | 允许空值 | 主键 | 默认值 | 说明 |
| 1 | type_id | smallint | 5 | 0 | N | Y | 分类ID:[0,10000] | |
| 2 | name | varchar | 16 | 0 | N | N | 分类名称:[2,16] | |
| 3 | description | varchar | 255 | 0 | Y | N | 描述:[0,255]描述该分类的作用 | |
| 4 | url | varchar | 255 | 0 | Y | N | 外链地址:[0,255]如果该分类是跳转到其他网站的情况下,就在该URL上设置 | |
| 5 | father_id | smallint | 5 | 0 | N | N | 0 | 上级分类ID:[0,32767] |
| 6 | icon | varchar | 255 | 0 | Y | N | 分类图标: | |
| 7 | create_time | timestamp | 19 | 0 | N | N | CURRENT_TIMESTAMP | 创建时间: |
| 8 | update_time | timestamp | 19 | 0 | N | N | CURRENT_TIMESTAMP | 更新时间: |
| 编号 | 名称 | 数据类型 | 长度 | 小数位 | 允许空值 | 主键 | 默认值 | 说明 |
| 1 | hits_id | int | 10 | 0 | N | Y | 点赞ID: | |
| 2 | user_id | int | 10 | 0 | N | N | 0 | 点赞人: |
| 3 | create_time | timestamp | 19 | 0 | N | N | CURRENT_TIMESTAMP | 创建时间: |
| 4 | update_time | timestamp | 19 | 0 | N | N | CURRENT_TIMESTAMP | 更新时间: |
| 5 | source_table | varchar | 255 | 0 | Y | N | 来源表: | |
| 6 | source_field | varchar | 255 | 0 | Y | N | 来源字段: | |
| 7 | source_id | int | 10 | 0 | N | N | 0 | 来源ID: |
| 编号 | 名称 | 数据类型 | 长度 | 小数位 | 允许空值 | 主键 | 默认值 | 说明 |
| 1 | knowledge_competition_id | int | 10 | 0 | N | Y | 知识竞赛ID | |
| 2 | competition_name | varchar | 64 | 0 | Y | N | 竞赛名称 | |
| 3 | competition_date | date | 10 | 0 | Y | N | 竞赛日期 | |
| 4 | competition_venue | varchar | 64 | 0 | Y | N | 竞赛地点 | |
| 5 | number_of_participants_in_the_competition | varchar | 64 | 0 | Y | N | 竞赛人数 | |
| 6 | competition_pictures | varchar | 255 | 0 | Y | N | 竞赛图片 | |
| 7 | competition_introduction | longtext | 2147483647 | 0 | Y | N | 竞赛介绍 | |
| 8 | hits | int | 10 | 0 | N | N | 0 | 点击数 |
| 9 | praise_len | int | 10 | 0 | N | N | 0 | 点赞数 |
| 10 | recommend | int | 10 | 0 | N | N | 0 | 智能推荐 |
| 11 | create_time | datetime | 19 | 0 | N | N | CURRENT_TIMESTAMP | 创建时间 |
| 12 | update_time | timestamp | 19 | 0 | N | N | CURRENT_TIMESTAMP | 更新时间 |
| 编号 | 名称 | 数据类型 | 长度 | 小数位 | 允许空值 | 主键 | 默认值 | 说明 |
| 1 | notice_id | mediumint | 8 | 0 | N | Y | 公告id: | |
| 2 | title | varchar | 125 | 0 | N | N | 标题: | |
| 3 | content | longtext | 2147483647 | 0 | Y | N | 正文: | |
| 4 | create_time | timestamp | 19 | 0 | N | N | CURRENT_TIMESTAMP | 创建时间: |
| 5 | update_time | timestamp | 19 | 0 | N | N | CURRENT_TIMESTAMP | 更新时间: |
| 编号 | 名称 | 数据类型 | 长度 | 小数位 | 允许空值 | 主键 | 默认值 | 说明 |
| 1 | praise_id | int | 10 | 0 | N | Y | 点赞ID: | |
| 2 | user_id | int | 10 | 0 | N | N | 0 | 点赞人: |
| 3 | create_time | timestamp | 19 | 0 | N | N | CURRENT_TIMESTAMP | 创建时间: |
| 4 | update_time | timestamp | 19 | 0 | N | N | CURRENT_TIMESTAMP | 更新时间: |
| 5 | source_table | varchar | 255 | 0 | Y | N | 来源表: | |
| 6 | source_field | varchar | 255 | 0 | Y | N | 来源字段: | |
| 7 | source_id | int | 10 | 0 | N | N | 0 | 来源ID: |
| 8 | status | bit | 1 | 0 | N | N | 1 | 点赞状态:1为点赞,0已取消 |
| 编号 | 名称 | 数据类型 | 长度 | 小数位 | 允许空值 | 主键 | 默认值 | 说明 |
| 1 | process_guide_id | int | 10 | 0 | N | Y | 流程指南ID | |
| 2 | title_name | varchar | 64 | 0 | Y | N | 标题名称 | |
| 3 | disaster_type | varchar | 64 | 0 | Y | N | 灾害类型 | |
| 4 | release_date | date | 10 | 0 | Y | N | 发布日期 | |
| 5 | cover_photo | varchar | 255 | 0 | Y | N | 封面图片 | |
| 6 | content_details | longtext | 2147483647 | 0 | Y | N | 内容详情 | |
| 7 | praise_len | int | 10 | 0 | N | N | 0 | 点赞数 |
| 8 | create_time | datetime | 19 | 0 | N | N | CURRENT_TIMESTAMP | 创建时间 |
| 9 | update_time | timestamp | 19 | 0 | N | N | CURRENT_TIMESTAMP | 更新时间 |
| 编号 | 名称 | 数据类型 | 长度 | 小数位 | 允许空值 | 主键 | 默认值 | 说明 |
| 1 | slides_id | int | 10 | 0 | N | Y | 轮播图ID: | |
| 2 | title | varchar | 64 | 0 | Y | N | 标题: | |
| 3 | content | varchar | 255 | 0 | Y | N | 内容: | |
| 4 | url | varchar | 255 | 0 | Y | N | 链接: | |
| 5 | img | varchar | 255 | 0 | Y | N | 轮播图: | |
| 6 | hits | int | 10 | 0 | N | N | 0 | 点击量: |
| 7 | create_time | timestamp | 19 | 0 | N | N | CURRENT_TIMESTAMP | 创建时间: |
| 8 | update_time | timestamp | 19 | 0 | N | N | CURRENT_TIMESTAMP | 更新时间: |
| 编号 | 名称 | 数据类型 | 长度 | 小数位 | 允许空值 | 主键 | 默认值 | 说明 |
| 1 | student_users_id | int | 10 | 0 | N | Y | 学生用户ID | |
| 2 | student_name | varchar | 64 | 0 | Y | N | 学生姓名 | |
| 3 | student_gender | varchar | 64 | 0 | Y | N | 学生性别 | |
| 4 | student_phone_number | varchar | 16 | 0 | Y | N | 学生电话 | |
| 5 | examine_state | varchar | 16 | 0 | N | N | 已通过 | 审核状态 |
| 6 | user_id | int | 10 | 0 | N | N | 0 | 用户ID |
| 7 | create_time | datetime | 19 | 0 | N | N | CURRENT_TIMESTAMP | 创建时间 |
| 8 | update_time | timestamp | 19 | 0 | N | N | CURRENT_TIMESTAMP | 更新时间 |
| 编号 | 名称 | 数据类型 | 长度 | 小数位 | 允许空值 | 主键 | 默认值 | 说明 |
| 1 | teacher_users_id | int | 10 | 0 | N | Y | 教师用户ID | |
| 2 | teachers_name | varchar | 64 | 0 | Y | N | 教师姓名 | |
| 3 | teacher_gender | varchar | 64 | 0 | Y | N | 教师性别 | |
| 4 | teachers_phone_number | varchar | 16 | 0 | Y | N | 教师电话 | |
| 5 | examine_state | varchar | 16 | 0 | N | N | 已通过 | 审核状态 |
| 6 | user_id | int | 10 | 0 | N | N | 0 | 用户ID |
| 7 | create_time | datetime | 19 | 0 | N | N | CURRENT_TIMESTAMP | 创建时间 |
| 8 | update_time | timestamp | 19 | 0 | N | N | CURRENT_TIMESTAMP | 更新时间 |
| 编号 | 名称 | 数据类型 | 长度 | 小数位 | 允许空值 | 主键 | 默认值 | 说明 |
| 1 | upload_id | int | 10 | 0 | N | Y | 上传ID | |
| 2 | name | varchar | 64 | 0 | Y | N | 文件名 | |
| 3 | path | varchar | 255 | 0 | Y | N | 访问路径 | |
| 4 | file | varchar | 255 | 0 | Y | N | 文件路径 | |
| 5 | display | varchar | 255 | 0 | Y | N | 显示顺序 | |
| 6 | father_id | int | 10 | 0 | Y | N | 0 | 父级ID |
| 7 | dir | varchar | 255 | 0 | Y | N | 文件夹 | |
| 8 | type | varchar | 32 | 0 | Y | N | 文件类型 |
| 编号 | 名称 | 数据类型 | 长度 | 小数位 | 允许空值 | 主键 | 默认值 | 说明 |
| 1 | user_id | mediumint | 8 | 0 | N | Y | 用户ID:[0,8388607]用户获取其他与用户相关的数据 | |
| 2 | state | smallint | 5 | 0 | N | N | 1 | 账户状态:[0,10](1可用|2异常|3已冻结|4已注销) |
| 3 | user_group | varchar | 32 | 0 | Y | N | 所在用户组:[0,32767]决定用户身份和权限 | |
| 4 | login_time | timestamp | 19 | 0 | N | N | CURRENT_TIMESTAMP | 上次登录时间: |
| 5 | phone | varchar | 11 | 0 | Y | N | 手机号码:[0,11]用户的手机号码,用于找回密码时或登录时 | |
| 6 | phone_state | smallint | 5 | 0 | N | N | 0 | 手机认证:[0,1](0未认证|1审核中|2已认证) |
| 7 | username | varchar | 16 | 0 | N | N | 用户名:[0,16]用户登录时所用的账户名称 | |
| 8 | nickname | varchar | 16 | 0 | Y | N | 昵称:[0,16] | |
| 9 | password | varchar | 64 | 0 | N | N | 密码:[0,32]用户登录所需的密码,由6-16位数字或英文组成 | |
| 10 | | varchar | 64 | 0 | Y | N | 邮箱:[0,64]用户的邮箱,用于找回密码时或登录时 | |
| 11 | email_state | smallint | 5 | 0 | N | N | 0 | 邮箱认证:[0,1](0未认证|1审核中|2已认证) |
| 12 | avatar | varchar | 255 | 0 | Y | N | 头像地址:[0,255] | |
| 13 | open_id | varchar | 255 | 0 | Y | N | 针对获取用户信息字段 | |
| 14 | create_time | timestamp | 19 | 0 | N | N | CURRENT_TIMESTAMP | 创建时间: |
| 15 | vip_level | varchar | 255 | 0 | Y | N | 会员等级 | |
| 16 | vip_discount | double | 11 | 2 | Y | N | 0.00 | 会员折扣 |
| 编号 | 名称 | 数据类型 | 长度 | 小数位 | 允许空值 | 主键 | 默认值 | 说明 |
| 1 | group_id | mediumint | 8 | 0 | N | Y | 用户组ID:[0,8388607] | |
| 2 | display | smallint | 5 | 0 | N | N | 100 | 显示顺序:[0,1000] |
| 3 | name | varchar | 16 | 0 | N | N | 名称:[0,16] | |
| 4 | description | varchar | 255 | 0 | Y | N | 描述:[0,255]描述该用户组的特点或权限范围 | |
| 5 | source_table | varchar | 255 | 0 | Y | N | 来源表: | |
| 6 | source_field | varchar | 255 | 0 | Y | N | 来源字段: | |
| 7 | source_id | int | 10 | 0 | N | N | 0 | 来源ID: |
| 8 | register | smallint | 5 | 0 | Y | N | 0 | 注册位置: |
| 9 | create_time | timestamp | 19 | 0 | N | N | CURRENT_TIMESTAMP | 创建时间: |
| 10 | update_time | timestamp | 19 | 0 | N | N | CURRENT_TIMESTAMP | 更新时间: |
| 编号 | 名称 | 数据类型 | 长度 | 小数位 | 允许空值 | 主键 | 默认值 | 说明 |
| 1 | warning_information_id | int | 10 | 0 | N | Y | 预警信息ID | |
| 2 | warning_name | varchar | 64 | 0 | Y | N | 预警名称 | |
| 3 | warning_date | date | 10 | 0 | Y | N | 预警日期 | |
| 4 | warning_location | varchar | 64 | 0 | Y | N | 预警地点 | |
| 5 | cover_photo | varchar | 255 | 0 | Y | N | 封面图片 | |
| 6 | content_details | longtext | 2147483647 | 0 | Y | N | 内容详情 | |
| 7 | praise_len | int | 10 | 0 | N | N | 0 | 点赞数 |
| 8 | create_time | datetime | 19 | 0 | N | N | CURRENT_TIMESTAMP | 创建时间 |
| 9 | update_time | timestamp | 19 | 0 | N | N | CURRENT_TIMESTAMP | 更新时间 |
3.3本章小结
整个高校灾害紧急管理平台的需求分析主要对系统总体架构以及功能模块的设计,通过建立E-R模型和数据库逻辑系统设计完成了数据库系统设计。
4 高校灾害紧急管理平台详细设计与实现
高校灾害紧急管理平台的设计和实现主要是根据前面的高校灾害紧急管理平台的需求分析和高校灾害紧急管理平台的总体设计来设计页面并实现业务逻辑。主要从高校灾害紧急管理平台界面实现、业务逻辑实现这两部分进行介绍。
4.1用户功能模块
4.1.1 前台首页界面
当进入高校灾害紧急管理平台的时候,系统以上中下的布局进行展示,首先映入眼帘的是系统的导航栏,下面是轮播图和其他系统功能,其主界面展示如下图4-1所示。
图4-1 前台首页界面图
4.1.2 用户注册界面
当高校灾害紧急管理平台的学生用户和教师用户可以进行注册登录,当用户右上角“注册”按钮的时候,当填写上自己的账号+密码+确认密码+昵称+邮箱+手机号等后再点击“注册”按钮后将会先验证输入的有没有空数据,再次验证密码和确认密码是否是一样的,最后验证输入的账户名和数据库表中已经注册的账户名是否重复,只有都验证没问题后即可用户注册成功。其用户注册界面展示如下图4-2所示。
图4-2注册界面图
注册关键代码如下:
@PostMapping("register")
public Map<String, Object> signUp(HttpServletRequest request) throws IOException {
Map<String, String> query = new HashMap<>();
Map<String,Object> map = service.readBody(request.getReader());
query.put("username",String.valueOf(map.get("username")));
List list = service.selectBaseList(service.select(query, new HashMap<>()));
if (list.size()>0){
return error(30000, "用户已存在");
}
map.put("password",service.encryption(String.valueOf(map.get("password"))));
service.insert(map);
return success(1);
}
4.1.3 用户登录界面
高校灾害紧急管理平台中的前台上注册后的用户是可以通过自己的账户名和密码进行登录的,当用户用户输入完整的自己的账户名和密码信息并点击“登录”按钮后,将会首先验证输入的有没有空数据,再次验证输入的账户名+密码和数据库中当前保存的用户信息是否一致,只有在一致后将会登录成功并自动跳转到高校灾害紧急管理平台的首页中;否则将会提示相应错误信息,用户登录界面如下图4-3所示。
图4-3用户登录界面图
登录关键代码如下:
@PostMapping("login")
public Map<String, Object> login(@RequestBody Map<String, String> data, HttpServletRequest httpServletRequest) {
log.info("[执行登录接口]");
String username = data.get("username");
String email = data.get("email");
String phone = data.get("phone");
String password = data.get("password");
List resultList = null;
QueryWrapper wrapper = new QueryWrapper<User>();
Map<String, String> map = new HashMap<>();
可查看所有交流论坛消息,支持关键字搜索,点击可查看详情(标题、详情介绍、标签),可进行发布内容(封面图、标题、分类、标签、正文)操作,并进行点赞、收藏和评论。界面如下图4-4所示。
图4-4学生用户交流论坛界面图
4.1.5 学生用户新闻资讯界面
可查看管理员发布的所有新闻资讯信息,支持局部搜索和下拉(筛选、排序)搜索,热门文章推荐,点击可查看详情,进行点赞、收藏和评论。界面如下图4-5所示。
图4-5学生用户新闻资讯界面图
4.1.6 学生用户灾害知识界面
可查看管理员发布的所有灾害知识信息,支持关键字(知识标题、灾害类型)搜索和下拉(灾害类型、排序)搜索,点击可查看详情,进行点赞、收藏和评论。界面如图4-6所示。
图4-6 学生用户灾害知识界面图
可查看管理员发布的所有预警信息信息,支持关键字(预警名称)搜索和下拉(排序)搜索,点击可查看详情,进行点赞、收藏和评论。界面如下图4-7所示。
图4-7学生用户预警信息界面图
可查看管理员发布的所有流程指南信息,支持关键字(标题名称、灾害类型)搜索和下拉(灾害类型、排序)搜索,点击可查看详情,进行点赞、收藏和评论。界面如下图4-8所示。
图4-8 教师用户流程指南界面图
可查看管理员发布的所有知识竞赛信息,支持关键字(竞赛名称)搜索和下拉(排序)搜索,点击可查看详情,进行点赞、收藏和评论。界面如下图4-9所示。
图4-9教师用户知识竞赛界面图
4.2.10教师用户应急资源界面
可查看管理员发布的所有应急资源信息,支持关键字(资源标题)搜索和下拉(排序)搜索,点击可查看详情,进行点赞、收藏和评论。界面如下图所示。
图4-10教师用户应急资源界面图
可查看灾害知识统计信息数据分析。界面如下图所示。
图4-11后台首页界面图
可对学生用户、教师用户和管理员进行管控,包括进行增删改查操作,点击可查看详情。界面如下图所示。
图4-12系统用户管理界面图
可查看发布的所有灾害知识,进行增改删查操作,支持关键字(知识标题、灾害类型)搜索,点击可查看详情(知识标题、灾害名称、灾害类型、预防措施、应对手册、知识视频、发布日期、知识数量、封面图片、内容详情)和查看评论。界面如下图所示。
图4-13灾害知识管理界面图
添加关键代码如下:
@PostMapping("/add")
@Transactional
public Map<String, Object> add(HttpServletRequest request) throws IOException {
service.insert(service.readBody(request.getReader()));
return success(1);
}
@Transactional
public Map<String, Object> addMap(Map<String,Object> map){
service.insert(map);
return success(1);
}
删除关键代码如下:
@RequestMapping(value = "/del")
@Transactional
public Map<String, Object> del(HttpServletRequest request) {
service.delete(service.readQuery(request), service.readConfig(request));
return success(1);
}
可对首页的轮播图进行管理,进行增删改查操作,支持标题搜索,可点击查看详情。界面如下图所示。
图4-14系统管理界面图
4.2.5 通知公告管理界面
可对通知公告进行管理,进行增删改查操作,支持标题搜索,可点击查看详情。界面如下图所示。
图4-15通知公告管理界面图
可对用户组的权限进行管理,进行增删改查操作,支持权限名、用户组、添加权限、修改权限、删除权限、查询权限搜索,可点击修改(添加、修改、删除、查询)操作。界面如下图4-18所示。
图4-16权限管理界面图
权限关键代码如下:
@TableName("user_group")
@Data
@EqualsAndHashCode(callSuper = false)
public class UserGroup implements Serializable {
private static final long serialVersionUID = 968356951391304707L;
}
5系统测试
系统测试包括:用户登录功能测试、新闻资讯展示功能测试、灾害知识添加功能测试、预警信息搜索功能测试试、流程指南查看功能测试、密码修改功能测,如表5-1、5-2、5-3、5-4、5-5、5-6所示:
表5-1 用户登录功能测试表
| 用例名称 | 用户登录系统 |
| 目的 | 测试用户通过正确的用户名和密码可否登录功能 |
| 前提 | 未登录的情况下 |
| 测试流程 | 1) 进入登录页面 2) 输入正确的用户名和密码 |
| 预期结果 | 用户名和密码正确的时候,跳转到登录成功界面,反之则显示错误信息,提示重新输入 |
| 实际结果 | 实际结果与预期结果一致 |
新闻资讯展示功能测试:
表5-2 新闻资讯展示功能测试表
| 用例名称 | 新闻资讯展示功能 |
| 目的 | 测试新闻资讯展示功能 |
| 前提 | 用户登录 |
| 测试流程 | 点击新闻资讯 |
| 预期结果 | 可以看到展示所有新闻资讯 |
| 实际结果 | 实际结果与预期结果一致 |
灾害知识添加功能测试:
表5-3 灾害知识添加功能测试表
| 用例名称 | 灾害知识添加功能 |
| 目的 | 测试灾害知识添加 |
| 前提 | 管理员正常登录情况下 |
| 测试流程 | 1)点击灾害知识,然后点击添加并填写信息。 2)点击进行提交。 |
| 预期结果 | 提交以后,页面首页会显示新的灾害知识信息 |
| 实际结果 | 实际结果与预期结果一致 |
预警信息搜索功能测试:
表5-4预警信息搜索功能测试表
| 用例名称 | 预警信息搜索测试 |
| 目的 | 测试预警信息搜索功能 |
| 前提 | 用户和管理员正常登录情况下 |
| 测试流程 | 1)在搜索框填入搜索关键字。 2)点击搜索按钮。 |
| 预期结果 | 页面显示包含有搜索关键字的健康监测信息 |
| 实际结果 | 实际结果与预期结果一致 |
流程指南查看功能测试:
表5-5流程指南查看功能测试表
| 用例名称 | 流程指南查看功能测试 |
| 目的 | 测试管理员流程指南查看功能 |
| 前提 | 用户正常登录情况下 |
| 测试流程 | 点击流程指南界面的某一个流程指南。 |
| 预期结果 | 可以查看到这个流程指南详情信息 |
| 实际结果 | 实际结果与预期结果一致 |
密码修改搜索功能测试:
表5-6密码修改功能测试表
| 用例名称 | 密码修改测试用例 |
| 目的 | 测试管理员密码修改功能 |
| 前提 | 管理员用户正常登录情况下 |
| 测试流程 | 1)管理员密码修改并完成填写。 2)点击进行提交。 |
| 预期结果 | 使用新的密码可以登录 |
| 实际结果 | 实际结果与预期结果一致 |
通过编写高校灾害紧急管理平台的测试用例,已经检测完毕用户登录功能测试、新闻资讯展示功能测试、灾害知识添加功能测试、预警信息搜索功能测试、密码修改功能测试、流程指南查看功能测试等,通过这些模块为高校灾害紧急管理平台的后期推广运营提供了强力的技术支撑。
在开发本高校灾害紧急管理平台之前我胸有成竹,觉得很简单,但在实际的开发中我发现了自身的很多问题,许多编程思想和方法都还没有掌握牢靠,通过开发这个高校灾害紧急管理平台我成长了很多,懂得了做什么事情都要脚踏实地,不能眼高手低,在本次高校灾害紧急管理平台的开发中我逐渐掌握逐渐熟悉的技术。
本次高校灾害紧急管理平台的开发中我还学会了很多,例如良好的编程思想和完善的规划思想。在着手编程之前需要罗列出程序框架的大概,脑海中构建出程序的主题框架。做好这一步我们才能胸有成竹地进行开发项目。当设计框架了然于心之后,需要思考本次编程所需的主要知识点和技术点,并充分学习。如此一来项目的开发才能循序渐进、如丝般顺滑,长此以往就能养成良好的开发习惯。一个程序好不好还要看出的bug多不多,如果在项目完成前做好bug的查验与预防可能发生的事故才能保证程序的稳定长久性运行。如果项目在完工后出现各种问题自己,那么在进入社会后,不仅会给公司团队带来麻烦和增加不必要的工作,还会导致客户流失,公司对自己的评价下降。
在本次项目中我也暴露了诸多问题。对于SSM的编程知识有所欠缺,环境配置和算法上出现诸多问题,时常导致项目运行出错,或者目标的实现有问题。或者实现想法时算法未优化,使得代码冗长,程序运行不顺畅。
[1]赵彩霞,张栽培,杨璇.基于Java编程导航学习平台开发设计的研究[J].家电维修,2024,(03):62-64.
[2]申雪萍,原仓周,邵兵.面向软件实践能力的Java程序设计课程教学改革探索[J].计算机教育,2024,(02):20-25.DOI:10.16512/j.cnki.jsjjy.2024.02.008.
[3]李莎,吴若芊.“参与式社区灾害风险管理”课程开发路径探析[J].城市与减灾,2024,(01):49-53.
[4]江晓鹏.“互联网+”助力林业灾害应急管理研究[J].测绘与空间地理信息,2024,47(01):103-105+109.
[5]韩小龙,司珍,吕晓峰等.基于面向对象编程的Java语言程序设计方法分析[J].集成电路应用,2024,41(01):228-229.DOI:10.19339/j.issn.1674-2583.2024.01.103.
[6]王曙光,徐辛迪.黑龙江省洪涝灾害应急管理研究与优化路径[J].黑龙江环境通报,2024,37(01):26-29.
[7]谭光兴,甘景,戚秋晨.基于Java语言的远程数据采集系统设计与实现[J].科技与创新,2024,(01):19-22.DOI:10.15913/j.cnki.kjycx.2024.01.005.
[8]袁爱平,陈畅,孙士兵等.基于SSM框架的高校学生信息管理系统设计与实现[J].工业控制计算机,2023,36(12):127-129.
[9]袁琳琳.计算机软件Java编程特点及技术分析[J].数字通信世界,2023,(12):87-89.
[10]马庆.计算机软件开发中JAVA编程语言的应用[J].山西电子技术,2023,(06):84-86+98.
[11]单厚信,刘舒心,程文远等.基于SSM架构的图书资料管理系统设计与实现[J].现代信息科技,2023,7(23):46-51.DOI:10.19850/j.cnki.2096-4706.2023.23.010.
[12]苏婉怡,揣小龙,刘美瑜等.基于Java技术的实验室管理系统设计与实现[J].无线互联科技,2023,20(23):58-60.
[13]闫凤琴,李汶洋.基于SSM的防诈骗警民协同防护平台的设计与实现[J].中国新通信,2023,25(23):140-142.
[14]王洋,刘国荣,李娟等.重庆市长寿区护士危化品灾害紧急医学救援能力标准化课程的构建[C]//南京康复医学会.第六届全国康复与临床药学学术交流会议论文集(三).重庆市长寿区人民医院;,2023:5.DOI:10.26914/c.cnkihy.2023.087187.
[15]宋晓燕,杨芬.Java程序设计语言的分层教学实践[J].电子技术,2023,52(11):182-183.
[16]刘方磊.基于SSM框架的旅游大数据分析系统设计与实现[J].中国新技术新产品,2023,(21):22-25.DOI:10.13612/j.cnki.cntp.2023.21.002.
[17]施峰,张瑾.基于SSM的编译原理精品课程网站设计与实现[J].中国新通信,2023,25(20):44-46+49.
[18]王敏.基于SSM的高校学生综合测评管理系统设计与实现[J].电脑知识与技术,2023,19(29):59-62+70.DOI:10.14004/j.cnki.ckt.2023.1530.
[19]刘娟,诸辛迪.洪涝灾害现场紧急救治知识[J].当代矿工,2023,(09):57-58.
[20]程书玲.基于SSM框架的健康管理系统的设计及实现[J].黑龙江科学,2023,14(08):140-143.
[21]杜诗嘉.台风灾害下的配电网弹性评估模型及灾前预警方法研究[D].浙江大学,2022.DOI:10.27461/d.cnki.gzjdx.2022.002228.
这篇文章的完成经历了多个日日夜夜的努力,终于在今天得以完成。这篇文章的创作过程实为不易,但在老师和同学的辛勤帮助下顺利度过。让我在设计过程中举步维艰时,非常感谢我的导师不厌其烦地帮助我解决问题,给予了我许多指导意见。也感谢所有为我授业解惑的老师!
另外,本文的完成也参考借鉴了许多国内外在SSM技术上的著作,如果没有著作原作的辛勤付出和科研成果,我也很难完成本论文。感谢在本论文中关联到的学者们!也感谢Google等公司,感谢他们强大的搜索引擎,让我的资料查阅省事简单。
感谢之余也还有几句话要说,虽大学学习四年,怎奈何本人才疏学浅,本文的完成已为尽力,但文中不免有些不当和错误之处,诚挚真切地请求各位老师对本文的批评改正,感谢百忙之中费心审阅我论文的老师。
免费领取项目源码,请关注❤点赞收藏并私信博主,谢谢-
540

被折叠的 条评论
为什么被折叠?



