随着我国经济迅速发展,人们对手机的需求越来越大,各种手机软件也都在被广泛应用,但是对于手机进行数据信息管理,对于手机的各种软件也是备受用户的喜爱,诗词打卡微信小程序被用户普遍使用,为方便用户能够可以随时进行在线查看诗词打卡的数据信息管理,特开发了诗词打卡微信小程序。
诗词打卡微信小程序的设计主要是对系统所要实现的功能进行详细考虑,确定所要实现的功能后进行界面的设计,在这中间还要考虑如何可以更好的将功能及页面进行很好的结合,方便用户可以很容易明了的找到自己所需要的信息,还有系统平台后期的可操作性,通过对信息内容的详细了解进行技术的开发。
诗词打卡微信小程序的开发利用现有的成熟技术参考,以源代码为模板,分析功能调整与诗词打卡微信小程序管理的实际需求相结合,讨论了基于诗词打卡微信小程序管理的使用。
关键词:SSM;MySQL;诗词打卡微信小程序;Java
Poetry Check in WeChat Mini Program
Abstract
With the rapid development of China's economy, people's demand for mobile phones is increasing, and various mobile software is also widely used. However, for data information management of mobile phones, various software for mobile phones is also highly favored by users. The Poetry Check in WeChat mini program is widely used by users. In order to facilitate users to view the data information management of poetry check in online at any time, a Poetry Check in WeChat mini program has been developed.
The design of the poetry check-in WeChat mini program mainly involves a detailed consideration of the functions to be implemented by the system. After determining the functions to be implemented, the interface design should be carried out. In the process, it is also necessary to consider how to better integrate the functions and pages, making it easy for users to find the information they need and the operability of the system platform in the later stage, Develop technology through a detailed understanding of information content.
The development of the Poetry Check in WeChat mini program utilizes existing mature technology references, uses source code as a template, analyzes functional adjustments, and combines them with the actual needs of the Poetry Check in WeChat mini program management. The use of the Poetry Check in WeChat mini program management is discussed.
Keywords: SSM; MySQL; Poetry check-in WeChat mini program; Java
1 绪论
1.1选题背景
随着网络时代的到来,互联网的优势和普及时刻影响并改变着人们的生活方式。在信息技术迅速发展的今天,计算机技术已经遍及全球,使社会发生了巨大的变革。
为了不受时间和地点的限制,智能手机用户可以通过移动网络访问网站和处理各种业务和互联网,这是一个有效的将应用系统的功能扩展到手机终端的方法。现今各种智能手机层出不穷,各类基于手机平台的软件应运而生,其中,在众多交流软件中,微信备受人们青睐。近年来,微信发展规模越来越大,越来越多的人开始使用微信,目前随着智能手机系统的普及,人人手机上基本都有了微信。
所以,微信推出小程序广告支持公众号关注,而这就意味着小程序跟公众号之间的通道被彻底打通了。本论文诗词打卡微信小程序主要牵扯到的程序,数据库与计算机技术等。覆盖知识面大,可以大大的提高系统人员工作效率。
随着社会的发展和科学技术的进步,互联网技术越来越受欢迎。网络传播的生活方式逐渐受到广大人民群众的喜爱。越来越多的互联网爱好者开始在互联网上满足他们的基本需求,同时逐渐进入各个用户的生活起居。互联网具有许多优点,例如便利性,速度,高效率和低成本。因此,类似于诗词打卡,满足用户工作繁忙的需求,不仅是方便用户随时查看信息的途径,而且还能提高管理效率。
本文首先以基于微信小程序的诗词打卡过程的基本问题作为研究对象。在开发系统之前,我们对现有状况进行了详细的调查和分析。最后,我们利用计算机技术开发了一套完整合适的基于微信小程序的诗词打卡。该系统的实现主要优势是:该系统主要采用计算机技术开发,它方便快捷;系统可以通过管理员界面查看用户的所有信息管理。
基于微信小程序的诗词打卡软件是一款方便、快捷、实用的信息服务查询软件。随着智能网络在全球市场的不断普及以及各种智能平台的使用,系统的开发与人们的日常需求相关,作为中国主流智能的技术开发系统,自然需要这样的软件来满足更多用户的需求和体验。
1.3ssm框架介绍
SSM(Spring+SpringMVC+MyBatis)框架集由Spring、MyBatis两个开源框架整合而成(SpringMVC是Spring中的部分内容)。常作为数据源较简单的web项目的框架。
1.8.1 Spring
Spring就像是整个项目中装配bean的大工厂,在配置文件中可以指定使用特定的参数去调用实体类的构造方法来实例化对象。也可以称之为项目中的粘合剂。
Spring的核心思想是IoC(控制反转),即不再需要程序员去显式地`new`一个对象,而是让Spring框架帮你来完成这一切。
1.8.2 SpringMVC
SpringMVC在项目中拦截用户请求,它的核心Servlet即DispatcherServlet承担中介或是前台这样的职责,将用户请求通过HandlerMapping去匹配Controller,Controller就是具体对应请求所执行的操作。SpringMVC相当于SSH框架中struts。
1.8.3 mybatis
mybatis是对jdbc的封装,它让数据库底层操作变的透明。mybatis的操作都是围绕一个sqlSessionFactory实例展开的。mybatis通过配置文件关联到各实体类的Mapper文件,Mapper文件中配置了每个类对数据库所需进行的sql语句映射。在每次与数据库交互时,通过sqlSessionFactory拿到一个sqlSession,再执行sql命令。
页面发送请求给控制器,控制器调用业务层处理逻辑,逻辑层向持久层发送请求,持久层与数据库交互,后将结果返回给业务层,业务层将处理逻辑发送给控制器,控制器再调用视图展现数据。
2 诗词打卡微信小程序需求分析
在我们开发一个新的项目的时候,我们首先要考虑这个项目是否可以开发,是否值得开发,因此在开发本诗词打卡微信小程序的第一步就要对系统的需求进行分析。
2.1 可行性分析
在开发诗词打卡微信小程序的时候主要考虑的是系统的投入和产出两部分,投入方面只要配置一台带有ecplice+mysql的电脑就可以进行开发,成本很少,产出方面目前通过线上家教的用户的数量日益增多,网络进行家教变得平民化普及化,用户人数呈上升趋势,当用户人数庞大了,各种经济效益也就产生了。所以在经济方面可行性是没有问题的。
(2)操作方面上的可行性:
设计的诗词打卡微信小程序在界面上简介易懂,而且通过导航栏能够明显的看到想要了解的各种信息,功能模块划分明确,而且在操作方面对使用者没有任何要求,无需培训,而且系统操作起来十分简单,能够便捷的管理任何信息。因此在操作方面可行性也是没有问题的。
(3)技术方面上的可行性:
在技术方面使用了当下主流的SSM框架,采用了编译器ecplice+mysql用以运行整体程序,在以后的技术更新以及维护方面是没有问题的,因此在技术方面可行性也是没有问题的。
业务流程是用一些特定的符合和线条来进行演示用户在使用系统时的过程,在进行系统分析的时候,业务流程可以帮助开发人员更好的理解业务,发现错误,完善系统。
用户成功登入系统后就能够实现增加数据的操作,增加数据的编号是特定的,系统生成,用户不能随意填写,除了编号以外,其他增加信息用户自己填写,填写后的信息经过系统验证,验证合法通过就显示增加数据成功了,相反的话,就没有增加成功,图2-1显示的就是在增加数据时的流程。

图2-1 数据增加流程图
数据修改时的流程和上面介绍的数据增加时的流程差不多,如图2-2所示。

图2-2 数据修改流程图
如果系统里面存在一些没有用的数据的话,相关的管理人员还可以对这些数据进行删除,图2-3就是数据删除时的流程图。

图2-3 数据删除流程图
2.3功能需求分析
诗词打卡微信小程序划分为了普通用户模块和管理员模块这两大部分。
普通用户模块:
(1)查看诗词打卡微信小程序的首页信息:诗词打卡微信小程序的首页信息包含了首页、打卡活动、活动排行、我的。
(2)公告栏:用户可以查看后台管理员发布的公告信息,在查询到自己想要了解的公告信息的时候,可以进入查看详细的介绍。
(3)诗词圈子:用户可以查看诗词圈子,在查询到自己想要了解的诗词圈子的时候,可以进入查看详细的介绍,点击“关注粉丝”这一按钮以后会跳转到关注粉丝信息填写的界面,根据提示填写好关注粉丝的信息,点击“提交”以后关注粉丝就完成了,在诗词圈子详情这个界面,同时支持用户对喜欢的诗词进行收藏、点赞、评论、分享的功能。
(4)打卡活动:用户可以查看打卡活动,在查询到自己想要了解的打卡活动的时候,可以进入查看详细的介绍,点击“打卡”这一按钮以后会跳转到打卡信息填写的界面,根据提示填写好打卡的信息,点击“提交”以后打卡就完成了,在活动详情这个界面,同时支持用户对喜欢的打卡活动进行收藏、点赞的功能。
(5)基本信息:在用户端点击“我的”的“基本信息”可以对头像、昵称、修改头像、修改昵称、修改密码的信息进行管控。
图2-1就是普通用户角色的用例展示。

图2-1 诗词打卡微信小程序普通用户角色用例图
管理员管理模块:
(1)公告栏管理:管理员可以对系统前台展示的公告栏进行增删改查,方便用户进行查看。
(2)用户管理:管理员可以对诗词打卡微信小程序中的管理员以及前台注册的普通用户进行审核管理。
(3)打卡活动:管理员点击“打卡活动”会显示出所有的打卡活动信息,支持通过活动名称或者活动时间对打卡活动信息进行查询,如果想要添加新的打卡活动信息,点击“添加”按钮,输入相关信息,点击“提交”按钮就可以添加了,同时可以选择某一条打卡活动信息,点击“删除”进行删除。
(4)诗词圈子:管理员点击“诗词圈子”会显示出所有的诗词圈子信息,支持输入标题或者圈子类型对诗词圈子信息进行查询,如果想要添加新的诗词圈子信息,点击“添加”按钮,输入标题、圈子类型、诗词类型、发布用户、封面图片、详情内容等信息,点击“提交”按钮就可以添加了,同时可以选择某一条诗词圈子信息,点击“删除”进行删除,也可以对用户提交的诗词圈子评论的信息进行管控;
(5)打卡记录:管理员点击“打卡记录”会显示出所有的打卡记录信息,支持通过活动名称或者活动时间或者活动类型对打卡记录信息进行查询,如果想要添加新的打卡记录信息,点击“添加”按钮,输入相关信息,点击“提交”按钮就可以添加了,同时可以选择某一条打卡记录信息,点击“删除”进行删除。
(6)活动排行:管理员点击“活动排行”会显示出所有的活动排行信息,支持通过活动名称或者活动时间对活动排行信息进行查询,如果想要添加新的活动排行信息,点击“添加”按钮,输入相关信息,点击“提交”按钮就可以添加了,同时可以选择某一条活动排行信息,点击“删除”进行删除。
图2-2就是管理员角色的用例展示。

图2-2 诗词打卡微信小程序管理员角色用例图
2.4非功能性分析
诗词打卡微信小程序的非功能性需求比如诗词打卡微信小程序的安全性怎么样,可靠性怎么样,性能怎么样,可拓展性怎么样等。具体可以表示在如下3-1表格中:
表3-1诗词打卡微信小程序非功能需求表
| 安全性 | 主要指诗词打卡微信小程序数据库的安装,数据库的使用和密码的设定必须合乎规范。 |
| 可靠性 | 可靠性是指诗词打卡微信小程序能够安装用户的指示进行操作,经过测试,可靠性90%以上。 |
| 性能 | 性能是影响诗词打卡微信小程序占据市场的必要条件,所以性能最好要佳才好。 |
| 可扩展性 | 比如数据库预留多个属性,比如接口的使用等确保了系统的非功能性需求。 |
| 易用性 | 用户只要跟着诗词打卡微信小程序的页面展示内容进行操作,就可以了。 |
| 可维护性 | 诗词打卡微信小程序开发的可维护性是非常重要的,经过测试,可维护性没有问题 |
3 诗词打卡微信小程序总体设计
3.1 系统功能模块设计
诗词打卡微信小程序整体的功能模块包括管理员+普通用户两个模块,其总体设计模块图如图3-1所示。
图3-1 诗词打卡微信小程序功能模块图
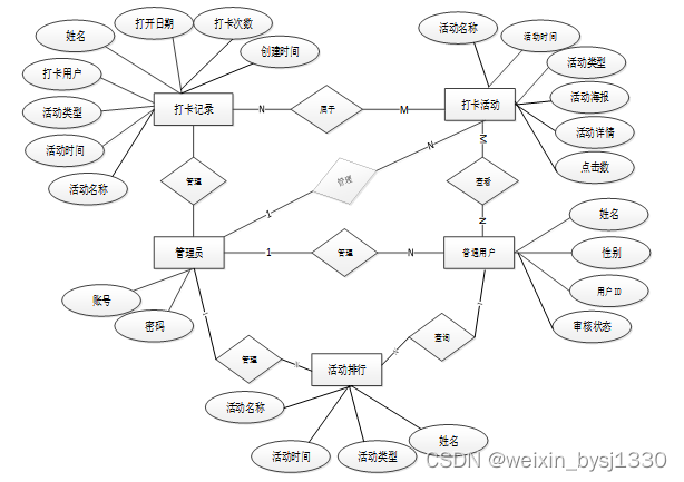
3.2系统E-R图设计
下面是整个诗词打卡微信小程序中主要的数据库表总E-R实体关系图。
图3-2 诗词打卡微信小程序总E-R关系图
3.3 数据库设计
通过上一节中诗词打卡微信小程序中总E-R关系图上得出一共需要创建很多个数据表。在此我主要罗列几个主要的数据库表结构设计。
表activity_ranking (活动排行)
| 编号 | 名称 | 数据类型 | 长度 | 小数位 | 允许空值 | 主键 | 默认值 | 说明 |
| 1 | activity_ranking_id | int | 10 | 0 | N | Y | 活动排行ID | |
| 2 | activity_name | varchar | 64 | 0 | Y | N | 活动名称 | |
| 3 | activity_time | date | 10 | 0 | Y | N | 活动时间 | |
| 4 | activity_type | varchar | 64 | 0 | Y | N | 活动类型 | |
| 5 | full_name | varchar | 64 | 0 | Y | N | 姓名 | |
| 6 | head_portrait | varchar | 255 | 0 | Y | N | 头像 | |
| 7 | number_of_clocking_in | int | 10 | 0 | Y | N | 0 | 打卡次数 |
| 8 | recommend | int | 10 | 0 | N | N | 0 | 智能推荐 |
| 9 | create_time | datetime | 19 | 0 | N | N | CURRENT_TIMESTAMP | 创建时间 |
| 10 | update_time | timestamp | 19 | 0 | N | N | CURRENT_TIMESTAMP | 更新时间 |
表auth (用户权限管理)
| 编号 | 名称 | 数据类型 | 长度 | 小数位 | 允许空值 | 主键 | 默认值 | 说明 |
| 1 | auth_id | int | 10 | 0 | N | Y | 授权ID: | |
| 2 | user_group | varchar | 64 | 0 | Y | N | 用户组: | |
| 3 | mod_name | varchar | 64 | 0 | Y | N | 模块名: | |
| 4 | table_name | varchar | 64 | 0 | Y | N | 表名: | |
| 5 | page_title | varchar | 255 | 0 | Y | N | 页面标题: | |
| 6 | path | varchar | 255 | 0 | Y | N | 路由路径: | |
| 7 | position | varchar | 32 | 0 | Y | N | 位置: | |
| 8 | mode | varchar | 32 | 0 | N | N | _blank | 跳转方式: |
| 9 | add | tinyint | 3 | 0 | N | N | 1 | 是否可增加: |
| 10 | del | tinyint | 3 | 0 | N | N | 1 | 是否可删除: |
| 11 | set | tinyint | 3 | 0 | N | N | 1 | 是否可修改: |
| 12 | get | tinyint | 3 | 0 | N | N | 1 | 是否可查看: |
| 13 | field_add | text | 65535 | 0 | Y | N | 添加字段: | |
| 14 | field_set | text | 65535 | 0 | Y | N | 修改字段: | |
| 15 | field_get | text | 65535 | 0 | Y | N | 查询字段: | |
| 16 | table_nav_name | varchar | 500 | 0 | Y | N | 跨表导航名称: | |
| 17 | table_nav | varchar | 500 | 0 | Y | N | 跨表导航: | |
| 18 | option | text | 65535 | 0 | Y | N | 配置: | |
| 19 | create_time | timestamp | 19 | 0 | N | N | CURRENT_TIMESTAMP | 创建时间: |
| 20 | update_time | timestamp | 19 | 0 | N | N | CURRENT_TIMESTAMP | 更新时间: |
表circle_classification (圈子分类)
| 编号 | 名称 | 数据类型 | 长度 | 小数位 | 允许空值 | 主键 | 默认值 | 说明 |
| 1 | circle_classification_id | int | 10 | 0 | N | Y | 圈子分类ID | |
| 2 | circle_type | varchar | 64 | 0 | Y | N | 圈子类型 | |
| 3 | recommend | int | 10 | 0 | N | N | 0 | 智能推荐 |
| 4 | create_time | datetime | 19 | 0 | N | N | CURRENT_TIMESTAMP | 创建时间 |
| 5 | update_time | timestamp | 19 | 0 | N | N | CURRENT_TIMESTAMP | 更新时间 |
表classification_of_poetry (诗词分类)
| 编号 | 名称 | 数据类型 | 长度 | 小数位 | 允许空值 | 主键 | 默认值 | 说明 |
| 1 | classification_of_poetry_id | int | 10 | 0 | N | Y | 诗词分类ID | |
| 2 | types_of_poetry | varchar | 64 | 0 | Y | N | 诗词类型 | |
| 3 | recommend | int | 10 | 0 | N | N | 0 | 智能推荐 |
| 4 | create_time | datetime | 19 | 0 | N | N | CURRENT_TIMESTAMP | 创建时间 |
| 5 | update_time | timestamp | 19 | 0 | N | N | CURRENT_TIMESTAMP | 更新时间 |
表clock_in_activities (打卡活动)
| 编号 | 名称 | 数据类型 | 长度 | 小数位 | 允许空值 | 主键 | 默认值 | 说明 |
| 1 | clock_in_activities_id | int | 10 | 0 | N | Y | 打卡活动ID | |
| 2 | activity_name | varchar | 64 | 0 | Y | N | 活动名称 | |
| 3 | activity_time | date | 10 | 0 | Y | N | 活动时间 | |
| 4 | activity_type | varchar | 64 | 0 | Y | N | 活动类型 | |
| 5 | activity_poster | varchar | 255 | 0 | Y | N | 活动海报 | |
| 6 | poetry_audio | varchar | 255 | 0 | Y | N | 诗词音频 | |
| 7 | event_details | text | 65535 | 0 | Y | N | 活动详情 | |
| 8 | hits | int | 10 | 0 | N | N | 0 | 点击数 |
| 9 | praise_len | int | 10 | 0 | N | N | 0 | 点赞数 |
| 10 | recommend | int | 10 | 0 | N | N | 0 | 智能推荐 |
| 11 | create_time | datetime | 19 | 0 | N | N | CURRENT_TIMESTAMP | 创建时间 |
| 12 | update_time | timestamp | 19 | 0 | N | N | CURRENT_TIMESTAMP | 更新时间 |
表clock_in_record (打卡记录)
| 编号 | 名称 | 数据类型 | 长度 | 小数位 | 允许空值 | 主键 | 默认值 | 说明 |
| 1 | clock_in_record_id | int | 10 | 0 | N | Y | 打卡记录ID | |
| 2 | activity_name | varchar | 64 | 0 | Y | N | 活动名称 | |
| 3 | activity_time | date | 10 | 0 | Y | N | 活动时间 | |
| 4 | activity_type | varchar | 64 | 0 | Y | N | 活动类型 | |
| 5 | clocking_user | int | 10 | 0 | Y | N | 0 | 打卡用户 |
| 6 | full_name | varchar | 64 | 0 | Y | N | 姓名 | |
| 7 | open_date | date | 10 | 0 | Y | N | 打开日期 | |
| 8 | number_of_clocking_in | varchar | 64 | 0 | Y | N | 打卡次数 | |
| 9 | recommend | int | 10 | 0 | N | N | 0 | 智能推荐 |
| 10 | create_time | datetime | 19 | 0 | N | N | CURRENT_TIMESTAMP | 创建时间 |
| 11 | update_time | timestamp | 19 | 0 | N | N | CURRENT_TIMESTAMP | 更新时间 |
表collect (收藏)
| 编号 | 名称 | 数据类型 | 长度 | 小数位 | 允许空值 | 主键 | 默认值 | 说明 |
| 1 | collect_id | int | 10 | 0 | N | Y | 收藏ID: | |
| 2 | user_id | int | 10 | 0 | N | N | 0 | 收藏人ID: |
| 3 | source_table | varchar | 255 | 0 | Y | N | 来源表: | |
| 4 | source_field | varchar | 255 | 0 | Y | N | 来源字段: | |
| 5 | source_id | int | 10 | 0 | N | N | 0 | 来源ID: |
| 6 | title | varchar | 255 | 0 | Y | N | 标题: | |
| 7 | img | varchar | 255 | 0 | Y | N | 封面: | |
| 8 | create_time | timestamp | 19 | 0 | N | N | CURRENT_TIMESTAMP | 创建时间: |
| 9 | update_time | timestamp | 19 | 0 | N | N | CURRENT_TIMESTAMP | 更新时间: |
表comment (评论)
| 编号 | 名称 | 数据类型 | 长度 | 小数位 | 允许空值 | 主键 | 默认值 | 说明 |
| 1 | comment_id | int | 10 | 0 | N | Y | 评论ID: | |
| 2 | user_id | int | 10 | 0 | N | N | 0 | 评论人ID: |
| 3 | reply_to_id | int | 10 | 0 | N | N | 0 | 回复评论ID:空为0 |
| 4 | content | longtext | 2147483647 | 0 | Y | N | 内容: | |
| 5 | nickname | varchar | 255 | 0 | Y | N | 昵称: | |
| 6 | avatar | varchar | 255 | 0 | Y | N | 头像地址:[0,255] | |
| 7 | create_time | timestamp | 19 | 0 | N | N | CURRENT_TIMESTAMP | 创建时间: |
| 8 | update_time | timestamp | 19 | 0 | N | N | CURRENT_TIMESTAMP | 更新时间: |
| 9 | source_table | varchar | 255 | 0 | Y | N | 来源表: | |
| 10 | source_field | varchar | 255 | 0 | Y | N | 来源字段: | |
| 11 | source_id | int | 10 | 0 | N | N | 0 | 来源ID: |
表follow_fans (关注粉丝)
| 编号 | 名称 | 数据类型 | 长度 | 小数位 | 允许空值 | 主键 | 默认值 | 说明 |
| 1 | follow_fans_id | int | 10 | 0 | N | Y | 关注粉丝ID | |
| 2 | title | varchar | 64 | 0 | Y | N | 标题 | |
| 3 | circle_type | varchar | 64 | 0 | Y | N | 圈子类型 | |
| 4 | types_of_poetry | varchar | 64 | 0 | Y | N | 诗词类型 | |
| 5 | publishing_users | int | 10 | 0 | Y | N | 0 | 发布用户 |
| 6 | followers | int | 10 | 0 | Y | N | 0 | 关注人员 |
| 7 | recommend | int | 10 | 0 | N | N | 0 | 智能推荐 |
| 8 | create_time | datetime | 19 | 0 | N | N | CURRENT_TIMESTAMP | 创建时间 |
| 9 | update_time | timestamp | 19 | 0 | N | N | CURRENT_TIMESTAMP | 更新时间 |
表hits (用户点击)
| 编号 | 名称 | 数据类型 | 长度 | 小数位 | 允许空值 | 主键 | 默认值 | 说明 |
| 1 | hits_id | int | 10 | 0 | N | Y | 点赞ID: | |
| 2 | user_id | int | 10 | 0 | N | N | 0 | 点赞人: |
| 3 | create_time | timestamp | 19 | 0 | N | N | CURRENT_TIMESTAMP | 创建时间: |
| 4 | update_time | timestamp | 19 | 0 | N | N | CURRENT_TIMESTAMP | 更新时间: |
| 5 | source_table | varchar | 255 | 0 | Y | N | 来源表: | |
| 6 | source_field | varchar | 255 | 0 | Y | N | 来源字段: | |
| 7 | source_id | int | 10 | 0 | N | N | 0 | 来源ID: |
表notice (公告)
| 编号 | 名称 | 数据类型 | 长度 | 小数位 | 允许空值 | 主键 | 默认值 | 说明 |
| 1 | notice_id | mediumint | 8 | 0 | N | Y | 公告id: | |
| 2 | title | varchar | 125 | 0 | N | N | 标题: | |
| 3 | content | longtext | 2147483647 | 0 | Y | N | 正文: | |
| 4 | create_time | timestamp | 19 | 0 | N | N | CURRENT_TIMESTAMP | 创建时间: |
| 5 | update_time | timestamp | 19 | 0 | N | N | CURRENT_TIMESTAMP | 更新时间: |
表ordinary_users (普通用户)
| 编号 | 名称 | 数据类型 | 长度 | 小数位 | 允许空值 | 主键 | 默认值 | 说明 |
| 1 | ordinary_users_id | int | 10 | 0 | N | Y | 普通用户ID | |
| 2 | full_name | varchar | 64 | 0 | N | N | 姓名 | |
| 3 | gender | varchar | 64 | 0 | Y | N | 性别 | |
| 4 | examine_state | varchar | 16 | 0 | N | N | 已通过 | 审核状态 |
| 5 | recommend | int | 10 | 0 | N | N | 0 | 智能推荐 |
| 6 | user_id | int | 10 | 0 | N | N | 0 | 用户ID |
| 7 | create_time | datetime | 19 | 0 | N | N | CURRENT_TIMESTAMP | 创建时间 |
| 8 | update_time | timestamp | 19 | 0 | N | N | CURRENT_TIMESTAMP | 更新时间 |
表poetry_circle (诗词圈子)
| 编号 | 名称 | 数据类型 | 长度 | 小数位 | 允许空值 | 主键 | 默认值 | 说明 |
| 1 | poetry_circle_id | int | 10 | 0 | N | Y | 诗词圈子ID | |
| 2 | title | varchar | 64 | 0 | Y | N | 标题 | |
| 3 | circle_type | varchar | 64 | 0 | Y | N | 圈子类型 | |
| 4 | types_of_poetry | varchar | 64 | 0 | Y | N | 诗词类型 | |
| 5 | publishing_users | int | 10 | 0 | Y | N | 0 | 发布用户 |
| 6 | cover_photo | varchar | 255 | 0 | Y | N | 封面图片 | |
| 7 | details | text | 65535 | 0 | Y | N | 详情内容 | |
| 8 | hits | int | 10 | 0 | N | N | 0 | 点击数 |
| 9 | praise_len | int | 10 | 0 | N | N | 0 | 点赞数 |
| 10 | recommend | int | 10 | 0 | N | N | 0 | 智能推荐 |
| 11 | create_time | datetime | 19 | 0 | N | N | CURRENT_TIMESTAMP | 创建时间 |
| 12 | update_time | timestamp | 19 | 0 | N | N | CURRENT_TIMESTAMP | 更新时间 |
表praise (点赞)
| 编号 | 名称 | 数据类型 | 长度 | 小数位 | 允许空值 | 主键 | 默认值 | 说明 |
| 1 | praise_id | int | 10 | 0 | N | Y | 点赞ID: | |
| 2 | user_id | int | 10 | 0 | N | N | 0 | 点赞人: |
| 3 | create_time | timestamp | 19 | 0 | N | N | CURRENT_TIMESTAMP | 创建时间: |
| 4 | update_time | timestamp | 19 | 0 | N | N | CURRENT_TIMESTAMP | 更新时间: |
| 5 | source_table | varchar | 255 | 0 | Y | N | 来源表: | |
| 6 | source_field | varchar | 255 | 0 | Y | N | 来源字段: | |
| 7 | source_id | int | 10 | 0 | N | N | 0 | 来源ID: |
| 8 | status | bit | 1 | 0 | N | N | 1 | 点赞状态:1为点赞,0已取消 |
表slides (轮播图)
| 编号 | 名称 | 数据类型 | 长度 | 小数位 | 允许空值 | 主键 | 默认值 | 说明 |
| 1 | slides_id | int | 10 | 0 | N | Y | 轮播图ID: | |
| 2 | title | varchar | 64 | 0 | Y | N | 标题: | |
| 3 | content | varchar | 255 | 0 | Y | N | 内容: | |
| 4 | url | varchar | 255 | 0 | Y | N | 链接: | |
| 5 | img | varchar | 255 | 0 | Y | N | 轮播图: | |
| 6 | hits | int | 10 | 0 | N | N | 0 | 点击量: |
| 7 | create_time | timestamp | 19 | 0 | N | N | CURRENT_TIMESTAMP | 创建时间: |
| 8 | update_time | timestamp | 19 | 0 | N | N | CURRENT_TIMESTAMP | 更新时间: |
表upload (文件上传)
| 编号 | 名称 | 数据类型 | 长度 | 小数位 | 允许空值 | 主键 | 默认值 | 说明 |
| 1 | upload_id | int | 10 | 0 | N | Y | 上传ID | |
| 2 | name | varchar | 64 | 0 | Y | N | 文件名 | |
| 3 | path | varchar | 255 | 0 | Y | N | 访问路径 | |
| 4 | file | varchar | 255 | 0 | Y | N | 文件路径 | |
| 5 | display | varchar | 255 | 0 | Y | N | 显示顺序 | |
| 6 | father_id | int | 10 | 0 | Y | N | 0 | 父级ID |
| 7 | dir | varchar | 255 | 0 | Y | N | 文件夹 | |
| 8 | type | varchar | 32 | 0 | Y | N | 文件类型 |
表user (用户账户:用于保存用户登录信息)
| 编号 | 名称 | 数据类型 | 长度 | 小数位 | 允许空值 | 主键 | 默认值 | 说明 |
| 1 | user_id | mediumint | 8 | 0 | N | Y | 用户ID:[0,8388607]用户获取其他与用户相关的数据 | |
| 2 | state | smallint | 5 | 0 | N | N | 1 | 账户状态:[0,10](1可用|2异常|3已冻结|4已注销) |
| 3 | user_group | varchar | 32 | 0 | Y | N | 所在用户组:[0,32767]决定用户身份和权限 | |
| 4 | login_time | timestamp | 19 | 0 | N | N | CURRENT_TIMESTAMP | 上次登录时间: |
| 5 | phone | varchar | 11 | 0 | Y | N | 手机号码:[0,11]用户的手机号码,用于找回密码时或登录时 | |
| 6 | phone_state | smallint | 5 | 0 | N | N | 0 | 手机认证:[0,1](0未认证|1审核中|2已认证) |
| 7 | username | varchar | 16 | 0 | N | N | 用户名:[0,16]用户登录时所用的账户名称 | |
| 8 | nickname | varchar | 16 | 0 | Y | N | 昵称:[0,16] | |
| 9 | password | varchar | 64 | 0 | N | N | 密码:[0,32]用户登录所需的密码,由6-16位数字或英文组成 | |
| 10 | | varchar | 64 | 0 | Y | N | 邮箱:[0,64]用户的邮箱,用于找回密码时或登录时 | |
| 11 | email_state | smallint | 5 | 0 | N | N | 0 | 邮箱认证:[0,1](0未认证|1审核中|2已认证) |
| 12 | avatar | varchar | 255 | 0 | Y | N | 头像地址:[0,255] | |
| 13 | create_time | timestamp | 19 | 0 | N | N | CURRENT_TIMESTAMP | 创建时间: |
表user_group (用户组:用于用户前端身份和鉴权)
| 编号 | 名称 | 数据类型 | 长度 | 小数位 | 允许空值 | 主键 | 默认值 | 说明 |
| 1 | group_id | mediumint | 8 | 0 | N | Y | 用户组ID:[0,8388607] | |
| 2 | display | smallint | 5 | 0 | N | N | 100 | 显示顺序:[0,1000] |
| 3 | name | varchar | 16 | 0 | N | N | 名称:[0,16] | |
| 4 | description | varchar | 255 | 0 | Y | N | 描述:[0,255]描述该用户组的特点或权限范围 | |
| 5 | source_table | varchar | 255 | 0 | Y | N | 来源表: | |
| 6 | source_field | varchar | 255 | 0 | Y | N | 来源字段: | |
| 7 | source_id | int | 10 | 0 | N | N | 0 | 来源ID: |
| 8 | register | smallint | 5 | 0 | Y | N | 0 | 注册位置: |
| 9 | create_time | timestamp | 19 | 0 | N | N | CURRENT_TIMESTAMP | 创建时间: |
| 10 | update_time | timestamp | 19 | 0 | N | N | CURRENT_TIMESTAMP | 更新时间: |
4 诗词打卡微信小程序详细设计与实现
诗词打卡微信小程序的详细设计与实现主要是根据前面的诗词打卡微信小程序的需求分析和诗词打卡微信小程序的总体设计来设计页面并实现业务逻辑,开发工具采用ecplice,数据库在MYSQL中存储,运用了当下比较主流的SSM框架。
4.1系统前台部分功能模块的实现
4.1.1 前台首页界面
当进入诗词打卡微信小程序的时候,系统以上中下的布局进行展示,首先映入眼帘的是系统的导航栏,下面是轮播图,再往下是公告栏信息,其主界面展示如下图4-1所示。

图4-1 前台首页界面图
4.1.2 登录界面
诗词打卡微信小程序中的前台上注册后的用户是可以通过自己的账户名和密码进行登录的,当会员输入完整的自己的账户名和密码信息并点击“登录”按钮后,将会首先验证输入的有没有空数据,再次验证输入的账户名+密码和数据库中当前保存的用户信息是否一致,只有在一致后将会登录成功并自动跳转到诗词打卡微信小程序的首页中;否则将会提示相应错误信息,用户登录界面如下图4-2所示。

图4-2登录界面图
登录关键代码如下所示。
/**
* 登录
* @param data
* @param httpServletRequest
* @return
*/
@PostMapping("login")
public Map<String, Object> login(@RequestBody Map<String, String> data, HttpServletRequest httpServletRequest) {
log.info("[执行登录接口]");
String username = data.get("username");
String email = data.get("email");
String phone = data.get("phone");
String password = data.get("password");
List resultList = null;
QueryWrapper wrapper = new QueryWrapper<User>();
Map<String, String> map = new HashMap<>();
if(username != null && "".equals(username) == false){
map.put("username", username);
resultList = service.selectBaseList(service.select(map, new HashMap<>()));
}
else if(email != null && "".equals(email) == false){
map.put("email", email);
resultList = service.selectBaseList(service.select(map, new HashMap<>()));
}
else if(phone != null && "".equals(phone) == false){
map.put("phone", phone);
resultList = service.selectBaseList(service.select(map, new HashMap<>()));
}else{
return error(30000, "账号或密码不能为空");
}
if (resultList == null || password == null) {
return error(30000, "账号或密码不能为空");
}
//判断是否有这个用户
if (resultList.size()<=0){
return error(30000,"用户不存在");
}
User byUsername = (User) resultList.get(0);
Map<String, String> groupMap = new HashMap<>();
groupMap.put("name",byUsername.getUserGroup());
List groupList = userGroupService.selectBaseList(userGroupService.select(groupMap, new HashMap<>()));
if (groupList.size()<1){
return error(30000,"用户组不存在");
}
UserGroup userGroup = (UserGroup) groupList.get(0);
//查询用户审核状态
if (!StringUtils.isEmpty(userGroup.getSourceTable())){
String res = service.selectExamineState(userGroup.getSourceTable(),byUsername.getUserId());
if (res==null){
return error(30000,"用户不存在");
}
if (!res.equals("已通过")){
return error(30000,"该用户审核未通过");
}
}
//查询用户状态
if (byUsername.getState()!=1){
return error(30000,"用户非可用状态,不能登录");
}
String md5password = service.encryption(password);
if (byUsername.getPassword().equals(md5password)) {
// 存储Token到数据库
AccessToken accessToken = new AccessToken();
accessToken.setToken(UUID.randomUUID().toString().replaceAll("-", ""));
accessToken.setUser_id(byUsername.getUserId());
tokenService.save(accessToken);
// 返回用户信息
JSONObject user = JSONObject.parseObject(JSONObject.toJSONString(byUsername));
user.put("token", accessToken.getToken());
JSONObject ret = new JSONObject();
ret.put("obj",user);
return success(ret);
} else {
return error(30000, "账号或密码不正确");
}
}
public String select(Map<String,String> query,Map<String,String> config){
StringBuffer sql = new StringBuffer("select ");
sql.append(config.get(FindConfig.FIELD) == null || "".equals(config.get(FindConfig.FIELD)) ? "*" : config.get(FindConfig.FIELD)).append(" ");
sql.append("from ").append("`").append(table).append("`").append(toWhereSql(query, "0".equals(config.get(FindConfig.LIKE))));
if (config.get(FindConfig.GROUP_BY) != null && !"".equals(config.get(FindConfig.GROUP_BY))){
sql.append("group by ").append(config.get(FindConfig.GROUP_BY)).append(" ");
}
if (config.get(FindConfig.ORDER_BY) != null && !"".equals(config.get(FindConfig.ORDER_BY))){
sql.append("order by ").append(config.get(FindConfig.ORDER_BY)).append(" ");
}
if (config.get(FindConfig.PAGE) != null && !"".equals(config.get(FindConfig.PAGE))){
int page = config.get(FindConfig.PAGE) != null && !"".equals(config.get(FindConfig.PAGE)) ? Integer.parseInt(config.get(FindConfig.PAGE)) : 1;
int limit = config.get(FindConfig.SIZE) != null && !"".equals(config.get(FindConfig.SIZE)) ? Integer.parseInt(config.get(FindConfig.SIZE)) : 10;
sql.append(" limit ").append( (page-1)*limit ).append(" , ").append(limit);
}
log.info("[{}] - 查询操作,sql: {}",table,sql);
return sql.toString();
}
public List selectBaseList(String select) {
List<Map<String,Object>> mapList = baseMapper.selectBaseList(select);
List<E> list = new ArrayList<>();
for (Map<String,Object> map:mapList) {
list.add(JSON.parseObject(JSON.toJSONString(map),eClass));
}
return list;
}
4.1.3注册界面
诗词打卡微信小程序的用户可以进行注册登录,当用户左上角“注册”按钮的时候,当填写上自己的账号+密码+确认密码+昵称+邮箱+手机号,选择身份,然后填写身份信息后再点击“注册”按钮后将会先验证输入的有没有空数据,再次验证密码和确认密码是否是一样的,最后验证输入的账户名和数据库表中已经注册的账户名是否重复,只有都验证没问题后即可注册成功。其用注册界面展示如下图4-3所示。
图4-3注册界面图
所有的用户都可以通过网页进入到诗词打卡微信小程序中对信息进行查看,但是要实现打卡、收藏、评论的话,就不是所有人都能操作的,必须成为诗词打卡微信小程序的会员,注册登录的流程图如下图4-4所示。
图4-4注册登录流程图
登录关键代码如下所示。
/**
* 登录
* @param data
* @param httpServletRequest
* @return
*/
@PostMapping("login")
public Map<String, Object> login(@RequestBody Map<String, String> data, HttpServletRequest httpServletRequest) {
log.info("[执行登录接口]");
String username = data.get("username");
String email = data.get("email");
String phone = data.get("phone");
String password = data.get("password");
List resultList = null;
QueryWrapper wrapper = new QueryWrapper<User>();
Map<String, String> map = new HashMap<>();
if(username != null && "".equals(username) == false){
map.put("username", username);
resultList = service.selectBaseList(service.select(map, new HashMap<>()));
}
else if(email != null && "".equals(email) == false){
map.put("email", email);
resultList = service.selectBaseList(service.select(map, new HashMap<>()));
}
else if(phone != null && "".equals(phone) == false){
map.put("phone", phone);
resultList = service.selectBaseList(service.select(map, new HashMap<>()));
}else{
return error(30000, "账号或密码不能为空");
}
if (resultList == null || password == null) {
return error(30000, "账号或密码不能为空");
}
//判断是否有这个用户
if (resultList.size()<=0){
return error(30000,"用户不存在");
}
User byUsername = (User) resultList.get(0);
Map<String, String> groupMap = new HashMap<>();
groupMap.put("name",byUsername.getUserGroup());
List groupList = userGroupService.selectBaseList(userGroupService.select(groupMap, new HashMap<>()));
if (groupList.size()<1){
return error(30000,"用户组不存在");
}
UserGroup userGroup = (UserGroup) groupList.get(0);
//查询用户审核状态
if (!StringUtils.isEmpty(userGroup.getSourceTable())){
String res = service.selectExamineState(userGroup.getSourceTable(),byUsername.getUserId());
if (res==null){
return error(30000,"用户不存在");
}
if (!res.equals("已通过")){
return error(30000,"该用户审核未通过");
}
}
//查询用户状态
if (byUsername.getState()!=1){
return error(30000,"用户非可用状态,不能登录");
}
String md5password = service.encryption(password);
if (byUsername.getPassword().equals(md5password)) {
// 存储Token到数据库
AccessToken accessToken = new AccessToken();
accessToken.setToken(UUID.randomUUID().toString().replaceAll("-", ""));
accessToken.setUser_id(byUsername.getUserId());
tokenService.save(accessToken);
// 返回用户信息
JSONObject user = JSONObject.parseObject(JSONObject.toJSONString(byUsername));
user.put("token", accessToken.getToken());
JSONObject ret = new JSONObject();
ret.put("obj",user);
return success(ret);
} else {
return error(30000, "账号或密码不正确");
}
}
public String select(Map<String,String> query,Map<String,String> config){
StringBuffer sql = new StringBuffer("select ");
sql.append(config.get(FindConfig.FIELD) == null || "".equals(config.get(FindConfig.FIELD)) ? "*" : config.get(FindConfig.FIELD)).append(" ");
sql.append("from ").append("`").append(table).append("`").append(toWhereSql(query, "0".equals(config.get(FindConfig.LIKE))));
if (config.get(FindConfig.GROUP_BY) != null && !"".equals(config.get(FindConfig.GROUP_BY))){
sql.append("group by ").append(config.get(FindConfig.GROUP_BY)).append(" ");
}
if (config.get(FindConfig.ORDER_BY) != null && !"".equals(config.get(FindConfig.ORDER_BY))){
sql.append("order by ").append(config.get(FindConfig.ORDER_BY)).append(" ");
}
if (config.get(FindConfig.PAGE) != null && !"".equals(config.get(FindConfig.PAGE))){
int page = config.get(FindConfig.PAGE) != null && !"".equals(config.get(FindConfig.PAGE)) ? Integer.parseInt(config.get(FindConfig.PAGE)) : 1;
int limit = config.get(FindConfig.SIZE) != null && !"".equals(config.get(FindConfig.SIZE)) ? Integer.parseInt(config.get(FindConfig.SIZE)) : 10;
sql.append(" limit ").append( (page-1)*limit ).append(" , ").append(limit);
}
log.info("[{}] - 查询操作,sql: {}",table,sql);
return sql.toString();
}
public List selectBaseList(String select) {
List<Map<String,Object>> mapList = baseMapper.selectBaseList(select);
List<E> list = new ArrayList<>();
for (Map<String,Object> map:mapList) {
list.add(JSON.parseObject(JSON.toJSONString(map),eClass));
}
return list;
}
4.1.4诗词圈子详情界面
用户可以查看诗词圈子,在查询到自己想要了解的诗词圈子的时候,可以进入查看详细的介绍,点击“关注”这一按钮以后会跳转到关注信息填写的界面,根据提示填写好关注的信息,在诗词圈子信息详情这个界面,同时支持用户对喜欢的诗词圈子进行收藏、点赞、分享的功能,诗词圈子详情展示页面如图4-5所示。
图4-5诗词圈子详情界面图
4.1.5打卡活动详情界面
用户可以查看打卡活动信息,在查询到自己想要了解的打卡活动的时候,可以进入查看详细的介绍,点击“打卡”这一按钮以后会跳转到打卡信息填写的界面,根据提示填写好打卡的信息,在打卡活动信息详情这个界面,同时支持用户对喜欢的打卡活动进行收藏、点赞的功能,打卡活动详情展示页面如图4-6所示。
图4-6打卡活动详情界面图
在实现打卡操作的时候,没有登录的用户只能进行查看,如果想要实现打卡这个操作的话,打卡的前提必须是登录后才能进行。详见图4-7所示。
图4-7 打卡流程图
4.1.6 打卡记录界面
点击导航栏上的“打卡记录”,可以选择活动名称、活动时间、活动类型、打卡用户、姓名、打开日期、打卡次数,然后点击“提交”按钮进行提交打卡记录,打卡记录界面如下图4-8所示。
图4-8打卡记录界面图
4.2系统后台部分功能模块的实现
管理员在登录界面输入账号+密码,点击“登录”按钮,系统在用户数据库表中会对管理员,普通管理者的账号进行匹配,账号+密码正确的话,就会登录到系统中各个用户的主管理界面,否则提示对应的信息,返回到登录的界面,如果管理人员忘记密码的话,点击“忘记密码”根据提示可以找回密码,然后再进行登录其主界面展示如下图4-9所示。
图4-9登录界面图
诗词打卡微信小程序中的管理员在“用户管理”这一菜单是中可以对注册的用户以及管理员人员进行管控。界面如下图4-10所示。
图4-10用户管理界面图
用户管理关键代码如下所示。
public List selectBaseList(String select) {
List<Map<String,Object>> mapList = baseMapper.selectBaseList(select);
List<E> list = new ArrayList<>();
for (Map<String,Object> map:mapList) {
list.add(JSON.parseObject(JSON.toJSONString(map),eClass));
}
return list;
}
4.2.3公告栏管理界面
公告栏管理模块是对公告栏的设置,只有管理员权限才能进行更新维护。界面如下图4-11所示。
图4-11公告栏管理界面图
4.2.4诗词圈子管理界面
点击“诗词圈子”按钮会显示自己添加的诗词圈子,如果想要添加新的诗词圈子,点击“添加”按钮根据提示输入诗词圈子,点击“提交”后在诗词圈子界面就可以显示了,如果信息有错可以对诗词圈子进行更新维护,也可以直接删除某一诗词圈子,还可以管理评论信息,界面如下图4-12所示。
图4-12诗词圈子管理界面图
点击“打卡活动”按钮会显示自己添加的打卡活动,如果想要添加新的打卡活动,点击“添加”按钮根据提示输入打卡活动,点击“提交”后在打卡活动界面就可以显示了,如果信息有错可以对打卡活动进行更新维护,也可以直接删除某一打卡活动,界面如下图4-13所示。
图4-13打卡活动管理界面图
打卡活动管理关键代码如下所示。
@RequestMapping("/get_obj")
public Map<String, Object> obj(HttpServletRequest request) {
List resultList = service.selectBaseList(service.select(service.readQuery(request), service.readConfig(request)));
if (resultList.size() > 0) {
JSONObject jsonObject = new JSONObject();
jsonObject.put("obj",resultList.get(0));
return success(jsonObject);
} else {
return success(null);
}
}
管理员点击“活动排行”会显示出所有的活动排行信息,支持通过活动名称或者活动时间对活动排行信息进行查询,如果想要添加新的活动排行信息,点击“添加”按钮,输入相关信息,点击“提交”按钮就可以添加了,同时可以选择某一条活动排行信息,点击“删除”进行删除,界面如下图4-13所示。
图4-13活动排行管理界面图
5系统测试
5.1测试目的
在系统的前台、后台、数据库设计完成以后,诗词打卡微信小程序才算是完成了一半,系统的最后一个阶段就是对系统的功能、性能进行测试,测试对一个系统来说是非常重要的,有的时候开发完一个系统,如果测试不合格的话,这个系统是没有办法进行投入使用的,所有我们要用测试对系统的功能、性能等方面进行检验,把不完善的功能尽量完善,把出现的bug及时解决掉,然后给用户呈现出一个完美的系统。
5.2 系统测试用例
系统测试包括:用户登录功能测试、活动排行展示功能测试、活动排行添加、活动排行搜索、密码修改功能测试,如表5-1、5-2、5-3、5-4、5-5所示:
用户登录功能测试:
表5-1 用户登录功能测试表
| 用例名称 | 用户登录系统 |
| 目的 | 测试用户通过正确的用户名和密码可否登录功能 |
| 前提 | 未登录的情况下 |
| 测试流程 | 1) 进入登录页面 2) 输入正确的用户名和密码 |
| 预期结果 | 用户名和密码正确的时候,跳转到登录成功界面,反之则显示错误信息,提示重新输入 |
| 实际结果 | 实际结果与预期结果一致 |
活动排行查看功能测试:
表5-2 活动排行查看功能测试表
| 用例名称 | 活动排行查看 |
| 目的 | 测试活动排行查看功能 |
| 前提 | 用户登录 |
| 测试流程 | 点击活动排行列表 |
| 预期结果 | 可以查看到所有活动排行 |
| 实际结果 | 实际结果与预期结果一致 |
管理员添加诗词圈子详情界面测试:
表5-3 管理员添加诗词圈子详情界面测试表
| 用例名称 | 活动排行发布测试用例 |
| 目的 | 测试活动排行发布功能 |
| 前提 | 用户正常登录情况下 |
| 测试流程 | 1)用户点击活动排行管理就,然后点击添加后并填写信息。 2)点击进行提交。 |
| 预期结果 | 提交以后,页面首页会显示新的活动排行 |
| 实际结果 | 实际结果与预期结果一致 |
活动排行搜索功能测试:
表5-4活动排行搜索功能测试表
| 用例名称 | 活动排行搜索测试 |
| 目的 | 测试活动排行搜索功能 |
| 前提 | 无 |
| 测试流程 | 1)在搜索框填入搜索关键字。 2)点击搜索按钮。 |
| 预期结果 | 页面显示包含有搜索关键字的活动排行 |
| 实际结果 | 实际结果与预期结果一致 |
密码修改功能测试:
表5-5 密码修改功能测试表
| 用例名称 | 密码修改测试用例 |
| 目的 | 测试管理员密码修改功能 |
| 前提 | 管理员用户正常登录情况下 |
| 测试流程 | 1)管理员密码修改并完成填写。 2)点击进行提交。 |
| 预期结果 | 使用新的密码可以登录 |
| 实际结果 | 实际结果与预期结果一致 |
5.3 系统测试结果
通过编写诗词打卡微信小程序的测试用例,已经检测完毕用户登录模块、活动排行查看模块、活动排行添加模块、活动排行搜索模块、密码修改功能测试,通过这5大模块为诗词打卡微信小程序的后期推广运营提供了强力的技术支撑。
结论
本文描述了诗词打卡微信小程序设计与实现的原理和开发过程,该系统是通过Spring+SpringMVC+MyBatis框架来搭建后台,中间件使用的是Tomcat服务器,数据库管理平台采用开源的Mysql数据库,前台使用的是JQuery框架,同时使用Validate校验框架,这样就可以减少前端代码的输入量,而且基于JQuery框架的Validat框架使用简单,是流行的前端使用框架,前端使用的主要是Java页面展示技术。
在开发这个诗词打卡微信小程序之前做了许多的准备,比如到学校进行调研,了解现在大学生对诗词打卡微信小程序所要实现的功能,同时在诗词打卡微信小程序的设计和开发过程中去图书馆以及网上查阅和学习了许多相关的文献资料,与此同时从开发这个诗词打卡微信小程序的过程当中我也收获了许许多多宝贵的实践方法以及设计的思路,对系统的开发也起到了很重要的作用,诗词打卡微信小程序的开发技术选用的都是自己比较熟悉的,比如Web、SSM、MYSQL等,这些技术都在平时的课程当中学到,而且平时都能够熟练运用,在开发诗词打卡微信小程序的过程当中许多的设计思路和方法都是在以前不断地学习中摸索出来的经验,开发诗词打卡微信小程序对于我来说工作量还是比较大的,毕竟是一个完整的系统,正是由于之前的积累与准备,才能顺利的完成这个项目,由此看来,积累经验跟做好准备是十分重要的事情。
当然在开发该诗词打卡微信小程序的过程当中也是离不开导师以及同学们的帮助的,在遇到自己搞不定的问题的时候,我首先会和同学们探讨,找出解决方法,实在解决不了的时候,我会请教我的导师,在开发诗词打卡微信小程序的过程中正是因为他们的指导与帮助,我才能够成功的在预期内完成了这个系统。同时诗词打卡微信小程序还有很多需要改进的地方,但是由于专业知识的浅薄,开发的系统并不是十全十美,希望以后有机会可以对其进行完善,让其真正的投入到使用之中。
致 谢
到此,整个诗词打卡微信小程序就算完成了,虽然过程十分艰难,但是等到都完成的时候,我感觉无比的自豪,虽然设计的系统还存在许多的纰漏,但是我已经拼劲全力,给自己的大学四年画上了一个圆满的句号。
在这里我首先要感谢的就是大学四年来所有教导我的老师,是他们教会了我许多的专业知识以及做人的道理,从一进校门对对开发系统一窍不通到现在能自主开发一个管理系统,里面包含了前台框架、后台框架、业务流程、数据结构、操作系统等各种知识,只有把他们统一运用好,才能够完成整个系统,这都是老师的功劳;其次我要感谢我的指导老师,在开发这个系统的时候,我遇到了无数的问题,经常通过线上、线下的方式去请教导师,每次去请教导师,他从来没有不耐烦,都是细心的引导,告诉我怎么样实现这个功能,怎么样才能使得系统更加完善,然后通过自己查询相关资料解决问题,提高了自己自主解决问题的能力,授人以鱼不如授人以渔,指导老师的这种工作态度受益终生,我也会向老师不断靠拢,向他学习,在此我只想说一句:“老师,谢谢您,您辛苦了”!最后我还要感谢我的室友、同学,在一起学习这四年,他们不但学习上给了我很多建议,在生活上更加给了我帮助,正是有他们的帮助,我的大学生涯才如此完美。
最后,希望自己在未来的道路上能够越走越远,不辜负在大学的学习以及老师们的细致的教导,追风赶月莫停留,平荒尽处是春山。
参考文献
[1]姚丽娟,罗宏伟,丑晨,杨成兴.基于微信小程序的智慧校园导航系统研究[J].网络安全技术与应用,2023(03):48-50.
[2]郑钦,曹艳佩.慢性肾脏病患者饮食管理微信小程序功能需求的质性研究[J].上海护理,2023,23(03):6-12.
[3]魏兴华,罗春,陈栋,李建辉,张文件,李春,吴炎,臧冰凌. 一种用于MySQL数据库的数据同步方法、设备及介质[P]. 浙江省:CN115757357A,2023-03-07.
[4]章莉. 一种基于MySQL数据库操作审计、回滚的方法[P]. 贵州省:CN115757459A,2023-03-07.
[5]张旭,吴丹,张成平.老年人网上购物微信小程序建设研究[J].科技与创新,2023(05):131-133.DOI:10.15913/j.cnki.kjycx.2023.05.042.
[6]谭松淇,郭嘉梁,李振兴,俞嘉杰. 基于MySQL数据库日志分析的自动驾驶数据监测方法及监测系统[P]. 黑龙江省:CN115730020A,2023-03-03.
[7]马金伟,贾九泰,秦丁丁,聂磊,王鑫,奥叶林,王树森.基于微信小程序的植物分类实践教学软件研发[J].实验室科学,2023,26(01):77-80.
[8]伍德鹏,李佩学.基于SSM框架的高职院校教学办公用品管理信息系统设计研究[J].轻工科技,2023,39(01):99-101.
[9]常婉纶,谈姝辰,屈小娥,田召.基于SSM框架的二级学院教科研信息共享系统的设计与实现[J].电脑知识与技术,2022,18(34):39-41.DOI:10.14004/j.cnki.ckt.2022.2208.
[10]李亚君. 基于SSM框架的B2C电子商城系统的设计与实现[D].合肥工业大学,2022.DOI:10.27101/d.cnki.ghfgu.2022.000313.
[11]曹泽翰.基于SSM框架的流体力学课程虚拟仿真实验平台设计[J].信息与电脑(理论版),2022,34(20):34-36.
[12]李罡,周正茂. 基于Java技术实现内存键值数据管理的方法及其装置[P]. 北京市:CN114840498B,2022-09-13.
[13]林易康, 基于Java的web应用程序控制管理软件. 湖北省,武汉东湖学院,2021-10-01.
[14]He Xinbin,Bai Yongbin,Yue Lisen,Wang Haixiao,Liu Yi. Design and Implementation of Information System Based on Java Technology Platform[J]. Journal of Physics: Conference Series,2021,2033(1).
[15]Tian Ming Huang. Design and Implementation of App System for Legal Consulting Based on JAVA Technology[J]. Procedia Computer Science,2020,166(C).
[16]方春露,杨文琦,陈滔等. 基于Javaweb技术广东省学生体质争优运动处方数据库和视频库的构建[C]//中国生理学会运动生理学专业委员会,北京体育大学.2018年中国生理学会运动生理学专业委员会会议暨“科技创新与运动生理学”学术研讨会论文集.[出版者不详],2018:161-162.
[17]SJ/T 11683-2017, Java语言源代码缺陷控制与测试指南[S].

被折叠的 条评论
为什么被折叠?



