摘 要
在校园中,学生们经常会遇到失物或者拾得物品的情况,而传统的失物招领流程通常较为繁琐和低效,信息传递存在不畅、不透明等问题。因此,开发基于Spring Boot的校园失物招领系统具有重要的现实意义和实际需求。
本研究旨在设计和开发基于Spring Boot的校园失物招领系统,以提升校园失物招领流程的便捷性和信息透明度。通过采用Java语言和Spring Boot技术,结合校园失物招领的实际需求,设计了学生用户和管理员的功能模块,包括首页、注册登录、校园论坛、通知公告、校园资讯、失物招领、我的账户、个人中心等功能。在国内外校园失物招领系统研究现状的基础上,本研究旨在探讨现代技术在校园管理和服务中的应用,促进校园信息化建设和智慧校园的发展。通过本研究,期望为校园失物招领系统的设计与开发提供有益参考,提高校园管理效率和服务质量。
关键词:校园失物招领系统;Java语言;springboot技术
Campus lost and found system based on springboot
Abstract
On campus, students often encounter situations of lost and found items, and the traditional lost and found process is usually cumbersome and inefficient, with problems such as poor information transmission and opacity. Therefore, developing a campus lost and found system based on Spring Boot has important practical significance and needs.
The aim of this study is to design and develop a campus lost and found system based on Spring Boot, in order to improve the convenience and information transparency of the campus lost and found process. By using Java language and Spring Boot technology, combined with the actual needs of campus lost and found, a functional module for student users and administrators was designed, including homepage, registration and login, campus forum, notification announcement, campus information, lost and found, my account, personal center, and other functions. Based on the current research status of campus lost and found systems both domestically and internationally, this study aims to explore the application of modern technology in campus management and services, promoting the construction of campus informatization and the development of smart campuses. Through this study, it is expected to provide useful references for the design and development of campus lost and found systems, and improve campus management efficiency and service quality.
Keywords: Campus lost and found system; Java language; Springboot technology
1 绪论
1.1 研究背景与意义
1.背景:
在校园中,学生们经常会遇到失物或者拾得物品的情况,而传统的失物招领流程通常较为繁琐和低效,信息传递存在不畅、不透明等问题。因此,开发基于Spring Boot的校园失物招领系统具有重要的现实意义和实际需求。
2. 意义:
便捷性提升: 通过校园失物招领系统,学生可以快速发布失物信息或认领信息,提升失物招领流程的便捷性。
信息透明度: 系统可以实现失物信息的及时公示和传递,提高信息透明度,减少信息不对称带来的问题。
资源共享: 促进校园内失物的及时找回和拾得物品的归还,实现资源的共享和再利用,有助于减少浪费和提升校园文明意识。
技术创新: 基于Spring Boot等现代技术开发校园失物招领系统,不仅提升了系统的稳定性和效率,也展示了技术在服务社会问题中的应用价值。
设计和开发一套高效、便捷的校园失物招领系统,满足学生在失物招领方面的需求,提高失物招领流程的透明度和效率,促进校园内失物的及时归还和认领。探索现代技术在校园管理和服务领域的应用,促进校园信息化建设和智慧校园的发展。
一些国内高校和社区已建立校园失物招领平台,提供失物寻找和认领服务,这些平台主要以网页形式展示,功能简单,用户信息发布和管理相对容易。部分高校开始应用现代技术如Spring Boot,提升校园管理效率和信息透明度。然而,校园失物招领系统的研究仍处于起步阶段,需要更深入的探讨和应用。
国外研究现状:
国外一些大学和社区建立了失物招领平台,提供失物寻找和认领服务,这些平台通常功能丰富,操作便捷,提高了失物招领的效率和便利性。在一些国外高校,现代技术如Spring Boot被广泛应用于校园管理系统开发中。这些技术的应用提升了系统的稳定性和效率,为校园管理带来了新的思路和解决方案。
综合以上内容国内外校园失物招领系统研究注重平台建设和功能设计,提高了失物招领的效率和便捷性,但仍有待进一步完善和优化。发展趋势: 未来校园失物招领系统将更加智能化和个性化,结合现代技木如Spring Boot,注重用户体验和信息安全,为校园管理提供更多创新解决方案。
通过对国内外研究现状的详细描述,可以看出校园失物招领系统在全球范围内受到关注和研究,技术应用和功能设计不断优化,为未来校园失物招领系统的发展提供了借鉴和启示。
本文共分为六章,章节内容安排如下:
第一章为引言,此章节对所设计和实现的系统的背景和状况以及意义进行详细的论述以及说明,同时进行了论文整体框架的结构的简要介绍。
第二章为系统需求分析,章节所做的主要的工作是对系统进行了技术、经济和操作方面可行性的分析;对系统实行了总体功能的需求、用例分析。
第三章为系统的设计,主要是对系统的功能结构进行设计,并对系统数据库的概念结构以及物理结构的设计进行了分析。
第四章就是对系统的实现,根据系统功能的划分,分别的对系统所需要实现的前台客户功能和后台管理员功能进行了分析和说明。
第五章:系统测试。主要对系统的部分界面进行测试并对主要功能进行测试
2 校园失物招领系统分析
系统需求分析是系统开发的一个关键环节,它在系统的设计和实现上起到了一个承上启下的位置。系统需求分析是对所需要做的系统进行一个需求的挖掘,如果分析的准确可以精准的解决现实中碰到的问题。如果分析不到位会影响后期系统的实现。一个系统的优秀程度需求分析也是占据了非常大的比例,如果需求分析不到位,后面的系统设计要实现就是一个偏离导航的设计。
系统可行行分析是对系统可行性进行一个探讨。在探讨系统的可行性上主要从技术上的可行性和经济上的可行性以及法律层面的可行性上进行分析,如果三个层面度通过,我们则认为系统是比较可行的。
2.1.1 技术可行性分析
校园失物招领系统设计与实现是一个基于Web的管理平台,在实现这个系统所采用的技术方案是基于JAVA语言,SpringBoot框架,MYSQL数据库,在大学的学习中这两门课程都已经学过,而且自己也用这些技术开发过小的项目,在平时的课程设计以及作业也经常用到JAVA和MYSQL,在技术上实现自己的自主开发是可行的。
基于Spring Boot开发校园失物招领系统具有较高的经济可行性。首先,采用Java语言和Spring Boot技术,开发成本相对较低,开发周期较短,节约了人力和时间成本。其次,校园失物招领系统的实施和运行成本较低,维护和更新成本较小。此外,系统的使用可以提高校园管理效率,减少失物招领流程中的信息不对称和校园成本,进一步节约了校园资源。综合考虑,基于Spring Boot开发校园失物招领系统在经济上具有良好的可行性,为校园管理和服务带来了经济效益和社会效益。
系统从法律层面上来没有对第三方有其他放有法律层面的问题,系统数据库采用的Mysql 开源社区数据库、框架采用的是开源的SpringBoot。系统资讯和相关内容也是法律层面的。在源码的管理上采用git开源进行管理,所以在法律可行性上是成立的。
校园失物招领系统划分了学生用户管理模块和管理员模块这两大部分。
学生用户功能:
首页:展示系统信息、热门帖子、最新失物失物招领等内容。
注册登录:用户可以注册账号并登录系统,确保个人信息安全和账户识别。
校园论坛:学生可以查看和发表校园相关话题的帖子,进行校园和讨论。
通知公告:显示学校重要通知和公告,保持用户及时了解校园动态。
校园资讯:提供校园校园、活动信息等资讯内容,丰富用户阅读内容。
失物招领:学生可发布失物信息或寻物启事,帮助失主找回物品。
我的账户:包括个人信息管理、密码修改等账户相关功能。
个人中心:包括个人首页、失物招领、失物认领、论坛列表、收藏(展示个人信息和动态, 查看发布的失物信息和认领状态, 查看认领的失物信息和认领状态, 查看参与的论坛帖子和回复。 收藏感兴趣的帖子或失物信息等功能)。
管理员功能:
后台首页:显示系统概况、数据统计等信息,方便管理员监控系统运行情况。
系统用户管理:管理管理员和学生用户的权限和信息。
失物招领管理
失物招领列表: 查看所有失物失物招领,进行管理操作。
失物招领添加: 添加新的失物失物招领。
失物认领管理
失物认领列表: 查看所有失物认领信息,进行管理操作。
系统管理: 管理系统首页的轮播图信息发布,增删等。
通知公告管理:管理通知公告的发布和展示。
资源管理
校园资讯: 管理校园资讯的发布和分类。
分类列表: 管理各类信息的分类。
校园管理
校园论坛: 管理论坛帖子的发布和分类。
分类列表: 管理论坛帖子的分类。
以上是校园失物招领系统学生用户和管理员功能设计的详细描述,包括各个模块的功能和操作,旨在提供便捷的失物招领服务和校园信息校园平台。
校园失物招领系统的非功能性需求比如校园失物招领系统的安全性怎么样,可靠性怎么样,性能怎么样,可拓展性怎么样等。具体可以表示在如下2-1表格中:
表2-1校园失物招领系统非功能需求表
| 安全性 | 主要指校园失物招领系统数据库的安装,数据库的使用和密码的设定必须合乎规范。 |
| 可靠性 | 可靠性是指校园失物招领系统能够按照用户提交的指示进行操作,经过测试,可靠性90%以上。 |
| 性能 | 性能是影响校园失物招领系统占据市场的必要条件,所以性能最好要佳才好。 |
| 可扩展性 | 比如数据库预留多个属性,比如接口的使用等确保了系统的非功能性需求。 |
| 易用性 | 用户只要跟着校园失物招领系统的页面展示内容进行操作,就可以了。 |
| 可维护性 | 校园失物招领系统开发的可维护性是非常重要的,经过测试,可维护性没有问题 |
2.3 系统用例分析
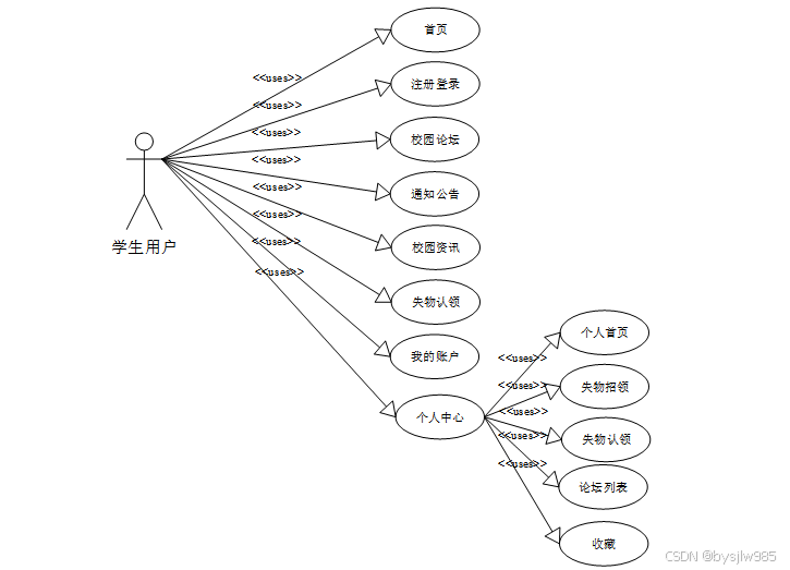
校园失物招领系统的完整UML用例图分别是图2-2、图2-3。
图2-2就是学生用户角色的用例展示。
图2-2 校园失物招领系统学生用户角色用例图
图2-3就是管理员角色的用例展示。
图2-3 校园失物招领系统管理员角色用例图
2.4 系统流程分析
2.4.1系统开发流程
校园失物招领系统开发时,首先进行需求分析,进而对系统进行总体的设计规划,设计系统功能模块,数据库的选择等,本系统的开发流程如图2-4所示。
图2-4系统开发流程图
2.4.2 用户登录流程
为了保证系统的安全性,要使用本系统对系统信息进行管理,必须先登陆到系统中。如图2-5所示。
图2-5登录流程图
2.4.3 系统操作流程
用户打开并进入系统后,会先显示登录界面,输入正确的用户名和密码,系统自动检测信息,若信息无误,则用户会进入系统功能界面,进行操作,否则会提示错误无法登录,操作流程如图2-6所示。
图2-6 系统操作流程图
2.4.4 添加信息流程
管理员可以对失物招领、分类列表等进行信息的添加审核,用户可以对自己权限内的信息进行添加,输入信息后,系统会自行验证输入的信息和数据,若信息正确,会将其添加到数据库内,若信息有误,则会提示重新输入信息,添加信息流程如图2-7所示。
图2-7 添加信息流程图
2.4.5 修改信息流程
管理员可以对失物认领管理、失物招领等进行的修改,用户可以对自己权限内的信息进行修改,首先进入修改信息界面,输入修改信息数据,系统进行数据的判断验证,修改信息合法则修改成功,信息更新至数据库,信息不合法则修改失败,重新输入。修改信息流程图如图2-8所示。
图2-8修改信息流程图
2.4.6 删除信息流程
管理员可以对失物认领管理、失物招领等进行信息的删除,对要删除的信息进行选中后,点击删除按钮,系统会询问是否确定,若点击确定,则系统会删除掉选中的信息,并在数据库内对信息进行删除,删除信息流程图如图2-9所示。
图2-9删除信息流程图
本章主要通过对校园失物招领系统的可行性分析、功能需求分析、系统用例分析、系统流程分析,确定整个校园失物招领系统要实现的功能。同时也为校园失物招领系统的代码实现和测试提供了标准。
本章主要讨论的内容包括校园失物招领系统的功能模块设计、数据库系统设计。
3.1 系统功能模块设计
在上一章节中主要对系统的功能性需求和非功能性需求进行分析,并且根据需求分析了本校园失物招领系统中的用例。那么接下来就要开始对本校园失物招领系统的架构、主要功能和数据库开始进行设计。校园失物招领系统根据前面章节的需求分析得出,其总体设计模块图如图3-1所示。
图3-1 校园失物招领系统功能模块图
3.1.2用户模块设计
本系统的用户包括管理员和学生用户两种用户模块的功能基本是相同的,用户比管理员多了一个注册功能,所以以用户模块的结构图为例进行分析,用户模块结构图为例进行分析,如下图:
图3-2用户模块结构图
3.1.3 留言模块设计
校园失物招领系统是一个校园性质的公开平台,用户在平台上提交留言,增加用户之间的互动性。但是同时也为了更好的规范留言的内容,给予管理员删除不合适的留言的功能,所以需要专门设计一个留言模块,具体的结构图如下:
图3-3留言模块结构图
3.1.4失物招领管理模块设计
校园失物招领系统是中需要存储不少失物招领,其模块功能结构,具体的结构图如下:
图3-4失物招领模块结构图
数据库设计一般包括需求分析、概念模型设计、数据库表建立三大过程,其中需求分析前面章节已经阐述,概念模型设计有概念模型和逻辑结构设计两部分。
3.2.1 数据库概念结构设计
下面是整个校园失物招领系统中主要的数据库表总E-R实体关系图。
图3-5 校园失物招领系统总E-R关系图
3.2.2 数据库逻辑结构设计
通过上一小节中校园失物招领系统中总E-R关系图上得出一共需要创建很多个数据表。在此我主要罗列几个主要的数据库表结构设计。
| 编号 | 名称 | 数据类型 | 长度 | 小数位 | 允许空值 | 主键 | 默认值 | 说明 |
| 1 | token_id | int | 10 | 0 | N | Y | 临时访问牌ID | |
| 2 | token | varchar | 64 | 0 | Y | N | 临时访问牌 | |
| 3 | info | text | 65535 | 0 | Y | N | ||
| 4 | maxage | int | 10 | 0 | N | N | 2 | 最大寿命:默认2小时 |
| 5 | create_time | timestamp | 19 | 0 | N | N | CURRENT_TIMESTAMP | 创建时间: |
| 6 | update_time | timestamp | 19 | 0 | N | N | CURRENT_TIMESTAMP | 更新时间: |
| 7 | user_id | int | 10 | 0 | N | N | 0 | 用户编号: |
| 编号 | 名称 | 数据类型 | 长度 | 小数位 | 允许空值 | 主键 | 默认值 | 说明 |
| 1 | article_id | mediumint | 8 | 0 | N | Y | 文章id:[0,8388607] | |
| 2 | title | varchar | 125 | 0 | N | Y | 标题:[0,125]用于文章和html的title标签中 | |
| 3 | type | varchar | 64 | 0 | N | N | 0 | 文章分类:[0,1000]用来搜索指定类型的文章 |
| 4 | hits | int | 10 | 0 | N | N | 0 | 点击数:[0,1000000000]访问这篇文章的人次 |
| 5 | praise_len | int | 10 | 0 | N | N | 0 | 点赞数 |
| 6 | create_time | timestamp | 19 | 0 | N | N | CURRENT_TIMESTAMP | 创建时间: |
| 7 | update_time | timestamp | 19 | 0 | N | N | CURRENT_TIMESTAMP | 更新时间: |
| 8 | source | varchar | 255 | 0 | Y | N | 来源:[0,255]文章的出处 | |
| 9 | url | varchar | 255 | 0 | Y | N | 来源地址:[0,255]用于跳转到发布该文章的网站 | |
| 10 | tag | varchar | 255 | 0 | Y | N | 标签:[0,255]用于标注文章所属相关内容,多个标签用空格隔开 | |
| 11 | content | longtext | 2147483647 | 0 | Y | N | 正文:文章的主体内容 | |
| 12 | img | varchar | 255 | 0 | Y | N | 封面图 | |
| 13 | description | text | 65535 | 0 | Y | N | 文章描述 |
| 编号 | 名称 | 数据类型 | 长度 | 小数位 | 允许空值 | 主键 | 默认值 | 说明 |
| 1 | type_id | smallint | 5 | 0 | N | Y | 分类ID:[0,10000] | |
| 2 | display | smallint | 5 | 0 | N | N | 100 | 显示顺序:[0,1000]决定分类显示的先后顺序 |
| 3 | name | varchar | 16 | 0 | N | N | 分类名称:[2,16] | |
| 4 | father_id | smallint | 5 | 0 | N | N | 0 | 上级分类ID:[0,32767] |
| 5 | description | varchar | 255 | 0 | Y | N | 描述:[0,255]描述该分类的作用 | |
| 6 | icon | text | 65535 | 0 | Y | N | 分类图标: | |
| 7 | url | varchar | 255 | 0 | Y | N | 外链地址:[0,255]如果该分类是跳转到其他网站的情况下,就在该URL上设置 | |
| 8 | create_time | timestamp | 19 | 0 | N | N | CURRENT_TIMESTAMP | 创建时间: |
| 9 | update_time | timestamp | 19 | 0 | N | N | CURRENT_TIMESTAMP | 更新时间: |
| 编号 | 名称 | 数据类型 | 长度 | 小数位 | 允许空值 | 主键 | 默认值 | 说明 |
| 1 | auth_id | int | 10 | 0 | N | Y | 授权ID: | |
| 2 | user_group | varchar | 64 | 0 | Y | N | 用户组: | |
| 3 | mod_name | varchar | 64 | 0 | Y | N | 模块名: | |
| 4 | table_name | varchar | 64 | 0 | Y | N | 表名: | |
| 5 | page_title | varchar | 255 | 0 | Y | N | 页面标题: | |
| 6 | path | varchar | 255 | 0 | Y | N | 路由路径: | |
| 7 | position | varchar | 32 | 0 | Y | N | 位置: | |
| 8 | mode | varchar | 32 | 0 | N | N | _blank | 跳转方式: |
| 9 | add | tinyint | 3 | 0 | N | N | 1 | 是否可增加: |
| 10 | del | tinyint | 3 | 0 | N | N | 1 | 是否可删除: |
| 11 | set | tinyint | 3 | 0 | N | N | 1 | 是否可修改: |
| 12 | get | tinyint | 3 | 0 | N | N | 1 | 是否可查看: |
| 13 | field_add | text | 65535 | 0 | Y | N | 添加字段: | |
| 14 | field_set | text | 65535 | 0 | Y | N | 修改字段: | |
| 15 | field_get | text | 65535 | 0 | Y | N | 查询字段: | |
| 16 | table_nav_name | varchar | 500 | 0 | Y | N | 跨表导航名称: | |
| 17 | table_nav | varchar | 500 | 0 | Y | N | 跨表导航: | |
| 18 | option | text | 65535 | 0 | Y | N | 配置: | |
| 19 | create_time | timestamp | 19 | 0 | N | N | CURRENT_TIMESTAMP | 创建时间: |
| 20 | update_time | timestamp | 19 | 0 | N | N | CURRENT_TIMESTAMP | 更新时间: |
| 编号 | 名称 | 数据类型 | 长度 | 小数位 | 允许空值 | 主键 | 默认值 | 说明 |
| 1 | collect_id | int | 10 | 0 | N | Y | 收藏ID: | |
| 2 | user_id | int | 10 | 0 | N | N | 0 | 收藏人ID: |
| 3 | source_table | varchar | 255 | 0 | Y | N | 来源表: | |
| 4 | source_field | varchar | 255 | 0 | Y | N | 来源字段: | |
| 5 | source_id | int | 10 | 0 | N | N | 0 | 来源ID: |
| 6 | title | varchar | 255 | 0 | Y | N | 标题: | |
| 7 | img | varchar | 255 | 0 | Y | N | 封面: | |
| 8 | create_time | timestamp | 19 | 0 | N | N | CURRENT_TIMESTAMP | 创建时间: |
| 9 | update_time | timestamp | 19 | 0 | N | N | CURRENT_TIMESTAMP | 更新时间: |
| 编号 | 名称 | 数据类型 | 长度 | 小数位 | 允许空值 | 主键 | 默认值 | 说明 |
| 1 | comment_id | int | 10 | 0 | N | Y | 评论ID: | |
| 2 | user_id | int | 10 | 0 | N | N | 0 | 评论人ID: |
| 3 | reply_to_id | int | 10 | 0 | N | N | 0 | 回复评论ID:空为0 |
| 4 | content | longtext | 2147483647 | 0 | Y | N | 内容: | |
| 5 | nickname | varchar | 255 | 0 | Y | N | 昵称: | |
| 6 | avatar | varchar | 255 | 0 | Y | N | 头像地址:[0,255] | |
| 7 | create_time | timestamp | 19 | 0 | N | N | CURRENT_TIMESTAMP | 创建时间: |
| 8 | update_time | timestamp | 19 | 0 | N | N | CURRENT_TIMESTAMP | 更新时间: |
| 9 | source_table | varchar | 255 | 0 | Y | N | 来源表: | |
| 10 | source_field | varchar | 255 | 0 | Y | N | 来源字段: | |
| 11 | source_id | int | 10 | 0 | N | N | 0 | 来源ID: |
| 编号 | 名称 | 数据类型 | 长度 | 小数位 | 允许空值 | 主键 | 默认值 | 说明 |
| 1 | forum_id | mediumint | 8 | 0 | N | Y | 论坛id | |
| 2 | display | smallint | 5 | 0 | N | N | 100 | 排序 |
| 3 | user_id | mediumint | 8 | 0 | N | N | 0 | 用户ID |
| 4 | nickname | varchar | 16 | 0 | Y | N | 昵称:[0,16] | |
| 5 | praise_len | int | 10 | 0 | Y | N | 0 | 点赞数 |
| 6 | hits | int | 10 | 0 | N | N | 0 | 访问数 |
| 7 | title | varchar | 125 | 0 | N | N | 标题 | |
| 8 | keywords | varchar | 125 | 0 | Y | N | 关键词 | |
| 9 | description | varchar | 255 | 0 | Y | N | 描述 | |
| 10 | url | varchar | 255 | 0 | Y | N | 来源地址 | |
| 11 | tag | varchar | 255 | 0 | Y | N | 标签 | |
| 12 | img | text | 65535 | 0 | Y | N | 封面图 | |
| 13 | content | longtext | 2147483647 | 0 | Y | N | 正文 | |
| 14 | create_time | timestamp | 19 | 0 | N | N | CURRENT_TIMESTAMP | 创建时间: |
| 15 | update_time | timestamp | 19 | 0 | N | N | CURRENT_TIMESTAMP | 更新时间: |
| 16 | avatar | varchar | 255 | 0 | Y | N | 发帖人头像: | |
| 17 | type | varchar | 64 | 0 | N | N | 0 | 论坛分类:[0,1000]用来搜索指定类型的论坛帖 |
| 编号 | 名称 | 数据类型 | 长度 | 小数位 | 允许空值 | 主键 | 默认值 | 说明 |
| 1 | type_id | smallint | 5 | 0 | N | Y | 分类ID:[0,10000] | |
| 2 | name | varchar | 16 | 0 | N | N | 分类名称:[2,16] | |
| 3 | description | varchar | 255 | 0 | Y | N | 描述:[0,255]描述该分类的作用 | |
| 4 | url | varchar | 255 | 0 | Y | N | 外链地址:[0,255]如果该分类是跳转到其他网站的情况下,就在该URL上设置 | |
| 5 | father_id | smallint | 5 | 0 | N | N | 0 | 上级分类ID:[0,32767] |
| 6 | icon | varchar | 255 | 0 | Y | N | 分类图标: | |
| 7 | create_time | timestamp | 19 | 0 | N | N | CURRENT_TIMESTAMP | 创建时间: |
| 8 | update_time | timestamp | 19 | 0 | N | N | CURRENT_TIMESTAMP | 更新时间: |
| 编号 | 名称 | 数据类型 | 长度 | 小数位 | 允许空值 | 主键 | 默认值 | 说明 |
| 1 | hits_id | int | 10 | 0 | N | Y | 点赞ID: | |
| 2 | user_id | int | 10 | 0 | N | N | 0 | 点赞人: |
| 3 | create_time | timestamp | 19 | 0 | N | N | CURRENT_TIMESTAMP | 创建时间: |
| 4 | update_time | timestamp | 19 | 0 | N | N | CURRENT_TIMESTAMP | 更新时间: |
| 5 | source_table | varchar | 255 | 0 | Y | N | 来源表: | |
| 6 | source_field | varchar | 255 | 0 | Y | N | 来源字段: | |
| 7 | source_id | int | 10 | 0 | N | N | 0 | 来源ID: |
| 编号 | 名称 | 数据类型 | 长度 | 小数位 | 允许空值 | 主键 | 默认值 | 说明 |
| 1 | lost_and_found_id | int | 10 | 0 | N | Y | 失物招领ID | |
| 2 | publish_users | int | 10 | 0 | Y | N | 0 | 发布用户 |
| 3 | pick_up_items | varchar | 64 | 0 | Y | N | 拾取物品 | |
| 4 | item_photos | varchar | 255 | 0 | Y | N | 物品照片 | |
| 5 | pick_date | date | 10 | 0 | Y | N | 拾取日期 | |
| 6 | pick_up_location | varchar | 64 | 0 | Y | N | 拾取地点 | |
| 7 | item_description | longtext | 2147483647 | 0 | Y | N | 物品描述 | |
| 8 | recruitment_status | varchar | 64 | 0 | Y | N | 招领状态 | |
| 9 | hits | int | 10 | 0 | N | N | 0 | 点击数 |
| 10 | praise_len | int | 10 | 0 | N | N | 0 | 点赞数 |
| 11 | create_time | datetime | 19 | 0 | N | N | CURRENT_TIMESTAMP | 创建时间 |
| 12 | update_time | timestamp | 19 | 0 | N | N | CURRENT_TIMESTAMP | 更新时间 |
| 编号 | 名称 | 数据类型 | 长度 | 小数位 | 允许空值 | 主键 | 默认值 | 说明 |
| 1 | lost_and_found_claims_id | int | 10 | 0 | N | Y | 失物认领ID | |
| 2 | claiming_users | int | 10 | 0 | Y | N | 0 | 认领用户 |
| 3 | student_name | varchar | 64 | 0 | Y | N | 学生姓名 | |
| 4 | mobile_phone_number | varchar | 64 | 0 | Y | N | 手机号码 | |
| 5 | student_id | varchar | 64 | 0 | Y | N | 学生学号 | |
| 6 | publish_users | int | 10 | 0 | Y | N | 0 | 发布用户 |
| 7 | pick_up_items | varchar | 64 | 0 | Y | N | 拾取物品 | |
| 8 | pick_date | date | 10 | 0 | Y | N | 拾取日期 | |
| 9 | pick_up_location | varchar | 64 | 0 | Y | N | 拾取地点 | |
| 10 | application_time | datetime | 19 | 0 | Y | N | 申请时间 | |
| 11 | claim_instructions | text | 65535 | 0 | Y | N | 认领说明 | |
| 12 | examine_state | varchar | 16 | 0 | N | N | 未审核 | 审核状态 |
| 13 | examine_reply | varchar | 16 | 0 | Y | N | 审核回复 | |
| 14 | create_time | datetime | 19 | 0 | N | N | CURRENT_TIMESTAMP | 创建时间 |
| 15 | update_time | timestamp | 19 | 0 | N | N | CURRENT_TIMESTAMP | 更新时间 |
| 编号 | 名称 | 数据类型 | 长度 | 小数位 | 允许空值 | 主键 | 默认值 | 说明 |
| 1 | notice_id | mediumint | 8 | 0 | N | Y | 公告id: | |
| 2 | title | varchar | 125 | 0 | N | N | 标题: | |
| 3 | content | longtext | 2147483647 | 0 | Y | N | 正文: | |
| 4 | create_time | timestamp | 19 | 0 | N | N | CURRENT_TIMESTAMP | 创建时间: |
| 5 | update_time | timestamp | 19 | 0 | N | N | CURRENT_TIMESTAMP | 更新时间: |
| 编号 | 名称 | 数据类型 | 长度 | 小数位 | 允许空值 | 主键 | 默认值 | 说明 |
| 1 | praise_id | int | 10 | 0 | N | Y | 点赞ID: | |
| 2 | user_id | int | 10 | 0 | N | N | 0 | 点赞人: |
| 3 | create_time | timestamp | 19 | 0 | N | N | CURRENT_TIMESTAMP | 创建时间: |
| 4 | update_time | timestamp | 19 | 0 | N | N | CURRENT_TIMESTAMP | 更新时间: |
| 5 | source_table | varchar | 255 | 0 | Y | N | 来源表: | |
| 6 | source_field | varchar | 255 | 0 | Y | N | 来源字段: | |
| 7 | source_id | int | 10 | 0 | N | N | 0 | 来源ID: |
| 8 | status | bit | 1 | 0 | N | N | 1 | 点赞状态:1为点赞,0已取消 |
表sensitive_vocabulary (敏感词汇)
| 编号 | 名称 | 数据类型 | 长度 | 小数位 | 允许空值 | 主键 | 默认值 | 说明 |
| 1 | sensitive_vocabulary_id | int | 10 | 0 | N | Y | 敏感词汇ID | |
| 2 | sensitive_vocabulary | varchar | 64 | 0 | Y | N | 敏感词汇 | |
| 3 | create_time | datetime | 19 | 0 | N | N | CURRENT_TIMESTAMP | 创建时间 |
| 4 | update_time | timestamp | 19 | 0 | N | N | CURRENT_TIMESTAMP | 更新时间 |
表slides (轮播图)
| 编号 | 名称 | 数据类型 | 长度 | 小数位 | 允许空值 | 主键 | 默认值 | 说明 |
| 1 | slides_id | int | 10 | 0 | N | Y | 轮播图ID: | |
| 2 | title | varchar | 64 | 0 | Y | N | 标题: | |
| 3 | content | varchar | 255 | 0 | Y | N | 内容: | |
| 4 | url | varchar | 255 | 0 | Y | N | 链接: | |
| 5 | img | varchar | 255 | 0 | Y | N | 轮播图: | |
| 6 | hits | int | 10 | 0 | N | N | 0 | 点击量: |
| 7 | create_time | timestamp | 19 | 0 | N | N | CURRENT_TIMESTAMP | 创建时间: |
| 8 | update_time | timestamp | 19 | 0 | N | N | CURRENT_TIMESTAMP | 更新时间: |
| 编号 | 名称 | 数据类型 | 长度 | 小数位 | 允许空值 | 主键 | 默认值 | 说明 |
| 1 | student_users_id | int | 10 | 0 | N | Y | 学生用户ID | |
| 2 | student_name | varchar | 64 | 0 | Y | N | 学生姓名 | |
| 3 | student_id | varchar | 64 | 0 | N | N | 学生学号 | |
| 4 | student_gender | varchar | 64 | 0 | Y | N | 学生性别 | |
| 5 | mobile_phone_number | varchar | 16 | 0 | Y | N | 手机号码 | |
| 6 | examine_state | varchar | 16 | 0 | N | N | 已通过 | 审核状态 |
| 7 | user_id | int | 10 | 0 | N | N | 0 | 用户ID |
| 8 | create_time | datetime | 19 | 0 | N | N | CURRENT_TIMESTAMP | 创建时间 |
| 9 | update_time | timestamp | 19 | 0 | N | N | CURRENT_TIMESTAMP | 更新时间 |
表upload (文件上传)
| 编号 | 名称 | 数据类型 | 长度 | 小数位 | 允许空值 | 主键 | 默认值 | 说明 |
| 1 | upload_id | int | 10 | 0 | N | Y | 上传ID | |
| 2 | name | varchar | 64 | 0 | Y | N | 文件名 | |
| 3 | path | varchar | 255 | 0 | Y | N | 访问路径 | |
| 4 | file | varchar | 255 | 0 | Y | N | 文件路径 | |
| 5 | display | varchar | 255 | 0 | Y | N | 显示顺序 | |
| 6 | father_id | int | 10 | 0 | Y | N | 0 | 父级ID |
| 7 | dir | varchar | 255 | 0 | Y | N | 文件夹 | |
| 8 | type | varchar | 32 | 0 | Y | N | 文件类型 |
表user (用户账户:用于保存用户登录信息)
| 编号 | 名称 | 数据类型 | 长度 | 小数位 | 允许空值 | 主键 | 默认值 | 说明 |
| 1 | user_id | mediumint | 8 | 0 | N | Y | 用户ID:[0,8388607]用户获取其他与用户相关的数据 | |
| 2 | state | smallint | 5 | 0 | N | N | 1 | 账户状态:[0,10](1可用|2异常|3已冻结|4已注销) |
| 3 | user_group | varchar | 32 | 0 | Y | N | 所在用户组:[0,32767]决定用户身份和权限 | |
| 4 | login_time | timestamp | 19 | 0 | N | N | CURRENT_TIMESTAMP | 上次登录时间: |
| 5 | phone | varchar | 11 | 0 | Y | N | 手机号码:[0,11]用户的手机号码,用于找回密码时或登录时 | |
| 6 | phone_state | smallint | 5 | 0 | N | N | 0 | 手机认证:[0,1](0未认证|1审核中|2已认证) |
| 7 | username | varchar | 16 | 0 | N | N | 用户名:[0,16]用户登录时所用的账户名称 | |
| 8 | nickname | varchar | 16 | 0 | Y | N | 昵称:[0,16] | |
| 9 | password | varchar | 64 | 0 | N | N | 密码:[0,32]用户登录所需的密码,由6-16位数字或英文组成 | |
| 10 | | varchar | 64 | 0 | Y | N | 邮箱:[0,64]用户的邮箱,用于找回密码时或登录时 | |
| 11 | email_state | smallint | 5 | 0 | N | N | 0 | 邮箱认证:[0,1](0未认证|1审核中|2已认证) |
| 12 | avatar | varchar | 255 | 0 | Y | N | 头像地址:[0,255] | |
| 13 | open_id | varchar | 255 | 0 | Y | N | 针对获取用户信息字段 | |
| 14 | create_time | timestamp | 19 | 0 | N | N | CURRENT_TIMESTAMP | 创建时间: |
| 15 | vip_level | varchar | 255 | 0 | Y | N | 会员等级 | |
| 16 | vip_discount | double | 11 | 2 | Y | N | 0.00 | 会员折扣 |
表user_group (用户组:用于用户前端身份和鉴权)
| 编号 | 名称 | 数据类型 | 长度 | 小数位 | 允许空值 | 主键 | 默认值 | 说明 |
| 1 | group_id | mediumint | 8 | 0 | N | Y | 用户组ID:[0,8388607] | |
| 2 | display | smallint | 5 | 0 | N | N | 100 | 显示顺序:[0,1000] |
| 3 | name | varchar | 16 | 0 | N | N | 名称:[0,16] | |
| 4 | description | varchar | 255 | 0 | Y | N | 描述:[0,255]描述该用户组的特点或权限范围 | |
| 5 | source_table | varchar | 255 | 0 | Y | N | 来源表: | |
| 6 | source_field | varchar | 255 | 0 | Y | N | 来源字段: | |
| 7 | source_id | int | 10 | 0 | N | N | 0 | 来源ID: |
| 8 | register | smallint | 5 | 0 | Y | N | 0 | 注册位置: |
| 9 | create_time | timestamp | 19 | 0 | N | N | CURRENT_TIMESTAMP | 创建时间: |
| 10 | update_time | timestamp | 19 | 0 | N | N | CURRENT_TIMESTAMP | 更新时间: |
整个校园失物招领系统的需求分析主要对系统总体架构以及功能模块的设计,通过建立E-R模型和数据库逻辑系统设计完成了数据库系统设计。
4 校园失物招领系统关键模块详细设计与实现
校园失物招领系统的详细设计与实现主要是根据前面的校园失物招领系统的需求分析和校园失物招领系统的总体设计来设计页面并实现业务逻辑。主要从校园失物招领系统界面实现、业务逻辑实现这两部分进行介绍。
4.1学生用户功能模块
4.1.1 前台首页界面
当进入校园失物招领系统的时候,系统以上中下的布局进行展示,首先映入眼帘的是系统的导航栏,下面是轮播图,再往下是校园资讯信息,其主界面展示如下图4-1所示。
图4-1 前台首页界面图
4.1.2 用户注册界面
校园失物招领系统的游客和学生用户时可以进行注册登录,当用户右上角“注册”按钮的时候,当填写上自己的账号+密码+确认密码+昵称+邮箱等后再点击“注册”按钮后将会先验证输入的有没有空数据,再次验证密码和确认密码是否是一样的,最后验证输入的账户名和数据库表中已经注册的账户名是否重复,只有都验证没问题后即可用户注册成功。学生用户注册界面展示如下图4-2所示。
图4-2注册界面图
注册关键代码如下:
* 注册
* @param user
* @return
*/
@PostMapping("register")
public Map<String, Object> signUp(@RequestBody User user) {
// 查询用户
Map<String, String> query = new HashMap<>();
Map<String,Object> map = JSON.parseObject(JSON.toJSONString(user));
query.put("username",user.getUsername());
List list = service.selectBaseList(service.select(query, new HashMap<>()));
if (list.size()>0){
return error(30000, "用户已存在");
}
map.put("password",service.encryption(String.valueOf(map.get("password"))));
service.insert(map);
return success(1);
}
校园失物招领系统中的前台上注册后的用户是可以通过自己的账户名和密码进行登录的,当学生用户输入完整的自己的账户名和密码信息并点击“登录”按钮后,将会首先验证输入的有没有空数据,再次验证输入的账户名+密码和数据库中当前保存的用户信息是否一致,只有在一致后将会登录成功并自动跳转到校园失物招领系统的首页中;否则将会提示相应错误信息,用户登录界面如下图4-3所示。
图4-3用户登录界面图
登录的逻辑代码如下所示。
/**
* 登录
* @param data
* @param httpServletRequest
* @return
*/
@PostMapping("login")
public Map<String, Object> login(@RequestBody Map<String, String> data, HttpServletRequest httpServletRequest) {
log.info("[执行登录接口]");
String username = data.get("username");
String email = data.get("email");
String phone = data.get("phone");
String password = data.get("password");
List resultList = null;
Map<String, String> map = new HashMap<>();
if(username != null && "".equals(username) == false){
map.put("username", username);
resultList = service.select(map, new HashMap<>()).getResultList();
}
else if(email != null && "".equals(email) == false){
map.put("email", email);
resultList = service.select(map, new HashMap<>()).getResultList();
}
else if(phone != null && "".equals(phone) == false){
map.put("phone", phone);
resultList = service.select(map, new HashMap<>()).getResultList();
}else{
return error(30000, "账号或密码不能为空");
}
if (resultList == null || password == null) {
return error(30000, "账号或密码不能为空");
}
//判断是否有这个用户
if (resultList.size()<=0){
return error(30000,"用户不存在");
}
User byUsername = (User) resultList.get(0);
Map<String, String> groupMap = new HashMap<>();
groupMap.put("name",byUsername.getUserGroup());
List groupList = userGroupService.select(groupMap, new HashMap<>()).getResultList();
if (groupList.size()<1){
return error(30000,"用户组不存在");
}
UserGroup userGroup = (UserGroup) groupList.get(0);
//查询用户审核状态
if (!StringUtils.isEmpty(userGroup.getSourceTable())){
String sql = "select examine_state from "+ userGroup.getSourceTable() +" WHERE user_id = " + byUsername.getUserId();
String res = String.valueOf(service.runCountSql(sql).getSingleResult());
if (res==null){
return error(30000,"用户不存在");
}
if (!res.equals("已通过")){
return error(30000,"该用户审核未通过");
}
}
//查询用户状态
if (byUsername.getState()!=1){
return error(30000,"用户非可用状态,不能登录");
}
String md5password = service.encryption(password);
if (byUsername.getPassword().equals(md5password)) {
// 存储Token到数据库
AccessToken accessToken = new AccessToken();
accessToken.setToken(UUID.randomUUID().toString().replaceAll("-", ""));
accessToken.setUser_id(byUsername.getUserId());
tokenService.save(accessToken);
// 返回用户信息
JSONObject user = JSONObject.parseObject(JSONObject.toJSONString(byUsername));
user.put("token", accessToken.getToken());
JSONObject ret = new JSONObject();
ret.put("obj",user);
return success(ret);
} else {
return error(30000, "账号或密码不正确");
}
}
当用户点击右上角点击“个人中心”可以查看个人首页、失物招领、失物认领、论坛列表、收藏(展示个人信息和动态, 查看发布的失物信息和认领状态, 查看认领的失物信息和认领状态, 查看参与的论坛帖子和回复。 收藏感兴趣的帖子或失物信息等功能信息进行设置管理,个人中心界面与失物招领界面如下图4-4、4-5所示。
图4-4个人中心界面图
图4-5失物招领界面图
4.1.5 校园论坛界面
当用户点击校园失物招领系统中导航栏上的“校园论坛”后将会进入到该“校园论坛”列表的界面,然后选择想要看的标题,点击进入到详细界面,在详细界面可以评论等操作,其他用户可以评论互动,校园论坛界面如下图4-5所示。
图4-6校园论坛界面图
当用户点击“失物招领”,可以查看所有的失物招领状态详情,包括招领名称、招领图片、拾取地点,失物招领数量等信息,失物招领界面如下图4-7所示。
图4-7失物招领界面图
失物招领关键代码如下:
@PostMapping("/set")
@Transactional
public Map<String, Object> set(HttpServletRequest request) throws IOException {
service.update(service.readQuery(request), service.readConfig(request), service.readBody(request.getReader()));
return success(1);
}
4.2管理员功能模块
4.2.1失物认领管理界面
管理员点击“失物认领管理”这一菜单会显示失物招领列表这子菜单,支持输入失物招领、失物招领列表、分类列表进行查询和删除的操作,还可以查看用户的失物招领审核情况进行通过和回复。同时可以选择某一条失物招领,点击“删除”进行删除。失物认领领列表、认领信息界面如下图4-8和4-9所示。
图4-8失物认领管理界面图
图4-9失物认领列表界面图
管理员点击“失物招领管理”这一菜单会显示失物招领列表、失物招领添加这两个子菜单,支持输入失物招领类型进行查询和删除的操作。如果想要查询失物招领况,拾取地点和招领状态点详情查看情况。失物招领列表、失物招领添加界面如下图4-10和4-11所示。
图4-10失物招领列表界面图
图4-11失物招领状态界面图
管理员点击“系统管理”这一菜单会显示轮播图这个子菜单,管理员可以对前台展示的轮播图进行设置,界面如下图4-12所示。
图4-12系统管理界面图
系统管理关键代码如下:
@PostMapping("/add")
@Transactional
public Map<String, Object> add(HttpServletRequest request) throws IOException {
service.insert(service.readBody(request.getReader()));
return success(1);
}
public Map<String, Object> addMap(Map<String,Object> map){
service.insert(map);
return success(1);
}
4.2.4通知公告管理界面
管理员可以对系统前台展示的通知公告进行增删改查,方便用户进行查看。通知公告管理界面如下图4-13所示。
图4-13通知公告管理界面图
管理员点击“资源管理”菜单能够对其下子菜单校园资讯和分类列表进行增删改查。界面如下图4-14所示。
图4-14资源管理界面图
资源管理关键代码如下:
@RequestMapping("/get_list")
public Map<String, Object> getList(HttpServletRequest request) {
Map<String, Object> map = service.selectToPage(service.readQuery(request), service.readConfig(request));
return success(map);
}
5系统测试
5.1 系统测试用例
系统测试包括:用户登录功能测试、失物认领管理功能测试、失物招领添加、失物招领列表查询、密码修改、招领状态功能测试,如表5-1、5-2、5-3、5-4、5-5、5-6所示:
表5-1 用户登录功能测试表
| 用例名称 | 用户登录系统 |
| 目的 | 测试用户通过正确的用户名和密码可否登录功能 |
| 前提 | 未登录的情况下 |
| 测试流程 | 1) 进入登录页面 2) 输入正确的用户名和密码 |
| 预期结果 | 用户名和密码正确的时候,跳转到登录成功界面,反之则显示错误信息,提示重新输入 |
| 实际结果 | 实际结果与预期结果一致 |
失物认领管理查看功能测试:
表5-2 失物认领管理功能测试表
| 用例名称 | 失物认领管理查看 |
| 目的 | 测试失物认领管理查看功能 |
| 前提 | 用户登录 |
| 测试流程 | 点击失物招领列表 |
| 预期结果 | 可以查看到所有失物招领 |
| 实际结果 | 实际结果与预期结果一致 |
管理员添加失物招领界面测试:
表5-3 管理员添加失物招领添加界面测试表
| 用例名称 | 失物招领信息测试用例 |
| 目的 | 测试失物招领信息添加功能 |
| 前提 | 管理员用户正常登录情况下 |
| 测试流程 | 1)管理员点击失物招领信息,然后点击添加后并填写信息。 2)点击进行提交。 |
| 预期结果 | 提交以后,页面首页会显示新的失物招领信息 |
| 实际结果 | 实际结果与预期结果一致 |
失物招领列表查询功能测试:
表5-4失物招领列表查询功能测试表
| 用例名称 | 失物招领列表查询测试 |
| 目的 | 测试失物招领列表搜索功能 |
| 前提 | 无 |
| 测试流程 | 1)在搜索框填入搜索关键字。 2)点击搜索按钮。 |
| 预期结果 | 页面显示包含有搜索关键字的失物招领列表 |
| 实际结果 | 实际结果与预期结果一致 |
密码修改搜索功能测试:
表5-5 密码修改功能测试表
| 用例名称 | 密码修改测试用例 |
| 目的 | 测试管理员密码修改功能 |
| 前提 | 管理员用户正常登录情况下 |
| 测试流程 | 1)管理员密码修改并完成填写。 2)点击进行提交。 |
| 预期结果 | 使用新的密码可以登录 |
| 实际结果 | 实际结果与预期结果一致 |
失物招领状态功能测试:
表5-6失物招领状态功能测试表
| 用例名称 | 失物招领状态测试用例 |
| 目的 | 测试用户失物招领状态功能 |
| 前提 | 用户正常登录情况下 |
| 测试流程 | 1)搜索查看失物认领管理信息,点击失物招领状态。 2)填写状态信息,点击进行提交。 |
| 预期结果 | 失物招领状态成功 |
| 实际结果 | 实际结果与预期结果一致 |
通过编写校园失物招领系统的测试用例,已经检测完毕用户登录功能测试、失物认领管理功能测试、失物招领添加、失物招领列表查询、密码修改、失物招领状态功能测试,通过这6大模块为校园失物招领系统的后期推广运营提供了强力的技术支撑。
本文描述了校园失物招领系统设计与实现的原理和开发过程,该系统是通过SpringBoot框架来搭建后台,中间件使用的是Tomcat服务器,数据库管理平台采用开源的Mysql,前台使用的是JQuery框架,同时使用Validate校验框架,这样就可以减少前端代码的输入量,而且基于JQuery框架的Validat框架使用简单,是流行的前端使用框架,前端使用的主要是HTML页面展示技术。
在开发前做了许多的准备,在本系统的设计和开发过程中阅览和学习了许多文献资料,从开发这个校园失物招领系统的过程中我也收获了许许多多宝贵的方法以及设计思路,对系统的开发也起到了很重要的作用,系统的开发技术选用的都是自己比较熟悉的,比如Web、SpringBoot、MYSQL,这些技术都是在以前的学习中学到了,其中许多的设计思路和方法都是在以前不断地学习中摸索出来的经验,其实对于我们来说工作量还是比较大的,但是正是由于之前的积累与准备,才能顺利的完成这个项目,由此看来,积累经验跟做好准备是十分重要的事情。
当然在该系统的设计与实现的过程中也离不开老师以及同学们的帮助,正是因为他们的指导与帮助,我才能够成功的在预期内完成了这个系统。同时在这个过程当中我也收获了很多东西,此系统也有需要改进的地方,但是由于专业知识的浅薄,并不能做到十分完美,希望以后有机会可以让其真正的投入到使用之中。
参考文献
[1]韩小龙,司珍,吕晓峰等.基于面向对象编程的Java语言程序设计方法分析[J].集成电路应用,2024,41(01):228-229.DOI:10.19339/j.issn.1674-2583.2024.01.103.
[2]谭光兴,甘景,戚秋晨.基于Java语言的远程数据采集系统设计与实现[J].科技与创新,2024,(01):19-22.DOI:10.15913/j.cnki.kjycx.2024.01.005.
[3]Liang C .School Vehicle Management System Based on JAVA Language[J].Academic Journal of Computing Information Science,2023,6(9):
[4]Allen C ,Mazanko A ,Abdehagh N , et al.A New ODE-Based Julia Implementation of the Anaerobic Digestion Model No. 1 Greatly Outperforms Existing DAE-Based Java and Python Implementations[J].Processes,2023,11(7):
[5]李静,常齐月.基于微信小程序的校园互助平台设计[J].软件,2023,44(06):104-106+143.
[6]Jessica E L ,Sanoussi M A Y ,Mehdi E C , et al.A comprehensive review of State-of-The-Art methods for Java code generation from Natural Language Text[J].Natural Language Processing Journal,2023,3
[7]张志云.基于微信小程序的校园服务平台设计与应用[J].信息与电脑(理论版),2023,35(09):143-145.
[8]Tao Z ,Zhenjiang H .VoiceJava: A Syntax-Directed Voice Programming Language for Java[J].Electronics,2023,12(1):250-250.
[9]Prajaya D ,Siringoringo H.Promoting and reporting with the Wmotion MPOS application: a case study on a fashion industry[J].International Journal of Business Information Systems,2023,43(1):53-73.
[10]秦彬,李冰,樊续徳等.校园失物招领小程序的设计与开发[J].无线互联科技,2022,19(20):84-88.
[11]张守涵.基于OCR技术的智能招领系统研究与应用[D].西安电子科技大学,2022.DOI:10.27389/d.cnki.gxadu.2022.003236.
[12]朱志慧,蔡洁.基于SpringBoot+Vue+Uni-app框架的校园失物招领系统[J].电子技术与软件工程,2022,(17):62-65.
[13]张杨帆,郝钰鑫,李隐峰等.基于图像识别的失物招领微信小程序设计[J].电子科技,2022,35(10):33-38.DOI:10.16180/j.cnki.issn1007-7820.2022.10.006.
[14]弋改珍.校园失物招领微信小程序的设计与开发[J].福建电脑,2021,37(11):104-106.DOI:10.16707/j.cnki.fjpc.2021.11.025.
[15]宋龙生,倪胜巧.校园失物招领微信小程序的设计与实现[J].计算机时代,2021,(10):86-89.DOI:10.16644/j.cnki.cn33-1094/tp.2021.10.022.
[16]魏域蔚,员文莉,韩嘉炜等.“一物寻一物”——用于失物招领的图像匹配功能的实现[J].电子制作,2021,(12):40-41+86.DOI:10.16589/j.cnki.cn11-3571/tn.2021.12.016.
[17]王庆月,吴宇,张天宝.基于微信小程序的失物招领系统开发[J].电子质量,2020,(10):66-70.
[18]康耀龙,张景安,冯丽露.校园失物招领APP的设计与开发[J].电子技术与软件工程,2020,(17):73-74.
[19]侯泽民,王斌.高校失物招领平台的设计与实现[J].现代信息科技,2020,4(15):1-4.DOI:10.19850/j.cnki.2096-4706.2020.15.001.
[20]吴笑丰.基于微信公众号的中学校园失物招领系统设计[J].科技传播,2020,12(06):153-154.DOI:10.16607/j.cnki.1674-6708.2020.06.068.
[21]巩小芳,李敏,高万福.基于微信小程序的校园失物招领平台的设计与实现——以甘肃农业大学失物招领平台为例[J].农家参谋,2020,(04):285.
伴随着设计的完成,大学生涯也随之即将结束。大学期间是我最珍惜的时光,大学时光中学会了很多,也成长了很多,这段时光中每一段回忆都刻在脑海中。感谢一起学习,一起成长同学们,和成长过程悉心教导的老师们,非常感激有你们的陪伴。
首先感谢我的指导老师,设计的完成离不开老师的一系列指导。在毕业设计的完成过程中,老师给出了很多中肯的建议,正是由于老师一丝不苟的工作态度,我的设计才能顺利的完成。
最后,感谢在大学生涯中每一位教导我的老师,是你们教给了我丰富的知识,更教会了我遇到问题时,如何去应对并解决。谢谢你们的帮助与支持。
免费领取源码,请关注+点赞+收藏+私信博主,谢谢!
1544

被折叠的 条评论
为什么被折叠?



