LLM(大型语言模型)正在逐步改变我们的生活。对于开发者来说,掌握如何使用LLM提供的API来快速、便捷地开发出功能更强大、集成LLM的应用程序,实现更创新、更实用的功能,是一项迫切需要学习的关键技术。

吴恩达老师与OpenAI合作推出的大模型系列教程,从开发者在大型模型时代的必备技能出发,深入浅出地介绍了如何基于大模型API和LangChain架构快速开发出结合大模型强大能力的应用。
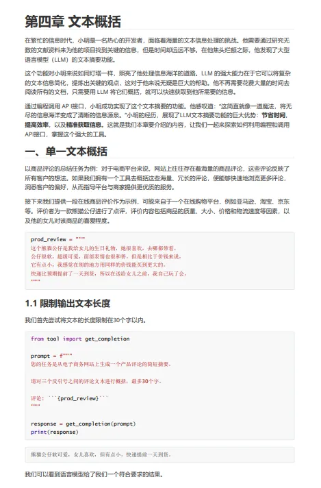
本系列教程中,《PromptEngineering for Developers》 针对初学者,浅显易懂地介绍了如何构建Prompt并利用OpenAI提供的API实现总结、推断、转换等多种常用功能,是学习LLM开发的经典教程;
《Building Systems with the ChatGPT API》 则面向希望基于LLM开发应用程序的开发者,简洁明了地系统全面介绍了如何利用ChatGPT API打造完整的对话系统;
《LangChain for LLM Application Development》 结合经典大模型开源框架LangChain,介绍了如何基于LangChain框架开发出具备实用功能、全面能力的应用程序,《LangChain Chat With Your Data》 在此基础上进一步介绍了如何利用LangChain架构结合个人私有数据开发个性化大模型应用。
这些教程非常适合开发者学习,以便开始基于LLM实际构建应用程序。我们将该系列课程翻译为中文,并复现了范例代码,其中一个视频还增加了中文字幕,以支持国内中文学习者直接使用,帮助他们更好地学习LLM开发。
同时,我们还实现了效果大致相当的中文Prompt,以帮助学习者在中文环境下更好地感受LLM的学习使用,对比掌握多语言环境下的Prompt设计与LLM开发。未来,我们还将加入更多高级Prompt技巧, 丰富课程内容,帮助开发者掌握更多、更巧妙的Prompt技能。
如何本文中的书籍电子版?

部分内容截图








👉获取方式:
这份完整版的大模型 LLM 学习资料已经上传优快云,朋友们如果需要可以微信扫描下方优快云官方认证二维码免费领取【保证100%免费】
😝有需要的小伙伴,可以Vx扫描下方二维码免费领取🆓

934

被折叠的 条评论
为什么被折叠?



