随着type-c接口的普及,市面上的手机,平板,笔电逐渐都采用了type-c接口,设备为了不断的追求更轻薄的机身和防水要求慢慢的取消了一些影响手机外观完整性的接口,比如3.5mm耳机孔。
有线耳机用户一般会选择使用C口转3.5mm的转接线,但是在有长时间使用设备场景下(比如玩手机游戏的时候),唯一一个C口已经被占用去听歌,根本无法充电保持电量续航,为了解决这个问题乐得瑞科技推出了解决方案,实现同时进行充电和OTG功能的需求,而且LDR6028+LDR9201方案带音频解码芯片,支持 44.1KHz/48KHz/96KHz、16bit/24bit 采样率,带嵌入式 12MHz 晶振,兼容 Win XP、Win 7、Win 10、Mac OS、Linux OS 和 Android OS,无需安装驱动。
下图为参考方案的Demo:

下图是部分机型的兼容测试:

接下来分别介绍一下这两款芯片的规格:
LDR6028 SOP8 是乐得瑞科技针对 USB Type-C 标准中的 Bridge 设备而开发的 USB-C DRP 接口 USB PD 通信芯片。具备切换 Data Role 功能,实现边充电边听歌需求,并针对各大手机品牌的 USB-C 兼容性进行了 特别优化,适合于手机音频转接器应用场景。

LDR6028特点:
-
SOP-8 封装,外围精简
-
支持 USB PD 2.0,兼容 USB PD 3.0
-
提供予智能设备(电脑,平板,手机) 5V PDO 及 REQUEST 协商
-
自动进行 DR_SWAP 转为 UFP 模式
另一款芯片LDR9201是深圳市乐得瑞科技推出的高度集成的单芯片 USB 音频控制器,内置时钟,为 耳机应用节省外部 12MHz 晶振。LDR9201 支持 96 KHz 24 位采样率与外部音频编解码器 (24 位/96KHz I2S 输入和输出),并内置 16/24 位 ADC 立体声、16/24 位 DAC 立体声、耳 机驱动器、五段硬件均衡器、音频 PLL、USB 时钟振荡器和 USB FS 控制器。外部 EEPROM 如 24C02~24C16 的连接为 USB VID/PID/产品字符串、默认增益设置和其他定制需求提供了灵活 性。LDR9201 为 Windows / MAC / Android 等操作系统的 USB 音频解决方案提供最简洁的 BOM。

LDR9201特点:
-
◇ 符合 USB 2.0 规范的全速运行模式
-
◇ 符合 USB 音频设备类规范 v1.0
-
◇ 支持 44.1KHz/48KHz/96KHz、16bit/24bit 采样率
-
◇ 嵌入式数字混音器,开机后默认混音器静音(由操作系统控制) 当设置单声道 ADC 时,两个 DAC 通道都与该单个 ADC 数据混合 设置立体声 ADC 时,左声道 DAC 与左声道 ADC 数据混合,右声道 DAC 与右声道 ADC 数 据混合
-
◇ 电源模式的 ROM 可选设置(USB 总线电源 100mA:默认或 500mA 配置)
-
◇ ADC 和 DAC 默认支持 16 位和 24 位,48KHz 采样率
-
◇ 内置耳机驱动,最大 16 欧负载驱动
-
◇ ADC 输入到 DAC 输出数据路径可选
-
◇ 嵌入式 I2S 接口(主/从模式),用于 16/24 位编解码器 DAC/ADC(EEPROM 可选)
-
◇ 嵌入式 SPDIF 输入和输出接口,用于 16/24 位编解码器 DAC/ADC(EEPROM 可选)
-
◇ 嵌入式 12MHz 晶振
-
◇ 支持 USB 挂起/恢复模式
-
◇ 内置 USB 收发器
-
◇ 对于耳机功能,USB 音频功能拓扑有 2 个输入端,2 个输出端,1 个混频器单元,1 个选择器单元和 3 个功能单元(某些单元可以通过 ROM 代码选项使能)
-
◇ 支持 1 个控制端点,1 个同步输出端点,1 个同步输入端点,一个端点中断(HID 使用 中断输入和控制输出)
-
◇ 备用零带宽设置,用于在此设备不活动时释放 USB 总线上的播放带宽
-
◇ 音量增大、音量减小、播放静音、录音静音、下一首曲目、上一首曲目、停止、播放和 暂停的引脚,由用户直接控制
-
◇ 支持音量增大、音量减小、播放静音、下一首曲目、上一首曲目、停止、播放和暂停
-
◇ 用于外部 MCU 控制的两线串行总线 (I2C Bus)
-
◇ 可以通过 MCU 访问整个 EEPROM 空间
-
◇ 用于主机同步控制的 USB HID
-
◇ 外部串行 EEPROM (24C02~24C16) 接口,用于特定的 USB VID、PID、产品字符串、序 列号、默认增益、默认 EQ 设置、播放/录制使能等选项
-
◇ 通过 HID 或特定要求的 EEPROM 写入功能,以方便批量生产
-
◇ 预加载的 VID、PID 和产品字符串以及具有设置优先级的设计选项: 1.外部 EEPROM 2. 嵌入式 ROM
-
◇ 特定的请求和新的虚拟寄存器(10XX_10XX;其中 XX 可以通过寄存器写入和回读来设 置以进行验证),以用于软件保护
-
◇ 可通过 HID 读/写 GPIO 和 MCU 接口寄存器
-
◇ 真正的无接地电容耳机放大器解决方案
-
◇ 支持 TRRS 音频插孔的 CTIA/OMTP 自动切换(EEPROM 可选)
-
◇ 支持 AD Key 检测(EEPROM 可选)
-
◇ 支持 RGB LED(EEPROM 可选)
-
◇ 支持 HID 键盘(EEPROM 可选)
-
◇ 支持 IIC 初始化外部编解码器(EEPROM 可选)
-
◇ 内嵌 1.2V POR
-
◇ 内嵌 3.3V 至 5V(具有 250mA 能力)和 1.2V 至 3.3V 稳压器, 可用于单个外部 5V 电 源
-
◇ 内嵌旋转编码器接口,可用于音量控制(EEPROM 可选)
-
◇ 1.2V 数字内核和音频 PLL 功能、3.3V USB PLL 功能和 ADC/DAC 功能
-
◇ 兼容 Win XP、Win 7、Win 10、Mac OS、Linux OS 和 Android OS,无需安装驱动
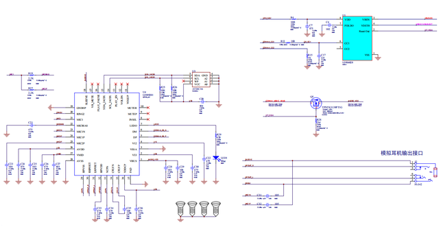
LDR6028+LDR9201参考方案原理图:(18583138906)

随着Type-C接口的普及,手机和平板等设备取消3.5mm耳机孔。乐得瑞科技的LDR6028和LDR9201芯片组合提供了解决方案,允许用户在充电的同时使用有线耳机,支持多种采样率和操作系统,无需额外驱动。
1056

被折叠的 条评论
为什么被折叠?



