关于Alphafold模型,之前整理的一些博客:

AlphaFold3预测结果所涉及到的一些置信指标:
pLDDT、PAE、pTM、ipTM

详细的指标解读原文,可以参考我前面列出的几个教程url。
一些示例
1,如何解读指标

简单拿数据库中的真实结构来进行验证,看对齐之后RMSD之类

2,如何利用指标信息:哪些可靠,哪些不可靠,顺序?
pLDDT是基础,pLDDT准确的,表明结构至少是大体准确的,如果结构都不准确,我们就不用往下看什么互作、相对位置了,没有意义。
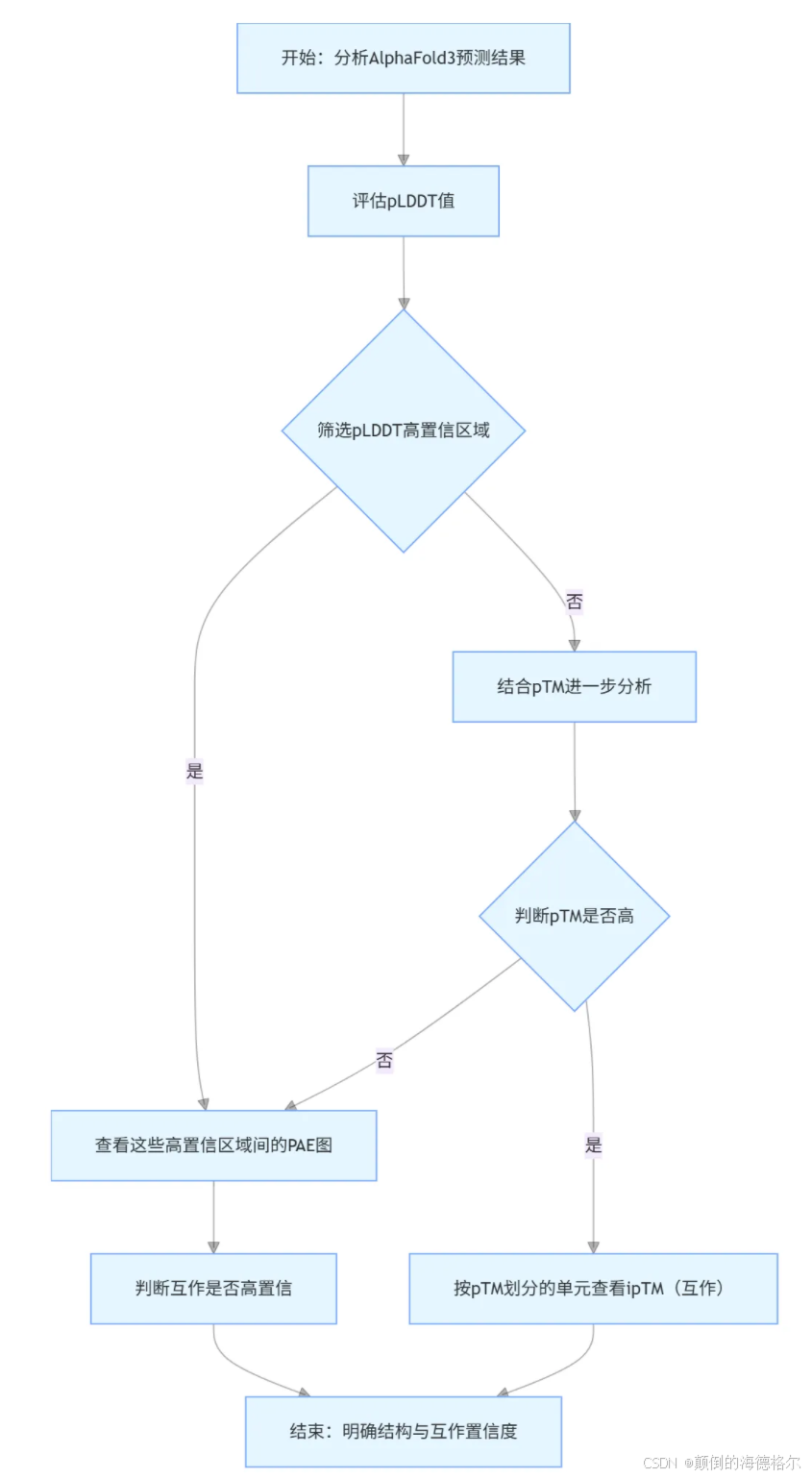
我一般粗略的查看逻辑如下,仅供参考(个人意见)
- 评估pLDDT值
首先关注pLDDT(局部高置信度得分),它反映蛋白/核酸等局部结构的置信水平。 - 筛选pLDDT高置信区域
对pLDDT得分进行过滤,保留得分高(通常pLDDT>70或>90,一般70就可以了)的区域。 - 查看这些高置信区域间的PAE图
针对筛选出的pLDDT高置信区域,分析它们之间的PAE(预期位置误差)图,判断蛋白-蛋白、蛋白-RNA或RNA-RNA之间的互作是否高置信(PAE值越低,互作置信度越高)。 - 结合pTM进一步分析(若pLDDT筛选无足够区域)
若pLDDT高置信区域较少,需结合**pTM(整体结构置信度)**进一步判断。 - 判断pTM是否高
pTM反映整体结构的置信水平,若pTM高,可按其划分的结构单元分析ipTM(蛋白-核酸互作置信度);若pTM低,仍回到“查看PAE图”的步骤,基于pLDDT筛选的区域判断互作。 - 最终明确各区域结构的置信度及分子间互作的置信水平,完成分析。

3,有效利用置信度
一者是看pLDDT,二者是看PAE


总结
我们先问两个问题:
- 1,你能够本地部署Alphafold3吗,最起码的随时访问、随时推理的需求你能够做到吗?(部署要求可以查看github官网)
- 2,你hold住Alphafold3的预测结果吗?你的任务能够用它解决,或者非它不可吗,尽管实践/理论/试错表明你的任务用Alphafold3来建模,各种置信指标都很低,你能够从这些垃圾/无意义的东西中找到有意义的解读以及数据吗?
Q1是基础,是生产资料,如果你只能每天网页端白嫖次数机会,那就不用接着往下看了(除非你算力足、钱够烧,或者能够从ColabFold等轻量化平替中找到一种中庸之道,参考我前面博客对于ColabFold等部署难度低的预测功能的描述,或者你的任务只需要挖已有的结构数据就够了——》取决于你的目的,你的需求是满足于既有的鱼,尽管有很多,还是有无穷无尽可以依据任何目的建模更改的渔)。
Q2是核心,无论如何,走到这一步,至少说明你已经烧了钱了,问题就是如何判断你的结果有没有价值(用前面说的各种置信度指标)、至少你要有能够从垃圾堆中挖掘出有意义数据的能力(注意,置信指标可以是铁原则,问题在于你挖掘的手段也得是置信、统计意义上,你觉得在无意义的前提下挖掘到的数据也得是有统计意义的,如何解决这个问题——要么你计算、数学能力很强,要么你的问题视角和独特)


512

被折叠的 条评论
为什么被折叠?



