import pandas as pd
import numpy as np
from sklearn.preprocessing import LabelEncoder
from sklearn.preprocessing import StandardScaler
import matplotlib.pyplot as plt
seed = 2020
import random
np.random.seed(seed) # Numpy module.
random.seed(seed) # Python random module.
plt.rcParams['font.sans-serif'] = ['SimHei'] #用来正常显示中文标签
plt.rcParams['axes.unicode_minus'] = False #用来正常显示负号
plt.close('all')
#数据预处理
def preprocess(data):
#将非数映射数字
for title in data.columns:
if data[title].dtype=='object':
encoder = LabelEncoder()
data[title] = encoder.fit_transform(data[title])
#去均值和方差归一化
ss = StandardScaler()
X = data.drop('好瓜',axis=1)
Y = data['好瓜']
X = ss.fit_transform(X)
x,y = np.array(X),np.array(Y).reshape(Y.shape[0],1)
return x,y
#定义Sigmoid
def sigmoid(x):
return 1/(1+np.exp(-x))
#求导
def d_sigmoid(x):
return x*(1-x)
#累积BP算法
def accumulate_BP(x,y,dim=10,eta=0.8,max_iter=500):
n_samples = x.shape[0]
w1 = np.zeros((x.shape[1],dim))
b1 = np.zeros((n_samples,dim))
w2 = np.zeros((dim,1))
b2 = np.zeros((n_samples,1))
losslist = []
for ite in range(max_iter):
##前向传播
u1 = np.dot(x,w1)+b1
out1 = sigmoid(u1)
u2 = np.dot(out1,w2)+b2
out2 = sigmoid(u2)
loss = np.mean(np.square(y - out2))/2
losslist.append(loss)
print('iter:%d loss:%.4f'%(ite,loss))
##更新
d_out2 = -(y - out2)
d_u2 = d_out2*d_sigmoid(out2)
d_w2 = np.dot(np.transpose(out1),d_u2)
d_b2 = d_u2
d_out1 = np.dot(d_u2,np.transpose(w2))
d_u1 = d_out1*d_sigmoid(out1)
d_w1 = np.dot(np.transpose(x),d_u1)
d_b1 = d_u1
w1 = w1 - eta*d_w1
w2 = w2 - eta*d_w2
b1 = b1 - eta*d_b1
b2 = b2 - eta*d_b2
##补充Loss可视化代码
plt.figure()
plt.plot([i+1 for i in range(max_iter)],losslist)
plt.legend(['accumlated BP'])
plt.xlabel('iteration')
plt.ylabel('loss')
plt.show()
return w1,w2,b1,b2
#标准BP算法
def standard_BP(x,y,dim=10,eta=0.8,max_iter=500):
n_samples = 1
w1 = np.zeros((x.shape[1],dim))
b1 = np.zeros((n_samples,dim))
w2 = np.zeros((dim,1))
b2 = np.zeros((n_samples,1))
losslist = []
#补充标准BP算法代码
for ite in range(max_iter):
loss_per_ite = []
for m in range(x.shape[0]):
xi,yi = x[m,:],y[m,:]
xi,yi = xi.reshape(1,xi.shape[0]),yi.reshape(1,yi.shape[0])
##补充前向传播代码
u1 = np.dot(xi,w1)+b1
out1 = sigmoid(u1)
u2 = np.dot(out1,w2)+b2
out2 = sigmoid(u2)
loss = np.square(yi - out2)/2
loss_per_ite.append(loss)
print('iter:%d loss:%.4f'%(ite,loss))
##反向传播
##补充反向传播代码
d_out2 = -(yi - out2)
d_u2 = d_out2*d_sigmoid(out2)
d_w2 = np.dot(np.transpose(out1),d_u2)
d_b2 = d_u2
d_out1 = np.dot(d_u2,np.transpose(w2))
d_u1 = d_out1*d_sigmoid(out1)
d_w1 = np.dot(np.transpose(xi),d_u1)
d_b1 = d_u1
##补充参数更新代码
w1 = w1 - eta*d_w1
w2 = w2 - eta*d_w2
b1 = b1 - eta*d_b1
b2 = b2 - eta*d_b2
losslist.append(np.mean(loss_per_ite))
#补充Loss可视化代码
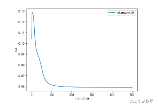
plt.figure()
plt.plot([i+1 for i in range(max_iter)],losslist)
plt.legend(['standard BP'])
plt.xlabel('iteration')
plt.ylabel('loss')
plt.show()
return w1,w2,b1,b2
#测试
def main():
data = pd.read_table('watermelon30.txt',delimiter=',')#换成自己的数据集
data.drop('编号',axis=1,inplace=True)
x,y = preprocess(data)
dim = 10
w1,w2,b1,b2 = standard_BP(x,y,dim)
# w1,w2,b1,b2 = accumulate_BP(x,y,dim)
u1 = np.dot(x,w1)+b1
out1 = sigmoid(u1)
u2 = np.dot(out1,w2)+b2
out2 = sigmoid(u2)
y_pred = np.round(out2)
result = pd.DataFrame(np.hstack((y,y_pred)),columns=['真值','预测'] )
result.to_excel('result_numpy.xlsx',index=False)
#补充测试代码,根据当前的x,预测其类别;
if __name__=='__main__':
main()
最终得到的实验结果:


488





