TI AM6254接OV5640摄像头的原理图设计
1. 引言
TI AM6254是德州仪器(TI)推出的一款高性能处理器,广泛应用于工业自动化、智能家居、车载系统等领域。OV5640是OmniVision公司推出的一款500万像素的CMOS图像传感器,支持多种输出格式,如RAW RGB、YUV、JPEG等。本文将介绍如何设计TI AM6254(基于weathink am6254 SOM)与OV5640摄像头的硬件连接原理图,并简要说明其工作原理。
2. 系统架构
TI AM6254与OV5640摄像头的连接主要涉及以下几个模块:
摄像头模块:OV5640摄像头,负责图像采集。
处理器模块:TI AM6254,负责图像数据的接收、处理和存储。
电源管理模块:为摄像头和处理器提供稳定的电源。
接口模块:包括MIPI CSI-2接口、I2C接口等,用于数据传输和控制。

图一 OV5640模组
3. OV5640介绍
OV5640(彩色)图像传感器是一款低电压、高性能、1/4 英寸 5 百万像素 CMOS 图像传感器,采用 OmniBSI™ 技术,在小尺寸封装中提供单芯片 5 百万像素 (2592x1944) 相机的全部功能。它通过串行相机控制总线 (SCCB) 接口的控制,提供各种格式的全帧、子采样、窗口或任意缩放的 8 位/10 位图像。
OV5640 具有一个图像阵列,能够以 5 百万像素分辨率以高达 15 帧/秒 (fps) 的速度运行,并且用户可完全控制图像质量、格式和输出数据传输。所有必需的图像处理功能(包括曝光控制、伽玛、白平衡、色彩饱和度、色调控制、缺陷像素消除、噪声消除等)都可通过 SCCB 接口或嵌入式微控制器进行编程。 OV5640 还包含
一个压缩引擎,可提高处理能力。此外,OmniVision 图像传感器使用专有传感器技术,通过减少或消除常见的照明/电气图像污染源(如固定模式噪声、拖尾等)来提高图像质量,从而产生干净、完全稳定的彩色图像。
OV5640 具有嵌入式微控制器,可与内部自动对焦引擎和可编程通用 I/O 模块 (GPIO) 结合使用,以实现外部自动对焦控制。它还通过内部防抖引擎提供防抖功能。为了识别和存储目的,OV5640 还包括一次性可编程 (OTP) 存储器。
OV5640 支持数字视频并行端口和串行 MIPI 端口。

图二 OV5640内部框图
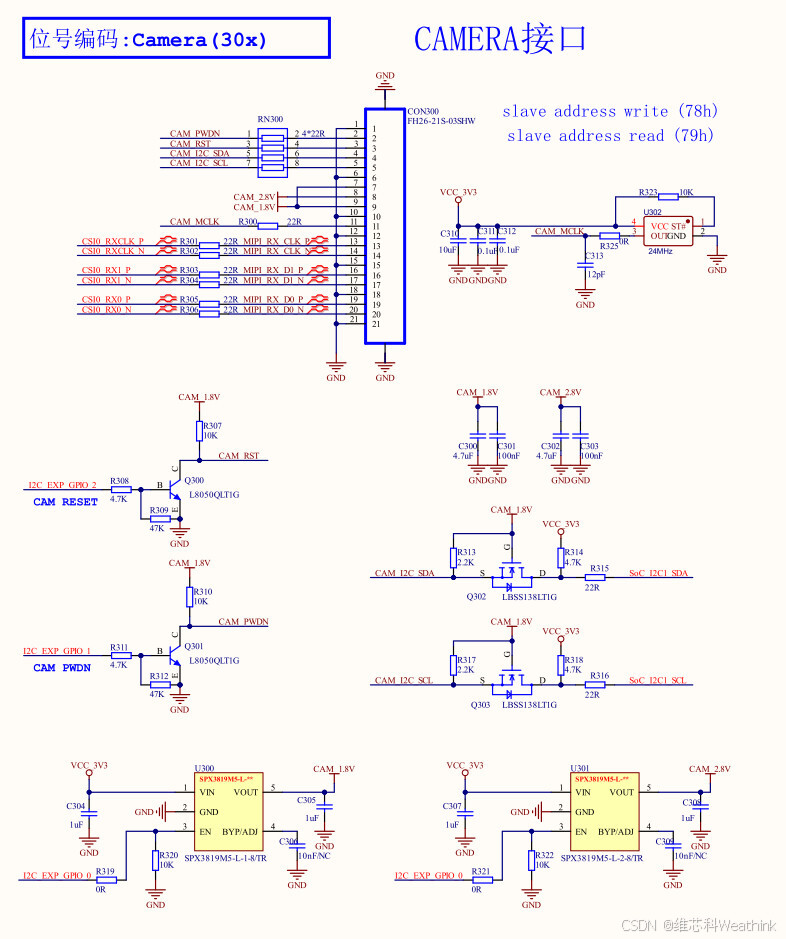
4. 硬件设计
4.1 摄像头接口
OV5640摄像头通过MIPI CSI-2接口与TI AM6254连接。MIPI CSI-2是一种高速串行接口,适用于高分辨率图像传感器的数据传输。
MIPI CSI-2接口:
数据通道:OV5640支持1到4个数据通道(lane),通常使用2个或4个数据通道以提高传输带宽。每个数据通道包括一对差分信号(Dp和Dn)。
时钟通道:MIPI CSI-2接口还包括一个差分时钟信号(CLKp和CLKn),用于同步数据传输。
4.2 I2C接口:
OV5640通过I2C接口与TI AM6254通信,用于配置摄像头的工作模式、分辨率、帧率等参数。
I2C接口包括SCL(时钟线)和SDA(数据线)。
4.3 电源管理
OV5640摄像头通常需要多个电压供电,包括:
核心电压:1.2V或1.8V,用于摄像头内部逻辑电路。
模拟电压:2.8V,用于图像传感器的模拟部分。
通常使用LDO(低压差稳压器)或DC-DC转换器来生成所需的电压。
4.4 复位和时钟
复位信号:OV5640需要一个复位信号(RESET)来初始化摄像头。复位信号通常由TI AM6254的GPIO引脚控制。
时钟信号:OV5640需要一个外部时钟信号(通常为24MHz)作为参考时钟。该时钟可以由TI AM6254提供,也可以由外部晶振提供。
5. 原理图设计
以下就维芯科WTC-AM62XXS核心板连接OV5640做一下案例
5.1 MIPI CSI-2接口连接
数据通道:将OV5640的MIPI CSI-2数据通道(Dp0/Dn0, Dp1/Dn1等)连接到TI AM6254的MIPI CSI-2接收端。
时钟通道:将OV5640的MIPI CSI-2时钟通道(CLKp/CLKn)连接到TI AM6254的MIPI CSI-2时钟接收端。
5.2 I2C接口连接
SCL:将OV5640的SCL引脚连接到TI AM6254的I2C时钟引脚。
SDA:将OV5640的SDA引脚连接到TI AM6254的I2C数据引脚。
5.3 电源连接
核心电压:将1.8V电源连接到OV5640的VDD核心电源引脚。
模拟电压:将2.8V电源连接到OV5640的VDD模拟电源引脚。
5.4 复位和时钟连接
复位信号:将TI AM6254的GPIO引脚连接到OV5640的RESET引脚。
时钟信号:将24MHz时钟信号连接到OV5640的XCLK引脚。

图三 AM6254接OV5640摄像头接线图
5. 软件设计
I2C配置:通过I2C接口配置OV5640的工作模式、分辨率、帧率等参数。
MIPI CSI-2驱动:在TI AM6254上配置MIPI CSI-2接口,确保能够正确接收OV5640传输的图像数据。
图像处理:TI AM6254接收到的图像数据可以通过内置的ISP(图像信号处理器)进行进一步处理,如去噪、色彩校正等。
6. 总结
TI AM6254与OV5640摄像头的连接设计主要涉及MIPI CSI-2接口、I2C接口、电源管理、复位和时钟信号等部分。通过合理的硬件设计和软件配置,可以实现高分辨率图像的采集和处理。该设计方案适用于需要高分辨率图像采集的应用场景,如智能监控、工业视觉等。通过以上设计,TI AM6254与OV5640摄像头可以稳定地工作,并实现高质量的图像采集和处理
2万+





