stm32cubemx生成代码详解
最新推荐文章于 2025-10-08 18:05:56 发布
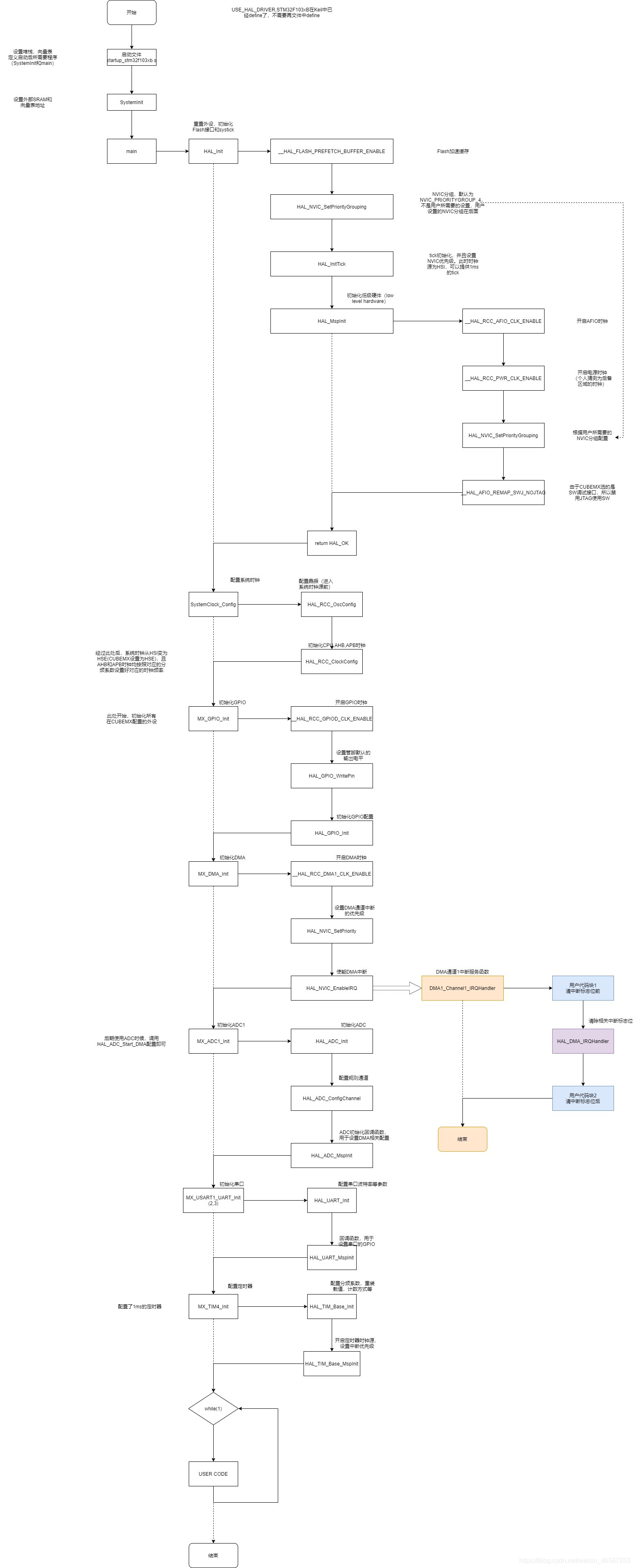
本文介绍STM32中Systick、外部时钟、GPIO、DMA、ADC、UART1,2,3、TIM4等资源的应用,并提及了使用cubemx生成代码的优势。
本文介绍STM32中Systick、外部时钟、GPIO、DMA、ADC、UART1,2,3、TIM4等资源的应用,并提及了使用cubemx生成代码的优势。
273
756

被折叠的 条评论
为什么被折叠?