博主介绍:
👨💻 软件开发JR | 8年大厂经验 • 专注毕设实战干货分享 🔥
📌 多年一线开发心得 + 完整项目经验,助力你的毕业设计之路!
✨ 主要分享:
✅ 高效开发技巧 | ✅ 架构设计心得
✅ 代码调试经验 | ✅ 文档撰写指南💡 收藏关注,持续更新优质内容~ 有问题欢迎留言讨论!
🍅 源码获取 | 交流咨询 ➡️ 文末留言/私信见 🍅
(🤝 专注分享,欢迎提问,一起进步!)
第1章 绪论
1.1 课题背景
当今社会是一个互联网的社会,随着互联网的发展,信息数字化时代已经来临。互联网已经成为了新的风口,百度、阿里巴巴、腾讯则是中国互联网公司中的领头羊,互联网拉近了人与人之间的距离,同时也让我们的生活变得更加便捷。我们可以从互联网上获取信息,购买商品,中国的快递的发展,让千里之远的货物可以在两三天之内就抵达我们的家。
在网上商城出现之前,我们想要购买商品只能去实体店中挑选商品,由销售人员进行推荐,最后完成购买。这样的购物流程,在人力资源的安排上商家需要挑选一些专业的销售人员负责接待顾客。其次这是在语言上的沟通,如果普通话不够标准,可能会导致一些不必要的误会,从而致使浪费销售人员跟顾客的时间,增加人力成本。对商品的了解上,我们可以了解到我们所看到的跟销售人员所推荐的商品详情,但是对一些不够足够透明的信息,我们对商品的了解可能就有所欠缺。因为存在诸如此类的一些问题,所以现在出现了各种各样的销售方法跟渠道,比如上门推销,微商等。为了能够追赶时代的潮流,我们也需要通过互联网这个平台开发出一个网上购物商城,让用户享受到互联网提供的快捷便利。
1.2 设计原则
在开始开发项目之前,必须要先考虑项目的实用性、科学性,以及该项目是否能够真正让用户受益并尽可能的发挥项目的作用。因此,在开发前,通过以下几条原则对项目进行判断:
(1)可行性原则。项目需要保证经济可行性和技术可行性,这包括了项目在浏览端、服务端等方面上的经济和技术上是可以达成的。
(2)适应性原则。项目要保证可维护性和可扩展性,这是每个非短期项目都需要考虑的,并且不论是维护还是扩展,都必须要建立在适应用户的正常需求的基础上。
(3)安全性及保密性原则。要充分保证用户信息的安全性和保密性,不能因为开发上的疏忽,导致用户的信息泄露。
(4)系统工程原则。为了确保项目的整体性,在项目调查、项目分析、项目设计、项目开发的过程中,都需遵从项目工程的方法和步骤逐步进行。
(5)统一规划、分期实施、逐步完善原则。项目开发的过程中,要按照规划、分期实施,特别是要注意在项目开发过程中要有条理,从点到面,一步步完善,不要贪图进度,要循环渐进的对项目进行开发。
1.3 研究内容
根据基于Spring Boot的网上购物商城系统编写的论文主要阐述了基于Spring Boot的网上购物商城系统的开发过程中使用的技术,系统开发前进行的需求分析,根据需求文档进行系统设计,最后才是系统功能实现以及测试几个部分,在开始编写论文之前亲自到图书馆借阅Java书籍,MYSQL数据库书籍等编程书籍,然后针对开发的基于Spring Boot的网上购物商城系统,去网上查找了很多别人做好的系统,根据他们的功能设计进行自己的系统的系统功能结构设计,出具需求报告,根据形成的需求报告完成系统各个功能模块设计,最后才是进行程序编码,系统完成后才能进行测试和最后的验收工作,程序开发流程大致如此。
这次编写的论文包含了7个部分的内容,具体内容如下:
第一部分绪论:文章主要从课题背景意义以及设计原则综合阐述了开发此系统的必要性。
第二部分相关技术:系统开发用到的各种技术都大致做出了简介
第三部分系统分析:从可行性分析和功能需求分析等角度综合研究了此次开发的系统
第四部分系统设计:功能模块设计和数据库设计这两部分内容都有专门的表格和图片表示
第五部分系统实现:进行系统主要功能模块的界面展示
第六部分系统测试:检验程序是否达到预期目标
第七部分总结:进行最后的总结工作
第2章 关键技术简介
2.1 Java技术
Java是一种非常常用的编程语言,在全球编程语言排行版上总是前三。在方兴未艾的计算机技术发展历程中,Java的身影无处不在,并且拥有旺盛的生命力。Java的跨平台能力十分强大,只需一次编译,任何地方都可以运行。除此之外,它还拥有简单的语法和实用的类库,让编程人员可以尽可能将精力集中在问题的求解上,并且许多开源项目和科研成果都是采用它实现的。
在1995年这一年的5月份,著名的Sun Microsystems公司在程序开发设计上面郑重推出一种面向对象开发的程序设计语言——Java,最开始的时候Java是由詹姆斯.高斯林这位伟大的JAVA之父来进行主导,但是在后来由于各种原因,让甲骨文公司这个针对商业程序创建了oracle大型数据库的公司收购了Java[16]。Java的平台总共算下来有3个,分别为javaME和javaSE以及javaEE这3个java平台。下面将对其进行分别介绍。
(1)在电脑桌面程序的开发上面需要选择JavaME,这个用得也比较多。
(2)企业也会根据工作以及业务需要开发各种软件,那么就会选用JavcEE这个支持企业版软件的开发的Java平台,JavcEE主攻运用在企业领域上面的web应用,JavcEE也在javaSE的基础上获得了比如jsp技术 ,Servlet技术等程序开发技术的支持。
(3)现在生活中手机的普及化,也使得手机端这样的移动设备的软件的兴起,JavaME这个迷你版java平台就能运用于移动端的软件开发操作。
2.2 Spring Boot框架
Spring Boot是Spring+自动配置的结合,减少了Spring繁琐的配置问题和开发的时间。其中不仅仅优化了XML,且在Spring Boot的内部还集成了Tomcat。
Spring Data Jpa是一套规范,在没有实现类的接口时候是没有办法使用的。他对现有的映射起到了规范的作用。在开发产品的时候我们依旧使用ORM映射框架对JPA接口进行开发。这样我们就可以在不更改代码的情况下使用其他的ORM框架。来做到低耦合、可扩展的特点。
2.3 B/S结构
此次设计的网络结构模式B/S结构(Browser/Server)。B/S架构也称为B/S模式,是一种服务器以及浏览器架构模式。B/S的工作模式都是先由浏览器请求,服务器再响应。B/S体系结构解决了异构系统中的连接难题,大大改善了系统的开放性,让系统的扩展和维护更加简单;同时,B/S体系结构操作也比较容易,界面全都为浏览器模式,容易分发数据的捕获程序。只要安装通用的浏览器(如WWW浏览器)就能通过Web服务器与数据库进行数据交互。此结构的好处之一在于由于它使用的统一的浏览器,使其可以在不同的地方且不需要用专门的软件进行操作,实现了不论你使用怎样的接入网的方式都可以对公共的数据进行调用和浏览。
相对于C/S模式,B/S模式是对C/S模式应用的扩展,B/S模式不用对不同的计算机安装不同应用程序,还有安全性的要求及对模式上手难度都比前者更好。B/S模式可以让客户机的压力大大减轻,工作的负荷被合理的分配了。
B/S三层框架结构图如图2-1所示:

图2-1 B/S三层框架结构图
2.4 MYSQL数据库
MySQL 是关系型数据库管理系统的代表, 因为MySQL是其免费开源的,而且MySQL的功能已经足够用对于学习和中小型企业来讲,所以开发中小型网站都会选择MySQL作为网站的数据库。[13]
MySQL具有开放性,它是一种关系型数据库管理系统,并且它的源代码可以被大众所熟知[3]。由于MySQL是开放源代码的,因此,只要经过授权就可以在自己需求的基础上对其进行修改。MySQL因为其固有的特点而备受关注,它具有很强的适应性,并且十分可靠,查询速度快。MySQL安装起来非常方便,且数据存储量大,不需要事务化处理。Sql语言拥有很多的方法,在项目中编写sql语句时使用起来是非常方便的,不会像其他语言那样需要编写更多的语句。正因为MySQL使用sql语言进行数据库管理,所以它收到了大多数程序员的热爱。
第3章 系统分析
3.1 可行性分析
在系统开发之初要进行系统可行分析,这样做的目的就是使用最小成本解决最大问题,一旦程序开发满足用户需要,带来的好处也是很多的。下面我们将从技术上、操作上、经济上等方面来考虑这个系统到底值不值得开发。
3.1.1 技术可行性
本基于Spring Boot的网上购物商城系统采用Java和MYSQL数据库进行开发设计,作为计算机专业学生,在学校期间就接触到许多关于编程方面的知识,当然也包括各种编程软件,对他们的了解度也比较系统,所以技术开发上面还是有一定把握。
3.1.2 经济可行性
由于自己本身就是学生,还没有正式参加工作,金钱上面一直都处于缺乏状态。所以在开发程序过程中,我是不会花太多经济成本在上面的。针对开发软件和数据库,还有界面设计的photoshop软件等在百度上面就可以直接下载,然后根据各种安装视频进行安装,这些资源都是免费的,程序编码阶段使用的源代码在百度上面可以轻松获得,在有网络的环境下就能下载下来,不需要支付任何费用,经济成本很低。
3.1.3 操作可行性
本人自己就是学生,程序开发经验不足,在界面设计上面不会设计太复杂,要讲究简单好看,操作上要方便,不能让用户觉得不流畅。用户一旦进入操作界面,界面上就会有相应提示,跟着操作提示就可以找到对应的功能操作模块,对于用户来说免培训就能使用。本基于Spring Boot的网上购物商城系统本身具有操作可行性,其界面设计清晰、功能权限分配合理,操作简单,不同用户登录后可对进行相应功能模块的操作,具有极高的操作可行性。
3.1.4 时间可行性
从时间上看,在三个月的时间里学习相关知识,开发本基于Spring Boot的网上购物商城系统,时间上是有点紧,但是不是不可能实现,在做毕业设计的这几个月里,我通过努力使得功能应该基本可以实现。
综上所述,我们进行了四个方面的可行性研究,可以看出,该基于Spring Boot的网上购物商城系统的开发是没有问题的。
3.2 系统功能分析
本基于Spring Boot的网上购物商城系统主要满足三种用户的需求,这三种用户分别为管理员、商家和用户,下面将对这三种用户分别实现的功能进行详细的阐述。
(1)用户:用户在系统前台可查看系统信息,包括首页、商品信息等,注册登录后主要功能模块包括购物车、个人中心、我的地址、我的收藏管理以及订单管理,用例图如图3-1所示。

图3-1 用户用例图
(2)管理员:管理员登录后可对系统进行全面的管理,主要功能模块包括个人中心、用户管理、商家管理、商品分类管理、商品信息管理、我的收藏管理、系统管理以及订单管理。管理员用例图如图3-2所示。

图3-2 管理员用例图图
(3)商家:商家注册登录后主要功能模块包括个人中心、商品信息管理、我的收藏管理以及订单管理。商家用例图如图3-3所示。

图3-3 商家用例图
3.3 系统性能分析
(1)系统的存储性:因为是网上购物商城系统,所以就会在数据库要求上比较严格,信息录入的比较多,而且丰富复杂, 这就需要一个强大的数据库来存放更多的数据和保证数据的时时性。
(2)系统的易学性:系统设计的应该简单易学的,设计的各种功能应该简单操作,不需要努力学习培训,缩短用户熟悉系统的进程。
(3)系统的数据要求:数据应该录入准确,需要更新时,数据应该可以及时的修改,数据还应该有独立保存,不能删除数据的时候会连带着把还需要的数据都删除掉。
(4)系统稳定性:开发的基于Spring Boot的网上购物商城系统要求运行稳定,运行过程中无界面不清楚、字体模糊等现象。
(5)系统可靠性:系统不可以有病毒类代码,必须有拦截器,验证方法,对里面信息的保护措施,这样才让人用的放心。
3.4 系统流程分析
3.4.1注册流程
未有账号的用户可进行注册操作,在注册时系统会判断用户名是否已存在,已存在的话,提示返回重新填写用户名,用户名不存在,填写其他注册信息,系统判断注册信息是否正确,正确则在数据库中添加用户信息,注册成功。用户注册流程图如图3-4所示。

图3-4注册流程图
3.4.2登录流程
登录模块主要满足了用户、商家以及管理员的权限登录,用户登录流程图如图3-5所示

图3-5登录流程图
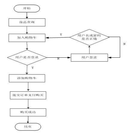
3.4.3购买流程
用户在购买商品时需要登录系统,只要登录后才可支付购买商品,用户购买商品的流程分析如图3-6所示。

图3-6 购买流程图
第4章 系统设计
4.1 系统结构设计
系统结构设计是一个将一个庞大的任务细分为多个小的任务的过程,这些小的任务分段完成后,组合在一起形成一个完整的任务。在整个设计过程,以确定可能的具体方案达成每一个小的最终目标,对于每一个小的目标而言,我们必须先了解一些相关的需求分析的信息。然后对系统进行初步的设计,并对其逐渐进行优化,设计出一个具体可实现的系统结构。
本基于Spring Boot的网上购物商城系统主要包括用户模块、商家模块和管理员模块,根据第三章中系统功能需求分析,可画出本基于Spring Boot的网上购物商城系统的结构图如图4-1所示:

4.2系统顺序图
4.2.1登录模块顺序图
用户、商家和管理员均可进行登录操作,登录模块的顺序图如图 4-2 所示。
图4-2用户登录顺序图
4.2.2添加信息模块顺序图
管理员、商家和用户登录后均可进行添加信息操作,添加信息顺序图如图4-3所示
图4-3添加信息顺序图
4.3 数据库设计
4.3.1 数据库E-R图设计
E-R图展现了数据的实体结构关系,为系统数据管理奠定了基础,也对数据进行规范化的设置,保证后期的高效性,避免数据出现重复造成冗余使得数据更新出现异常,无法同步数据和插入数据。通过E-R图也可便于对数据的设计和修改,如果一个数据库在被设计时没有相对应的E-R图,则整体数据库就缺少明确的定位和条理性,使得处理数据的效率大大降低,在需要更新或者查找数据时报错的可能性大大提升,对与后期运行调试系统会造成不必要的麻烦。本基于Spring Boot的网上购物商城系统的E-R图如下图所示:
1、商品分类信息实体E-R图如图4-4所示:

图4-4 商品分类信息实体的E-R图
2、商家信息实体E-R图如图4-5所示:

图4-5 商家信息实体E-R图
3、订单实体图如图4-6所示。

图4-6 订单实体E-R图
4、管理员信息实体图如图4-7所示。

图4-7 管理员信息实体E-R图
5、商品信息实体图如图4-8所示。

图4-8 商品信息实体E-R图
6、用户信息实体图如图4-9所示。

图4-9用户信息实体E-R图
4.3.2数据库表设计
本基于Spring Boot的网上购物商城系统采用了MYSQL数据库进行系统数据的储存,主要的数据库表的具体设置如下:
表4-1 shangpinfenlei商品分类信息表
|
列名 |
说明 |
类型 ( 长度 ) |
备注 |
|
id |
编号 |
bigint(20) |
不允许空,主键 |
|
addtime |
创建时间 |
timestamp |
允许空 |
|
leibie |
类别 |
varchar(200) |
允许空 |
表4-2 shangjia商家信息表
|
列名 |
说明 |
类型 ( 长度 ) |
备注 |
|
id |
编号 |
bigint(20) |
不允许空,主键 |
|
addtime |
创建时间 |
timestamp |
允许空 |
|
zhanghao |
账号 |
varchar(200) |
允许空 |
|
mima |
密码 |
varchar(200) |
允许空 |
|
shangjiamingcheng |
商家名称 |
varchar(200) |
允许空 |
|
xingbie |
性别 |
varchar(200) |
允许空 |
|
shouji` |
手机 |
varchar(200) |
允许空 |
|
youxiang |
邮箱 |
varchar(200) |
允许空 |
|
shenfenzheng |
身份证 |
varchar(200) |
允许空 |
|
money |
余额 |
float |
允许空 |
表4-3 orders订单信息表
|
列名 |
说明 |
类型 ( 长度 ) |
备注 |
|
id |
编号 |
bigint(20) |
不允许空,主键 |
|
addtime |
下单时间 |
timestamp |
允许空 |
|
orderid |
订单编号 |
varchar(200) |
允许空 |
|
tablename |
商品表名 |
varchar(200) |
允许空 |
|
userid |
用户编号 |
bigint(20) |
允许空 |
|
goodid |
商品编号 |
bigint(20) |
允许空 |
|
goodname |
商品名称 |
varchar(200) |
允许空 |
|
picture |
商品图片 |
varchar(200) |
允许空 |
|
buynumber |
购买数量 |
int(11) |
允许空 |
|
price |
价格 |
float |
允许空 |
|
discountprice |
折扣价格 |
float |
允许空 |
|
total |
总价格 |
float |
允许空 |
|
discounttotal |
折扣总价格 |
float |
允许空 |
|
type |
支付类型 |
int(11) |
允许空 |
|
status |
状态 |
varchar(200) |
允许空 |
|
address |
地址 |
varchar(200) |
允许空 |
表4-4 users管理员信息表
|
列名 |
说明 |
类型 ( 长度 ) |
备注 |
|
id |
编号 |
bigint(20) |
不允许空,主键 |
|
username |
用户名 |
varchar(100) |
允许空 |
|
password |
密码 |
varchar(100) |
允许空 |
|
role |
角色 |
varchar(100) |
允许空 |
|
addtime |
添加时间 |
timestamp |
允许空 |
表4-5 yaopinxinxi商品信息表
|
说明 |
类型 ( 长度 ) |
备注 | |
|
id |
编号 |
bigint(20) |
不允许空,主键 |
|
addtime |
创建时间 |
timestamp |
允许空 |
|
shangpinmingcheng |
商品名称 |
varchar(200) |
允许空 |
|
leibie |
类别 |
varchar(200) |
允许空 |
|
yueshouxiaoliang |
月售销量 |
varchar(200) |
允许空 |
|
tupian |
图片 |
varchar(200) |
允许空 |
|
xiangqing |
详情 |
longtext |
允许空 |
|
zhanghao |
账号 |
varchar(200) |
允许空 |
|
shangjiamingcheng |
商家名称 |
varchar(200) |
允许空 |
|
sfsh |
是否审核 |
varchar(200) |
允许空 |
|
shhf |
审核回复 |
longtext |
允许空 |
|
thumbsupnum |
赞数 |
int(11) |
允许空 |
|
crazilynum |
踩数 |
int(11) |
允许空 |
|
clicktime` |
最近点击时间 |
datetime |
允许空 |
|
clicknum |
点击次数 |
int(11) |
允许空 |
|
price |
价格 |
float |
表4-6 yonghu用户信息表
|
列名 |
说明 |
类型 ( 长度 ) |
备注 |
|
id |
编号 |
bigint(20) |
不允许空,主键 |
|
addtime |
创建时间 |
timestamp |
允许空 |
|
zhanghao |
账号 |
varchar(200) |
允许空 |
|
mima |
密码 |
varchar(200) |
允许空 |
|
xingming |
姓名 |
varchar(200) |
允许空 |
|
xingbie |
性别 |
varchar(200) |
允许空 |
|
youxiang` |
邮箱 |
varchar(200) |
允许空 |
|
shenfenzheng |
身份证 |
varchar(200) |
允许空 |
|
shouji |
手机 |
varchar(200) |
允许空 |
|
money |
余额 |
float |
允许空 |
第5章 系统的实现
5.1 用户功能模块的实现
5.1.1用户注册界面
没有账号的用户可进入注册界面进行注册操作,用户注册界面的运行效果如图5-1所示.
图5-1 用户注册界面
5.1.2用户登录界面
用户要想实现商品购买等操作,必须进行登录操作,在登录界面输入正确的用户名和密码,选择登录类型,点击登录按钮进行登录,用户登录界面如图5-2所示。
图5-2用户登录界面
5.1.3个人中心界面
用户登录后可对个人信息进行修改,个人中心界面的运行效果如图5-3所示.
图5-3个人中心界面
5.1.4商品详情界面
用户可选择商品查看商品详情信息,登录后可进行加入购物车和购买操作,商品详情界面如图5-4所示。
图5-4 商品详情界面
5.1.5购物车界面
用户在购物车界面可查看购物车商品信息,并可进行修改数量、删除商品以及购买等操作,购物车界面展示如图5-5所示。
图5-5 购物车界面
5.1.6我的订单界面
用户在我的订单界面可查看个人订单信息,我的订单界面如图5-6所示。
图5-6 我的订单界面
5.1.7我的地址界面
用户可增删改查个人地址信息,我的地址界面如图5-7所示。
图5-7 我的地址界面
5.2 管理员功能模块的实现
5.2.1管理员登录界面
管理员要想进入系统后台对系统进行管理,首要进入登录界面,需通过正确的账号、密码进行登录操作,管理员登录界面如图5-8所示 。
图5-8 管理员登录界面
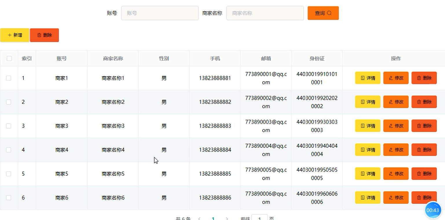
5.2.2商家管理界面
管理员可增删改查商家信息,商家管理界面展示如图5-9所示 。
图5-9 商家管理界面
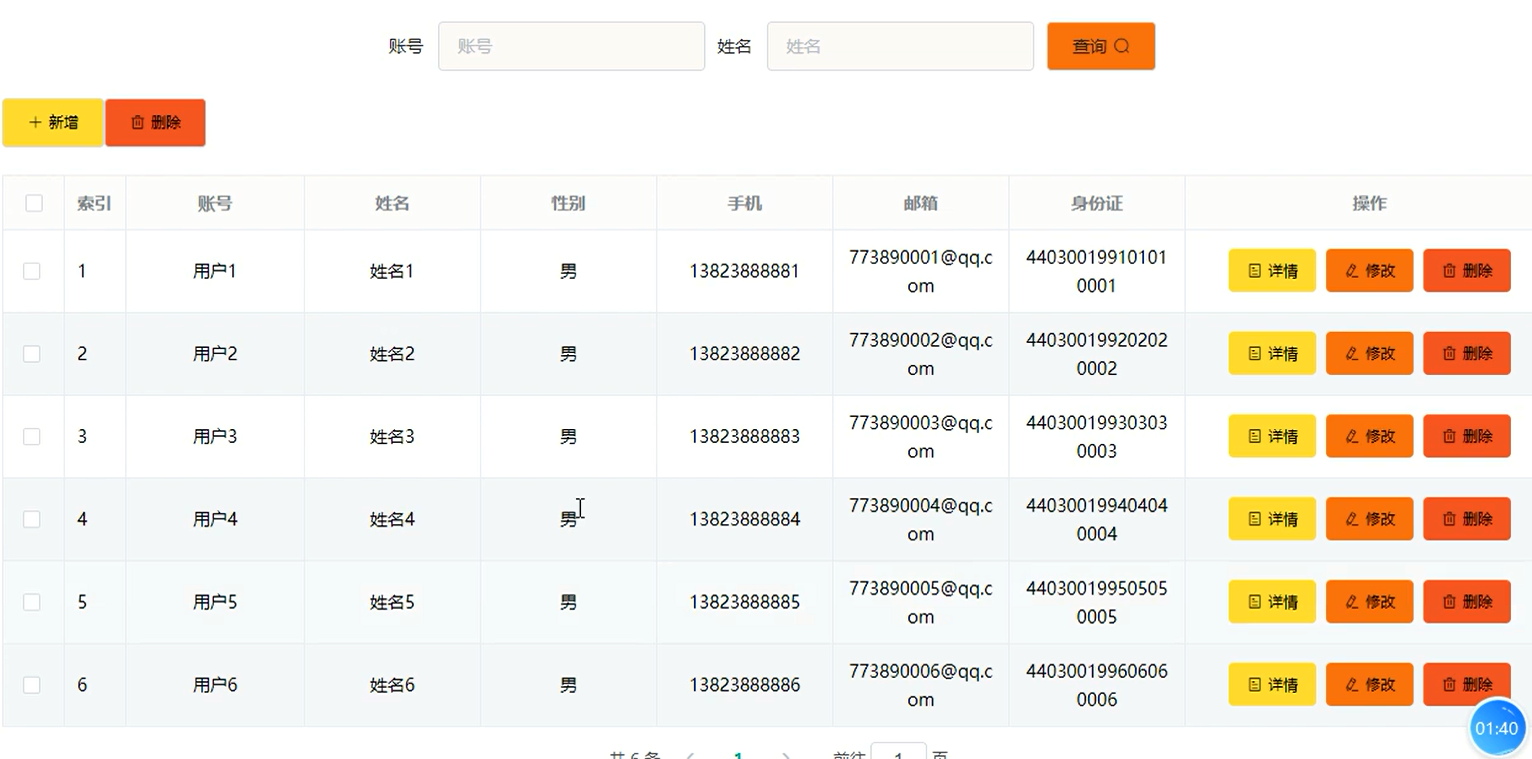
5.2.3用户管理界面
管理员可查看、修改和删除用户信息,并可新增用户,用户管理界面展示如图5-10所示 。
图5-10 用户管理界面
5.2.4商品分类管理界面
管理员可增删改查商品分类信息,商品分类界面展示如图5-11所示 。
图5-11 商品分类管理界面
5.3 商家功能模块的实现
5.3.1商品信息管理界面
商家可添加、修改和删除商品信息,商品信息管理界面如图5-12所示。
图5-12商品信息管理界面
5.3.2添加商品信息界面
商家可进入到添加商品信息界面进行添加信息,添加商品信息界面展示如图5-13所示 。
图5-13 添加商品信息界面
第6章 系统测试
6.1 程序测试
在设计系统的过程中难免会出现一些不可避免的错误,而这些错误或缺陷则可能造成用户的厌恶和厌烦,所以这时候我们需要对此系统进行测试。在系统测试中我们基于两个不同的立场对系统进行测试,从用户的立场出发,普遍希望在测试运行中能够直接显示出系统的错误,而从系统开发者的立场中,更希望软件测试中不存在任何问题,这样体现出一个软件系统的稳定性。
一功能测试:从功能测试中我们首先要检测软件系统的功能是否能够满足用户的需求,如满足功能要求,我们则对系统进行完善,如不满足,则继续按照需求增添功能。
二性能测试:从性能测试中我们主要对系统的稳定性能进行测试,在系统运行过程中我们一定要保证系统运行的稳定性,使系统能够正常运行。
三安全测试:在安全测试中我们要保证账号登录安全性,所以要求系统能够保证对个人登录用户信息和用户操作等方面的安全要求,同时要保证系统减少安全漏洞,提高系统的安全性能。
6.2 测试方案计划
对测试计划的把握是测试方案的重中之重。所有的技术难点应该都被包含在这个测试计划之中。而且我们要保证能与目标形成一致性,以至于能够测试出一些主要存在的错误和一些错误的漏洞。可以完美解决这些问题就只有白盒测试或者黑盒测试。
构造测试是白盒测试的另一个名字,了解与分析程序的结构以及性能功用的,从而我们可以得到最终想要的结果并且观察出是不是每一条程序都能得到。
性能测试是黑盒测试别称,程序本身的运作通过程序的进程来观察,主要是看一下程序是不是能够像我们预期的目标那样发展,看一看我们的程序最终能不能完整的得到我们最后想要的功能和储存想得到的数据,到最后看一下我们的这个程序完整性能不能达到要求。
单元测试就是模块测试,顾名思义就是测试每个模块所承担的功能是否能够实现,这个测试就是为了找出代码在实际的设计运转中某一些小的程序所出现的偏差,很好地改正这些错误,就说明我们模块测试进行很成功过。
集成测试就是对系统的测试以及对他子系统的一些性能测试,他检查的事系统的包装程序信息。找出其中的问题。他的优势主要有以下这几点:
软件耗费较少。
可以提前发现端口的错误。
更好的地位系统中错误的位置。
从底部往上面进行的方案针对于偏下层的结构,而中间的结构就采用折中的方法。
终于到了结尾性的工作了。就是为了给用户看一下我们的系统功能是否达到了预期的效果。我采用了性能测试也就是黑盒测试对系统进行测试。
其结果是分别是:
有一定的差异在用户的需求。
再者就是结果与之差不了多少。
到了最后了,我们发现的问题都是与用户的需求存在一定的关联。
6.3 测试方法
本测试主要是系统是否能够进行服务器进行处理信息的能力,不同的用户发出不同的服务请求,系统必须能够准确的进行数据的传达,在这种情况下进行测试响应的时间、内存使用的情况和CPU占用大小等指标,系统完成设计必须保证信息的正确性,信息紊乱带来的后果是非常可怕的,所有必须要进行压力测试,通过本测试进行系统相应速度、稳定性能和处理能力进行优化。
运用黑盒子测试的测试办法,把各个不同功能的软件模板进行区分、管理。对于不同的模块独立的分装起来,在传统测试的时候要进行数据的统一测试,完成对系统的概要设计详细解读资料、需要解决的问题,及操作的详细应用说明等内容来视作测试的突破口,对测试的对象进行逐一对照检查,并针对单个的程序检测延伸至这个研发过程中单个及整个集成单元的检测中,要有规律有顺序的进行,不但可以缩短我们的工作时效,避免返工的操作,也可以对可用性负责,提高了可操作性和软件研发的实用性。通过对系统概要设计验证测试,测试系统的统一管理方式,对系统的各个功能模块以及系统的性能进行测试,验证系统的功能以及系统的性能。
6.4 测试分析
经测试本基于Spring Boot的网上购物商城系统界面友好、功能齐全,系统运行后很稳定,可靠,也具有数据加密的功能,满足安全性。总体说来,软件通过测试。
6 源码获取:
大家点赞、收藏、关注、评论啦 、查看👇🏻获取联系方式👇🏻
感兴趣的可以先收藏起来,还有大家在毕设选题,项目以及文档编写等相关问题都可以给我留言咨询,希望帮助更多的人
1827

被折叠的 条评论
为什么被折叠?



