文章目录
- 一、组件(重点)
- 1、局部组件
- 2、全局组件
- 二、实例生命周期
- 四、路由
- 1、引入js
- 2、编写html
- 3、编写js
- 五、axios
- 2、显示数据
- 六、element-ui:
- 1、引入css
- 2、引入js
- 3、编写html
- 4、编写js
- Nodejs
- 一、简介
- 1、什么是Node.js
- 二、安装
- 三、快速入门
- 3、服务器端应用开发(了解)
- 一、简介
- 1、什么是NPM
- 2、NPM工具的安装位置
- 二、使用npm管理项目
- 2、修改npm镜像
- 3、npm install命令的使用
- 4、其它命令
- 07-Babel
- 一、简介
- 二、安装
- 三、Babel的使用
- 1、初始化项目
- 2、创建文件
- 2、配置.babelrc
- 3、安装转码器
- 4、转码
- 08-js模块化
- 一、模块化简介
- 1、模块化产生的背景
- 2、什么是模块化开发
- 二、CommonJS模块规范
- 1、创建“module”文件夹
- 2、导出模块
- 3、导入模块
- 4、运行程序
- 三、ES6模块化规范
- 1、导出模块
- 2、导入模块
- 3、运行程序
- 四、ES6模块化的另一种写法
- 1、导出模块
- 2、导入模块
- 一、什么是Webpack
- 二、Webpack安装
- 1、全局安装
- 2、安装后查看版本号
- 三、初始化项目
- 1、创建webpack文件夹
- 2、创建src文件夹
- 3、src下创建common.js
- 4、src下创建utils.js
- 5、src下创建main.js
- 四、JS打包
- 1、webpack目录下创建配置文件webpack.config.js
- 2、命令行执行编译命令
- 3、webpack目录下创建index.html
- 4、浏览器中查看index.html
- 五、CSS打包
- 1、安装style-loader和 css-loader
- 2、修改webpack.config.js
- 3、在src文件夹创建style.css
- 4、修改main.js
- 5、浏览器中查看index.html
一、组件(重点)
组件(Component)是 Vue.js 最强大的功能之一。
组件可以扩展 HTML 元素,封装可重用的代码。
组件系统让我们可以用独立可复用的小组件来构建大型应用,几乎任意类型的应用的界面都可以抽象为一个组件树:
1、局部组件
创建 01-1-局部组件.html
定义组件
var app = new Vue({
el: '#app',
// 定义局部组件,这里可以定义多个局部组件
components: {
//组件的名字
'Navbar': {
//组件的内容
template: '<ul><li>首页</li><li>学员管理</li></ul>'
}
}
})
使用组件
<div id="app">
<Navbar></Navbar>
</div>
2、全局组件
创建 01-2-全局组件.html
定义全局组件:components/Navbar.js
// 定义全局组件
Vue.component('Navbar', {
template: '<ul><li>首页</li><li>学员管理</li><li>讲师管理</li></ul>'
})
<div id="app">
<Navbar></Navbar>
</div>
<script src="vue.min.js"></script>
<script src="components/Navbar.js"></script>
<script>
var app = new Vue({
el: '#app'
})
</script>
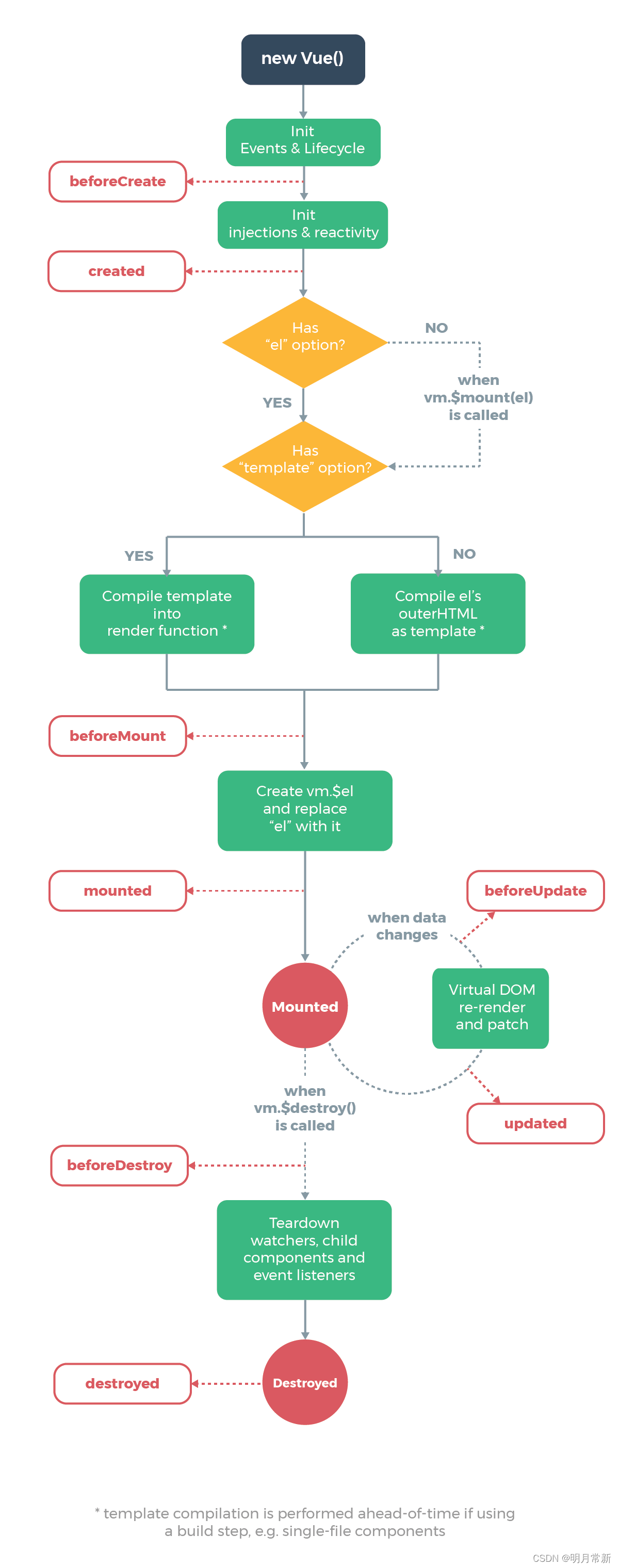
二、实例生命周期

创建 03-vue实例的生命周期.html
data: {
message: '床前明月光'
},
methods: {
show() {
console.log('执行show方法')
},
update() {
this.message = '玻璃好上霜'
}
},
<button @click="update">update</button>
<h3 id="h3">{{ message }}</h3>
分析生命周期相关方法的执行时机
//===创建时的四个事件
beforeCreate() { // 第一个被执行的钩子方法:实例被创建出来之前执行
console.log(this.message) //undefined
this.show() //TypeError: this.show is not a function
// beforeCreate执行时,data 和 methods 中的 数据都还没有没初始化
},
created() { // 第二个被执行的钩子方法
console.log(this.message) //床前明月光
this.show() //执行show方法
// created执行时,data 和 methods 都已经被初始化好了!
// 如果要调用 methods 中的方法,或者操作 data 中的数据,最早,只能在 created 中操作
},
beforeMount() { // 第三个被执行的钩子方法
console.log(document.getElementById('h3').innerText) //{{ message }}
// beforeMount执行时,模板已经在内存中编辑完成了,尚未被渲染到页面中
},
mounted() { // 第四个被执行的钩子方法
console.log(document.getElementById('h3').innerText) //床前明月光
// 内存中的模板已经渲染到页面,用户已经可以看见内容
},
//===运行中的两个事件
beforeUpdate() { // 数据更新的前一刻
console.log('界面显示的内容:' + document.getElementById('h3').innerText)
console.log('data 中的 message 数据是:' + this.message)
// beforeUpdate执行时,内存中的数据已更新,但是页面尚未被渲染
},
updated() {
console.log('界面显示的内容:' + document.getElementById('h3').innerText)
console.log('data 中的 message 数据是:' + this.message)
// updated执行时,内存中的数据已更新,并且页面已经被渲染
}
四、路由
Vue.js 路由允许我们通过不同的 URL 访问不同的内容。
通过 Vue.js 可以实现多视图的单页Web应用(single page web application,SPA)。
Vue.js 路由需要载入 vue-router 库
创建 04-路由.html
1、引入js
<script src="vue.min.js"></script>
<script src="vue-router.min.js"></script>
2、编写html
<div id="app">
<h1>Hello App!</h1>
<p>
<!-- 使用 router-link 组件来导航. -->
<!-- 通过传入 `to` 属性指定链接. -->
<!-- <router-link> 默认会被渲染成一个 `<a>` 标签 -->
<router-link to="/">首页</router-link>
<router-link to="/student">会员管理</router-link>
<router-link to="/teacher">讲师管理</router-link>
</p>
<!-- 路由出口 -->
<!-- 路由匹配到的组件将渲染在这里 -->
<router-view></router-view>
</div>
3、编写js
<script>
// 1. 定义(路由)组件。
// 可以从其他文件 import 进来
const Welcome = { template: '<div>欢迎</div>' }
const Student = { template: '<div>student list</div>' }
const Teacher = { template: '<div>teacher list</div>' }
// 2. 定义路由
// 每个路由应该映射一个组件。
const routes = [
{ path: '/', redirect: '/welcome' }, //设置默认指向的路径
{ path: '/welcome', component: Welcome },
{ path: '/student', component: Student },
{ path: '/teacher', component: Teacher }
]
// 3. 创建 router 实例,然后传 `routes` 配置
const router = new VueRouter({
routes // (缩写)相当于 routes: routes
})
// 4. 创建和挂载根实例。
// 从而让整个应用都有路由功能
const app = new Vue({
el: '#app',
router
})
// 现在,应用已经启动了!
</script>
五、axios
axios是独立于vue的一个项目,基于promise用于浏览器和node.js的http客户端
在浏览器中可以帮助我们完成 ajax请求的发送
在node.js中可以向远程接口发送请求
获取数据
<script src="vue.min.js"></script>
<script src="axios.min.js"></script>
注意:测试时需要开启后端服务器,并且后端开启跨域访问权限
var app = new Vue({
el: '#app',
data: {
memberList: []//数组
},
created() {
this.getList()
},
methods: {
getList(id) {
//vm = this
axios.get('http://localhost:8081/admin/ucenter/member')
.then(response => {
console.log(response)
this.memberList = response.data.data.items
})
.catch(error => {
console.log(error)
})
}
}
})
控制台查看输出
2、显示数据
<div id="app">
<table border="1">
<tr>
<td>id</td>
<td>姓名</td>
</tr>
<tr v-for="item in memberList">
<td>{{item.memberId}}</td>
<td>{{item.nickname}}</td>
</td>
</tr>
</table>
</div>
六、element-ui:
element-ui 是饿了么前端出品的基于 Vue.js的 后台组件库,方便程序员进行页面快速布局和构建
官网: http://element-cn.eleme.io/#/zh-CN
创建 06-element-ui.html
将element-ui引入到项目
1、引入css
<!-- import CSS -->
<link rel="stylesheet" href="element-ui/lib/theme-chalk/index.css">
2、引入js
<!-- import Vue before Element -->
<script src="vue.min.js"></script>
<!-- import JavaScript -->
<script src="element-ui/lib/index.js"></script>
3、编写html
<div id="app">
<el-button @click="visible = true">Button</el-button>
<el-dialog :visible.sync="visible" title="Hello world">
<p>Try Element</p>
</el-dialog>
</div>
关于.sync的扩展阅读
https://www.jianshu.com/p/d42c508ea9de
4、编写js
<script>
new Vue({
el: '#app',
data: function () {//定义Vue中data的另一种方式
return { visible: false }
}
})
</script>
Nodejs
一、简介
1、什么是Node.js
简单来说人话
1、是什么
(1)java代码独立运行需要JDK,js代码独立运行需要Nodejs
(2)javaweb工程发布需要tomcat,js服务端代码发布需要Nodejs
简单的说 Node.js 就是运行在服务端的 JavaScript。
Node.js是一个事件驱动I/O服务端JavaScript环境,基于Google的V8引擎,V8引擎执行Javascript的速度非常快,性能非常好。
2、Node.js有什么用
如果你是一个前端程序员,你不懂得像PHP、Python或Ruby等动态编程语言,然后你想创建自己的服务,那么Node.js是一个非常好的选择。
Node.js 是运行在服务端的 JavaScript,如果你熟悉Javascript,那么你将会很容易的学会Node.js。
当然,如果你是后端程序员,想部署一些高性能的服务,那么学习Node.js也是一个非常好的选择。
二、安装
1、下载
官网:https://nodejs.org/en/
中文网:http://nodejs.cn/
LTS:长期支持版本
Current:最新版
2、安装
3、查看版本
node -v
三、快速入门
1、创建文件夹nodejs
2、控制台程序
创建 01-控制台程序.js
console.log('Hello Node.js')
打开命令行终端:Ctrl + Shift + y
进入到程序所在的目录,输入
node 01-控制台程序.js
浏览器的内核包括两部分核心:
DOM渲染引擎;
js解析器(js引擎)
js运行在浏览器中的内核中的js引擎内部
Node.js是脱离浏览器环境运行的JavaScript程序,基于V8 引擎(Chrome 的 JavaScript的引擎)
3、服务器端应用开发(了解)
创建 02-server-app.js
const http = require('http');
http.createServer(function (request, response) {
// 发送 HTTP 头部
// HTTP 状态值: 200 : OK
// 内容类型: text/plain
response.writeHead(200, {'Content-Type': 'text/plain'});
// 发送响应数据 "Hello World"
response.end('Hello Server');
}).listen(8888);
// 终端打印如下信息
console.log('Server running at http://127.0.0.1:8888/');
运行服务器程序
node 02-server-app.js
服务器启动成功后,在浏览器中输入:http://localhost:8888/ 查看webserver成功运行,并输出html页面
停止服务:ctrl + c
一、简介
1、什么是NPM
NPM全称Node Package Manager,是Node.js包管理工具,是全球最大的模块生态系统,里面所有的模块都是开源免费的;也是Node.js的包管理工具,相当于前端的Maven 。
2、NPM工具的安装位置
我们通过npm 可以很方便地下载js库,管理前端工程。
Node.js默认安装的npm包和工具的位置:Node.js目录\node_modules
在这个目录下你可以看见 npm目录,npm本身就是被NPM包管理器管理的一个工具,说明 Node.js已经集成了npm工具
#在命令提示符输入 npm -v 可查看当前npm版本
npm -v
二、使用npm管理项目
1、创建文件夹npm
2、项目初始化
#建立一个空文件夹,在命令提示符进入该文件夹 执行命令初始化
npm init
#按照提示输入相关信息,如果是用默认值则直接回车即可。
#name: 项目名称
#version: 项目版本号
#description: 项目描述
#keywords: {Array}关键词,便于用户搜索到我们的项目
#最后会生成package.json文件,这个是包的配置文件,相当于maven的pom.xml
#我们之后也可以根据需要进行修改。
#如果想直接生成 package.json 文件,那么可以使用命令
npm init -y
2、修改npm镜像
NPM官方的管理的包都是从 http://npmjs.com下载的,但是这个网站在国内速度很慢。
这里推荐使用淘宝 NPM 镜像 http://npm.taobao.org/ ,淘宝 NPM 镜像是一个完整 npmjs.com 镜像,同步频率目前为 10分钟一次,以保证尽量与官方服务同步。
设置镜像地址:
#经过下面的配置,以后所有的 npm install 都会经过淘宝的镜像地址下载
npm config set registry https://registry.npm.taobao.org
#查看npm配置信息
npm config list
3、npm install命令的使用
#使用 npm install 安装依赖包的最新版,
#模块安装的位置:项目目录\node_modules
#安装会自动在项目目录下添加 package-lock.json文件,这个文件帮助锁定安装包的版本
#同时package.json 文件中,依赖包会被添加到dependencies节点下,类似maven中的 <dependencies>
npm install jquery
#npm管理的项目在备份和传输的时候一般不携带node_modules文件夹
npm install #根据package.json中的配置下载依赖,初始化项目
#如果安装时想指定特定的版本
npm install jquery@2.1.x
#devDependencies节点:开发时的依赖包,项目打包到生产环境的时候不包含的依赖
#使用 -D参数将依赖添加到devDependencies节点
npm install --save-dev eslint
#或
npm install -D eslint
#全局安装
#Node.js全局安装的npm包和工具的位置:用户目录\AppData\Roaming\npm\node_modules
#一些命令行工具常使用全局安装的方式
npm install -g webpack
4、其它命令
#更新包(更新到最新版本)
npm update 包名
#全局更新
npm update -g 包名
#卸载包
npm uninstall 包名
#全局卸载
npm uninstall -g 包名
07-Babel
一、简介
Babel是一个广泛使用的转码器,可以将ES6代码转为ES5代码,从而在现有环境执行执行。
这意味着,你可以现在就用 ES6 编写程序,而不用担心现有环境是否支持。
二、安装
安装命令行转码工具
Babel提供babel-cli工具,用于命令行转码。它的安装命令如下:
npm install --global babel-cli
#查看是否安装成功
babel --version
三、Babel的使用
1、初始化项目
npm init -y
2、创建文件
src/example.js
下面是一段ES6代码:
// 转码前
// 定义数据
let input = [1, 2, 3]
// 将数组的每个元素 +1
input = input.map(item => item + 1)
console.log(input)
2、配置.babelrc
Babel的配置文件是.babelrc,存放在项目的根目录下,该文件用来设置转码规则和插件,基本格式如下。
{
"presets": [],
"plugins": []
}
presets字段设定转码规则,将es2015规则加入 .babelrc:
{
"presets": ["es2015"],
"plugins": []
}
3、安装转码器
在项目中安装
npm install --save-dev babel-preset-es2015
4、转码
# 转码结果写入一个文件
mkdir dist1
# --out-file 或 -o 参数指定输出文件
babel src/example.js --out-file dist1/compiled.js
# 或者
babel src/example.js -o dist1/compiled.js
# 整个目录转码
mkdir dist2
# --out-dir 或 -d 参数指定输出目录
babel src --out-dir dist2
# 或者
babel src -d dist2
08-js模块化
一、模块化简介
1、模块化产生的背景
随着网站逐渐变成"互联网应用程序",嵌入网页的Javascript代码越来越庞大,越来越复杂。
Javascript模块化编程,已经成为一个迫切的需求。理想情况下,开发者只需要实现核心的业务逻辑,其他都可以加载别人已经写好的模块。
但是,Javascript不是一种模块化编程语言,它不支持"类"(class),包(package)等概念,更遑论"模块"(module)了。
2、什么是模块化开发
传统非模块化开发有如下的缺点:
命名冲突
文件依赖
模块化规范:
CommonJS模块化规范
ES6模块化规范
二、CommonJS模块规范
每个文件就是一个模块,有自己的作用域。在一个文件里面定义的变量、函数、类,都是私有的,对其他文件不可见。
1、创建“module”文件夹
2、导出模块
创建 common-js模块化/四则运算.js
// 定义成员:
const sum = function(a,b){
return parseInt(a) + parseInt(b)
}
const subtract = function(a,b){
return parseInt(a) - parseInt(b)
}
const multiply = function(a,b){
return parseInt(a) * parseInt(b)
}
const divide = function(a,b){
return parseInt(a) / parseInt(b)
}
导出模块中的成员
// 导出成员:
module.exports = {
sum: sum,
subtract: subtract,
multiply: multiply,
divide: divide
}
简写
//简写
module.exports = {
sum,
subtract,
multiply,
divide
}
3、导入模块
创建 common-js模块化/引入模块.js
//引入模块,注意:当前路径必须写 ./
const m = require('./四则运算.js')
console.log(m)
const result1 = m.sum(1, 2)
const result2 = m.subtract(1, 2)
console.log(result1, result2)
4、运行程序
node common-js模块化/引入模块.js
CommonJS使用 exports 和require 来导出、导入模块。
三、ES6模块化规范
ES6使用 export 和 import 来导出、导入模块。
1、导出模块
创建 es6模块化/userApi.js
export function getList() {
console.log('获取数据列表')
}
export function save() {
console.log('保存数据')
}
2、导入模块
创建 es6模块化/userComponent.js
//只取需要的方法即可,多个方法用逗号分隔
import { getList, save } from "./userApi.js"
getList()
save()
注意:这时的程序无法运行的,因为ES6的模块化无法在Node.js中执行,需要用Babel编辑成ES5后再执行。
3、运行程序
node es6模块化-dist/userComponent.js
四、ES6模块化的另一种写法
1、导出模块
创建 es6模块化/userApi2.js
export default {
getList() {
console.log('获取数据列表2')
},
save() {
console.log('保存数据2')
}
}
2、导入模块
创建 es6模块化/userComponent2.js
import user from "./userApi2.js"
user.getList()
user.save()
一、什么是Webpack
Webpack 是一个前端资源加载/打包工具。它将根据模块的依赖关系进行静态分析,然后将这些模块按照指定的规则生成对应的静态资源。
从图中我们可以看出,Webpack 可以将多种静态资源 js、css、less 转换成一个静态文件,减少了页面的请求。

二、Webpack安装
1、全局安装
npm install -g webpack webpack-cli
2、安装后查看版本号
webpack -v
三、初始化项目
1、创建webpack文件夹
进入webpack目录,执行命令
npm init -y
2、创建src文件夹
3、src下创建common.js
exports.info = function (str) {
document.write(str);
}
4、src下创建utils.js
exports.add = function (a, b) {
return a + b;
}
5、src下创建main.js
const common = require('./common');
const utils = require('./utils');
common.info('Hello world!' + utils.add(100, 200));
四、JS打包
1、webpack目录下创建配置文件webpack.config.js
以下配置的意思是:读取当前项目目录下src文件夹中的main.js(入口文件)内容,分析资源依赖,把相关的js文件打包,打包后的文件放入当前目录的dist文件夹下,打包后的js文件名为bundle.js
const path = require("path"); //Node.js内置模块
module.exports = {
entry: './src/main.js', //配置入口文件
output: {
path: path.resolve(__dirname, './dist'), //输出路径,__dirname:当前文件所在路径
filename: 'bundle.js' //输出文件
}
}
2、命令行执行编译命令
webpack #有黄色警告
webpack --mode=development #没有警告
#执行后查看bundle.js 里面包含了上面两个js文件的内容并惊醒了代码压缩
也可以配置项目的npm运行命令,修改package.json文件
"scripts": {
//...,
"dev": "webpack --mode=development"
}
运行npm命令执行打包
npm run dev
3、webpack目录下创建index.html
引用bundle.js
<body>
<script src="dist/bundle.js"></script>
</body>
4、浏览器中查看index.html
五、CSS打包
1、安装style-loader和 css-loader
Webpack 本身只能处理 JavaScript 模块,如果要处理其他类型的文件,就需要使用 loader 进行转换。
Loader 可以理解为是模块和资源的转换器。
首先我们需要安装相关Loader插件,css-loader 是将 css 装载到 javascript;style-loader 是让 javascript 认识css
npm install --save-dev style-loader css-loader
2、修改webpack.config.js
const path = require("path"); //Node.js内置模块
module.exports = {
//...,
output:{},
module: {
rules: [
{
test: /\.css$/, //打包规则应用到以css结尾的文件上
use: ['style-loader', 'css-loader']
}
]
}
}
3、在src文件夹创建style.css
body{
background:pink;
}
4、修改main.js
在第一行引入style.css
require('./style.css');
5、浏览器中查看index.html
看看背景是不是变成粉色啦?
这篇博客深入探讨Vue.js的高级特性,包括组件的局部与全局创建,实例生命周期的理解,路由配置与Axios的使用。同时,介绍了Element-UI的集成以及Node.js的基础知识,包括Node.js安装、NPM管理和Babel及Webpack的实践应用。通过实例展示了如何使用Webpack打包JS和CSS,并实现了模块化的开发方式。
1681

被折叠的 条评论
为什么被折叠?



