一、简单语句
空语句
如果在程序的某个地方,语法上需要一条语句但是逻辑上不需要,此时应该使用空语句。空语句只含有一个单独的分号:
; // 空语句

二、条件语句
1. if语句

2. switch语句


case标签必须是整型常量表达式。
如果某个case标签匹配成功,将从该标签开始往后顺序执行所有case分支,除非程序显式地中断了这一过程(如break语句),否则知道switch的结尾处才会停下来。

default标签
如果没有任何一个case标签能匹配上switch表达式的值,程序将执行紧跟在default标签后面的语句。
三、迭代语句
1.while语句

当不确定到底要迭代多少次时,使用while循环比较合适。
2. 传统的for语句
![]()
3. 范围for语句

这种语句可以遍历容器或其他序列的所有元素。这些类型的共同特点是拥有能返回迭代器的begin和end成员。

![]()
4. do while语句

四、跳转语句
1. break语句

2. continue语句

3. goto语句

五、try语句块和异常处理
异常处理机制为程序中异常检测和异常处理这两部分的协作提供支持。在c++语言中,异常处理包括:
① throw表达式(throw expression),异常检测部分使用throw表达式来表示它遇到了无法处理的问题。我们说throw引发(raise)了异常。
② try语句块(try block),异常处理部分使用try语句块处理异常。try语句块以关键字try开始,并以一个或多个catch子句结束。try语句块中代码抛出的异常通常会被某个catch子句处理。因为catch子句“处理”异常,所以它们也被称作异常处理代码。
③一套异常类(exception class),用于在throw表达式和相关的catch子句之间传递异常的具体信息。
1. throw表达式
throw表达式包含关键字throw和紧随其后的一个表达式,其中表达式的类型就是抛出的异常类型。throw表达式后面通常紧跟一个分号,从而构成一条表达式语句。

类型runtime_error是标准库异常类型的一种,定义在stdexcept头文件中。我们必须初始化runtime_error的对象,方式是给它提供一个string对象或者一个C风格的字符串。
2. try语句块

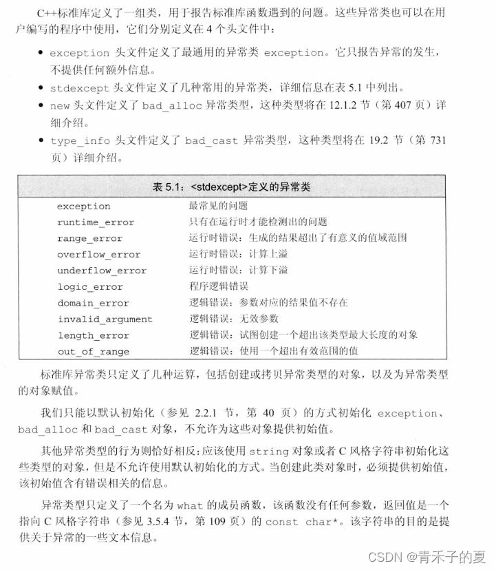
每个标准库异常类都定义了名为what的成员函数,这些函数没有参数,返回值是C风格字符串(即 const char*)。

3. 标准异常



练习5.25

本文介绍了C++中的关键语句类型,如空语句、条件语句(if和switch)、迭代语句(while,for,rangefor,do-while),以及跳转语句(break,continue,goto)。此外,还详细讲解了try-catch语句和异常处理,包括throw表达式、runtime_error的使用和异常类的定义。
5万+

被折叠的 条评论
为什么被折叠?



