写在前面:
有空就更,讲讲纯应用式的了解和使用Blender3D-Cycles材质节点;
(本人使用的是2.79,暂时与2.8x无太大区别,可以类比学习)
一.准备工作
干净的界面才能高效的工作,我建议将视图这样划分:
UV+摄像机+主操作+节点

值得一提的是,2.8以后没有了层,右上角的 组 正好可以发挥作用
//为新手提供的补充:
在视图边界/分割线右键,可以出现分割和合并视图的选项;
左下角的

缩略图可以切换视图;
Ctrl+↑可以把鼠标所在视图全屏;
//以及渲染相关

采样指计算次数,渲染是正式渲染的计算次数,预览指渲染模式视图的计算次数;一般按这个数字就可以了,当然

分辨率最好在试渲染时不要太大,可以调百分比改动

场景属性栏最下有一个“Denoising”降噪,最好勾选;2.8x则是有一个降噪数据,勾选;
//渲染的前提,视图存在摄像机,有光源,可通过Shift+A创建
//摄像机使用,选中摄像机,Ctrl+0(小键盘)可以切换摄像机视角;Ctrl+Alt+0可把当前视图设置为摄像机视图
二.放置物体
Shift+A是通用的添加快捷键,选择网格,可以创建平面和柱体;
//删除可用x或Delete键;
想把柱子精确的搁在面上?

在这里有吸附工具,选择想要的吸附类型,点亮旁边的小磁铁就可以使用了;
//G键自由移动,先按G再按x、y或z可以锁定移动轴;当然直接拖动三原色坐标也可;
鼠标中键可以旋转,Shift+中键可以视图移动;
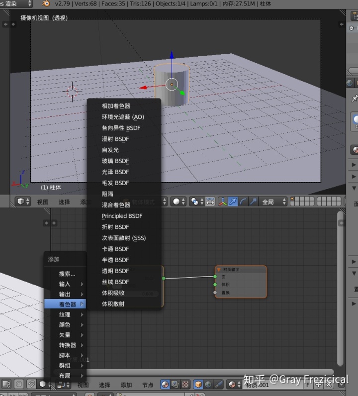
三.创建材质
右键选中平面,先为面做一个基础材质;
选中后的物体边缘会有黄色轮廓线表示已选择,这时候在属性栏找到材质:

//在这种横栏可以通过鼠标滚轮来左右移动条幅;

是的,新建一个材质;
这时候,同步的要把3D视图的预览模式切换为材质:

这里,最常用的就是材质模式;
//材质和纹理的区别,简单说就是纹理只是基本的颜色,而材质包括了颜色和效果;
操作好之后,是否发现右下角的节点编辑器多了两个框?
每个框都是“节点”;
这是一个最基本的节点线程:白色是颜色,定义为输入;漫射是效果,定义为过程;材质-面是材质,定义为输出。
节点线程都由这三部分组成:输入、过程、输出(只是这里漫射材质包含了输入)
点击白色的颜色块可以进行颜色调整,不过我们重点不在面,而是这个柱体;
为柱体同样创建一个材质,我们进入下一个环节;
四.认识节点1-漫射材质/光泽材质

空白处Shift+A,着色器一栏,这里是我们要认识的最基本而最常用的节点
选择光泽材质放在一旁;
漫射,即漫反射,这里软件把开启了漫射材质的对象理解为表面粗糙而发生不规则光线反射的物体。这种材质下不会有明显的光斑,明暗变化不明显;
F12渲染试试:

光泽,即镜面反射,软件对开启镜面反射的面进行规律的光线反射计算。
//如何更换节点,将节点接口连接到对应输出

糙度,指表面的光反射不规则程度。那么光泽和漫射的糙度有什么区别?
再创建几个柱体做做对比;
//Shift+D可以复制,按下Shift+D后再按x、y或z可以锁定复制方向;
//点击这个位置可以创建下属材质;

看看结果:

对漫反射而言 ,糙度对材质本身的颜色影响较小,且高糙度的材质对外界光的二次反射减少。
对镜面反射而言,糙度决定了光滑度;同时高糙度的光泽材质与漫射不同在于规则磨砂带来的光低溢出(亚光)与不规则表面产生的泛光。
//数值栏鼠标左键左右拖动或Ctrl+鼠标滚轮可以可以改变数值;
四.认识节点2-自发光与各向异性
同样Shift+A创建这两个节点(最好是新建子材质);
自发光节点很好理解,色块就是光线颜色。顺便一提另一个操作,之前的漫射材质不要删,试试把RGB颜色手动输入大于1的数,你会发现漫射材质也发了光。
重点谈谈各向异性;
各向异性常见于晶体,即各个方向上的光线偏折程度不同,综合来看表现为:

值得一提的是,各向异性也有一个糙度值,为0的时候与光泽全光滑的效果是一致的。糙度越大,效果越明显。旋转 指纹理线的角度,各向异性 各向异性程度;同理,如果各向异性调为0,该材质与光泽几乎无区别;
四.认识节点3-透明材质与半透材质
先创建新材质和物体,放在自发光前面(方便对比)
//T可以调出工具栏,创建基础几何体时会有顶点选项

简单改变一下就知道有什么意义了;
如果直接渲染,结果会是这个样子:

半透还在,但透明不见了;
这时候就需要调整透明节点的颜色了:
//鼠标放在一个节点材质的颜色块处,Ctrl+C,然后放在另一个节点材质的颜色块处,Ctrl+V,即可复制颜色;

这里透明材质类似于玻璃,透过自身颜色的光;半透类似浓稠的凝胶,些许不透光但相比漫射没有那么僵硬;如何调剂实现“可控半透呢”?我们后续再谈;
四.认识节点4-玻璃材质与折射材质
创建玻璃和折射材质,顺便放一个小一点的物体一半插入折射材质;
//越往后会发现渲染结果噪点/模糊越来越大,这时候建议暂时关掉降噪,采样提升,并把间接光限定设为1:

结果如下:

“这才是玻璃啊!”
Blender居然连透镜的效果都通过光追做出来了(自发光和漫射因为在焦点外所以颠倒了);
而折射则是类似水杯,运用透镜原理把插入其中的物体放大,把远处的物体压缩了;
四.认识节点5-次表面散射
创建两个物体和对应材质,其中一个把颜色设置为偏红的颜色:

嗯~~这种固态氤氲的感觉:左边像气凝胶,右边像火腿肠(咳咳... ...)
次表面散射的能力在 使光线穿透表面(穿透程度由节点的“半径”决定)后再发生内部散射;比例节点表示“透”的程度,越大越有一种“软”的感觉(或者那种磨砂玻璃罩的样子):

未完待续
;
本文是一篇关于Blender3D入门的教程,详细讲解了从界面布局、物体创建到材质节点的使用,包括漫射、光泽、自发光、各向异性、透明与半透、玻璃和折射等材质效果的理解与应用,适合初学者学习。
3273

被折叠的 条评论
为什么被折叠?



