一、题目要求:
1、使用555做出脉冲方波
2、使用TL084运放做出方波和锯齿波
3、使用TLM314稳压做直流偏置
4、方波要求峰峰值为1V,正弦波要求峰值为0~2V,锯齿波要求峰峰值为1V。
二、解题流程
1、使用555做出脉冲方波
(1)参数计算
(2)仿真设计图:
(3)仿真波形
(4)实际操作中总结的经验
A、一个滑动变阻器十分的重要,我们需要购入一个,在正式比赛的时候。(如果要参加比赛,我们自己买一个或者做一个试验箱)
B、虽然说,搭建成斯密特触发器,可以使得方波对称,但是实际进行操作的时候,发现并没有对称,这可以由图导出:
由于充放电的时间并不一样,这个让我十分的困惑,明明只有一个电阻
但是我们可以通过在压控端加入接地电阻来明显改善这个情况,但是如此的话,并没有什么比改变555接成多谐触发器的必要。
(5)幅度的调节:
我们可以使用运放进行放大,或者用电阻进行分压,在这道题中,我强烈推荐或者,将电源电压同一上到12V,这样子的话,只用电阻分压即可得到想要的波形
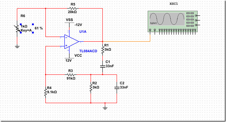
2、TL084做出正弦波
(1)仿真设计图:
(2)参数计算
(3)仿真波形图
总结经验:滑动变阻器的重要性。
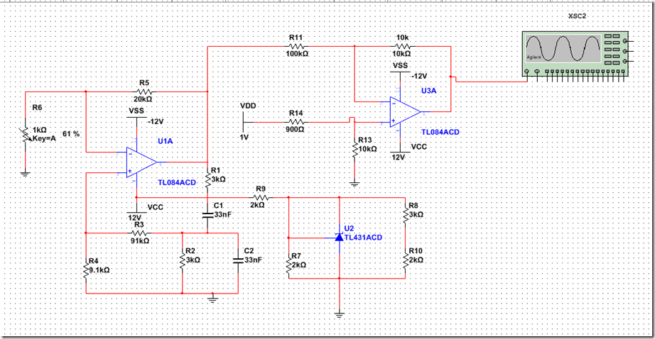
3、给正弦波叠加直流分量
(1)仿真图
(2)波形图
(3)重要参数设计
A TL431这样的接法会产生在R7两端产生一个2.5V的电压,用这个恒压参考进行电压的设计、
B 运放的设计,一定要记得要输入端两端的负载对称
本文介绍了一次电子竞赛的初赛题目,包括使用555定时器制作脉冲方波,通过TL084运放生成正弦波和锯齿波,以及如何给正弦波叠加直流分量。在解题过程中,作者强调了滑动变阻器的重要性,分享了实际操作中的经验和参数设计技巧。









986

被折叠的 条评论
为什么被折叠?



