P111,第3题 参考答案
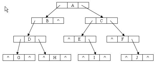
先序遍历: A B D G H C E I F J
中序遍历: G D H B A E I C F J
后序遍历: G H D B I E J F C A
顺序存储结构:
|
位置 |
1 |
2 |
3 |
4 |
5 |
6 |
7 |
8 |
9 |
10 |
11 |
12 |
13 |
14 |
15 |
|
节点 |
A |
B |
C |
D |
E |
F |
G |
H |
I |
J |
链式存储结构:

P111,第4题 参考答案
二叉树:
先序遍历序列:A B C D E F G H
P111,第6题 参考答案
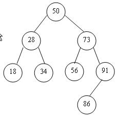
二叉树:

中序遍历序列:18,28,34,50,56,73,86,91
P111,第7题 参考答案
先序遍历:A B E F H I J C D G K L
后序遍历:E H I J F B C K L G D A
二叉树:

P111,第10题 参考答案
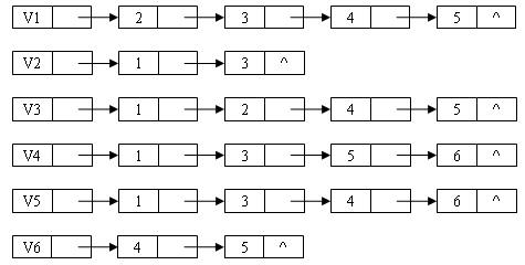
邻接矩阵:

邻接链表:

广度优先搜索:V1→V2→V3→V4→V5→V6
深度优先搜索:V1→V2→V3→V4→V5→V6
本文详细介绍了二叉树的先序、中序、后序遍历及顺序、链式存储结构,并展示了二叉树的具体遍历序列。此外,还提供了基于邻接矩阵与邻接链表表示的图数据结构的广度优先与深度优先搜索示例。

被折叠的 条评论
为什么被折叠?



