《Java技术》第十次作业
(一)学习总结
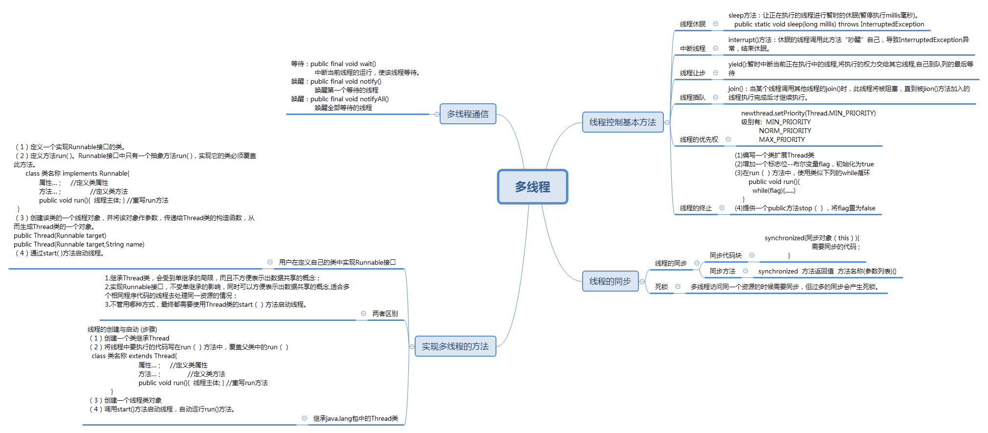
1.用思维导图对java多线程的学习内容进行总结。

2.下面是一个单线程实现的龟兔赛跑游戏。
public class TortoiseHareRace {
public static void main(String[] args) {
int totalStep = 10;
int tortoiseStep = 0;
int hareStep = 0;
boolean[] flags = {true,false};
System.out.println("龟兔赛跑开始了...");
while(tortoiseStep < totalStep && hareStep < totalStep){
tortoiseStep++;
System.out.println("乌龟跑了"+tortoiseStep+"步...");
boolean isHareSleep = flags[((int)(Math.random()*10))%2];
if(isHareSleep){
System.out.println("兔子睡着了zzzz");
}else{
hareStep += 2;
System.out.println("兔子跑了"+hareStep +"步...");
}
}
}
}
阅读程序,采用实现Runnable接口的方式用多线程实现这个小游戏。下面给出主线程类,补充Tortoise线程类和Hare线程类。
public class TortoiseHareRace {
public static void main(String[] args) {
Tortoise tortoise = new Tortoise(10);
Hare hare = new Hare(10);
Thread tortoiseThread = new Thread(tortoise);
Thread hareThread = new Thread(hare);
tortoiseThread.start();
hareThread.start();
}
}
Tortoise线程
class Tortoise implements Runnable { private int tortoiseStep; private int step = 0; public Tortoise(int tortoiseStep) { this.tortoiseStep = tortoiseStep; } public void run() { tortoiseRun(); } private synchronized void tortoiseRun() { boolean flag = true; while (flag) { if (step < this.tortoiseStep) { try { Thread.sleep(300); step++; System.out.println("小乌龟走了" + step + "步"); } catch (InterruptedException e) { e.printStackTrace(); } } } } }Hare线程
class Hare implements Runnable { private int hareStep; private int step = 0; public Hare(int hareStep) { this.hareStep = hareStep; } public void run() { hareRun(); } private synchronized void hareRun() { boolean[] flags = { true, false }; while (hareStep < step) { boolean isHareSleep = flags[((int) (Math.random() * 10)) % 2]; if (isHareSleep) { System.out.println("兔子睡着了zzzz"); } else { hareStep += 2; System.out.println("兔子跑了" + hareStep + "步..."); } } } }
3.下面的程序是模拟了生产者——消费者问题,生产者生产10个数,消费者依次消费10个数,运行程序,看结果是否正常?存在什么问题?说明原因。使用synchronized, wait, notify解决程序出现的问题。写出修改的部分程序即可。
class Consumer implements Runnable {
private Clerk clerk;
public Consumer(Clerk clerk) {
this.clerk = clerk;
}
public void run() {
System.out.println("消费者开始消耗整数......");
// 消耗10个整数
for(int i = 1; i <= 10; i++) {
try {
// 等待随机时间
Thread.sleep((int) (Math.random() * 3000));
}
catch(InterruptedException e) {
e.printStackTrace();
}
clerk.getProduct();// 从店员处取走整数
}
}
}
class Producer implements Runnable {
private Clerk clerk;
public Producer(Clerk clerk) {
this.clerk = clerk;
}
public void run() {
System.out.println( "生产者开始生产整数......");
// 生产1到10的整数
for(int product = 1; product <= 10; product++) {
try {
Thread.sleep((int) Math.random() * 3000);
}
catch(InterruptedException e) {
e.printStackTrace();
}
clerk.setProduct(product); // 将产品交给店员
}
}
}
public class ProductTest {
public static void main(String[] args) {
Clerk clerk = new Clerk();
Thread consumerThread = new Thread(new Consumer(clerk));
Thread producerThread = new Thread(new Producer(clerk));
consumerThread.start();
producerThread.start();
}
}
class Clerk {
private int product = -1; // -1 表示目前没有产品
// 这个方法由生产者呼叫
public void setProduct(int product) {
this.product = product;
System.out.printf("生产者设定 (%d)%n", this.product);
}
// 这个方法由消费者呼叫
public int getProduct() {
int p = this.product;
System.out.printf("消费者取走 (%d)%n", this.product);
return p;
}
}
运行结果

原因
- 没有进行代码的同步与唤醒
修改
class Clerk { private int product = -1; // -1 表示目前没有产品 private int p; // 这个方法由生产者呼叫 public synchronized void setProduct(int product) { if (this.product != -1) { try { super.wait(); } catch (InterruptedException e) { e.printStackTrace(); } } this.product = product; p = this.product; System.out.printf("生产者设定 (%d)%n", this.product); getProduct(); try { Thread.sleep(300); } catch (InterruptedException e) { e.printStackTrace(); } this.product = -1; super.notify(); } // 这个方法由消费者呼叫 public synchronized int getProduct() { if (this.product == -1) { try { super.wait(); } catch (InterruptedException e) { e.printStackTrace(); } } try { Thread.sleep(300); } catch (InterruptedException e) { e.printStackTrace(); } System.out.printf("消费者取走 (%d)%n", p); this.product = -1; super.notify(); return this.product; } }(二)实验总结
(1)
实验内容:
- 模拟三个老师同时分发80分作业,每个老师相当于一个线程。
程序设计思路:
- 创建Send类实现Runnable接口,实现run()方法,并且用synchronized关键字将sendWork()声明成同步方法。
- Test类创建Send类的对象,用Thread类的start()方法启动线程
(2)
实验内容:
- 模拟一个银行存款的程序。假设有两个储户都去银行往同一个账户进行存款,一次存100,每人存三次。要求储户每存一次钱,账户余额增加100,并在控制台输出当前账户的余额。
程序设计思路:
- 设计一个银行类,定义一个存储账户余额的变量以及一个存款的方法。
- 设计一个储户类,实现向账户存款3次,每一个储户是一个线程。
- 设计一个测试类,创建客户对象,启动线程。
问题:运行结果只存入了三次。
class User implements Runnable { private int time = 3; Bank bank = new Bank(); public void run() { while (true) { userDeposit(); time--; if (time <= 0) { break; } } } private synchronized void userDeposit() { if (time > 0) { try { Thread.sleep(300); } catch (InterruptedException e) { e.printStackTrace(); } System.out.println(Thread.currentThread().getName() + "正在存钱,当前账户余额为" + bank.getMoney()); } } }原因
- 只是对一个用户存入的次数进行了限制。
解决方案:
public void run() { for (int time = 0; time < 3; time++) { userDeposit(); } }
(三)代码托管
- 码云commit历史截图

3012

被折叠的 条评论
为什么被折叠?



