1.启动requestQueue

2. 添加请求

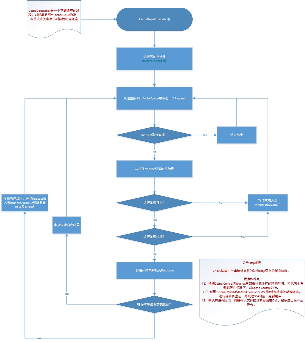
3. 启动cacheDispatcher

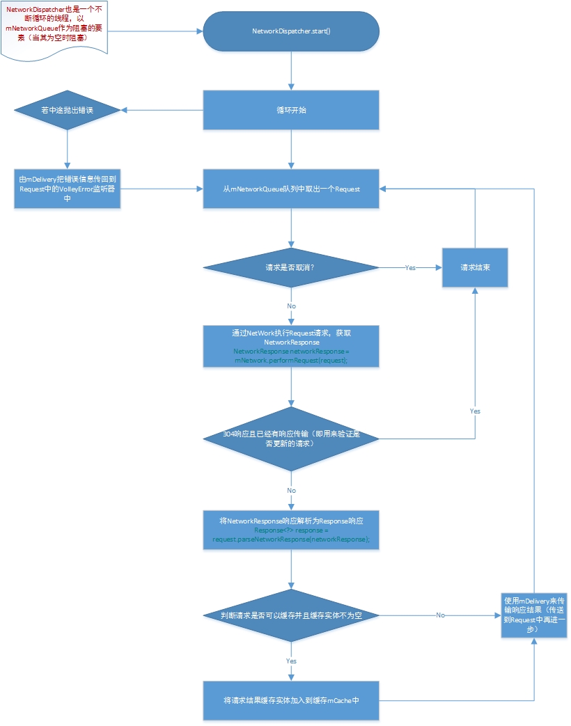
4.启动networkDispatcher

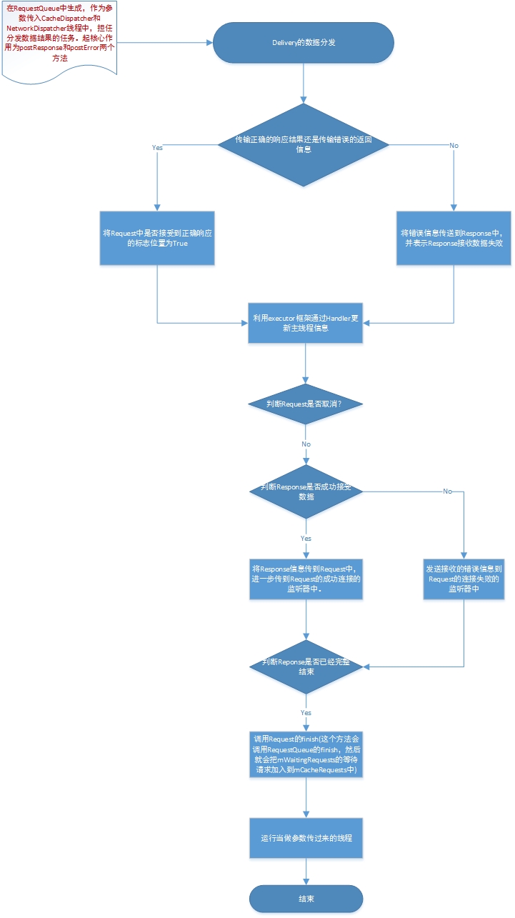
5. 数据分发

1.启动requestQueue

2. 添加请求

3. 启动cacheDispatcher

4.启动networkDispatcher

5. 数据分发

转载于:https://www.cnblogs.com/wangzehuaw/p/5584522.html
326
803

被折叠的 条评论
为什么被折叠?