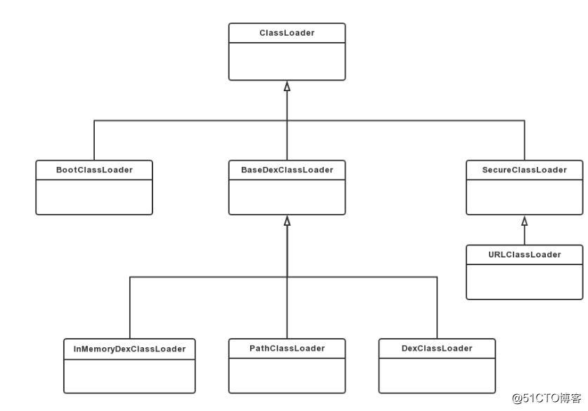
类图

相关类介绍
BootClassLoader
调用流程
1、ZygoteInit的main方法
2、预加载常用类
3、读取预加载类名时获取BootClassLoader单例
4、调用classForName(C实现)获取结果
DexClassLoader
构造函数
public DexClassLoader (String dexPath, String dexOutputDir, String libPath, ClassLoader parent)
optimizedDirectory是用来缓存我们需要加载的dex文件的,并创建一个DexFile对象,如果它为null,那么会直接使用dex文件原有的路径来创建DexFile
DexClassLoader可以指定自己的optimizedDirectory,所以它可以加载外部的dex,因为这个dex会被复制到内部路径的optimizedDirectory
注意:该加载器能够加载未安装的jar/apk/dex
PathClassLoader
构造函数
public PathClassLoader (String path, String libPath, ClassLoader parent)
调用流程
1、Zygote进程启动SyetemServer进程
2、ZygoteInit的startSystemServer方法
3、Zygote进程通过forkSystemServer方法fork自身创建子进程并且调用handleSystemServerProcess
4、 工厂方法创建PathClassLoader
注意:该加载器只能加载系统中已经安装过的apk
SecureClassLoader和URLClassLoader
SecureClassLoader类和JDK8中的SecureClassLoader类的代码是一样的,它继承了抽象类ClassLoader。SecureClassLoader并不是ClassLoader的实现类,而是拓展了ClassLoader类加入了权限方面的功能,加强了ClassLoader的安全性。
URLClassLoader类和JDK8中的URLClassLoader类的代码是一样的,它继承自SecureClassLoader,用来通过URl路径从jar文件和文件夹中加载类和资源。
InMemoryDexClassLoader
InMemoryDexClassLoader是Android8.0新增的类加载器,继承自BaseDexClassLoader,用于加载内存中的dex文件。
具体加载源码
从已装载过的类中找
如果从已装载过的列表中找不到,则从父类装载
如果父类找不到,从子类装载
protected Class<> loadClass(String className, boolean resolve) throws ClassNotFoundException {
Class<> clazz = findLoadedClass(className);//从已装载过的类中找。if (clazz == null) { ClassNotFoundException suppressed = null; try { clazz = parent.loadClass(className, false);//由父类装载 } catch (ClassNotFoundException e) { suppressed = e; } if (clazz == null) { try { clazz = findClass(className);//由子类装载 } catch (ClassNotFoundException e) { e.addSuppressed(suppressed); throw e; } } } return clazz; }public Class findClass(String name, List suppressed) {
for (Element element : dexElements) {//这里进行遍历查询
DexFile dex = element.dexFile;if (dex != null) { //从DexFile中试图加载Class,从这里看出,从第一个开始遍历,如果查到就返回,这就是热修复的基本原理。 Class clazz = dex.loadClassBinaryName(name, definingContext, suppressed); if (clazz != null) { return clazz; } } } //.. return null; }
转载于:https://blog.51cto.com/13952501/2169877
本文详细介绍了Android系统中各类ClassLoader的工作原理及调用流程,包括BootClassLoader、DexClassLoader、PathClassLoader等,揭示了Android应用如何加载不同类型的DEX文件。
2万+

被折叠的 条评论
为什么被折叠?



