前言:一位高工梳理的日常电脑故障维修判断脑图,电脑启动故障、电脑黑屏、电脑蓝屏、死机、重启、数据问题等电脑常见故障、故障起因以及故障检测的流程和方法。
下面我们一起来分解一下电脑故障知识脑图。
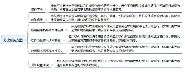
第一部分、电脑故障的起因
1、操作不当
操作不当是指由于误删文件或非法关机等不当操作,操作不当通常会造成电脑程序无法运行货无法启动,恢复此类故障只要将删除或损坏的文件恢复即可。
2、感染病毒
感染病毒通常会造成电脑运行速度慢、死机、蓝屏、无法启动系统、系统文件丢失或损坏等,修复此类故障需要先杀毒,再将破坏的文件恢复即可
3、应用程序损坏或文件丢失
应用程序损坏或应用程序丢失通常会造成应用程序无法正常运行,修复此类故障通常卸载应用程序,然后重新安装应用即可。
4、软件与操作系统不兼容
应用软件与操作系统不兼容将造成应用软件无法正常运行或系统无法正常运行,修复此类故障通常要将不兼容的软件卸载,故障即可消除
5、应用程序损坏或文件丢失
应用程序损坏或应用程序文件丢失通常会造成应用程序无法正常运行,修复此类故障通常卸载应用程序,然后重新安装应用程序即可。
6、系统配置错误
系统配置错误是指由于修改操作系统中的系统设置选项而导致系统无法正常运行,修复此类故障通常恢复修改过的系统参数即可。

第二部分、常见的电脑故障
1、启动故障
2、系统故障
3、蓝屏故障
4、黑屏故障
5、死机故障
6、重启故障
7、数据故障
8、其他故障

第三部分、电脑故障检查方法
1、安全模式法
安全模式法主要用来诊断由于注册表损坏或一些软件不兼容导致的操作系统无法启动的故障。安全模式的诊断步骤为:首先用安全模式启动电脑,如果存在不兼容的软件,在系统启动后将它卸载,然后正常推出;接着再重新启动电脑,启动后安装新的软件即可,如果还是不能正常启动,则需要使用其他方法排除故障。
2、软件最小系统法
软件最小系统法是指从维修判断的角度能使电脑开机运行的最基本的软件环境,即只有一个基本的操作系统环境,不安装任何应用软件,可以卸载所有的应用软件或者重新安装操作系统即可。然后根据故障分析判断的需要,在那装需要的应用软件。使用一个干净的操作系统环境,可以判断故障是属于系统问题、软件冲突问题,还是软、硬件间的冲突问题。
3、程序诊断法
针对运行环境不稳定等故障,可以用专用的软件来对计算机的软、硬件进行测试,如3DMark、WinBench等,根据这些软件的反复测试而生成的报告文件,可以比较轻松的找到一些由于系统运行不稳定而引起的故障
4、逐步添加/去除软件法
逐步添加软件法,以最小系统为基础,每次只向系统添加一个软件,来检查故障现象是否发生变化,以此来判断故障软件。逐步去除软件法,正好与逐步添加软件法的操作相反
5、软件环境参数重置法
当软件出现了一些应用故障或者缺陷时,要尽量从软件的配置参数入手考虑,针对软件故障的表现对相应的参数加以修改,从而有效排除故障。

第四部分、启动故障检测流程

电脑故障知识脑图

641

被折叠的 条评论
为什么被折叠?



