本研究开发了一款基于SpringBoot框架的农村合作医疗信息系统,旨在利用现代化信息技术优化医疗管理流程,提升医疗服务效率与质量。系统采用Java编程语言进行开发,结合MySQL数据库实现数据的高效存储与管理。系统设计了用户、医生和管理员三种角色,各角色通过系统实现高效交互与协同工作。用户可实时查看通知公告、新闻资讯、在线反馈、医生信息等;医生能够查看出诊时间管理、医生信息管理、咨询记录管理等;管理员则负责系统维护、用户权限管理以及数据安全监控。通过SpringBoot框架的高效开发特性,系统实现了模块化设计与清晰的权限划分,确保了功能的快速实现与系统的稳定运行。同时,系统注重用户体验与数据安全,通过加密传输与严格的权限控制,保障用户隐私与数据完整性。该农村合作医疗信息系统不仅提高了健康管理的效率,还为医疗服务的数字化转型提供了一种可行的解决方案,具有广阔的应用前景和推广价值。
关键词:农村合作医疗信息系统;Java ; SpringBoot;MySQL
Abstract
In this study, a rural cooperative medical information system based on SpringBoot framework was developed, which aims to use modern information technology to optimize the medical management process and improve the efficiency and quality of medical services. The system is developed using Java programming language, combined with MySQL database to achieve efficient data storage and management. The system is designed with three roles: user, doctor and administrator, and each role can achieve efficient interaction and collaboration through the system. Users can view notifications and announcements, news information, online feedback, doctor information, etc. in real time; Doctors can view the management of office time, doctor information, consultation records, etc.; Administrators are responsible for system maintenance, user rights management, and data security monitoring. Through the efficient development characteristics of the SpringBoot framework, the system realizes modular design and clear division of permissions, which ensures the rapid realization of functions and the stable operation of the system. At the same time, the system pays attention to user experience and data security, and ensures user privacy and data integrity through encrypted transmission and strict permission control. The rural cooperative medical information system not only improves the efficiency of health management, but also provides a feasible solution for the digital transformation of medical services, which has broad application prospects and promotion value.
Keywords:Rural Cooperative Medical Information System; Java ;SpringBoot; MySQL
目录
随着我国经济社会的发展和人民生活水平的提高,农民对医疗卫生服务的需求日益增长。然而,由于地理分布广、居住分散等原因,农村地区的医疗服务供给相对不足,导致农民就医不便、医疗费用负担重等问题。为了解决这些问题,改善农村地区医疗卫生条件,提高农民健康水平,建立和完善农村合作医疗制度显得尤为重要。政府高度重视农村医疗卫生事业的发展,出台了一系列政策措施来加强农村医疗卫生服务体系建设,促进城乡基本公共卫生服务均等化。例如,《中共中央国务院关于深化医药卫生体制改革的意见》明确提出要完善新型农村合作医疗制度,提高保障水平。这些政策为农村合作医疗信息系统的建设和发展提供了有力的支持。
针对上述问题,本选题提出开发一款基于SpringBoot框架的农村合作医疗信息系统。该系统采用Java语言开发,结合MySQL数据库,构建了一个高效、安全且易于维护的农村合作医疗信息系统。通过模块化设计和高效的数据处理能力,系统能够有效整合用户、医生和管理员的多角色需求,实现数据的集中管理和快速交互。用户可以方便地记录和管理健康数据,医生能够快速获取患者信息并提供专业建议,管理员则可以通过系统进行高效的维护和数据安全监控。这种一体化的解决方案不仅提升了医疗服务的效率和质量,还为健康管理的数字化转型提供了有力支持,具有重要的现实意义和广阔的应用前景。
基于SpringBoot框架的农村合作医疗信息系统具有重要的研究意义和应用价值。该系统采用Java语言开发,结合MySQL数据库,构建了一个高效、安全且易于维护的农村合作医疗信息系统,能够有效解决传统医疗信息管理方式中存在的诸多问题。通过模块化设计和高效的数据处理能力,系统能够实现用户、医生和管理员的多角色协同工作,提升医疗服务的效率和质量。用户可以方便地记录和管理医疗数据,医生能够快速获取患者信息并提供专业建议,管理员则可以通过系统进行高效的维护和数据安全监控。
该系统的开发还具有重要的现实意义和广阔的应用前景。为健康管理行业的数字化转型提供了一种创新的解决方案,能够推动医疗服务的现代化和智能化发展;通过提升医疗服务的效率和质量,该系统有助于改善患者的就医体验,促进健康管理行业的可持续发展。
总之,基于SpringBoot框架的农村合作医疗信息系统不仅具有重要的理论研究价值,还具有显著的实践应用意义,能够为健康管理领域带来积极的影响。
1.3国内外研究现状
1.3.1国内研究现状
在国内,已经形成了较为完善的医疗信息化体系,包括电子病历、远程医疗、移动医疗等方面的应用。自2003年开始试点以来,新型农村合作医疗制度不断完善,参保人数已超过10亿人,基本实现了农村居民全覆盖。然而,仍存在筹资机制不完善、医疗服务能力不足、异地就医结算不便以及监管机制不健全等问题。国内已经建成了多个区域性的医疗信息化平台,并在电子病历、远程医疗等方面取得了重要进展。新型农村合作医疗信息系统旨在通过信息化手段优化服务流程、加强监管决策支持等,从而提升农民的医疗保障水平和服务质量。
在国外,并且在新型农村合作医疗信息系统相关的技术应用上也积累了较多的经验,尽管它们的医疗体系与我国的新型农村合作医疗制度有所不同。许多发达国家已经广泛实施了电子病历系统,这有助于提高医疗服务效率、减少医疗错误并改善患者治疗效果。这些系统通常包含详细的患者信息,可以被授权的医疗机构访问,从而支持连续性和协调性的医疗服务。在某些国家,政府、非政府组织和技术公司之间的合作促进了医疗信息系统的开发和部署。这种协作模式有助于整合不同的信息源,提供更全面的服务。随着医疗信息化的发展,如何保护患者的个人隐私和医疗信息安全成为一个重要议题。国外的一些研究和实践表明,采用高级加密技术和严格的数据访问控制是保障信息安全的有效手段。
本论文共分为七个主要章节,具体结构如下:
1. 绪论:介绍研究背景与意义,回顾国内外研究现状,并概述论文的组织结构。
2. 相关技术介绍:详细介绍与本研究相关的技术,包括B/S框架、SpringBoot框架、Vue技术和MySQL数据库。
3. 需求分析:对系统的功能需求和非功能需求进行分析,明确用户和管理员的需求,并进行可行性分析,包括技术、操作和经济可行性。
4. 系统设计:涵盖系统架构设计、总体流程设计和功能设计,并进行数据库的概念设计与表设计。
5. 系统实现:具体描述各个功能模块的实现过程,展示系统如何根据需求进行开发。
6. 系统测试:阐述测试的目的、方法和内容,分析测试结果并得出结论,以验证系统的稳定性和功能完整性。
7. 总结:总结研究的主要成果和贡献,指出存在的不足及未来的研究方向。
B/S(Browser/Server)架构是一种基于浏览器和服务器的应用架构模式。它以Web浏览器作为客户端,服务器端通过Web技术提供应用服务。客户端通过浏览器与服务器进行交互,用户无需安装专门的客户端应用程序,只需要通过互联网连接即可访问应用程序[1]。在B/S架构中,客户端主要承担用户界面的呈现和基本的输入输出功能,而核心的业务处理、数据存储等操作则由服务器端完成。这种架构的核心优势在于无需在每个客户端机器上安装或更新软件,只要用户的浏览器符合要求,就可以使用系统。
B/S(Browser/Server)架构是一种网络架构模型,其主要特点是客户端通过浏览器与服务器进行通信,所有的业务逻辑和数据处理都在服务器端完成,客户端仅负责展示数据[2]。B/S架构本质上是一种客户端-服务器模式的变体,它通过将传统的C/S(Client/Server)架构中的客户端功能移到浏览器中,简化了客户端的开发和维护工作。在B/S架构中,用户通过浏览器发送请求,浏览器负责展示从服务器获取的数据,服务器则处理请求并返回响应。该架构避免了安装和配置客户端软件的麻烦,也减少了对客户端硬件的依赖,适合于需要大规模部署和跨平台支持的应用系统。
B/S模式三层结构图如图2-1所示。

图2-1 B/S模式三层结构图
2.2 SpringBoot框架
SpringBoot是一个用于简化Spring应用开发的开源框架,通过减少开发人员配置和依赖的复杂性,使得开发者能够快速构建基于Spring的生产级应用。SpringBoot基于Spring框架之上,提供了一种自配置的方式,使得开发者可以以最少的配置来启动和开发Spring应用[3]。它通过约定优于配置的原则,将常见的配置预设,使得开发人员能够聚焦于业务逻辑的实现,而不必过多关注繁琐的配置和环境搭建。
SpringBoot框架的核心特点之一是其自动配置功能。它能够根据项目中已存在的类和库,自动推断出开发环境的配置需求,减少了手动配置的工作量。SpringBoot还提供了嵌入式Web服务器支持(如Tomcat、Jetty等),使得应用可以以独立的Java应用形式运行,不再依赖外部的Web容器。这种特性使得SpringBoot特别适合于微服务架构的构建。SpringBoot还通过其提供的启动器(Starters)简化了常见功能的集成,例如数据库连接、消息队列、缓存、认证与授权等,从而提升了开发效率[4]。
2.3 Vue技术
Vue.js是一款用于构建用户界面的渐进式JavaScript框架,提供一种灵活而高效的方式来开发单页面应用(SPA)。Vue的设计理念是通过尽量简化开发过程,提供一种声明式的方式来构建用户界面[5]。Vue.js通过数据驱动的视图模型,允许开发者以声明式语法绑定数据与视图,使得应用的状态和界面表现更加简洁和可维护。它的核心思想是通过组件化开发将复杂的UI拆分为可重用的独立模块,从而提升了代码的模块化、可维护性和可扩展性。
Vue.js具备响应式数据绑定和虚拟DOM的特性。响应式数据绑定意味着当数据变化时,Vue会自动更新与之绑定的DOM元素,从而实现视图的实时更新。虚拟DOM则是Vue.js的一种优化手段,通过将对DOM的操作抽象为一个虚拟的DOM树来提高性能,减少实际DOM操作的开销[6]。Vue还提供了丰富的插件和工具,如Vue Router用于路由管理,Vuex用于状态管理,方便开发者构建复杂的前端应用。Vue的灵活性和简洁性使其成为现代Web开发中常用的前端框架之一。
2.4 MySQL数据库
MySQL是一种开源的关系型数据库管理系统(RDBMS),基于SQL(结构化查询语言)进行数据操作。作为一个被广泛使用的数据库系统,MySQL具有高度的性能、可扩展性和可靠性。MySQL使用表格结构来存储数据,每个表由多个列和行组成,数据通过SQL查询语言进行操作[7]。MySQL支持多种数据类型,如整数、浮动小数、字符串、日期等,以满足不同应用场景对数据存储的需求。在实际应用中,MySQL通常用于存储和管理结构化数据,通过索引、视图、触发器等功能提升数据查询的效率和数据的完整性。
MySQL支持ACID事务特性(原子性、一致性、隔离性、持久性),确保数据库操作的可靠性和数据的一致性。它还支持多种存储引擎,其中InnoDB是最常用的存储引擎,具备事务支持、行级锁定和外键约束等特性,适用于高并发、高可靠性的数据存储需求。MySQL可以通过主从复制、分区和分库分表等技术实现横向扩展,以应对大规模数据存储和高负载的应用需求。MySQL还具有灵活的权限管理机制,支持用户角色管理、细粒度的权限控制等,保障数据的安全性。
从技术可行性角度来看,所选技术能够充分满足当前应用需求。B/S架构具有良好的跨平台特性,借助浏览器端渲染与服务器端处理,能够实现不同操作系统和设备上的无缝访问。SpringBoot框架基于成熟的Spring生态,自动配置机制降低了开发与部署的复杂度,支持高效开发和微服务架构的实现。Vue.js作为前端技术,其数据绑定和虚拟DOM优化使得大规模应用的构建与维护更加高效。MySQL数据库在数据存储、查询优化方面具有强大能力,其ACID事务特性与高并发支持能够保证数据一致性与系统稳定性,且广泛应用于多种行业,具备可扩展性和高效性。
从操作可行性角度,所有选用的技术都有良好的文档支持和广泛的开发社区。B/S架构的实施依赖于常见的Web技术,技术栈成熟,操作流程规范,适合企业级应用的快速部署与运维。SpringBoot框架简化了Spring应用的配置与开发,集成了嵌入式Web服务器,使得开发者能够快速启动项目,减少了对开发环境和部署环境的依赖。Vue.js以组件化的设计思想,极大提升了前端开发的效率与代码复用性,操作简便。MySQL数据库提供了易于管理的用户界面,操作界面直观,支持多种操作系统,适合日常的数据库管理和维护工作。
从经济可行性角度,所有选用的技术均为开源软件,降低了开发与部署成本。B/S架构减少了客户端软件的安装和更新需求,减轻了IT维护成本。SpringBoot框架通过减少配置和自动化部署,降低了开发和运营的时间成本。Vue.js提供了快速开发的能力,减少了前端开发的人员需求。MySQL作为开源数据库,不仅在授权成本上具有优势,而且通过其高效的查询与事务处理能力,可以在保证性能的同时降低硬件资源的投入,实现资源的高效利用。
1.可用性需求
系统必须具备高可用性,以确保其在各种使用场景下能够稳定运行。为满足可用性要求,系统应当具备自恢复能力和冗余机制,避免因单点故障而导致的服务中断。具体而言,系统的部署架构应支持负载均衡和集群配置,通过多个实例的协作提高整体系统的可用性。系统应提供详尽的监控与告警机制,能够实时追踪系统运行状态,及时发现潜在问题并触发自动恢复操作或通知管理员。在用户体验方面,系统需要提供清晰的错误提示信息,并能够在发生异常时通过回滚操作或其他容错机制,保证用户的操作不受到严重影响。
2.可靠性需求
可靠性要求系统在长时间运行中保持稳定,能够有效应对各种可能的故障和压力。系统设计应支持高可用的数据库架构,采用数据库主从复制、分片等技术以实现数据的可靠存储与访问。应用层应具备容错能力,在面对硬件故障、网络中断等意外情况时,能够保持系统的正常服务或在故障恢复后迅速恢复数据和业务流程。系统应具备日志记录功能,能够全面记录操作过程和异常信息,从而为问题追踪与系统优化提供数据支持。系统的可靠性还需要通过压力测试和稳定性测试来验证,确保在大规模用户访问及高并发场景下能够正常运行,不发生崩溃或数据丢失现象。
3.安全性需求
系统的安全性需求必须得到高度重视,确保系统和用户数据的保密性、完整性和可用性。为实现数据安全,系统应采用加密技术,特别是在用户认证、敏感数据传输和存储过程中,采用SSL/TLS协议进行加密通信,确保数据在传输过程中不被窃取或篡改。系统应支持用户身份验证与授权管理,采用如OAuth、JWT等安全机制防止未授权访问。访问控制应细化到资源级别,确保不同角色的用户只能访问其权限范围内的功能。为了防止恶意攻击,系统还应加强对常见攻击方式(如SQL注入、XSS攻击、CSRF攻击等)的防护,通过输入验证、输出转义、会话管理等技术措施提高系统的安全性。系统应定期进行安全审计与漏洞扫描,及时发现并修补可能的安全漏洞,保障系统的长期安全运营。
功能需求分析是对系统所需功能进行详细描述的过程,明确系统的目标、功能模块及其相互关系。在此阶段,结合用户需求、业务流程和技术架构,识别系统必须实现的各项功能,并对其优先级、实现方式和约束条件进行梳理。通过功能需求分析,确保系统设计能够满足实际需求,且具有良好的可用性、可维护性和扩展性,为后续的系统开发和测试提供明确的指导和依据。
注册用户功能如下:
(1)注册登录:用户可以通过注册成为系统用户,注册后可以用账号密码登录系统。
(2)首页:用户进入农村合作医疗信息系统的时候,首先映入眼帘的是系统的首页、通知公告、新闻资讯、健康知识、医生信息等信息。
(3)通知公告:用户点击可查看通知公告、关于我们、联系方式和网站介绍等信息,方便用户浏览了解系统公告信息。
(4)新闻资讯:用户点击可查看新闻资讯,同时可对资讯文章进行点赞、收藏和评论。
(5)在线反馈:用户可以在线发布留言信息,管理员在后台能查看相关信息并且进行回复。
(6)医生信息: 用户可以通过搜索功能查找医生信息,系统支持关键词搜索和筛选功能,帮助用户快速找到合适的医生。用户可以查看医生的详细信息,并进行收藏、评论和咨询以及预约等操作。
(8)个人中心:展示用户的咨询记录、预约信息、取消信息、就诊记录、健康档案、缴费信息、收藏等,提供个性化的用户体验。
注册用户用例图如图3-1所示。

图3-1 普通用户用例图
医生用户功能如下:
- 出诊时间管理:医生用户可以查看出诊时间列表信息详情,也能添加新的出诊时间信息。
- 医生信息管理:医生用户可以查看医生信息列表信息详情,也能添加新的医生信息。
- 咨询记录管理:医生用户可以查看注册用户的咨询信息,并且对信息作出回复处理。
- 预约信息管理:医生用户可以查看注册用户的预约信息,并且对信息作出回复处理。
- 取消信息管理:医生用户可以查看注册用户的取消信息,并且对信息作出审核处理。
- 出诊记录管理:医生用户可以查看出诊记录列表信息,并且对信息给出就诊结构处理。
- 就诊记录管理:医生用户可以查看就诊记录列表信息。
医生用户用例图如图3-2所示。

图3-2 医生用户用例图
(1)系统用户:管理员可以查看系统用户(管理员、注册用户和医生用户)列表中某个用户的详情,可以对用户信息进行查询、审核、添加和删除操作。
(2)出诊时间管理:管理员可以查看出诊时间列表信息详情,也能添加新的出诊时间信息。
(4)医生信息管理:管理员可以查看医生信息列表信息详情,也能添加新的医生信息信息。
(5)咨询记录管理:管理员可以查看咨询记录列表信息详情。
(6)预约信息管理:管理员可以查看预约信息列表信息详情。
(7)取消信息管理:管理员可以查看取消信息列表信息详情。
(8)出诊记录管理:管理员可以查看出诊记录列表信息详情。
(9)就诊记录管理:管理员可以查看就诊记录列表信息详情。
(10)健康档案管理:管理员可以查看健康档案列表信息详情,也能添加新的健康档案信息。
(11)缴费信息管理:管理员可以查看缴费信息列表信息详情,也能添加新的缴费信息。
(12)药品库存管理:管理员可以查看药品库存列表信息详情,也能添加新的药品库存信息。
(13)药品入库管理:管理员可以查看药品入库列表信息详情。
(14)药品出库管理:管理员可以查看药品出库列表信息详情。
(15)系统管理:管理员点击可查看轮播图管理;如需添加新的轮播图,点击右侧“添加”按钮,上传图片,输入标题和链接,点击“确认”按钮进行添加,可对轮播图进行增删改查。
(16)留言管理:管理员可以查看和管理在线反馈信息,可以回复用户的留言信息。
(17)通知公告管理:当管理点击“通知公告管理”时,可查看通知公告;如需添加新的通知信息,点击右侧“添加”按钮,输入标题和正文,点击“确认”按钮进行添加。
(18)资源管理:管理员点击可查看健康资讯和资讯分类;如需添加新的资讯,点击“添加”按钮,上传封面图,输入标题,选择分类,输入标签、描述和正文,点击“确认”按钮进行添加。同时可对知识和分类行增删改查。
管理员用例图如图3-3所示。

图3-3 管理员用例图
3.4.1数据开发流程
系统开发流程的主要步骤,从需求分析到系统完成的全过程。流程包括需求分析、总体设计(结构、功能、数据)、详细设计(模块、编码)、模块整合与调用,以及测试、扩展和完善,最终完成系统的开发。本系统的开发流程如图3-4所示

图3-4系统开发流程图
3.4.2用户登录流程
用户输入用户名和密码后,系统先检查输入是否为空,再验证用户名是否存在,若存在则通过用户名获取密码并校验。若密码正确则登录成功,否则提示密码错误。若用户名不存在或无法登录,提示用户操作无效。如图3-5所示。

图3-5登录流程图
3.4.3系统操作流程
用户首先进入系统登录界面,输入用户名和密码后,系统验证信息是否正确。若验证失败,返回登录界面重新输入;若验证成功,则进入功能界面,执行相应功能处理后结束操作流程。操作流程如图3-6所示。

图3-6系统操作流程图
3.4.4添加信息流程
管理员可以添加信息,用户添加可以自己权限内的信息,输入信息后,要想利用这个软件来进行系统的安全管理,首先需要登录到该软件中。添加信息流程如图3-7所示。

图3-7添加信息流程图
3.4.5修改信息流程
用户首先选择需要修改的记录,输入修改后的数据,系统判断输入数据是否合法。若数据不合法,提示重新输入;若数据合法,则将修改后的数据写入数据库,完成操作后流程结束。修改信息流程图如图3-8所示。

图3-8 修改信息流程图
3.4.6删除信息流程
用户选择需要删除的记录后,系统判断是否确认删除。若未确认,返回选择环节;若确认删除,则更新数据库,删除对应记录,完成操作后流程结束。删除信息流程图如图3-9所示。

图3-9删除信息流程图
系统由表现层、业务逻辑层、数据访问层和数据库服务器组成。表现层通过浏览器(如IE、Chrome、Firefox)与用户交互,采用FreeMarker、Bootstrap、jQuery等技术实现界面呈现。业务逻辑层负责处理系统的核心业务逻辑,通过分模块设计实现功能分离。数据访问层使用MyBatis框架连接数据库,执行数据的增删改查操作。数据库服务器采用MySQL进行数据存储和管理,为系统提供稳定的数据库支持。整个架构通过Tomcat服务器完成用户请求的接收和处理,确保系统的高效运行[8]。整个系统架构如图4-1所示。

图4-1 系统架构图

图4-2 系统功能结构图a
用户通过注册模块发送注册请求,系统完成注册后返回确认信息。随后,用户通过登录模块发送登录请求,系统验证用户信息后允许访问目标系统。用户完成操作后可选择退出,系统终止会话。注册时序图,如图4-3所示。

图4-3 注册时序图
4.2.2登录时序图
管理员输入登录信息后,登录界面将信息传递至前台管理界面,随后通过SpringBoot框架读取数据库中的用户信息并返回。系统验证信息,若验证成功则登录成功,若验证失败则返回错误提示。登录时序图如图4-4所示。

图4-4登录时序图
4.2.3管理员修改用户信息时序图
管理员输入登录信息后,进入用户信息管理模块,选择增删改查操作并提交命令至数据库。数据库执行操作后返回成功状态,系统显示用户管理界面并提示操作成功。管理员修改用户信息时序图如图4-5所示。

图4-5管理员修改用户信息时序图
4.2.4管理员管理系统信息时序图
管理员通过访问系统发起请求,系统接收访问后转向系统信息模块进行管理操作。管理完成后,系统返回管理结果至系统,最终反馈给管理员,管理员可选择退出。管理员管理系统信息时序图如图4-6所示。

图4-6管理员管理系统信息时序图
数据库设计是系统开发中至关重要的环节,为系统提供高效、规范的数据存储和管理方案。设计过程包括需求分析、实体设计、表设计和逻辑结构设计。首先,通过分析业务需求,确定系统的核心实体及其属性,同时明确实体间的关系。接着,将实体抽象为具体的数据库表,为每张表定义字段名、数据类型、主键和外键,通过主外键关系和关联表设计,保证数据的完整性和一致性。最后,数据库逻辑设计进一步优化表之间的关系,通过索引、视图和存储过程提升查询效率和操作性能。整个设计需严格遵循规范,避免数据冗余和冲突,确保系统在高并发访问和复杂数据处理场景下的稳定性和高效性。
数据库实体设计是数据库设计的关键步骤,对实际业务逻辑中涉及的实体及其属性进行抽象建模,明确系统中的主要信息对象及其关系[9]。在实体设计中,根据需求分析确定系统的核心实体,在设计过程中,注重实体的完整性、规范性和唯一性,确保设计能够满足系统功能需求,并为后续的表设计提供清晰的结构框架。实体设计需遵循数据库设计的标准化要求,避免数据冗余和不必要的复杂度。
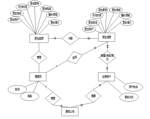
以下将展示系统的全局E-R图。

图4-7系统E-R图
数据库表设计基于实体设计,将抽象的实体映射为具体的表结构。设计过程中,为每个实体定义表名、字段名及数据类型 [10]。根据业务需求,合理定义主键、外键及约束条件,确保表之间的关联性,例如通过外键建立用户表和角色表之间的关系。表设计时注重数据存储的完整性、一致性,并通过索引优化查询效率,最终确保数据库结构能够支持系统的功能需求。以下是系统的数据库表设计展示。
| 编号 | 字段名 | 类型 | 长度 | 是否非空 | 是否主键 | 注释 |
| 1 | token_id | int | 是 | 是 | 临时访问牌ID | |
| 2 | token | varchar | 64 | 否 | 否 | 临时访问牌 |
| 3 | info | text | 65535 | 否 | 否 | 信息 |
| 4 | maxage | int | 是 | 否 | 最大寿命:默认2小时 | |
| 5 | create_time | timestamp | 是 | 否 | 创建时间 | |
| 6 | update_time | timestamp | 是 | 否 | 更新时间 | |
| 7 | user_id | int | 是 | 否 | 用户编号 |
表 4-2-article(文章)
| 编号 | 字段名 | 类型 | 长度 | 是否非空 | 是否主键 | 注释 |
| 1 | article_id | mediumint | 是 | 是 | 文章id | |
| 2 | title | varchar | 125 | 是 | 是 | 标题 |
| 3 | type | varchar | 64 | 是 | 否 | 文章分类 |
| 4 | hits | int | 是 | 否 | 点击数 | |
| 5 | praise_len | int | 是 | 否 | 点赞数 | |
| 6 | create_time | timestamp | 是 | 否 | 创建时间 | |
| 7 | update_time | timestamp | 是 | 否 | 更新时间 | |
| 8 | source | varchar | 255 | 否 | 否 | 来源 |
| 9 | url | varchar | 255 | 否 | 否 | 来源地址 |
| 10 | tag | varchar | 255 | 否 | 否 | 标签 |
| 11 | content | longtext | 4294967295 | 否 | 否 | 正文 |
| 12 | img | varchar | 255 | 否 | 否 | 封面图 |
| 13 | description | text | 65535 | 否 | 否 | 文章描述 |
表 4-3-article_type(文章分类)
| 编号 | 字段名 | 类型 | 长度 | 是否非空 | 是否主键 | 注释 |
| 1 | type_id | smallint | 是 | 是 | 分类ID | |
| 2 | display | smallint | 是 | 否 | 显示顺序 | |
| 3 | name | varchar | 16 | 是 | 否 | 分类名称 |
| 4 | father_id | smallint | 是 | 否 | 上级分类ID | |
| 5 | description | varchar | 255 | 否 | 否 | 描述 |
| 6 | icon | text | 65535 | 否 | 否 | 分类图标 |
| 7 | url | varchar | 255 | 否 | 否 | 外链地址 |
| 8 | create_time | timestamp | 是 | 否 | 创建时间 | |
| 9 | update_time | timestamp | 是 | 否 | 更新时间 |
表 4-4-auth(用户权限管理)
| 编号 | 字段名 | 类型 | 长度 | 是否非空 | 是否主键 | 注释 |
| 1 | auth_id | int | 是 | 是 | 授权ID | |
| 2 | user_group | varchar | 64 | 否 | 否 | 用户组 |
| 3 | mod_name | varchar | 64 | 否 | 否 | 模块名 |
| 4 | table_name | varchar | 64 | 否 | 否 | 表名 |
| 5 | page_title | varchar | 255 | 否 | 否 | 页面标题 |
| 6 | path | varchar | 255 | 否 | 否 | 路由路径 |
| 7 | parent | varchar | 64 | 否 | 否 | 父级菜单 |
| 8 | parent_sort | int | 是 | 否 | 父级菜单排序 | |
| 9 | position | varchar | 32 | 否 | 否 | 位置 |
| 10 | mode | varchar | 32 | 是 | 否 | 跳转方式 |
| 11 | add | tinyint | 是 | 否 | 是否可增加 | |
| 12 | del | tinyint | 是 | 否 | 是否可删除 | |
| 13 | set | tinyint | 是 | 否 | 是否可修改 | |
| 14 | get | tinyint | 是 | 否 | 是否可查看 | |
| 15 | field_add | text | 65535 | 否 | 否 | 添加字段 |
| 16 | field_set | text | 65535 | 否 | 否 | 修改字段 |
| 17 | field_get | text | 65535 | 否 | 否 | 查询字段 |
| 18 | table_nav_name | varchar | 500 | 否 | 否 | 跨表导航名称 |
| 19 | table_nav | varchar | 500 | 否 | 否 | 跨表导航 |
| 20 | option | text | 65535 | 否 | 否 | 配置 |
| 21 | create_time | timestamp | 是 | 否 | 创建时间 | |
| 22 | update_time | timestamp | 是 | 否 | 更新时间 |
表 4-5-cancel_message(取消信息)
| 编号 | 字段名 | 类型 | 长度 | 是否非空 | 是否主键 | 注释 |
| 1 | cancel_message_id | int | 是 | 是 | 取消信息ID | |
| 2 | department_name | varchar | 64 | 否 | 否 | 科室名称 |
| 3 | doctor_user | int | 否 | 否 | 医生用户 | |
| 4 | doctors_name | varchar | 64 | 否 | 否 | 医生姓名 |
| 5 | doctor_title | varchar | 64 | 否 | 否 | 医生职称 |
| 6 | available_time | varchar | 64 | 否 | 否 | 可约时间 |
| 7 | ordinary_user | int | 否 | 否 | 普通用户 | |
| 8 | user_name | varchar | 64 | 否 | 否 | 用户姓名 |
| 9 | user_phone | varchar | 64 | 否 | 否 | 用户电话 |
| 10 | user_gender | varchar | 64 | 否 | 否 | 用户性别 |
| 11 | user_age | varchar | 64 | 否 | 否 | 用户年龄 |
| 12 | user_address | varchar | 64 | 否 | 否 | 用户地址 |
| 13 | reason_for_cancellation | text | 65535 | 否 | 否 | 取消原因 |
| 14 | examine_state | varchar | 16 | 是 | 否 | 审核状态 |
| 15 | examine_reply | varchar | 255 | 否 | 否 | 审核回复 |
| 16 | create_time | datetime | 是 | 否 | 创建时间 | |
| 17 | update_time | timestamp | 是 | 否 | 更新时间 | |
| 18 | source_table | varchar | 255 | 否 | 否 | 来源表 |
| 19 | source_id | int | 否 | 否 | 来源ID | |
| 20 | source_user_id | int | 否 | 否 | 来源用户 |
表 4-6-code_token(验证码)
| 编号 | 字段名 | 类型 | 长度 | 是否非空 | 是否主键 | 注释 |
| 1 | code_token_id | int | 是 | 是 | 验证码ID | |
| 2 | token | varchar | 255 | 否 | 否 | 令牌 |
| 3 | code | varchar | 255 | 否 | 否 | 验证码 |
| 4 | expire_time | timestamp | 是 | 否 | 失效时间 | |
| 5 | create_time | timestamp | 是 | 否 | 创建时间 | |
| 6 | update_time | timestamp | 是 | 否 | 更新时间 |
表 4-7-collect(收藏)
| 编号 | 字段名 | 类型 | 长度 | 是否非空 | 是否主键 | 注释 |
| 1 | collect_id | int | 是 | 是 | 收藏ID | |
| 2 | user_id | int | 是 | 是 | 收藏人ID | |
| 3 | source_table | varchar | 255 | 否 | 否 | 来源表 |
| 4 | source_field | varchar | 255 | 否 | 否 | 来源字段 |
| 5 | source_id | int | 是 | 否 | 来源ID | |
| 6 | title | varchar | 255 | 否 | 否 | 标题 |
| 7 | img | varchar | 255 | 否 | 否 | 封面 |
| 8 | create_time | timestamp | 是 | 否 | 创建时间 | |
| 9 | update_time | timestamp | 是 | 否 | 更新时间 |
表 4-8-comment(评论)
| 编号 | 字段名 | 类型 | 长度 | 是否非空 | 是否主键 | 注释 |
| 1 | comment_id | int | 是 | 是 | 评论ID | |
| 2 | user_id | int | 是 | 是 | 评论人ID | |
| 3 | reply_to_id | int | 是 | 否 | 回复评论ID | |
| 4 | content | longtext | 4294967295 | 否 | 否 | 内容 |
| 5 | nickname | varchar | 255 | 否 | 否 | 昵称 |
| 6 | avatar | varchar | 255 | 否 | 否 | 头像地址 |
| 7 | create_time | timestamp | 是 | 否 | 创建时间 | |
| 8 | update_time | timestamp | 是 | 否 | 更新时间 | |
| 9 | source_table | varchar | 255 | 否 | 否 | 来源表 |
| 10 | source_field | varchar | 255 | 否 | 否 | 来源字段 |
| 11 | source_id | int | 是 | 否 | 来源ID |
表 4-9-consulting_records(咨询记录)
| 编号 | 字段名 | 类型 | 长度 | 是否非空 | 是否主键 | 注释 |
| 1 | consulting_records_id | int | 是 | 是 | 咨询记录ID | |
| 2 | doctor_user | int | 否 | 否 | 医生用户 | |
| 3 | doctors_name | varchar | 64 | 否 | 否 | 医生姓名 |
| 4 | doctor_title | varchar | 64 | 否 | 否 | 医生职称 |
| 5 | ordinary_user | int | 否 | 否 | 普通用户 | |
| 6 | user_name | varchar | 64 | 否 | 否 | 用户姓名 |
| 7 | user_issues | text | 65535 | 否 | 否 | 用户问题 |
| 8 | the_doctor_replied | text | 65535 | 否 | 否 | 医生回复 |
| 9 | create_time | datetime | 是 | 否 | 创建时间 | |
| 10 | update_time | timestamp | 是 | 否 | 更新时间 | |
| 11 | source_table | varchar | 255 | 否 | 否 | 来源表 |
| 12 | source_id | int | 否 | 否 | 来源ID | |
| 13 | source_user_id | int | 否 | 否 | 来源用户 |
表 4-10-doctor_information(医生信息)
| 编号 | 字段名 | 类型 | 长度 | 是否非空 | 是否主键 | 注释 |
| 1 | doctor_information_id | int | 是 | 是 | 医生信息ID | |
| 2 | department_name | varchar | 64 | 否 | 否 | 科室名称 |
| 3 | doctor_user | int | 否 | 否 | 医生用户 | |
| 4 | doctors_name | varchar | 64 | 否 | 否 | 医生姓名 |
| 5 | doctor_title | varchar | 64 | 否 | 否 | 医生职称 |
| 6 | doctors_phone | varchar | 64 | 否 | 否 | 医生电话 |
| 7 | available_time | varchar | 64 | 否 | 否 | 可约时间 |
| 8 | areas_of_expertise | varchar | 64 | 否 | 否 | 擅长领域 |
| 9 | photo_of_doctor | varchar | 255 | 否 | 否 | 医生照片 |
| 10 | doctor_profile | text | 65535 | 否 | 否 | 医生简介 |
| 11 | praise_len | int | 是 | 否 | 点赞数 | |
| 12 | collect_len | int | 是 | 否 | 收藏数 | |
| 13 | comment_len | int | 是 | 否 | 评论数 | |
| 14 | consulting_records_limit_times | int | 是 | 否 | 咨询限制次数 | |
| 15 | reservation_information_limit_times | int | 是 | 否 | 预约限制次数 | |
| 16 | create_time | datetime | 是 | 否 | 创建时间 | |
| 17 | update_time | timestamp | 是 | 否 | 更新时间 |
表 4-11-doctor_user(医生用户)
| 编号 | 字段名 | 类型 | 长度 | 是否非空 | 是否主键 | 注释 |
| 1 | doctor_user_id | int | 是 | 是 | 医生用户ID | |
| 2 | doctors_name | varchar | 64 | 否 | 否 | 医生姓名 |
| 3 | doctors_phone | varchar | 64 | 否 | 否 | 医生电话 |
| 4 | doctor_title | varchar | 64 | 否 | 否 | 医生职称 |
| 5 | areas_of_expertise | varchar | 64 | 否 | 否 | 擅长领域 |
| 6 | examine_state | varchar | 16 | 是 | 否 | 审核状态 |
| 7 | user_id | int | 是 | 否 | 用户ID | |
| 8 | create_time | datetime | 是 | 否 | 创建时间 | |
| 9 | update_time | timestamp | 是 | 否 | 更新时间 |
表 4-12-drug_inventory(药品库存)
| 编号 | 字段名 | 类型 | 长度 | 是否非空 | 是否主键 | 注释 |
| 1 | drug_inventory_id | int | 是 | 是 | 药品库存ID | |
| 2 | drug_code | varchar | 64 | 是 | 是 | 药品编码 |
| 3 | drug_name | varchar | 64 | 否 | 否 | 药品名称 |
| 4 | inventory_quantity | double | 否 | 否 | 库存数量 | |
| 5 | drug_price | double | 否 | 否 | 药品价格 | |
| 6 | drug_introduction | text | 65535 | 否 | 否 | 药品介绍 |
| 7 | drug_storage_limit_times | int | 是 | 否 | 入库限制次数 | |
| 8 | drug_outbound_limit_times | int | 是 | 否 | 出库限制次数 | |
| 9 | create_time | datetime | 是 | 否 | 创建时间 | |
| 10 | update_time | timestamp | 是 | 否 | 更新时间 |
表 4-13-drug_outbound(药品出库)
| 编号 | 字段名 | 类型 | 长度 | 是否非空 | 是否主键 | 注释 |
| 1 | drug_outbound_id | int | 是 | 是 | 药品出库ID | |
| 2 | drug_code | varchar | 64 | 否 | 否 | 药品编码 |
| 3 | drug_name | varchar | 64 | 否 | 否 | 药品名称 |
| 4 | quantity_of_issue | double | 否 | 否 | 出库数量 | |
| 5 | issue_date | date | 否 | 否 | 出库日期 | |
| 6 | outbound_remarks | text | 65535 | 否 | 否 | 出库备注 |
| 7 | create_time | datetime | 是 | 否 | 创建时间 | |
| 8 | update_time | timestamp | 是 | 否 | 更新时间 | |
| 9 | source_table | varchar | 255 | 否 | 否 | 来源表 |
| 10 | source_id | int | 否 | 否 | 来源ID | |
| 11 | source_user_id | int | 否 | 否 | 来源用户 |
表 4-14-drug_storage(药品入库)
| 编号 | 字段名 | 类型 | 长度 | 是否非空 | 是否主键 | 注释 |
| 1 | drug_storage_id | int | 是 | 是 | 药品入库ID | |
| 2 | drug_code | varchar | 64 | 否 | 否 | 药品编码 |
| 3 | drug_name | varchar | 64 | 否 | 否 | 药品名称 |
| 4 | receipt_quantity | double | 否 | 否 | 入库数量 | |
| 5 | receipt_date | date | 否 | 否 | 入库日期 | |
| 6 | receipt_remarks | text | 65535 | 否 | 否 | 入库备注 |
| 7 | create_time | datetime | 是 | 否 | 创建时间 | |
| 8 | update_time | timestamp | 是 | 否 | 更新时间 | |
| 9 | source_table | varchar | 255 | 否 | 否 | 来源表 |
| 10 | source_id | int | 否 | 否 | 来源ID | |
| 11 | source_user_id | int | 否 | 否 | 来源用户 |
表 4-15-health_archives(健康档案)
| 编号 | 字段名 | 类型 | 长度 | 是否非空 | 是否主键 | 注释 |
| 1 | health_archives_id | int | 是 | 是 | 健康档案ID | |
| 2 | file_name | varchar | 64 | 否 | 否 | 档案名称 |
| 3 | ordinary_user | int | 否 | 否 | 普通用户 | |
| 4 | user_name | varchar | 64 | 否 | 否 | 用户姓名 |
| 5 | user_gender | varchar | 64 | 否 | 否 | 用户性别 |
| 6 | user_age | varchar | 64 | 否 | 否 | 用户年龄 |
| 7 | medical_history | text | 65535 | 否 | 否 | 医疗历史 |
| 8 | body_details | text | 65535 | 否 | 否 | 身体详情 |
| 9 | create_time | datetime | 是 | 否 | 创建时间 | |
| 10 | update_time | timestamp | 是 | 否 | 更新时间 |
表 4-16-hits(用户点击)
| 编号 | 字段名 | 类型 | 长度 | 是否非空 | 是否主键 | 注释 |
| 1 | hits_id | int | 是 | 是 | 点赞ID | |
| 2 | user_id | int | 是 | 否 | 点赞人 | |
| 3 | create_time | timestamp | 是 | 否 | 创建时间 | |
| 4 | update_time | timestamp | 是 | 否 | 更新时间 | |
| 5 | source_table | varchar | 255 | 否 | 否 | 来源表 |
| 6 | source_field | varchar | 255 | 否 | 否 | 来源字段 |
| 7 | source_id | int | 是 | 否 | 来源ID |
表 4-17-message(留言板)
| 编号 | 字段名 | 类型 | 长度 | 是否非空 | 是否主键 | 注释 |
| 1 | message_id | int | 是 | 是 | 留言板ID | |
| 2 | user_id | int | 是 | 否 | 用户ID | |
| 3 | title | varchar | 64 | 否 | 否 | 标题 |
| 4 | content | longtext | 4294967295 | 是 | 否 | 内容 |
| 5 | nickname | varchar | 32 | 是 | 否 | 昵称 |
| 6 | avatar | varchar | 255 | 否 | 否 | 头像 |
| 7 | | varchar | 125 | 否 | 否 | 留言者邮箱 |
| 8 | phone | varchar | 11 | 否 | 否 | 留言者手机号码 |
| 9 | create_time | timestamp | 是 | 否 | 创建时间 | |
| 10 | update_time | timestamp | 是 | 否 | 更新时间 | |
| 11 | reply | longtext | 4294967295 | 否 | 否 | 回复 |
| 12 | reply_state | tinyint | 否 | 否 | 回复状态 |
表 4-18-notice(公告)
| 编号 | 字段名 | 类型 | 长度 | 是否非空 | 是否主键 | 注释 |
| 1 | notice_id | mediumint | 是 | 是 | 公告ID | |
| 2 | title | varchar | 125 | 是 | 否 | 标题 |
| 3 | content | longtext | 4294967295 | 否 | 否 | 正文 |
| 4 | create_time | timestamp | 是 | 否 | 创建时间 | |
| 5 | update_time | timestamp | 是 | 否 | 更新时间 |
表 4-19-ordinary_user(普通用户)
| 编号 | 字段名 | 类型 | 长度 | 是否非空 | 是否主键 | 注释 |
| 1 | ordinary_user_id | int | 是 | 是 | 普通用户ID | |
| 2 | user_name | varchar | 64 | 否 | 否 | 用户姓名 |
| 3 | user_phone | varchar | 64 | 否 | 否 | 用户电话 |
| 4 | user_gender | varchar | 64 | 否 | 否 | 用户性别 |
| 5 | user_age | varchar | 64 | 否 | 否 | 用户年龄 |
| 6 | user_address | varchar | 64 | 否 | 否 | 用户地址 |
| 7 | examine_state | varchar | 16 | 是 | 否 | 审核状态 |
| 8 | user_id | int | 是 | 否 | 用户ID | |
| 9 | create_time | datetime | 是 | 否 | 创建时间 | |
| 10 | update_time | timestamp | 是 | 否 | 更新时间 |
表 4-20-payment_information(缴费信息)
| 编号 | 字段名 | 类型 | 长度 | 是否非空 | 是否主键 | 注释 |
| 1 | payment_information_id | int | 是 | 是 | 缴费信息ID | |
| 2 | payment_title | varchar | 64 | 否 | 否 | 缴费标题 |
| 3 | payment_type | varchar | 64 | 否 | 否 | 缴费类型 |
| 4 | paying_user | int | 否 | 否 | 缴费用户 | |
| 5 | user_name | varchar | 64 | 否 | 否 | 用户姓名 |
| 6 | user_gender | varchar | 64 | 否 | 否 | 用户性别 |
| 7 | user_phone | varchar | 64 | 否 | 否 | 用户电话 |
| 8 | payment_amount | double | 否 | 否 | 缴费金额 | |
| 9 | payment_details | text | 65535 | 否 | 否 | 缴费明细 |
| 10 | pay_state | varchar | 16 | 是 | 否 | 支付状态 |
| 11 | pay_type | varchar | 16 | 否 | 否 | 支付类型: 微信、支付宝、网银 |
| 12 | create_time | datetime | 是 | 否 | 创建时间 | |
| 13 | update_time | timestamp | 是 | 否 | 更新时间 |
表 4-21-praise(点赞)
| 编号 | 字段名 | 类型 | 长度 | 是否非空 | 是否主键 | 注释 |
| 1 | praise_id | int | 是 | 是 | 点赞ID | |
| 2 | user_id | int | 是 | 是 | 点赞人 | |
| 3 | create_time | timestamp | 是 | 否 | 创建时间 | |
| 4 | update_time | timestamp | 是 | 否 | 更新时间 | |
| 5 | source_table | varchar | 255 | 否 | 否 | 来源表 |
| 6 | source_field | varchar | 255 | 否 | 否 | 来源字段 |
| 7 | source_id | int | 是 | 否 | 来源ID | |
| 8 | status | tinyint | 是 | 否 | 点赞状态:1为点赞,0已取消 |
表 4-22-reservation_information(预约信息)
| 编号 | 字段名 | 类型 | 长度 | 是否非空 | 是否主键 | 注释 |
| 1 | reservation_information_id | int | 是 | 是 | 预约信息ID | |
| 2 | department_name | varchar | 64 | 否 | 否 | 科室名称 |
| 3 | doctor_user | int | 否 | 否 | 医生用户 | |
| 4 | doctors_name | varchar | 64 | 否 | 否 | 医生姓名 |
| 5 | doctor_title | varchar | 64 | 否 | 否 | 医生职称 |
| 6 | available_time | varchar | 64 | 否 | 否 | 可约时间 |
| 7 | ordinary_user | int | 否 | 否 | 普通用户 | |
| 8 | user_name | varchar | 64 | 否 | 否 | 用户姓名 |
| 9 | user_phone | varchar | 64 | 否 | 否 | 用户电话 |
| 10 | user_gender | varchar | 64 | 否 | 否 | 用户性别 |
| 11 | user_age | varchar | 64 | 否 | 否 | 用户年龄 |
| 12 | user_address | varchar | 64 | 否 | 否 | 用户地址 |
| 13 | appointment_remarks | text | 65535 | 否 | 否 | 预约备注 |
| 14 | appointment_status | varchar | 64 | 否 | 否 | 预约状态 |
| 15 | appointment_reply | text | 65535 | 否 | 否 | 预约回复 |
| 16 | cancel_message_limit_times | int | 是 | 否 | 取消限制次数 | |
| 17 | visitation_record_limit_times | int | 是 | 否 | 出诊记录限制次数 | |
| 18 | create_time | datetime | 是 | 否 | 创建时间 | |
| 19 | update_time | timestamp | 是 | 否 | 更新时间 | |
| 20 | source_table | varchar | 255 | 否 | 否 | 来源表 |
| 21 | source_id | int | 否 | 否 | 来源ID | |
| 22 | source_user_id | int | 否 | 否 | 来源用户 |
表 4-23-slides(轮播图)
| 编号 | 字段名 | 类型 | 长度 | 是否非空 | 是否主键 | 注释 |
| 1 | slides_id | int | 是 | 是 | 轮播图ID | |
| 2 | title | varchar | 64 | 否 | 否 | 标题 |
| 3 | content | varchar | 255 | 否 | 否 | 内容 |
| 4 | url | varchar | 255 | 否 | 否 | 链接 |
| 5 | img | varchar | 255 | 否 | 否 | 轮播图 |
| 6 | hits | int | 是 | 否 | 点击量 | |
| 7 | create_time | timestamp | 是 | 否 | 创建时间 | |
| 8 | update_time | timestamp | 是 | 否 | 更新时间 |
表 4-24-upload(文件上传)
| 编号 | 字段名 | 类型 | 长度 | 是否非空 | 是否主键 | 注释 |
| 1 | upload_id | int | 是 | 是 | 上传ID | |
| 2 | name | varchar | 64 | 否 | 否 | 文件名 |
| 3 | path | varchar | 255 | 否 | 否 | 访问路径 |
| 4 | file | varchar | 255 | 否 | 否 | 文件路径 |
| 5 | display | varchar | 255 | 否 | 否 | 显示顺序 |
| 6 | father_id | int | 否 | 否 | 父级ID | |
| 7 | dir | varchar | 255 | 否 | 否 | 文件夹 |
| 8 | type | varchar | 32 | 否 | 否 | 文件类型 |
表 4-25-user(用户账户)
| 编号 | 字段名 | 类型 | 长度 | 是否非空 | 是否主键 | 注释 |
| 1 | user_id | int | 是 | 是 | 用户ID | |
| 2 | state | smallint | 是 | 否 | 账户状态:(1可用|2异常|3已冻结|4已注销) | |
| 3 | user_group | varchar | 32 | 否 | 否 | 所在用户组 |
| 4 | login_time | timestamp | 是 | 否 | 上次登录时间 | |
| 5 | phone | varchar | 11 | 否 | 否 | 手机号码 |
| 6 | phone_state | smallint | 是 | 否 | 手机认证:(0未认证|1审核中|2已认证) | |
| 7 | username | varchar | 16 | 是 | 否 | 用户名 |
| 8 | nickname | varchar | 16 | 否 | 否 | 昵称 |
| 9 | password | varchar | 64 | 是 | 否 | 密码 |
| 10 | | varchar | 64 | 否 | 否 | 邮箱 |
| 11 | email_state | smallint | 是 | 否 | 邮箱认证:(0未认证|1审核中|2已认证) | |
| 12 | avatar | varchar | 255 | 否 | 否 | 头像地址 |
| 13 | open_id | varchar | 255 | 否 | 否 | 针对获取用户信息字段 |
| 14 | create_time | timestamp | 是 | 否 | 创建时间 |
表 4-26-user_group(用户组)
| 编号 | 字段名 | 类型 | 长度 | 是否非空 | 是否主键 | 注释 |
| 1 | group_id | mediumint | 是 | 是 | 用户组ID | |
| 2 | display | smallint | 是 | 否 | 显示顺序 | |
| 3 | name | varchar | 16 | 是 | 否 | 名称 |
| 4 | description | varchar | 255 | 否 | 否 | 描述 |
| 5 | source_table | varchar | 255 | 否 | 否 | 来源表 |
| 6 | source_field | varchar | 255 | 否 | 否 | 来源字段 |
| 7 | source_id | int | 是 | 否 | 来源ID | |
| 8 | register | smallint | 否 | 否 | 注册位置 | |
| 9 | create_time | timestamp | 是 | 否 | 创建时间 | |
| 10 | update_time | timestamp | 是 | 否 | 更新时间 |
表 4-27-visitation_record(出诊记录)
| 编号 | 字段名 | 类型 | 长度 | 是否非空 | 是否主键 | 注释 |
| 1 | visitation_record_id | int | 是 | 是 | 出诊记录ID | |
| 2 | department_name | varchar | 64 | 否 | 否 | 科室名称 |
| 3 | doctor_user | int | 否 | 否 | 医生用户 | |
| 4 | doctors_name | varchar | 64 | 否 | 否 | 医生姓名 |
| 5 | doctor_title | varchar | 64 | 否 | 否 | 医生职称 |
| 6 | ordinary_user | int | 否 | 否 | 普通用户 | |
| 7 | user_name | varchar | 64 | 否 | 否 | 用户姓名 |
| 8 | user_phone | varchar | 64 | 否 | 否 | 用户电话 |
| 9 | user_gender | varchar | 64 | 否 | 否 | 用户性别 |
| 10 | user_age | varchar | 64 | 否 | 否 | 用户年龄 |
| 11 | user_address | varchar | 64 | 否 | 否 | 用户地址 |
| 12 | visitation_time | date | 否 | 否 | 出诊时间 | |
| 13 | visitation_status | varchar | 64 | 否 | 否 | 出诊状态 |
| 14 | status_description | text | 65535 | 否 | 否 | 状态描述 |
| 15 | visit_records_limit_times | int | 是 | 否 | 就诊结果限制次数 | |
| 16 | create_time | datetime | 是 | 否 | 创建时间 | |
| 17 | update_time | timestamp | 是 | 否 | 更新时间 | |
| 18 | source_table | varchar | 255 | 否 | 否 | 来源表 |
| 19 | source_id | int | 否 | 否 | 来源ID | |
| 20 | source_user_id | int | 否 | 否 | 来源用户 |
表 4-28-visitation_time(出诊时间)
| 编号 | 字段名 | 类型 | 长度 | 是否非空 | 是否主键 | 注释 |
| 1 | visitation_time_id | int | 是 | 是 | 出诊时间ID | |
| 2 | visitation_time | varchar | 64 | 否 | 否 | 出诊时间 |
| 3 | create_time | datetime | 是 | 否 | 创建时间 | |
| 4 | update_time | timestamp | 是 | 否 | 更新时间 |
表 4-29-visit_records(就诊记录)
| 编号 | 字段名 | 类型 | 长度 | 是否非空 | 是否主键 | 注释 |
| 1 | visit_records_id | int | 是 | 是 | 就诊记录ID | |
| 2 | department_name | varchar | 64 | 否 | 否 | 科室名称 |
| 3 | doctor_user | int | 否 | 否 | 医生用户 | |
| 4 | doctors_name | varchar | 64 | 否 | 否 | 医生姓名 |
| 5 | doctor_title | varchar | 64 | 否 | 否 | 医生职称 |
| 6 | ordinary_user | int | 否 | 否 | 普通用户 | |
| 7 | user_name | varchar | 64 | 否 | 否 | 用户姓名 |
| 8 | user_phone | varchar | 64 | 否 | 否 | 用户电话 |
| 9 | user_gender | varchar | 64 | 否 | 否 | 用户性别 |
| 10 | user_age | varchar | 64 | 否 | 否 | 用户年龄 |
| 11 | medical_records | varchar | 255 | 否 | 否 | 病历文件 |
| 12 | diagnostic_results | text | 65535 | 否 | 否 | 诊断结果 |
| 13 | prescription_information | text | 65535 | 否 | 否 | 处方信息 |
| 14 | treatment_recommendations | text | 65535 | 否 | 否 | 治疗建议 |
| 15 | create_time | datetime | 是 | 否 | 创建时间 | |
| 16 | update_time | timestamp | 是 | 否 | 更新时间 | |
| 17 | source_table | varchar | 255 | 否 | 否 | 来源表 |
| 18 | source_id | int | 否 | 否 | 来源ID | |
| 19 | source_user_id | int | 否 | 否 | 来源用户 |
用户可以通过注册功能创建个人账号,填写包括用户名、密码、邮箱或手机号等基本信息完成注册流程。系统会对输入信息进行校验,确保唯一性和格式正确性,并将用户数据存储至数据库中,同时发送验证邮件或短信以确认账户有效性。用户注册界面如下图所示。
图5-1注册界面
用户登录模块为前台用户提供安全快捷的访问方式。登录页面设计简洁明了,用户只需输入用户名及密码即可完成身份验证。登录成功后,用户将被重定向至系统首页页面。对于忘记密码的用户,提供了找回密码功能,通过邮箱或手机号接收重置链接,保障账户安全。用户登录界面如下图所示。
图5-2登录界面
用户进入农村合作医疗信息系统的时候,首先映入眼帘的是系统的首页、通知公告、新闻资讯、医生信息、在线反馈等信息。界面如下图所示。
图5-3首页界面
用户点击可查看新闻资讯,同时可对资讯文章进行点赞、收藏和评论。界面如下图所示。
图5-4新闻资讯界面
用户可以通过搜索功能查找医生信息,系统支持关键词搜索和筛选功能,帮助用户快速找到合适的医生。用户可以查看医生的详细信息,并进行收藏、评论和咨询等操作。界面如下图所示。
图5-5医生信息界面
用户点击可查看通知公告、关于我们、联系方式和网站介绍等信息,方便用户浏览了解系统公告信息。界面如下图所示。
图5-6通知公告界面
展示用户的个人首页、咨询记录、预约信息、取消信息、就诊记录、健康档案、缴费信息、收藏等,提供个性化的用户体验。界面如下图所示。
图5-7个人中心界面
后台首页展示了系统的核心功能模块入口,帮助管理员快速了解系统运行状态。界面如下图所示。
图5-10后台首页界面
管理员可以查看系统用户(管理员、注册用户和医生用户)列表中某个用户的详情,可以对用户信息进行查询、审核、添加和删除操作。界面如下图所示。
图5-11系统用户界面
管理员可添加、编辑、删除医生信息,管理医生信息列表,确保医生信息准确无误。界面如下图所示。
图5-12医生信息管理界面
管理员点击可查看轮播图管理;如需添加新的轮播图,点击右侧“添加”按钮,上传图片,输入标题和链接,点击“确认”按钮进行添加,可对轮播图进行增删改查。界面如下图所示。
图5-13系统管理界面
管理员点击可查看通知公告;如需添加新的通知信息,点击右侧“添加”按钮,输入标题和正文,点击“确认”按钮进行添加。界面如下图所示。
图5-14通知公告管理界面
管理员点击可查看新闻资讯和资讯分类;如需添加新的资讯,点击“添加”按钮,上传封面图,输入标题,选择分类,输入标签、描述和正文,点击“确认”按钮进行添加。同时可对资讯和分类行增删改查。界面如下图所示。
图5-15资源管理界面
系统的测试环境如表6-1所示。
表6-1 测试环境
| 类别 | 配置项 | 详细信息 |
| 硬件环境 | 服务器CPU | Intel Xeon E5-2680 v4 |
| 内存 | 32GB DDR4 | |
| 硬盘 | 1TB SSD | |
| 网络带宽 | 100Mbps | |
| 软件环境 | 操作系统 | Windows Server 2019 |
| 数据库 | MySQL 8.0 | |
| Web服务器 | Tomcat 9.0 | |
| 开发框架 | SpringBoot 2.5 | |
| 前端框架 | Vue.js 2.6 | |
| Java版本 | JDK 11 | |
| 浏览器 | Chrome 88, Firefox 85 |
系统测试的主要目的是确保系统的功能、性能和稳定性满足需求规格说明书中的要求,并验证系统在实际使用环境中的可用性和可靠性。通过测试,可以发现软件中的缺陷、漏洞和潜在问题,确保系统运行的准确性、完整性和安全性。在功能测试中,目的是验证系统各功能模块是否按设计实现预期功能,例如用户登录、信息管理、数据查询等核心功能是否准确执行。性能测试的目的是验证系统在高并发、数据量大等压力场景下的响应时间和处理能力,确保系统具备良好的性能。兼容性测试的目的是确保系统在不同的硬件、软件和浏览器环境中能正常运行。测试还包括对异常处理和边界条件的验证,确保系统在异常场景下能够正确处理和恢复。最终,通过测试确保系统可以安全稳定地部署上线,为用户提供可靠的服务。
系统测试采用多种测试方法,以全面验证系统的功能和性能。功能测试采用黑盒测试方法,通过设计测试用例直接验证系统功能是否符合需求,无需了解内部代码逻辑。例如,设计用例验证用户登录模块,通过输入合法和非法的用户名与密码,检查系统响应是否符合预期。性能测试采用压力测试和负载测试方法,通过模拟高并发用户访问、数据处理的场景,评估系统的响应时间、吞吐量和稳定性。兼容性测试通过在不同操作系统、浏览器和硬件设备上运行系统,验证其在不同环境中的适应性[11]。异常测试通过设计边界条件和异常输入,检查系统对非法数据和操作的处理能力。测试用例的设计需覆盖系统的所有功能模块和接口,确保测试过程的全面性。通过系统测试方法的综合应用,可以有效发现问题,并为系统的优化和改进提供依据。
系统的测试用例表格如下图所示。
表6-2 系统测试用例表
| 测试项 | 测试用例 | 问题 | 结论 |
| 登录功能测试 | 打开登录页面 输入正确的用户名和密码 点击“登录”按钮 | 无 | 符合预期 |
| 登录功能测试 | 打开登录页面 输入错误的用户名 输入正确的密码 点击“登录”按钮 | 无 | 符合预期 |
| 登录功能测试 | 打开登录页面 输入正确的用户名 输入错误的密码 点击“登录”按钮 | 无 | 符合预期 |
| 登录功能测试 | 打开登录页面 输入不存在的用户名和密码 点击“登录”按钮 | 无 | 符合预期 |
| 注册功能测试 | 打开注册页面 输入合法的用户名、密码、邮箱等信息 点击“注册”按钮 | 无 | 符合预期 |
| 注册功能测试 | 打开注册页面 输入已存在的用户名 输入其他合法信息 点击“注册”按钮 | 无 | 符合预期 |
| 注册功能测试 | 打开注册页面 输入合法用户名但密码不符合要求(如长度不足) 点击“注册”按钮 | 无 | 符合预期 |
| 注册功能测试 | 打开注册页面 输入合法用户名和密码但邮箱格式错误 点击“注册”按钮 | 无 | 符合预期 |
| 查看医生信息测试 | 登录系统 进入医生信息页面 浏览封面图片、名称、详情等信息 | 无 | 符合预期 |
| 查看医生信息测试 | 登录系统 进入医生信息页面 使用搜索栏输入关键词搜索医生信息 | 无 | 符合预期 |
| 查看医生信息测试 | 登录系统 进入医生信息页面 点击医生详情查看完整信息 | 无 | 符合预期 |
| 查看医生信息测试 | 登录系统 进入医生信息页面 不输入任何搜索条件直接点击搜索 | 无 | 符合预期 |
经过对系统登录、注册、查看医生信息功能的测试,所有测试用例均按照既定步骤执行完毕。测试结果显示,各功能模块在正常输入和异常输入条件下均表现出预期的行为。登录功能能够准确识别用户名和密码的正确性,并对错误输入给予相应提示。注册功能对用户输入的合法性进行了有效校验,确保了注册信息的规范性。查看医生信息功能能够正常展示医生的基本信息,并支持搜索和详情查看操作。整体而言,测试过程中未发现功能缺陷,系统运行稳定,各项功能均符合设计预期。
经过系统全面的功能测试、性能测试和可靠性测试,本系统在测试环境下运行良好,功能模块均按照设计要求实现,核心功能表现稳定,未发现严重功能缺陷或阻塞性问题。所有关键测试用例均通过,覆盖率达到预期目标,验证了系统的功能性、稳定性和兼容性。
本研究基于Spring Boot框架成功开发了一款农村合作医疗信息系统,涵盖了用户、医生和管理员三大核心角色的功能需求。系统实现了用户注册登录、健康档案记录与查询、医生在线预约等功能,为用户提供个性化的健康管理服务。同时,系统为医生提供了医生预约管理、健康数据查看、健康评估等功能,助力医生高效开展工作。管理员可通过系统进行用户管理、科室信息管理、资讯发布和交流管理等操作,确保系统稳定运行。系统优化了架构设计,提升了操作便捷性和数据处理效率,显著改善了用户体验和服务质量。同时,系统具备高稳定性和安全性,支持高并发访问并保障用户数据安全。
本项目的实施为健康管理行业提供了高效透明的解决方案,有助于降低管理成本,提高运营效率,促进医疗资源的合理利用。从社会经济效益来看,该系统提升了健康管理的信息化水平,为用户提供了更便捷高效的服务体验。未来研究可进一步探索优化系统功能,提升智能化水平和用户体验,同时加强数据隐私保护和安全性研究,以适应不断变化的市场需求和技术挑战。
参考文献
- 刘江涛,王亮亮,吴庆茹,等.基于B/S模式的铁路勘测设计案例信息化管理系统设计与实现[J].铁路计算机应用,2021,30(03):32-35.
- 张丹丹,李弘.基于B/S架构的办公管理系统设计与开发[J].铁路通信信号工程技术,2024,21(09):44-48+106.
- 王志亮,纪松波.基于SpringBoot的Web前端与数据库的接口设计[J].工业控制计算机,2023,36(03):51-53.
- 熊永平.基于SpringBoot框架应用开发技术的分析与研究[J].电脑知识与技术,2021,15(36):76-77.
- 赵媛.基于Vue的Web系统前端性能优化分析[J].电脑编程技巧与维护,2024,(09):44-46.
- 秦冬.浅析Vue框架在前端开发中的应用[J].信息与电脑(理论版),2024,36(13):61-63.
- 李艳杰.MySQL数据库下存储过程的综合运用研究[J].现代信息科技,2023,7(11):80-82+88.
- 陈倩怡,何军.Vue+Springboot+MyBatis技术应用解析[J].电脑编程技巧与维护,2020,(01):14-15+28.
- 周晓玉,崔文超.基于Web技术的数据库应用系统设计[J].信息与电脑(理论版),2023,35(09):189-191.
- 马艳艳,吴晓光.计算机软件与数据库的设计策略分析[J].电子技术,2024,53(05):104-105.
- 李俊萌.计算机软件测试技术与开发应用策略分析[J].信息记录材料,2023,24(03):50-52.
[12]Johnson R M ,Asghar A ,Beck J D , et al.Addressing challenges and barriers to rural Veteran participation in clinical research within the Veterans Affairs healthcare system.[J].Contemporary clinical trials communications,2025,45101466.
[13]Good D ,Schaaf S .Managing Simulated Anesthesia Emergencies with the Use of Clinical Decision Support Systems in a Rural Hospital Setting.[J].AANA journal,2025,93(2):105-115.
[14]The Role of Healthcare Systems in Workforce Housing: An Urban and Rural Imperative.[J].Journal of healthcare management / American College of Healthcare Executives,2025,70(1):1-6.
[15]武子贤.基于频繁模式挖掘的村医务室药品信息管理系统设计与实现[D].重庆三峡学院,2024.DOI:10.27883/d.cnki.gcqsx.2024.000208.
[16]高点,史卢少博,林锦慧,等.基于DEA-GIS方法的我国农村医疗卫生资源配置效率及公平性研究[J].中国全科医学,2024,27(07):849-856.
[17]苏润.基于Kano-QFD理论的新农村远程医疗服务系统设计研究[D].西南交通大学,2023.DOI:10.27414/d.cnki.gxnju.2023.000494.
[18]李国城,管晓勤,薛群,等.安徽省农村基层医疗机构呼吸系统疾病患者抗菌药物处方分析[J].中国预防医学杂志,2023,24(07):657-661.DOI:10.16506/j.1009-6639.2023.07.007.
[19]尤冬桂,李可旻,林钰冰.“互联网+”农村老年人医疗服务系统设计研究[J].乡村科技,2022,13(16):148-151.DOI:10.19345/j.cnki.1674-7909.2022.16.033.
[20]钟桂林.农村留守儿童健康医疗服务系统设计研究[D].西华大学,2022.DOI:10.27411/d.cnki.gscgc.2022.000204.
本论文的完成离不开众多导师、同学以及亲友的支持与帮助。在此,首先向我的导师表示最诚挚的感谢。在整个研究和写作过程中,导师以严谨治学的态度和丰富的专业知识给予了我无私的指导,从论文选题到最终定稿的每一个环节,都为我提供了宝贵的建议与意见,使我得以不断完善研究内容、拓展学术视野。导师耐心细致的指导不仅帮助我解决了许多学术难题,也让我在研究能力与学术写作方面得到了显著的提升。导师的鼓励与支持是我完成这篇论文的重要动力,也让我深刻体会到学术研究的严谨性与意义。
我还要感谢在学习生活中给予我帮助和支持的同学、朋友以及家人。论文撰写过程中,许多同学与我共同探讨问题,分享经验与资料,使我的研究更加全面深入。朋友们的关心和陪伴让我在繁忙的研究过程中能够调节心情,保持良好的状态。特别感谢我的家人,他们始终给予我无条件的理解和支持,为我创造了安心学习与研究的环境。正是因为有了大家的帮助和支持,我才能克服论文写作中的重重困难并顺利完成。再次向所有支持和帮助过我的人表达衷心的感谢。
免费领取项目源码+数据库,请关注❥点赞收藏并私信博主

被折叠的 条评论
为什么被折叠?



