WBlogger听起名字来也能知道个大概,它是基于Blog的内容系统、辅助工具。首先要说明一下,这和我N年前开发的基于B/S的WBlogger系统虽然名称相同,但版本内容和和定位完全不同。
§ 产生背景
智能手机普及之后,相信大家应该时而都会发发微博、微博地理位置签到,这个过程中也涉及到了不同的微博平台,如何跨平台是一个问题,虽然目前市场已有不少的移动APP、Web站点,但我自己用了一遭之后感觉还是不太满意,首先是BUG问题,其次是这些服务多是收费的,而且达不到我想要的效果:跨平台微博同步、微博签到、微博活跃、尤其是些特殊、细化的需求,具体如下:
§ 需求收集
1、 微博活跃(核心需求)
微博上大号转发1次多少钱、微博上买粉丝1000个多少钱?
本APP定位为跨平台微博自动转发器,便于圈子活跃
(1)你自己的微博号是个主号码,设置到这个APP中
(2)你自己另外申请10个微博号(辅助号码),同样设置到这个APP中
(3)当你在微博上,用主号码发1个微博的时,这个APP会自动用10个辅助号码给你转发一下、转发内容可随机,也可自定义,转发时间可随机分布,并可设定时间规则
(4)你的粉丝,看到我1个微博有10个人转发,可能就会跟着转发
2、 微博同步
你发布的微博,会即时或随机同步到不同的微博平台哦
3、 微博签到
你签到的地理位置,会即时同步到不同的微博平台
4、 辅助功能
二维码扫描高速下载:扫描二维码自动解析为URL并完成高速下载
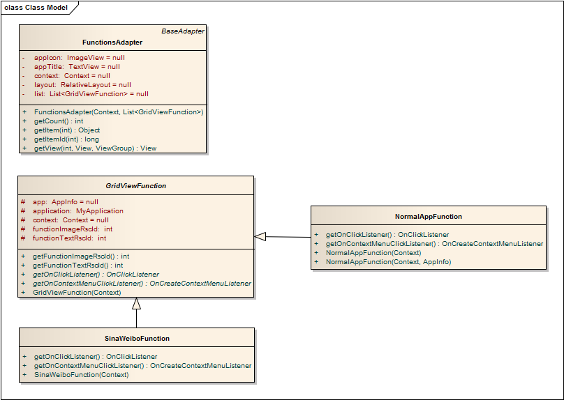
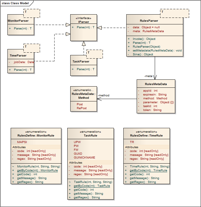
§ 数据模型
由于此前的共享链接失效,以下链接统一用http://download.youkuaiyun.com/download/webwalker/7470169访问下载。













§ 核心类图
1、API

2、executor

3、Function

4、rule

§ App运行效果
清晰视频:http://download.youkuaiyun.com/detail/webwalker/7470169
GIF动画:http://download.youkuaiyun.com/detail/webwalker/7470169
§ App源码
鉴于个人精力问题,暂不打算继续完成下去,希望有兴趣的朋友,可以将这个APP做下去,如有任何问题可以及时沟通。目前的进度如下:
1、 完成了微博活跃部分
2、 微博同步,暂未完成
3、 微博签到,暂未完成
点击下载 (删除时去除无关的)
§ 其他事项
1、系统规则说明
2、接入新浪微博时,对非JAR中的内容作了修改并放入到api包中,例如:
1)post --> get
2)statuses api增加source
3)如有转载、继续开发者,请注明原始出处,非常感谢!
§ 相关资源
1、 http://code.google.com/p/weibo4j/ 新浪微博开放平台API(V2)接口的支持oauth2授权认证方式的Java SDK
2、 http://open.weibo.com/development/mobile 新浪微博开发平台
3、 http://blog.youkuaiyun.com/eyu8874521/article/details/7865343 从其他APK中提取UI元素
4、 反编译工具(apktool)
7156

被折叠的 条评论
为什么被折叠?



