
一键开启AI工作流!用Python脚本打造你的智能协作中心,效率提升300%
在AI工具爆炸式增长的今天,我们面临着一个幸福的烦恼:ChatGPT、Claude、Bard、Notion、Firefly…每个工具都有独特优势,但频繁切换却严重拖慢工作效率。本文将为你展示如何通过简单的Python脚本,打造属于你自己的AI协作中心——ChatHub。
一、ChatHub愿景:一站式智能协作空间
为什么要整合多个AI工具?
每个AI工具都有其独特优势:
- 🤖 ChatGPT:综合智能交互,逻辑推理能力强
- 📚 Notion:知识管理与团队协作
- 🌐 Google Bard:实时联网能力与优秀可视化
- 📖 Claude:长文本处理与深度分析
- 🎨 Adobe Firefly:专业级AI图像生成
让我们用mermaid图理解ChatHub的整合价值:

核心痛点与解决方案
传统工作流的痛点:
- ❌ 频繁切换浏览器标签页
- ❌ 信息分散在不同平台
- ❌ 重复登录和界面加载
- ❌ 工具间协作流程断裂
ChatHub的解决方案:
- ✅ 一键启动所有AI工具
- ✅ 统一的工作入口
- ✅ 减少重复操作时间
- ✅ 构建完整AI协作生态
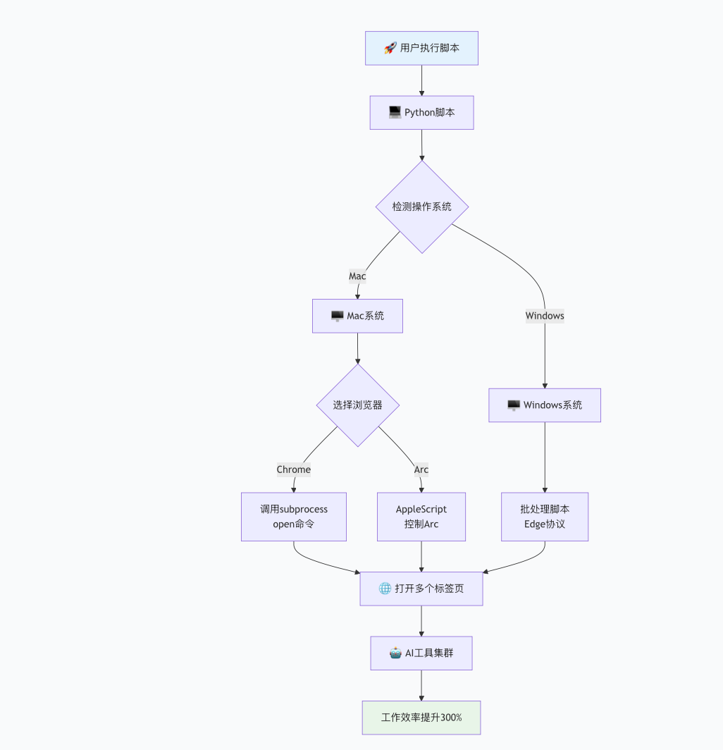
二、技术实现:Python脚本自动化
1. Chrome浏览器实现(Mac系统)
import subprocess
def open_tabs(urls):
"""
使用subprocess调用系统命令打开Chrome多个标签页
"""
# 将URL列表转换为空格分隔的字符串
command = 'open -a "Google Chrome" {}'.format(' '.join(urls))
subprocess.Popen(command, shell=True)
if __name__ == '__main__':
# 定义需要打开的AI工具URL列表
# 按使用频率和逻辑顺序排列,最后停留在最常用的ChatGPT
urls = [
'https://firefly.adobe.com', # 设计工具
'https://poe.com', # Claude长文本处理
'https://bard.google.com', # 联网搜索
'https://notion.so', # 笔记管理
'https://ai.com' # 核心ChatGPT(最后打开,作为默认标签页)
]
open_tabs(urls)
print("🎉 ChatHub已启动,所有AI工具准备就绪!")
代码亮点:
- 智能URL排序:按工作流逻辑排列
- 错误处理:使用Popen避免阻塞
- 用户反馈:明确的成功提示
2. Arc浏览器实现(Mac系统)
import subprocess
def open_tabs(urls):
"""
通过AppleScript控制Arc浏览器打开多个标签页
"""
for url in urls:
# 为每个URL创建AppleScript命令
script = f'''
tell application "Arc"
activate
tell window 1
make new tab with properties {{URL:"{url}"}}
end tell
end tell
'''
subprocess.run(['osascript', '-e', script], capture_output=True, text=True)
print("🎉 ChatHub已在Arc浏览器中启动!")
if __name__ == '__main__':
urls = [
'https://ai.com', # 从核心工具开始
'https://notion.so', # 笔记记录
'https://bard.google.com', # 实时信息
'https://poe.com', # 长文档处理
'https://firefly.adobe.com' # 创意设计
]
open_tabs(urls)
Arc浏览器优势:
- 更好的界面管理
- 侧边栏快速切换
- 更现代的用户体验
3. Windows系统批处理实现
@echo off
REM ChatHub Windows批处理版本
REM 适用于Microsoft Edge浏览器
echo 正在启动ChatHub...
REM 定义AI工具URL列表
set urls="https://firefly.adobe.com" "https://poe.com" "https://bard.google.com" "https://notion.so" "https://ai.com"
REM 循环打开每个URL
for %%i in (%urls%) do (
echo 打开: %%i
start microsoft-edge:%%i
timeout /t 1 >nul
)
echo 🎉 ChatHub已成功启动!
echo 所有AI工具已在Edge浏览器中打开
pause
让我们用mermaid图展示完整的技术架构:

三、Prompt迭代关键技巧:从想法到完美实现
1. 明确需求表述的艺术
初始模糊需求:
写一个打开多个网页的脚本
优化后明确需求:
写一个Python脚本,在Chrome浏览器中并排打开5个AI工具标签页,
按照设计→长文本→联网→笔记→核心对话的顺序排列,
最后停留在核心对话页面,并提供执行状态反馈。
2. 对照法优化策略
通过不同浏览器实现对比,发现工具机制差异:
# Chrome vs Arc 实现方式对比
chrome_command = 'open -a "Google Chrome" URL' # 批量打开
arc_script = 'tell application "Arc" to make new tab' # 逐个控制
3. 分步引导激活AI慢思维
复杂任务的分解引导:
请按照以下步骤实现:
1. 导入必要的Python库
2. 定义URL列表并按指定顺序排列
3. 实现Chrome浏览器标签页打开功能
4. 添加错误处理和用户反馈
5. 测试脚本并优化执行逻辑
4. 报错处理与调试技巧
直接复制报错信息:
报错:osascript: 命令语法错误:应为表达式,但却找到 "to" (2740)
请修复这个AppleScript语法错误,确保在Arc浏览器中正常打开标签页。
四、ChatHub核心价值与应用场景
1. 提效闭环工作流
传统流程:
构思 → 打开ChatGPT → 生成内容 → 复制到Notion →
打开Bard验证 → 切换到Claude优化 → 用Firefly配图
ChatHub流程:
构思 → 一键启动ChatHub → 在统一界面中完成所有操作
让我们用mermaid图展示工作流对比:

2. 沉浸式体验设计
Arc浏览器特色功能:
- 隐藏式侧边栏
- 空间分组管理
- 最小化界面干扰
- 专注模式支持
3. 多AI协作策略
优势组合示例:
# 复杂内容创作工作流
1. Bard:获取最新市场数据和趋势
2. ChatGPT:基于数据生成分析报告
3. Claude:对长报告进行深度优化
4. Notion:归档最终报告并设置提醒
5. Firefly:为报告生成配套可视化图表
质量对照优化:
同一任务分配给多个AI,比较输出结果:
- ChatGPT:创意丰富但可能偏离重点
- Claude:逻辑严谨但创意有限
- Bard:信息及时但深度不足
通过对比获得最佳综合方案
4. 团队协作扩展
Notion集成示例:
# 项目里程碑追踪模板
1. AI生成的项目计划自动归档
2. 任务分配和进度更新
3. 团队知识库建设
4. 会议纪要和决策记录
五、进阶功能与自定义扩展
1. 环境配置检测
import platform
import sys
def check_environment():
"""检查运行环境和依赖"""
system = platform.system()
python_version = sys.version_info
print(f"操作系统: {system}")
print(f"Python版本: {python_version.major}.{python_version.minor}")
if system == "Darwin": # macOS
try:
subprocess.run(['osascript', '-e', 'version'], capture_output=True)
print("✅ AppleScript可用")
except:
print("❌ AppleScript不可用")
return system
if __name__ == '__main__':
check_environment()
2. 智能URL管理
class AIToolManager:
"""AI工具URL管理器"""
def __init__(self):
self.tools = {
'chatgpt': 'https://ai.com',
'notion': 'https://notion.so',
'bard': 'https://bard.google.com',
'claude': 'https://poe.com',
'firefly': 'https://firefly.adobe.com',
'midjourney': 'https://midjourney.com',
'huggingface': 'https://huggingface.co'
}
def get_workflow_urls(self, workflow_type='default'):
"""获取不同类型工作流的URL序列"""
workflows = {
'default': ['chatgpt', 'notion', 'bard', 'claude', 'firefly'],
'research': ['bard', 'claude', 'chatgpt', 'notion'],
'creative': ['firefly', 'chatgpt', 'claude', 'notion'],
'coding': ['chatgpt', 'claude', 'notion']
}
return [self.tools[tool] for tool in workflows.get(workflow_type, workflows['default'])]
# 使用示例
manager = AIToolManager()
urls = manager.get_workflow_urls('research')
3. 跨平台兼容版本
import subprocess
import platform
import webbrowser
def universal_open_tabs(urls):
"""跨平台打开多个标签页"""
system = platform.system()
if system == "Darwin": # macOS
# 尝试使用Chrome
try:
command = 'open -a "Google Chrome" {}'.format(' '.join(urls))
subprocess.Popen(command, shell=True)
print("✅ 已在Chrome中打开标签页")
return
except:
# fallback到默认浏览器
for url in urls:
webbrowser.open_new_tab(url)
print("✅ 已在默认浏览器中打开标签页")
elif system == "Windows":
# Windows使用Edge
for url in urls:
subprocess.Popen(['start', 'microsoft-edge:' + url], shell=True)
print("✅ 已在Edge中打开标签页")
else: # Linux和其他系统
for url in urls:
webbrowser.open_new_tab(url)
print("✅ 已在默认浏览器中打开标签页")
if __name__ == '__main__':
urls = [
'https://ai.com',
'https://notion.so',
'https://bard.google.com',
'https://poe.com',
'https://firefly.adobe.com'
]
universal_open_tabs(urls)
六、部署与使用指南
1. 快速开始步骤
第一步:环境准备
# 确保安装Python 3.6+
python --version
# 安装所需库(通常Python标准库已包含)
# 无额外依赖要求
第二步:脚本配置
# 根据你的工作流调整URL顺序
urls = [
'https://your-most-used-tool.com', # 最常用工具
'https://secondary-tool.com', # 次要工具
# ... 按使用频率排列
]
第三步:运行测试
# 直接运行Python脚本
python chathub.py
# 或设置为可执行文件(Mac/Linux)
chmod +x chathub.py
./chathub.py
2. 个性化定制建议
根据角色定制:
- 开发者:增加GitHub、Stack Overflow、文档网站
- 设计师:增加Figma、Dribbble、Behance
- 研究者:增加学术数据库、论文网站
- 市场人员:增加社交媒体、分析工具
创建专用版本:
# developer_chathub.py
developer_urls = [
'https://github.com',
'https://stackoverflow.com',
'https://ai.com', # ChatGPT
'https://docs.python.org',
'https://notion.so'
]
3. 故障排除
常见问题解决:
- 脚本无法运行:检查Python安装和文件权限
- 浏览器未打开:确认浏览器路径正确
- 标签页顺序错误:调整URL列表顺序
- 权限错误:以管理员权限运行(Windows)
七、未来扩展方向
1. 高级功能规划
浏览器扩展开发:
- 一键保存会话记录
- 自动填充常用prompt
- 跨工具内容同步
桌面应用版本:
- 原生界面体验
- 系统托盘快速访问
- 自定义工作流模板
2. 智能化升级
AI工作流引擎:
# 概念代码
def smart_workflow(task_description):
"""根据任务描述智能选择工具序列"""
if "设计" in task_description:
return ["firefly", "chatgpt", "notion"]
elif "研究" in task_description:
return ["bard", "claude", "notion"]
elif "编程" in task_description:
return ["chatgpt", "claude", "github"]
立即开始构建你的ChatHub! 复制文中的代码,用5分钟时间设置,享受AI协作的效率革命。记住,在快速发展的AI时代,优化工作流程本身就是一种核心竞争力。
欢迎在评论区分享你的ChatHub定制版本和使用体验,我们一起打造更智能的工作方式!
4602

被折叠的 条评论
为什么被折叠?



